前言
在维权事件发生的同时,AC汽车曾第一时间联系武汉东风标致某技术总监,他也曾明确表示,标致408 1.2T发动机正时皮带是浸在机油里面的,跟机油接触,浸油更不能有过多的刺激成分。他当时判断称,大概率是皮带出现了碎屑,进到机油壳里,导致机油泵堵塞。
【AC汽车讯】6月2日消息,昨日下午途虎养车对外公布了“520机油维权”事件结果。途虎养车和车主成先生共同委托上海科鉴司法鉴定所的专家进行故障原因检测,上海科鉴司法鉴定所的专家曹金生在拆解发动机后,认定故障原因是车辆正时齿状传动皮带(简称“正时皮带”或“传动皮带”)碎屑掉落导致机油泵堵塞。同时检测报告显示,无油泥沉淀,无证据证明机油泵集滤器口堵塞与机油有关。
在维权事件发生的同时,AC汽车曾第一时间联系武汉东风标致某技术总监,他也曾明确表示,标致408 1.2T发动机正时皮带是浸在机油里面的,跟机油接触,浸油更不能有过多的刺激成分。
他当时判断称,大概率是皮带出现了碎屑,进到机油壳里,导致机油泵堵塞。同时,标致技术总监提供的保养手册上明确标注,1.2T发动机排量的发动机型号为EB2,推荐机油型号为0W/30和A5B5。

标致技术总监的判断结果与上海科鉴司法鉴定所专家的鉴定结果一致。同时,途虎方面也表示,因为不同的汽车生产厂商在车辆保养时,有不同技术和设计考量,因此提醒广大车主,按照厂家推荐机油标号进行车辆保养。
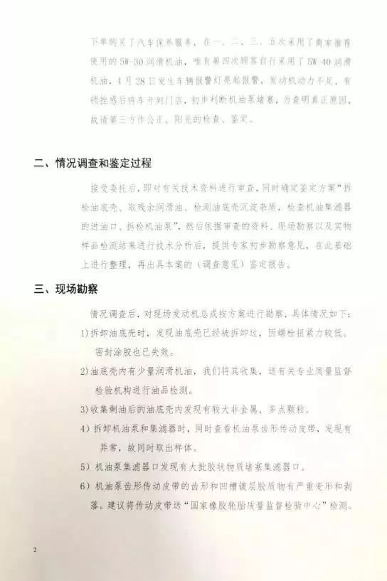
据第三方机构现场勘察,途虎事件车辆检测具体情况如下:
1、拆卸油底壳时,发现油底壳已经被拆卸过,因螺栓扭紧力较低,密封涂胶也已经失效。
2、油底壳内有少量润滑机油,我们将其收集,送有关专业质量监督检验机构进行油品检测。
3、收集剩油后的油底壳内发现有较大非金属,多点颗粒。
4、拆卸机油泵和集滤器时,同时查看机油泵齿形传动皮带,发现有异常,故同时取出样体。
5、机油泵集滤器口发现有大批胶状物质堵塞集滤器口。
6、机油泵齿形传动皮带的齿形和凹槽镀层胶质物有严重的变形和剥落。建议将传动皮带送“国家橡胶轮胎质量监督检验中心”检测。
途虎养车还对外公布了和车主协调的最新进展:
1、在上海市消费者权益保护委员会的调解下,车主成先生在获取了美孚与海湾出具的批次油品的质检报告和上海科鉴所专家出具的情况鉴定报告后,对机油品质和车辆故障原因鉴定表示认可。
2、故障已经找到,目前该车辆已维修完毕,车主成先生已于6月1日将维修好的车辆提走。至此,问题得到圆满解决。
3、根据国家相关法规规定,消费者有权自主选择维修企业和维修服务,用户选择途虎养车等第三方养护平台进行保养的,不影响车辆在4S店的质保。车主成先生后续在4S店的正常质保权益将不会受到影响。
4、因为不同的汽车生产厂商在车辆保养时,有不同技术和设计考量,因此途虎养车提醒广大车主,按照厂家推荐机油标号进行车辆保养。
虽然途虎事件最终结果已经出炉,但是本次事件过程中,大量AC汽车用户反馈了几项问题也值得大家思考:
1、低价竞争是否对行业有利,什么样的价格才会合理?
2、不同的汽车生产厂商在车辆保养时,有不同技术和设计考量。独立售后门店应该如何应对?
3、行业性刷屏过后,为我们自己留下了什么?
附1:事故检测报告全文







