#头条创作挑战赛#

回购股份现在大家已经见过很多次了,但是450元/股的价格进行回购,实在是绝无仅有。2023年6月12日爱美客召开第三届董事会第六次会议,逐项审议通过了《关于回购公司股份方案的议案》,计划用自有资金以集中竞价交易方式回购公司部分社会公众股份,用于实施股权激励或员工持股计划。本次回购的资金总额不低于人民币20,000万元(含),不超过人民币40,000万元(含),回购价格不超过人民币450.00元/股(含)。消息公布之后,市场并没有给予特别大的关注,毕竟这么高的价格回购实际执行起来也是相当困难的,大家并没当真。
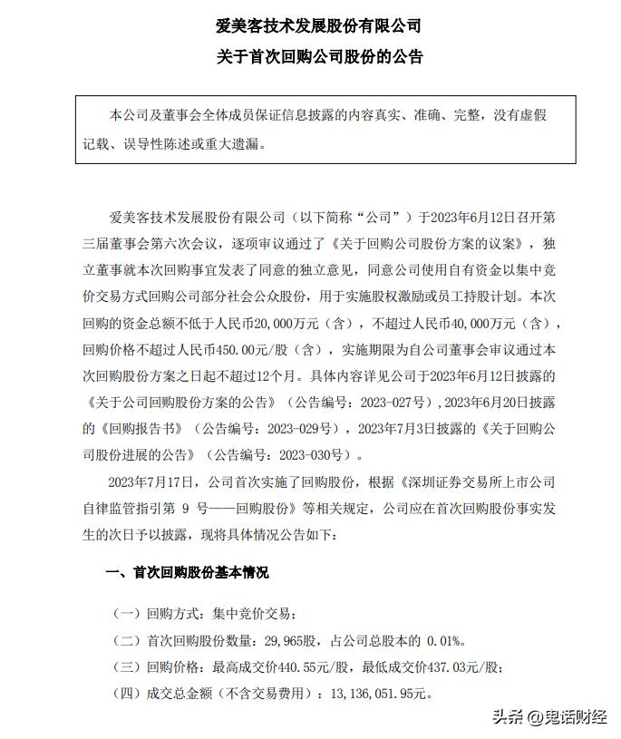
7月18日,公司发布回购进展公告,宣布回购股份数量29965股,占公司总股本的0.01%。最高成交价440.55元/股,最低成交价437.03元/股;成交总金额(不含交易费用)约1313.61万元。原来他们是来真的!

为什么爱美客要用这么高的价格进行回购呢?公司于2020年9月28日在创业板上市,发行价格高达118.27元,之所以会这么高原因主要是两个。一是公司盈利情况极佳,在上市之前的2019年就已经实现了5.577亿元的营收和3.055亿元的净利润。以发行价估算市盈率大约30倍左右,同时公司毛利率高达92.63%,净利润也达到了53.43%,这一水平堪比茅台。二是公司的成长性也非常好,以上市前的2014年到2019年数据来看,营收分别为:7512万元、1.118亿元、1.407亿元、2.225亿元、3.21亿元、5.577亿元,净利润分别为:2842万元、1765万元、5338万元、8219万元、1.229亿元、3.055亿元。营收和净利润的增长都非常好,特别是2019年营收增长达到了73.74%净利润增长了148.68%。



在如此强劲的增长数据支撑下,股票上市当天开盘价就达到了320元,随后在众多基金的追捧之下股价扶摇直上,最高达到了1331元!冲高后出现了较大的回落,一度下跌到700元附近,后又经过大比例送转股,股价再次上涨到最高844.44元。然后再也没有能继续创新高,而是一路下跌到现在腰斩,公司于是拿出了回购的方式希望对股价有支撑作用。
那么这种回购会不会有作用呢?先从公司估值角度来说,在经历了前面数年的疯狂增长之后,2022年公司的营收与净利润增长率已经下降到30%+的水平。虽然这个数字已经非常高了,但是之前的股价之所以会涨那么多,完全是机构基于公司每年增长可能达到50%甚至100%以上的速率来预期的。当机构预期很高而公司实际上做不到那么高的时候,就有可能会有人提前撤离。


对比2021年6月和2021年12月底的机构持仓数据,不难发现在股价出于历史最高峰下滑那个阶段,基金是没有减仓的,反而还在大手笔的加仓。6个月的时间内持仓从1424.54万股上升到2235.95万股。随着股价的下滑,基金还在加仓,2022年中报的时候基金的持股数量已经飙升到3783.04万股。

为什么如此疯狂不顾一切的买入?因为那个时候刚刚披露了2021年公司的年报不久,公司的营收和净利润都同比实现了翻倍。对于基金来说,从来就不在乎股价的高低,他们信奉的是只要好公司就应该闭着眼睛买入。

到了2022年年底,基金的持股数量已经达到了3944.37万股,虽然再次刷新持仓数量记录,但是持仓增加的速度明显下降了,因为那个时候已经公布了公司的2022年中报和3季度报告,增长率从前一年的100%下降到30%+的水平,基金们开始手软了。
在回购的大背景之下,能不能撑住公司的估值?有难度。因为之前有两家公司也同样大手笔花费数百亿进行回购,那个时候无论是基金还是机构,包括上市公司大股东和散户,都同样认为这两家公司的投资价值极高,股价处于严重低估状态。很遗憾的是,这两家公司花费了那么多资金也没能挡住股价下跌,这两家公司分别是格力电器和美的集团。
但是中国石化当时进行的回购,却非常有效,在回购之后股价上涨超过了50%,为什么呢?因为从股东利益角度来说,虽然看起来那些高价回购的股票抵挡住了抛售的压力,会让股价短期上涨。但是由于耗费了过多的资金回购了少量股份,实际上每一个股东的权益是被摊薄了。而中国石化那个时候的回购价格远远低于净资产,这个时候进行的回购会有效增加股东的权益,当然效果就不一样了。

同时爱美客还有一个巨大的隐患,那就是股东减持。根据信息披露,2023年9月28日爱美客将有6个股东会解禁,其中最值得注意的是宁波知行军投资、宁波丹瑞投资、宁波客至上投资。之前讲过,这些有限合伙企业成立的目的就是为了将来减持的时候减少税务成本的。



而且这3家公司全部从宁波迁往厦门,那边税收政策更优惠一些,目的是什么?这3家公司的存续期最早的是2024年3月24日,最晚的是2025年7月26日,到期之前股份怎么处理?大家都不是傻瓜,股价为什么下跌,心里都明白。