【能源人都在看,点击右上角加'关注'】

北极星固废网讯:近年来,由于世界多国和地区政策、经济、技术等方面原因的推动,废塑料化学回收逐渐成为全球关注的话题。这篇可能是关于废塑料化学回收技术和产业发展前沿最详尽的讲解。现分享出来,以飨读者。
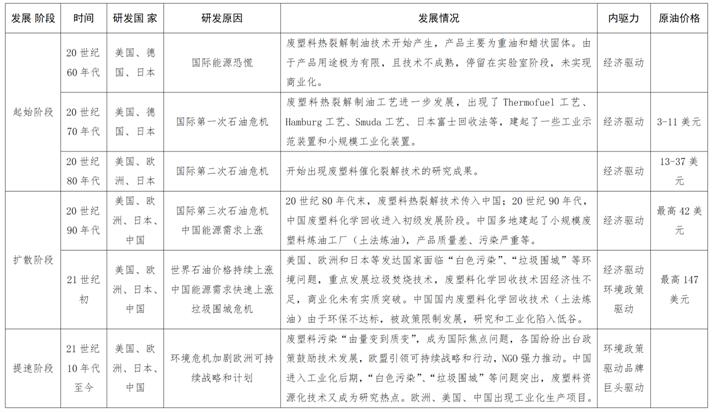
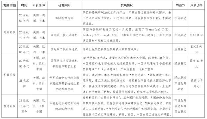
一、化学回收技术发展历史

(一)起始阶段
1.20世纪60年代:废塑料化学回收的历史可以追溯到20世纪60年代。当时全世界发生能源恐慌,美国、欧洲和日本等发达国家和地区开始研究将产品回收起来的方法,借此节约和替代一部分石油,这是循环经济的早期雏形。
2.20世纪70年代:因为战争等原因,油价上涨,引发石油危机。仍是美国、欧洲和日本等发达国家和地区,试图提高原油利用率,从而诞生了一些技术和研究,尤其在自然资源匮乏、危机意识强烈的日本,甚至出现过一些小型的工业化装置。
3.20世纪80年代:80年代的中东战争导致第二次石油危机,当时第一次出现“废塑料催化裂解技术”的研究成果。
(二)扩散阶段
1.20世纪90年代:战争导致三次石油危机,油价再次上涨,再一次引起世界对石油安全和石油利用率的担忧,因为石油价格提升和产量减少产生的经济驱动力,人们想把塑料回收起来。中国也产生一些小型装置,现称之为“土法炼油”,多以个体户形式存在,产品品质差、环境污染高。
2.21世纪初:21世纪伊始至经济危机前,油价持续上涨,同时美国、欧洲和日本等发达国家和地区面临严重的白色污染。当时垃圾处理的核心发展方式是焚烧减量,顺带可解决一部分塑料问题,因为废塑料化学回收的收益不高,所以商业化方面没有突破。同时2007年发生一个重要事件,国家环保总局(现生态环境部)发布《废塑料回收与再生利用污染控制技术规范》,明文规定“不宜以废塑料为原料炼油”,将“土法炼油”一棍打死,废塑料化学回收的研究和工业化陷入谷底。
(三)提速阶段
21世纪10年代至今:艾伦·麦克阿瑟基金会促成了品牌、零售和包装等巨头企业的全球承诺,这些企业涵盖了全世界20%以上的塑料使用量,终结塑料废弃物联盟(AEPW)也促使国际化工巨头解决塑料污染的问题。这些企业的CEO承诺目标,“可持续”由过去的口号变成了真实的战略目标,由可持续发展部门推动目标的达成,这是真实的动力。
二、废塑料化学回收技术分类

(一)化学回收的定义
严格意义上讲,“化学回收”是“化学循环”的第一步,是塑料循环产业链的前半部分。化学循环是将塑料废弃物经过一系列的化学反应重新生成塑料和其他有价值的化学品的过程,那么化学回收则是将塑料废弃物经过一系列的化学反应生成油、气、炭等中间化学品的过程。
(二)回收技术分类
1.过氧化法:即焚烧发电,可处理所有类型废塑料,由氧气完全参与,碳和氢分别生成二氧化碳和水,产出热能导入电力系统。
2.部分氧化法:适用于聚烯烃类废塑料,有氧气部分参与,生成合成气,产品导入煤化工制甲醇和氨气等。
3.无氧裂解法:适用于聚烯烃类废塑料,一是液化工艺,主要有热解、催化裂解和加氢裂解三种类型,热解一般产出重油和蜡,催化裂解可产出轻油,产出物均可导入石油化工制燃料或化工产品(如塑料);二是炭化工艺,可产出焦炭、活性炭或RDF,产品可导入炼焦化工制功能碳(如纳米碳)。
4.解聚法:或称萃取法,适用于缩聚类塑料,有醇解、水解、溶剂解等类型,可产出单体(如DMT、PTA、CPL等),产品可导入化纤和塑料产业制化纤和塑料。
(三)常用工艺讲解
目前使用最多的是液化工艺,主要有以下三种类型
1.热裂解:这是市面上常见和主要探讨的技术。温度500~800℃,温度过高会导致原料大量气化;由于没有催化剂参与,且温度较高,塑料分子无序拆解、无序组合,因此产物链条较长,一般主要为重质燃料油和蜡,含有少量轻组分;重油可做远洋货轮和锅炉燃料使用。橡胶炼油常用热裂解,因橡胶为单一材料,比较好处理,而塑料垃圾为混合材料,且含有大量添加剂,热解通常会产生结焦。
2.催化裂解:反应有两段,第一段切断分子链,第二段重组为轻质油;有催化剂参与,切割和重组过程有序进行,因此产出物可控,催化剂也使得化学反应效率提升数百倍甚至更多,因此温度低于热裂解;后续技术迭代,可以做到乙烯、丙烯和BTX单体。目前根据公开信息推测,日本和美国的企业在催化裂解方面并没有重大的落地项目突破。
3.加氢裂解:加氢成本高昂,可能是由于经济性较差,导致该项技术没有普及。
三、聚烯烃类废塑料化学回收技术代际

代际划分的标准是催化深度,这是由人工,到机械,再到热、化学和复杂化学的进化过程,热解是化学回收的初级阶段。将废塑料转化成高品质产品的,一定是极其复杂的化学反应。很难想象,仅用解热的方式就能从石油里提炼出高价值产物。分类不一定准确,还请业内人士指教。
(一)原始阶段
就是土法炼油,已经被国家禁止。处理橡胶和轻度混合的塑料,产出重油和蜡。
(二)第一代
釜式热裂解,没有催化剂,明火加热,处理橡胶和轻度混合的塑料,产出重油和蜡。曾经在山东、河南等地大规模盛行。
(三)第二代
1.管式热裂解:处理橡胶和轻度混合的塑料,反应深度不够,产出轻油(少量)、重油和蜡。
2.溶剂热裂解:用有机溶剂(如重油)加热融化塑料并进行裂解,处理轻度混合的塑料,产出轻油(少量)、重油和蜡。
3.超临界水热裂解:在高温高压下,用介于气态和液体中间状态的水作为加热载体,同时这种水也会起到微催化作用,处理重度混合的塑料,产出轻油(少量)、重油和蜡。
4.釜式催化裂解催化重组:催化效果不错,可处理中度混合的塑料,由于热效率有限,产物中还有少量重组分。
(四)第三代
第三代以后,产物就不应该有重油组分了,而且可以处理重度混合的塑料,包含其他有机质和杂质。
(五)*四代第**
运用气体介质内热的加热方式,效率高,一条线日产能可上百吨。处理重度混合的塑料,产出轻油。
(六)第五代
催化裂解烯烃重组,处理重度混合的塑料,可直接产出单体,距离聚合物仅有一步聚合。科茂已过中试。
四、技术经济性核心要素

一项技术是否具有经济性,要把投入和产出拆解开来详细探讨。
(一)产出要素
1.产品价格:热解产出的重油价格在1500~2000元之间。催化裂解催化重组技术产出的塑料油(轻汽柴油)价格比重油高得多,若用于生产循环塑料,则有更高溢价。
2.高价值产品收率:因为有催化剂的参与,反应效率更高,催化裂解催化重组技术的高价值油品收率会高于热裂解。
3.单条线日产能(连续性):欧洲一些做得不错的企业,实际上不是连续生产,而是釜式生产,先将反应釜加热,反应完全后降温排渣,之后再进料加热,因此能耗很高,投资较大。第3代以后的催化裂解催化重组技术可实现连续生产,因此能耗及投资较低。
(二)投入要素
1.设备投资:如果对原料要求高、反应条件高、进料和反应不连续,设备投资就会高。催化裂解催化重组技术对原料要求低、反应条件低、工艺流程短,设备投资低。
2.运营能耗:温度高意味着能耗高。生产所需温度上升100℃,每吨塑料能耗成本可能会增加100~150元,同时对设备的要求和投资成本也会上升。催化裂解催化重组技术所需温度较低,因此能耗成本较低。
3.进料要求和预处理:如果对进料要求高,比如只能处理单一塑料,或者需要清洗、预处理等等,都意味着更多的投资。催化裂解催化重组技术对进料要求较低,不需精分和清洗,且预处理简单,因此投资较低。
4.催化剂生产和处理:催化剂有成千上万种,在石油炼化行业,许多催化剂含有贵金属和重金属,成本高昂,而且如果重金属催化剂进入尾渣,尾渣会被判定为危废,后续处理费用同样很高。科茂催化裂解催化重组技术所用的催化剂无贵金属和重金属,对环境无害,可以回收。
五、发展较快的塑料化学回收企业

根据部分公开信息显示(投资和承购协议等),目前发展较快的废塑料化学回收企业大致有上面几家。中国的技术一点都不差,只是政策方面没那么积极,但现在已经开始有动作了。随着政策的放开,市场会逐渐打开。
以上是个人基于部分公开信息的初步判断,若有错误,请大家批评指正。
免责声明:以上内容转载自北极星环保网,所发内容不代表本平台立场。
全国能源信息平台联系电话:010-65367702,邮箱:hz@people-energy.com.cn,地址:北京市朝阳区金台西路2号人民日报社