
文 | 爱嘤斯坦丁
编辑 | 爱嘤斯坦丁
«——【·前言·】——»
随着数字标牌应用的不断增长,对大尺寸显示器的需求也日益增加。在数字标牌应用中, 瓦片式显示系统 被广泛使用,超出单个平板显示屏的尺寸。

瓦片式显示系统由多个平板显示器或子显示器组成,它们被平铺在一起。大多数平板显示器,在 亮度 和 颜色方面 都存在平滑变化的空间非均匀性。
这样的空间非均匀性在单个子显示器内是由制造商的质量保证过程控制的,因此在正常操作模式下很难认识到这种非均匀性。
«——【·相机表征方法·】——»

利用消费者级数字相机测量子显示器的输出颜色坐标,并利用这些坐标构建设备表征模型。相较于分光辐射计等光学仪器,相机具有成本效益,同时也可以缩短颜色坐标测量所需的时间,减少在测量过程中户外环境中照明变化的影响。

但是相机拍摄图像通常会出现暗角或光圈不均的效应,其中,暗角是一种现象,即图像边缘的亮度比中心位置较小。为了使用消费者级数字相机代替光学仪器,需要补偿暗角效应。此外,相机拍摄的颜色坐标应与光学仪器测得的相同。

这两个要求可以通过所示的实例来解释,图中表示一个亮度恒定的理想对象,假设相机拍摄图中的对象,则说明了相机拍摄的图像。
在图中,实线表示光学仪器沿中心水平线测量的亮度,此外,虚线表示沿相同线测得的相机图像的亮度值。从图中可以注意到暗角效应。可以将实线作为基础真实数据来估计或恢复虚线。

相机暗角补偿已经得到研究,强度值的位置比率被用作查找表,这种方法的缺点是对噪声敏感。为了解决这个问题,提出了基于双曲余弦,或高斯二次曲线建模的位置特定比率的方法。

然而由于建模误差,它们的性能低于LUT方法。提出了一种基于小波去噪的新方法。它可以 提高暗角补偿性能和抗噪声稳健性 ,然而,它假设参考块的亮度是均匀的。因此,当理想的均匀参考不可用时,它的性能可能会降低。
在所提出的暗角校正方法中,常数白色的参考图像在显示器上显示,并使用2D光谱辐射计测量参考图像的XYZ坐标在一个黑暗的房间里。

假设2D光谱辐射计可以同时测量r × c个点,显示器上的像素数大于XYZ测量值r × c的数量。因此,测量的XYZ颜色坐标被插值以生成每个显示像素的输出XYZ颜色坐标,这里需假设显示器有M × N个像素。
显示像素的插值XYZ值为Xw,Yw和Zw,其中i = 1,2, … ,M,j = 1,2, … ,N,它们被用作所提出的暗角校正方法的地面真实坐标。图中的虚线说明了显示器上Yw值沿水平线的变化情况。

与实际的地面真实数据在图中展示的完美数据不同,Yw的曲线不是一条直线,因为显示的空间不均匀。
此外,在黑暗的房间里用相机拍摄显示的参考图像,因此可以获得每个相机像素的RGB颜色坐标,在正常情况下, 显示像素的数量与相机像素的数量不同 。
因此,应该插值相机像素的RGB坐标以生成每个显示像素的RGB坐标,为了补偿暗角效果,RGB坐标应转换为XYZ坐标,这是通过预先确定的相机的RGB-to-XYZ转换完成的,

假设显示器和相机完全对齐,中心像素之间没有偏移。当使用相机的RGB颜色坐标在相机中心处指定的,矩阵转换将其转换为XYZ颜色坐标时,得到的XYZ坐标将与显示器上中心位置的Xw,Yw和Zw相同。
但是,当远离相机中心的像素的RGB颜色坐标,通过相机中心指定的矩阵转换为XYZ颜色坐标时,由于暗角效应,得到的XYZ坐标将与Xw,Yw和Zw不同。

在相机和显示器的中心应用RGB-to-XYZ转换获得的XYZ坐标,图中的实线说明了沿显示器水平线的变化。注意在图中,当水平线中心位置的与地面真实数据相同。此外,随着像素位置向外移动,Yw和之间的差异逐渐增加。这是由于暗角效应导致的。
相机生成的是设备相关RGB坐标,而真实颜色坐标以设备无关的XYZ坐标为定义。因此,需要将相机的RGB坐标转换为XYZ坐标。

由于暗角效应的影响,相机的RGB和XYZ坐标之间的关系取决于位置。因此,相机设备特性的表征是在相机平面中心进行的,此处不会出现暗角。

生成一组颜色样本,每个R、G、B和灰色通道由八个RGB坐标等间隔地表示,因此,共有8×4=32个颜色样本。
用光谱辐射计测量其XYZ颜色坐标,同时,拍摄它们并平均得到相机的RGB输出,请注意,显示器和相机已经仔细对齐,中心像素不会偏移。

«——【·提出的显示器特性建模方法·】——»
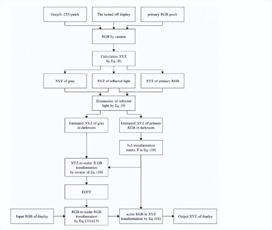
提出的显示器特性建模方法既与位置相关,又与照明无关,与位置相关意味着显示器特性建模方法是,显示器像素位置的函数,以表示子显示器内的空间不均匀性。
与照明无关意味着可以使用在任意照明环境下测量的输出坐标,来构建显示器特性建模方法。除非在暗房中进行测量,否则显示器的光输出和照明反射都会被同时测量。

在所提出的方法中,通过排除照明反射的贡献,设备特性建模方法可以提供与在暗房中测量时相同的输出坐标。

为了说明简洁,假定所有测量都在照明下进行,对于显示器的特性建模,需要RGB主色和一组不同的常量灰度图像的XYZ坐标,生成主要RGB和常量灰度图像的样本图像。
将它们中的每一个显示并拍摄照片。相机的结果RGB坐标表示为 ,以及,其中α指定颜色样本,代表显示样本的颜色。

然而,在图中关闭的显示器被拍摄,实线表示白色样本的亮度,沿着显示器的水平线,虚线则表示关闭屏幕表面的水平线上的亮度。在图中,虚线表示通过分光辐射计测量的相同颜色样本在暗房中的亮度。
图中的实线表示公式的结果。在图中两个图像的相似之处可以证明我们提出的方法能够排除测量颜色坐标时照明效应的影响。

在分瓷砖的显示系统中可以看出最小化子显示器的非均匀性,相邻两个子显示器间的亮度和颜色变化可能不平滑,会导致子显示器边界上出现非均匀性。

因此,跨子显示器的颜色校准对于最小化非均匀性非常重要。已经有报道使用基于相机的方法进行分瓷砖显示系统的校准,补偿了子显示器之间亮度的非均匀性。
然而,这种方法没有考虑子显示器之间的颜色差异,此外,该方法假定所有测量都在黑暗房间中进行。在这里,可以提出一种 在各种照明环境下的颜色校准方法 ,定义了子显示器中心处白色点的XYZ坐标目标值。
在每个子显示器上显示全白图像,并用相机拍摄,转换相机拍摄的中心显示器的RGB坐标为XYZ坐标,计算目标XYZ和相机图像的XYZ之间的比率,基于计算得到的比率来修改背光的颜色,以便使子显示器中心处的全白色产生相同的颜色坐标。

该方法可能无法减少跨子显示器之间的颜色差异,因为该方法着重于对子显示器中心处的白色进行校准,此外,子显示器内的亮度和颜色的非均匀性仍未得到补偿。
此次提出了一种颜色校准方法,以满足应用于分瓷砖显示系统的所有目标要求,例如白点、色域和Gamma,为了补偿子显示器内和跨子显示器之间的亮度和颜色的非均匀性,颜色校准是基于 像素级别 进行的。

此外,颜色校准是独立地而且相同地应用于每个子显示器。需要提前确定颜色校准的目标。颜色校准目标包括白点、色域和Gamma值。
瓷砖显示系统的白点最大亮度,是在所有子显示器上显示全白色块时的最小亮度值,假设三个XYZ坐标的全RGB输入确定了色域,那么所有像素中最小的色域可以作为目标。

«——【·性能评估结果·】——»
为了评估所提出方法的性能,使用了 Macbeth 颜色卡中的 24 个颜色块作为测试样本 。本研究使用的相机是佳能 EOS Kiss Digital X3,搭配 18mm 镜头。相机的曝光设置为光圈 f/22,ISO 200,快门速度为 0.4s。

选择此设置的原因是较高的光圈值可以减少暗角效应的影响,此外,低 ISO 值表示对噪声的敏感性比高 ISO 值要低。
通过计算在 CIE Lab* 空间中测量的基准数据,与根据所提出模型估算的数据之间的色差,来评估特征模型的性能,颜色差异是在 CIE Lab* 空间中计算的。
列出了颜色差异。训练样本和测试样本的平均颜色差异分别为 0.59 和 0.57。这些数字表明,从相机的 RGB 值转换为 XYZ 值后,与光谱辐射计测得的 XYZ 值几乎相同。

本实验中研究了 在不同照明环境下显示器的颜色校准性能 ,使用的照度值分别为0、400、1000、10000和45000勒克斯。
其中0勒克斯代表黑暗房间的照度,400勒克斯代表晴朗日出或日落的照度,1000勒克斯代表阴天的照度,10000勒克斯代表完全的白天,45000勒克斯代表直射阳光的照度。
使用了所示的两个LCD显示器,它们展示了不同的色域和亮度峰值,分别为180和198 cd/m2,在测试中使用了Macbeth色卡上的24个颜*图色**案。

根据描述的过程,为每个显示器构建了显示设备表征模型。颜色校准目标列在表中,并对两个显示器进行了相同的颜色校正程序。
可能影响所提出的颜色校正方法性能的因素包括: 照明环境的依赖性、显示的颜色和像素位置 ,通过计算CIE Lab*下的颜色差异,在图中所示的位置评估了颜色校准的性能。

«——【·结论·】——»
对于平铺显示系统而言,显示颜色校准非常重要,因为在相邻的子显示器边界处可能会出现不良伪影,此外,经常需要针对不同照明环境对平铺显示系统进行例行的颜色校准。
提出了一种基于摄像头的显示颜色校准方法,该方法成本效益高且简单易行,所提出的显示特性模型是位置相关和照明无关的。

所提出的颜色校正方法可单独应用于每个子显示器,当校准后的图像在平铺显示系统上显示时,所有像素都应符合颜色校准目标。
因此,所提出的方法可以最小化子显示器间的亮度和颜色非均匀性,并减少子显示器内平滑变化的空间非均匀性。

为了将所提出的方法应用于户外标志应用中,还需要进一步研究平铺显示系统与摄像头位置之间的空间距离和角度的影响。
参考文献:
- Luo, M. R., Cui, G., & Li, C. (2006). Uniform colour spaces based on CIECAM02 colour appearance model. Color Research & Application, 31(4), 320-330.
- Fairchild, M. D. (2013). Color Appearance Models. John Wiley & Sons.
- Hunt, R. W. G. (2004). The Reproduction of Colour. 6th Edition. Wiley.ISBN: 978-0470851072.
- Poynton Charles. (2012). Digital Video and HD: Algorithms and Interfaces. Morgan Kaufmann.
- Zele, A. J., Feigl, B., & Smith, S. S. (2014). The circadian response of intrinsically photosensitive retinal ganglion cells. PLoS One, 9(12), e114441.