
(资料图片 来源网络)
鲁网12月13日讯(记者 王雅茜)今日,中航黑豹股份有限公司(中航黑豹.600760.SH)发布公告表示,为适应公司主营业务调整及配合公司战略规划,拟将公司名称变更为“中航沈飞股份有限公司”,证券简称拟变更为“中航沈飞”,证券代码“600760”保持不变。

收购沈飞集团100%股权
公告显示,2017年 11 月 17 日,中航黑豹收到中国证券监督管理委员会(以下简称“中国证监会”)出具的《关于核准中航黑豹股份有限公司向中国航空工业集团公司等发行股份购买资产并募集配套资金的批复》(证监许可[2017]2078 号)。中航黑豹董事会按照中国证监会核准文件要求及公司股东大会的授权,实施了本次重大资产出售及发行股份购买资产并募集配套资金暨关联交易(以下简称“本次交易”)的相关工作。
2017年 11 月 20 日,中航黑豹完成了本次交易的购买资产和出售资产的交割手续,并于 2017 年 11 月 23 日披露了《中航黑豹股份有限公司关于公司重大资产出售及发行股份购买 资产并募集配套资金暨关联交易资产过户情况的公告》(公告编号:2017-072)。

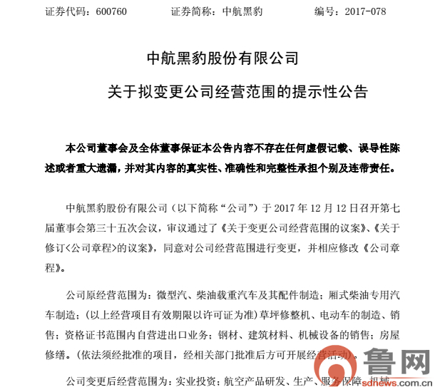
据了解,本次交易的购买资产和出售资产交割、过户完成后,该公司持有沈阳飞机工业 (集团)有限公司 100%股权。13日,中航黑豹发布关于拟变更公司经营范围的提示性公告,中航黑豹主营业务已变更为实业投资;航空产品研发、 生产、服务保障。
中航黑豹表示,为适应公司主营业务调整以及配合公司战略规划,满足公司经营发展的需要,公司拟将公司名称由“中航黑豹股份有限公司(英文名称 ZHONGHANG HEIBAO CO.,LTD)”变更为“中航沈飞股份有限公司(英文名称 AVIC SHENYANG AIRCRAFT COMPANY LIMITED)”。为使公司证券简称与公司名称及业务 发展保持一致,公司拟将证券简称由“中航黑豹”变更为“中航沈飞”。公开资料显示,沈飞集团主要从事航空产品制造业务,被誉为“中国重型歼击机摇篮”。
前三季度净利-3923.83万

公开资料显示,中航黑豹成立于1996年6月4日,注册地址位于文登市龙山路,注册资本34494 万元,法定代表人为李晓义。
财务数据显示,中航黑豹前三季度营业收入8.05亿元,同比降低5.43%,净利润为-3923.83万元,陷入营收飘红,净利润为负值的尴尬局面。