
12月25日,大众健康媒体 @丁香医生 在公众号发布了一篇题为《百亿保健帝国权健,和它阴影下的中国家庭》的文章,以癌症女孩的三周年忌日开头、以商业帝国的狼子野心结尾,把天津权健公司揭了个底儿掉。
文章迅速突破10万+,将这家保健品公司带入大众视野。

权健位于江苏盐城的一个会议中心
就是个*子骗**
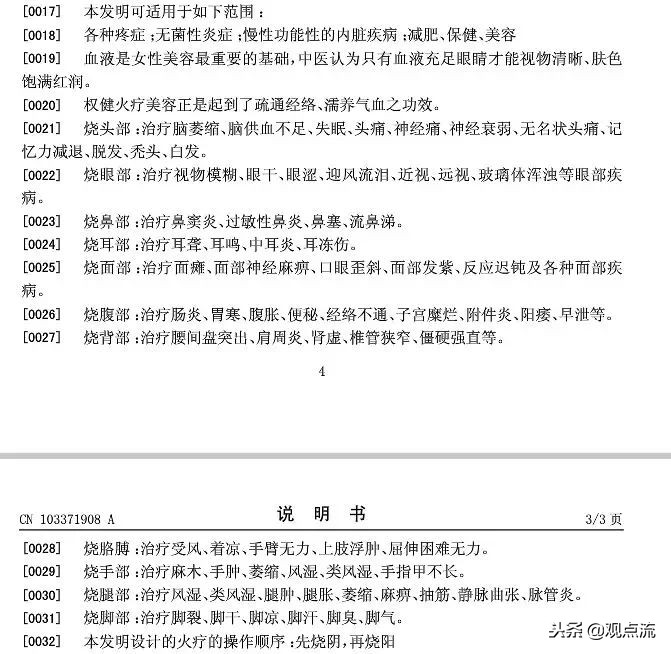
根据 @丁香医生 的报道,天津权健集团有限公司2004年起家,创始人束昱辉通过小作坊“闭门造车”,发明了“撼动世界的火龙液秘方”,火疗的治疗范围“从脑部萎缩到秃头,从耳聋到子宫糜烂,从肾虚阳痿*泄早**到面瘫便秘肩周炎”。

权健火疗

权健火疗说明书
之后,保健鞋垫和负离子卫生巾相继面市,商家声称前者对O型腿、脚干脚裂、睡眠不好、心脏病都有奇效,后者则可治妇科疾病、防手机辐射,而两者都对前列腺炎有效果。
2015年,束昱辉放言5年内营业额达到5000个亿,而就在这一年,4岁癌症女孩放弃正规治疗,服用其治癌秘方,最终痛苦离世。几年来,数十起火疗事故也证实了所谓“秘方”的危险性。

权健公司的“自然医学”透着天机不可泄露的神秘感,但总结其产品宣传的话术,四字即可概括——包治百病。
不管是中医讲的“湿气”,还是现代工业的“芯片”,但凡难以被通俗解释且被广泛信任的名词,通通成了秘方的科学依据。再加上如始皇寻长生药般的奇幻经历,如此药方“想必”是无病不治。
从古至今,包治百病的神药从不缺人追捧,更有人因病致困、病急乱投医,权健公司无疑利用了这种心态,虚假宣传其药效,图财以至于害命。

受害女孩所使用过的产品
不仅如此,据 @网易财经 2016年的调查报道,声称从清华大学工商管理学硕士毕业的束昱辉原名“束必和”,其家乡村民曾向多家媒体表示其最高学历是盐城工学院,清华大学也证实,校友名单中并无束必和、束昱辉名字。一个叫佟廷海的商人曾与束昱辉共事,他称其“就是个高中毕业生,嗜赌成性,欠了一大笔钱逃离老家”,他的口头禅是“要做事,先造势”。

有点像酸梅汤的保健品
从创始人到产品,从秘方到疗效,虚张声势、从头包装到脚的权健公司就这样逐年壮大,产业遍及保健品业、食品饮料业、卫生用品业、化妆品业和医疗服务业,到2016年其营业额高达192亿元人民币,还控制了涉及足球俱乐部、肿瘤医院、母婴用品、广告传媒的21家下属企业。
这个商业巨子将直升机作为代步工具的时候,不知有多少付出健康甚至生命的患者做了他的垫脚石。
涉嫌传销
据 @大摩财经 报道,权健集团销售体系存在约29个系统,团队领导人通过发展下线形成自己的系统,每个系统下面又有多个团队,强大后又可独立成为系统。
@丁香医生 走访了权健的招商会,经销商们分享自己发家致富的经历,除了金钱诱惑,“我们不是白衣天使,却胜似天使”“中华医学的史册上将有我们浓重的一笔”,这样道德上的自我合理化也成功*脑洗**台下观众,怂恿更多人加入。
哎等等,是不是听着有点耳熟?上线下线、高价买卖,好像是传销组织的一贯说辞吧。
2012年5月,吉林省蛟河市人民检察院向当地法院提起公诉,指控孟某在天津加入权健公司销售保健品,成立销售团队“人人系统”进行传销活动,直接或间接发展下线会员5000余人。
我还记得2017年7月,刚毕业就身陷“蝶贝蕾”传销组织的李文星溺亡于天津静海的一处水坑,权健“帝国”中,有多少因传销分崩离析的小康家庭?又有多少因传销血本无归的工薪阶层?



@网易财经 发现,在多家网站、贴吧、股吧以及QQ群,多年来活跃着一个针对权健集团的“举报”群体。2年前该群体人数超过2000人,他们为那些想了解权健问题的人释疑解惑,并搜集证据向有关部门举报权健。
如今,4个总计近5千成员的“权健传销揭秘”QQ群,累积超过1.6万个帖子的百度贴吧里“反权健吧”,都在控诉着权健公司与传销脱不了干系。

然而结果让人失望,4岁女孩周洋的官司输了,大多数火疗事故的受害者讨不到公道,传销案件也动不了权健公司一根毫毛。涉及法律纠纷时,权健集团总是能成功将自己撇清。
2017年12月,贵州六盘水,一起上诉权健经销商案二审结束,涉案金额达164万。但权健公司在案中提供证词称:其是依法设立的直销企业,对加盟商的销售模式不知情。最终仅有三名经销商因传销活动罪被判刑。
如果你去搜权健,可能会出来一支球队。是的,权健公司还冠名了天津泰达足球队,装点着狼藉的门面,其欺骗性和迷惑性更甚,让人不寒而栗。
怎么注册的?
根据商务部信息,权健自然医学科技发展有限公司,确实在2013年8月7日拿到了直销经营许可证。允许直销的产品包括一系列以“DNA”为开头名称的化妆品、卫生巾/卫生护垫等保洁用品、咀嚼片等保健食品三大种类,但不包括任何药品。
全国保健品注册管理工作由国家食品药品监督管理局主管,根据2005年实行的《保健食品注册管理办法》,食药监应根据申请人的申请,依照法定程序对保健食品的安全性、有效性、质量可控性等进行系统评价和审查,并决定是否准予其注册。过程包含一系列繁复而严格的临床试验、检验和资料审核。
保健食品批准证书有效期为5年,有效期届满后,申请人需要对保健食品申请再注册。在多起有社会影响力的案件之后,权健公司的所有保健品是否合法通过了注册和再注册流程?部分产品直销是否合规?
昨天,权健公司针对爆料,给出如下回复:

而丁香医生也表示“不会删稿,对每一个字负责,欢迎来告”。

权健的一切问题,公众的一切疑虑,还有待相关部门进行详细调查,给出权威答案。
实际上,在市场监管方面,真假保健品难以鉴定、保健品和药品混为一谈、保健品和药品过度营销、虚假宣传等问题本就层出不穷。
今年4月份,新华社记者调查发现,140多家医药上市公司中,超过40家销售费用占营业收入的比例突破30%,最高者达到66%。其中,不少药企的广告费开支在1亿元以上,超过自身的研发费用。这让医药公司有“轻研发、重营销”之嫌。
保健品混迹于医药品市场中,其营销策略更是五花八门。从“包治百病”式地吹嘘疗效到“过年只收脑白金”式的*脑洗**宣传,从“患者”现身说法到“砖家”讲述“原理”,其中的违规违法现象并不鲜见。权健创始人“要做事,先造势”的方*论法**这么吃得开,市场监管部门尚需发力。
我们不希望再看到又一个周洋、一个魏则西,也不愿再看到又一个李文星,由此,针对公众健康的医疗科普服务体系亟待建立。当前,面对公众的健康焦虑,从个人层面来讲,我们要尽量用最基本的医疗常识去冷静判断;从法治层面来讲,我们应该做的是把卑劣的*子骗**哄到台下,把法律的栅栏一横一竖地搭建完善、再一五一十地执行到位。
参考消息来源:
1.丁香医生:《百亿保健帝国权健,和它阴影下的中国家庭》2018.12.25
https://mp.weixin.qq.com/s/J5XA3K5PcOEsgs6czE0nlg
2.大摩财经:《起底权健:束昱辉和他的保健王国》2018.12.25
https://baijiahao.baidu.com/s?id=1620819273015604217&wfr=spider&for=pc
3、网易财经:《中甲土豪权健东家被疑传销 利用民间秘方治癌》2016.06.07
http://money.163.com/16/0607/08/BOUPJ9M500254O2B.html#from=keyscan
4、李玉衡:《保健食品监管及注册审批程序之详解——本刊记者专访北京市药品监督管理局保健品化妆品技术审评中心主任刘东红》2007.07 来源:知网
5、新华日报:《医药业“重销售 轻研发”必须根治》2018.04.25
http://xh.xhby.net/mp3/pc/c/201804/25/c472394.html
• end •
观点流
有价值的观点在流动中聚合
微信ID:Guandianliu
观点 · 聚合 · 价值
主编 | 刘 昆
副主编 | 龚孟关
撰文 | 胡静漪
责编 | 侯楠楠
※本号内容专属于光明日报 · 观澜工作室
转载请联系后