一、 旅行充电器
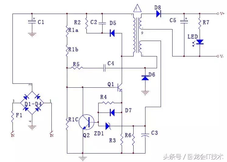
● 带光耦,431 回授方案(性能相对较完善),适用于要求严格的市场.
以下以联想标准品旅充(5V/500mA)C-P04 RCC 线路图纸进行阐述。
此线路设计能满足以下的要求:
◆ 输入电压范围=输入电压* 10%
◆ 输出电压范围=输出电压* 5%
◆ 输出电流范围=输出电流 ± 50mA
◆ 输出电压纹波=输出电压 * 1%(输出电压≤9V 时,定为100mV)
◆ 过流保护点≤输出电流+50mA MAX
◆ 过压保护点=输出电压 *( 1.1~1.5)
◆ 短路保护时输出电流≤额定输出电流
◆ 能满足安规认证要求(包括 EMC 要求)
◆ 空载损耗小于 0.3W

1.零件选择
1.1R1 保险电阻规格的选择:一般情况输出功率应为5W 以内,则可选10R1W±5%
1.2C1,C2 电解电容的规格选择随输入电压以及输出功率的变化而变化,若输入电压为90V~132V 时,则电解电容的耐压选择200V 即可,容量的选择则可遵循2uF/1W(输出功率),若输入电压为198V~264V 时,则电解电容的耐压选择400V 即可,容量的选择则可以遵循1uF/1W(输出功率),若输入电压为90V~264V 时,则电解电容的耐压选择400V 即可,容量的选择则可遵循2uF/1W(输出功率),若输入电压高于264V 时,电解电容应选择更高耐压的.
1.3D1~D4 整流二极管的选择:实际工作电流的2 倍裕量即可,一般输出功率为15W 以内则可选择1A/1000V 的整流管1N4007。
1.4L1 差模电感规格的选择会根据实际EMC 及温升的调试状况作出选择.
1.5C5 吸收电容规格的选择:一般情况会选择插件零件,耐压一般630V~1KV,容量的选择会根据EMC 的调试情况作调整.万不得已时才选用SMD 高压电容.
1.6D5 吸收二极管规格的选择:原则上会选用快速或超快速整流二极管,不得已时选用慢速整流管1N4007 也可以,对EMC 调试较有利.
1.7T1 变压器的规格选择:原则上来说输出功率在3W 以内变压器可选用EE13 规格,10W 以内可选用EE16.
1.6Q1 开关管规格的选择:输出功率为3W 以内可用1A/600V TO-92 封装的三极管或MOS 管;输出功率为5W 以内可用1A/600V TO-251 封装的三极管或MOS 管.
1.7R10 和C11 振荡电阻和电容规格的选择:尽可能选用误差精度高的,材质较好的.
1.10Q2 调整管规格选择:一般选用高耐压小电流三极管,200≦hfe≦400.如
D471,C945 等.
1.11R24,R25 电流检测电阻规格选择:视过功率点的要求作相应调节.
1.12ZD1,R28,R8 补偿回路规格选择:视短路电流的要求作相应调整,稳压管尽可能选用插件零件。
1.13IC1 光耦规格选择:一般选用LTV817C(CTR 值在200~400)即可.
1.14D8 输出肖特基规格的选择:视变压器的设计及输出电压的规格而定,一般输出电压为5V~6V 间时可选用40V 耐压即可,耐流为输出电流的确1.5~2倍即可。
1.15C4,C7 输出滤波电容规格选择:视输出电压和输出电流规格而定,一般耐压选择比输出电压高1V 以上即可,但要考虑常用规格如6.3V,10V,16V,25V,35V 等,容量可以820uF~1000uF/1A(输出电流)来定,具体情况视输出电压纹波的要求作调整。
1.16IC2 稳压IC 规格的选择:输出电压为4V 以上则可选用的
TL431(Vref=2.5V)
输出电压为4V 以下则可选用TL432(Vref=1.25V)。
1.17Q3 恒流控制三极管规格选择:一般选用低电压的小电流的NPN 三极管即可,如S8050, C945,S9014 等。
1.18R13,R14 取样电阻规格的选择:视输出电压的规格而定,要选用精密电阻误差为1%,一般使用SMD 0603 或SMD0805 即可。
1.19TH1 热敏电阻规格的选择:一般选用正温度系数10KR 即可.
1.20R17,R18,R20,R21 过流电阻规格选择:视输出电流的规格而定.
1.21C8,R12 频率补偿回路规格选择:视输出纹波及负载动态响应而定.
1.22LF1 输出共模电感规格选择:视EMC 调试情况而定参数.
1.24ZD2 输出稳压管规格选择:一般可选输出电压的1.1~1.5 倍.
1.24PCB 规格选择:大小视外壳尺寸而定,材质一般选用FR-1 94V0 即可.
2. 信赖性设计
1.1EMC 规格设计:一般电源按信息类(EN60950)安规要求,依EN5502 的EMC标准要求来设计,传导和辐射均需满足至少年3dB 的裕量,(传导可以先用公司的仪器测试OK 后方可外测).
1.2ESD 静电规格设计:国标要求接触放电±4KV,空气放电±8KV,特殊情况按客户要求设计如:接触放电±8KV,空气放电±15KV,设计在选用物料时要尽可能选择耐静电高的零件,在PCB LAYOUT 时注意留有尖端放电回路,如Y 电容,变压器,光耦等跨接在初次级间的零件间要加尖端放电回路,其共模电感等储能元件间也应采用尖端放电回路.
1.3绝缘耐压规格设计:国标要求 CLASSII 类初次级间耐压为3KVac/5mA 1min,CLASSI 类初次级间耐压为1.8KVac/5mA 1min,一般按国标设计即可,特殊情况依客户要求设计.
1.4绝缘电阻规格设计:国标要求初次级间绝缘电阻它应不小于7MΏ(500Vdc1min),考虑到天气及环境的影响,一般绝缘电阻规格设计为50MΏ min 即可.
1.5操作温度规格设计:电源最常见的操作温度应为 0°C TO 40°C,此温度为设计者自定,特殊情况依客户要求而定.
1.6储存温度规格设计:电源最常见的操作温度应为-20°C TO 70°C,此温度为设计者自定,特殊情况依客户要求而定
3. 可 COST DOWN 项目
3.1若客户没有认证要求,则可以省掉 EMC 电路元件,如:L1,C3,R8,R7,D5.
3.2若输入电压为单电压,则可将输入电容的规格改小.
3.3若输出电压纹波要求不严格时可将输出电容规格相应改小.
3.4若对短路保护要求不严格时,则可将 ZD3,R15,R16 补偿电路去掉.
3.5若不要求 LED 灯指示,则可以省掉LED1 及R19
●不带光耦和 431 回授方案(性能相对较良好),适用于一般要求的市场.
以下以(5V/500mA) RCC 线路图进行阐述。
此线路设计能满足以下要求:
◆输入电压范围=输入电压* 10%
◆输出电压范围=输出电压*( 10%~15%)
◆输出电流范围=输出电流 ± 100mA
◆输出电压纹波=输出电压 * 1%(输出电压≤9V 时,定为100mV)
◆ 过流保护点≤输出电流+100mA MAX
◆过压保护点=输出电压 *( 1.1~1.5)
◆短路保护时输出电流≤额定输出电流
◆能满足安规认证要求(包括 EMC 要求)
◆LED 指示功能

1 零件选择
1.1R1 保险电阻规格的选择一般情况输出功率5W 以内,侧可选择10R1W±5%.
1.2C1,C2 电解电容的规格选择随输入电压及输出功率的变化而变化,若输入电压为90V~132V 时,则电解电容的耐压选择200V 就可,容量的选择则可遵循2uF/1W(输出功率),若输入电压为198V~264V 时,则电解电容的耐压选择400V 就可,容量的选择则可遵循1uF/1W(输出功率),若输入电压为90V~264V 时,则电解电容的耐压选择400V 即可,容量的选择则可遵循2uF/1W(输出功率),若输入电压高于264V 时,电解电容应选择更高耐压的.
1.3D1~D4 整流二极管的选择:实际工作电流的2 倍裕量即可,一般输出功率为15W 以内则可选择1A/1000V 的整流管1N4007.
1.4L1 差模电感规格的选择会根据实际EMC 及温升的调试状况作选择.
1.5C3 吸收电容规格的选择:一般情况会选择插件零件,耐压一般为630V~1KV容量选择会根据EMC 的调试情况作调整.万不得已时才选用SMD 高压电容.
1.6D5 吸收二极管规格的选择:原则上会选用快速或超快速整流二极管,不得已时选用慢速整流管1N4007 也可以,对EMC 调试较有利.
1.7T1 变压器的规格选择:原则上输出功率在3W 以内变压器可选用EE13 规格,10W 以内可选用EE16.
1.8Q1 开关管规格的选择:输出功率为3W 以内可用1A/600V TO-92 封装的三极管或MOS 管;输出功率为5W 以内可用1A/600V TO-251 封装的三极管或MOS 管.
1.9R10,C4 振荡电阻和电容规格的选择:尽可能选用误差精度高,材质较好的.
1.10Q3 调整管规格选择:一般选用高耐压小电流的三极管,200≦hfe≦400.如D471,C945 等.
1.11ZD1,ZD2 稳压管规格选择:一般ZD1 取8.2V/0.5W,ZD2 取6.2V/0.5W,尽可能选用插件零件.
1.12ZD3,R15,R16 补偿回路规格选择:视短路电流的要求作相应调整,稳压管尽可能选用插件零件.
1.13IC1 光耦规格选择:一般选用LTV817C(CTR 值在200~400)即可.
1.14D8 输出肖特基规格的选择:视变压器的设计及输出电压的规格而定,一输出电压为5V~6V 间时可选用40V 耐压即可,耐流为输出电流的确1.5~2 倍即可.
1.15C8,C7 输出滤波电容规格选择:视输出电压和输出电流规格而定,一般耐压选择比输出电压高1V 以上即可, 但要考虑常用规格如6.3V,10V,16V,25V,35V 等,容量可以820uF~1000uF/1A(输出电流)来定,具体情况视输出电压纹波的要求作调整.
1.16Q2 三极管规格选择:一般选用低电压小电流的PNP 三极管即可,如S8550,S9015 等.
1.17L1 输出电感规格选择:视纹波要求而定参数,一般小于500mA 可以省掉此零件.
1.18ZD4 输出稳压管规格选择:一般可选输出电压为中心值的规格,误差精度尽量精确,如5.6V/0.5W 1%..
1.19PCB 规格选择:大小视外壳尺寸而定,旅充,座充,车充材质一般选用FR-194V0 1OZ 即可,适配器输出功率大于24W 则可选用CEM-1 94V0 材质的PCB,厚度因外壳设计而定,一般1.0mm/1.2mm/1.6mm 均为常用规格.
2 信赖性设计
2.1EMC 规格设计:一般电源按信息类(EN60950)安规要求,依EN55022 的EMC 标准要求来设计,传导和辐射均需满足至少年3dB 的裕量,(传导可以先用公司的仪器测试OK 后方可外测).
2.2ESD 静电规格设计:国标要求为接触放电±4KV,空气放电±8KV,特殊情况按客户要求设计如:接触放电±8KV,空气放电±15KV,设计在选用物料时要尽可能选择耐静电高的零件,在PCB LAYOUT 时注意留有尖端放电回路,如Y 电容,变压器,光耦等跨接在初次级间的零件间要加尖端放电回路,其共模电感等储能元件间也应采用尖端放电回路.
2.3 绝缘耐压规格设计:国标要求 CLASSII 类初次级间耐压为3KVac/5mA 1min, CLASSI 类初次级间耐压为1.8KVac/5mA 1min,一般按国标设计即可,特殊情况依客户要求设计.
2.4绝缘电阻规格设计:国标要求初次级间绝缘电阻应不小于 7MΏ(500Vdc 1min),考虑到天气及环境的影响,一般绝缘电阻规格设计为50MΏ min即可.
2.5操作温度规格设计:电源最常见的操作温度为 0°C TO 40°C,此温度为设计者自定,特殊情况依客户要求而定.
2.6储存温度规格设计:电源最常见的操作温度为-20°C TO 70°C,此温度为设计者自定,特殊情况依客户要求而定.
3 可 COST DOWN 项目
3.1若客户没有认证要求,则可以省掉 EMC 电路元件,如:L1,C3,R8,R7,D5.
3.2若输入电压为单电压,则可将输入电容的规格改小.
3.4若输出电压纹波要求不严格时可将输出电容规格相应改小.
3.4若对短路保护要求不严格时,则可将 ZD3,R15,R16 补偿电路去掉.
3.5若不要求 LED 灯指示,则可以省掉LED1 及R19.
● 简易无回馈方案(性能同变压器相似),适用于二阶市场.
以下以(5V/400mA) RCC 线路图进行阐述。
此线路设计能满足以下要求:
◆ 输入电压范围=输入电压* 10%
◆ 输出电压范围=输出电压*( 15%~20%)
◆ 输出电流范围=输出电流 ± 150mA
◆ 输出电压纹波=输出电压 * 2%(min)
◆ 短路保护时输出电流≤额定输出电流
◆ LED 指示功能

1 零件选择
1.1F1 保险电阻规格的选择一般情况输出功率为5W 以内,则可选择10R 1W±5%.
1.2C1 电解电容的规格选择随输入电压及输出功率的变化而变化,若输入电压为90V~132V 时,则电解电容的耐压选择200V 即可,容量的选择则可遵循2uF/1W(输出功率),若输入电压为198V~264V 时,则电解电容的耐压选择400V 即可,容量的选择则可遵循1uF/1W(输出功率),若输入电压为90V~264V 时,则电解电容的耐压选择400V 即可,容量的选择则可遵循2uF/1W(输出功率),若输入电压高于264V 时,电解电容应选择更高耐压的.
1.3D1~D4 整流二极管的选择:实际工作电流的2 倍裕量即可,一般输出功率为15W 以内则可选择1A/1000V 的整流管1N4007.
1.4C2 吸收电容规格的选择:一般情况会选择插件零件,耐压一般为630V~1KV,容量的选择会根据EMC 的调试情况作调整.万不得已时才选用SMD 高压电容.
1.5D5 吸收二极管规格的选择:原则上会选用快速或超快速整流二极管,不得已时选用慢速整流管1N4007 也可以,对EMC 调试较有利.
1.6T1 变压器的规格选择:原则上输出功率在3W 以内变压器可选用EE13 规格,10W 以内可选用EE16.
1.7Q1 开关管规格的选择:输出功率为3W 以内可用1A/600V TO-92 封装的三极管或MOS 管;输出功率为5W 以内可用1A/600V TO-251 封装的三极管或MOS 管.
1.8R5 和C4 振荡电阻和电容规格的选择:尽可能选用误差精度高的,材质较好的.
1.9Q2 调整管规格选择:一般选用高耐压小电流的三极管,200≦hfe≦400.如D471,C945 等.
1.10ZD1 稳压管规格选择:一般ZD1 取3.3V/0.5W,尽可能选用插件零件.
1.11R3 电流检测电阻规格选择:视整机的输出功率而定(可调节).
1.12D6,D7 规格选择:一般选用1N4148 插件零件即可.
1.13D8 输出肖特基规格的选择:视变压器的设计及输出电压的规格而定,一般输出电压为5V~6V 间时可选用40V 耐压即可,耐流为输出电流的确2倍即可.
1.14C5 输出滤波电容规格选择:视输出电压和输出电流规格而定,一般耐压选择比输出电压高1V 以上即可, 但要考虑常用规格如6.3V,10V,16V,25V,35V 等,容量可以820uF~1000uF/1A(输出电流)来定,具体情况视输出电压纹波的要求作调整.
1.15PCB 规格选择:大小视外壳尺寸而定,旅充,座充,车充材质一般选用FR-1 94V0 1OZ 即可,适配器输出功率大于24W 则可选用CEM-1 94V0 材质的PCB,厚度因外壳设计而定,一般1.0mm/1.2mm/1.6mm 均为常用规格.
2 信赖性设计
2.1ESD 静电规格设计:国标要求为接触放电±4KV,空气放电±8KV,特殊情况按客户要求设计如:接触放电±8KV,空气放电±15KV,设计在选用物料时要尽可能选择耐静电高的零件,在PCB LAYOUT 时注意留有尖端放电回路,如Y 电容,变压器,光耦等跨接在初次级间的零件间要加尖端放电回路,其共模电感等储能元件间也应采用尖端放电回路.
2.2绝缘耐压规格设计:国标要求 CLASSII 类初次级间耐压为3KVac/5mA1min, CLASSI 类初次级间耐压为1.8KVac/5mA 1min,一般按国标设计即可,特殊情况依客户要求设计.
2.3绝缘电阻规格设计:国标要求初次级间绝缘电阻应不小于 7MΏ(500Vdc1min),考虑到天气及环境的影响,一般绝缘电阻规格设计为50MΏ min即可.
2.4操作温度规格设计:电源最常见的操作温度为 0°C TO 40°C,此温度为设计者自定,特殊情况依客户要求而定.
2.5储存温度规格设计:电源最常见的操作温度为-20°C TO 70°C,此温度为设计者自定,特殊情况依客户要求而定.
3 可 COST DOWN 项目
3.1若输入电压为单电压,则可将输入电容的规格改小.
3.2若输出电压纹波要求不严格时可将输出电容规格相应改小.
3.3若不要求 LED 灯指示,则可以省掉LED1 及R19
二、 座式充电器
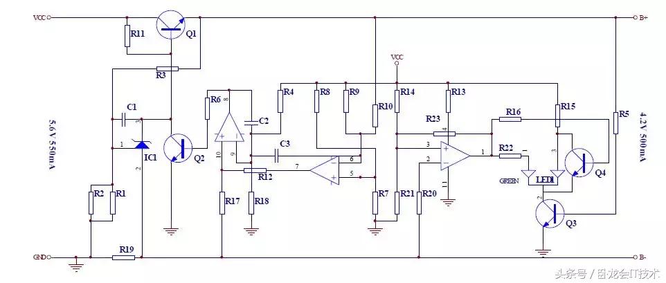
● 带 LED 转灯监控方案(性能相对较一般),适用于一般要求的市场.
以下以联想座充(4.2V/500mA)IC324 线路图进行阐述。
此线路设计能满足以下要求:
◆ 输入电压范围=配套的旅充输出电压* 5%(一般小于 20Vdc)
◆ 输出电压范围=输出电压* 5%(一般为 4.2Vdc±0.05V)
◆ 输出电流范围=输出电流 ± 50mA
◆ 输出电压纹波=输出电压 * 1%(输出电压≤9V 时,定为100mV)
◆ 过流保护点≤输出电流+50mA MAX
◆ 短路保护时输出电流≤额定输出电流
◆ LED 转灯指示功能(空载或充满电亮绿灯,充电亮红灯,输出短路时灭灯)

1 零件选择
1.1Q1,Q2,Q3,Q4 三极管规格选择:选用普通NPN 低压小电流三极管即可,其中Q1 规格的选用视整机输出电流的大小而定,一般Ic 取输出电流的2倍以上即可. 如输出电流为500mA, 则Q1 选用SS8050(Ic=1.5A),Q2,Q3,Q4 则可选用S8050(Ic=0.5A).
1.2IC1 规格选择:一般选用TL431(ref=2.5V) 1%即可,误差差精度越高,则输出电压越稳定.
1.3R1,R2,R3 电压取样电阻规格选择: 视输出电压而定,Vo={[(R1//R2)+R3]/ (R1//R2)}*2.5, R1,R2,R3 的误差精度越高,输出电压越准确,一般用1% 0603 SMD 精密电阻,阻值尽可能选大,减小损耗.
1.4IC2 运放规格选择:如果要控制双色灯转换则需要选用AZ324 运放.
1.5LED1 规格选择:一般选用红绿双色共阴灯即可.
1.6R19 过流检测电阻规格选择:规格视输出电流而定(可调),尽可能用精密电阻,零件封装及功率要选择合适.
2 信赖性设计
2.1操作温度规格设计:电源最常见的操作温度为 0°C TO 40°C,此温度为设计者自定,特殊情况依客户要求而定.
2.2储存温度规格设计:电源最常见的操作温度为-20°C TO 70°C,此温度为设计者自定,特殊情况依客户要求而定.
2.3若要设计温度检测功能,则要选用充电管理 IC 来设计,如7205.
三、 车载充电器
● 带 LED 灯方案(性能相对较一般),适用于一般要求的市场.
以下以联想车载(5.3V/400mA)MC34063 线路图进行阐述。
此线路设计能满足以下要求:
◆ 输入电压范围=12Vdc~24Vdc
◆ 输出电压范围=输出电压* 5%(一般小于 9V)
◆ 输出电流范围=输出电流 ± 100mA
◆ 输出电压纹波=输出电压 * 1%(输出电压≤9V 时,定为100mV)
◆ 过流保护点≤输出电流+100mA MAX
◆ 短路保护时输出电流≤2*额定输出电流
◆ 满足 E-MARK 认证要求
◆ LED 灯指示功能

1. 零件选择
1.1IC1 控制芯片规格选择:一般选用MC34063,贴片和插件均可.
1.2D1 续流二极管规格选择:一般选用输出电流的2 倍以上均可,如1N5819.
1.3R1,R2 过流检测电阻规格选择:视输出功率而定,功率要选择合适.
1.4EC1 输入电解电容规格选择:一般不超过100uF
1.5L1 输出电感规格选择:一般选用感量在100~200uH 间,线径视输出电流的规格而定.
1.6R3,R4 电压取样电阻规格选择:视输出电压而定,Vo=(R4+R3)/ R4*1.25,R3,R4 的误差精度越高,输出电压越准确,一般用1% 0603 SMD 精密电阻.
1.7EC2 输出电容规格选择: 根据输出纹波要求而选择. 一般以470uF~680uF/1A(输出电流).
2. 信赖性设计
2.1操作温度规格设计:电源最常见的操作温度为 0°C TO 40°C,此温度为设计者自定,特殊情况依客户要求而定.
2.2储存温度规格设计:电源最常见的操作温度为-20°C TO 70°C,此温度为设计者自定,特殊情况依客户要求而定.
2.3若要求过流,短路功能较严格,则可选用其它 IC 来设计,如TL494.
四、 电源适配器
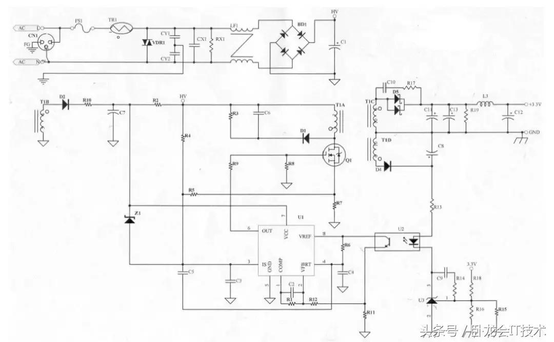
● 带光耦,431 回授方案(性能相对较完善),适用于要求严格的市场.
以下以UC3842 线路图进行阐述。
此线路设计能满足以下要求:
◆ 输入电压范围=输入电压* 10%
◆ 输出电压范围=输出电压* 5%
◆ 输出电流范围=输出电流 (MIN)
◆ 输出电压纹波=输出电压 * 1%(输出电压≤9V 时,定为100mV)
◆ 过流保护点≤输出电流*(1.2~2)
◆ 过压保护点=输出电压 *( 1.1~1.5)
◆ 短路保护时输出电流≤额定输出电流
◆ 能满足安规认证要求(包括 EMC 要求)
◆ 空载损耗小于 0.5W(从2007.01.01 开始欧盟标准为小于0.3W)
◆ LED 指示功能

1 变压器计算:
变压器是整个电源供应器的重要核心,所以变压器的计算及验证是很重要的,以下即就DA-14B33 变压器做介绍.
1.1决定变压器的材质及尺寸:
依据变压器计算公式



1.2决定一次侧滤波电容:
滤波电容的决定,可以决定电容器上的Vin(min),滤波电容越大,Vin(win)越高,可以做较大瓦数的Power,但相对价格亦较高。
1.3决定变压器线径及线数:
当变压器决定后,变压器的Bobbin 即可决定,依据Bobbin 的槽宽,可决定变压器的线径及线数,亦可计算出线径的电流密度,电流密度一般以6A/mm2为参考,电流密度对变压器的设计而言,只能当做参考值,最终应以温升记录为准。
1.4决定 Duty cycle (工作周期):
由以下公式可决定Duty cycle ,Duty cycle 的设计一般以50%为基准,Duty cycle 若超过50%易导致振荡的发生。


1.6决定辅助电源的圈数:
依据变压器的圈比关系,可决定辅助电源的圈数及电压。
1.7决定 MOSFET 及二次侧二极管的Stress(应力):
依据变压器的圈比关系,可以初步计算出变压器的应力(Stress)是否符合选用零件的规格,计算时以输入电压264V(电容器上为380V)为准。
1.8其它:
若输出电压为5V 以下,且必须使用TL431 而非TL432 时,须考虑多一组绕组提供Photo coupler 及TL431 使用。

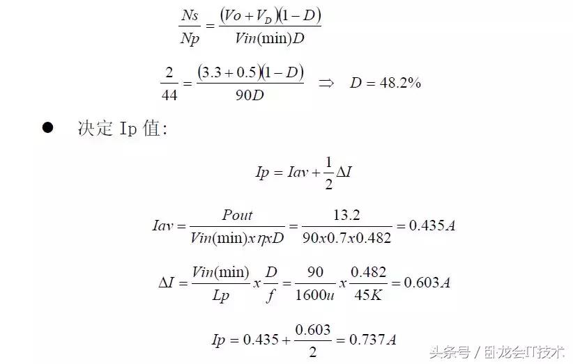
2 DA-14B33 变压器计算:
◆ 输出瓦数 13.2W(3.3V/4A),Core = EI-28,可绕面积(槽宽)=10mm,Margin Tape = 2.8mm(每边),剩余可绕面积=4.4mm.
◆ 假设 fT = 45 KHz ,Vin(min)=90V,η =0.7,P.F.=0.5(cosθ),Lp=1600 Uh
◆ 计算式:
◆ 变压器材质及尺寸:
◆ 由以上假设可知材质为 PC-40,尺寸=EI-28,Ae=0.86cm2,可绕面积(槽宽)=10mm,因Margin Tape 使用2.8mm,所以剩余可绕面积为4.4mm.
◆ 假设滤波电容使用 47uF/400V,Vin(min)暂定90V。
◆ 决定变压器的线径及线数:


决定 Duty cycle:
假设 Np=44T,Ns=2T,VD=0.5(使用schottky Diode)


决定 MOSFET 及二次侧二极管的Stress(应力):

◆ 其它:
因为输出为3.3V,而TL431 的Vref 值为2.5V,若再加上photo coupler上的压降约1.2V,将使得输出电压无法推动Photo coupler 及TL431,所以必须另外增加一组线圈提供回授路径所需的电压。
假设NA2 = 4T 使用0.35ψ线,则

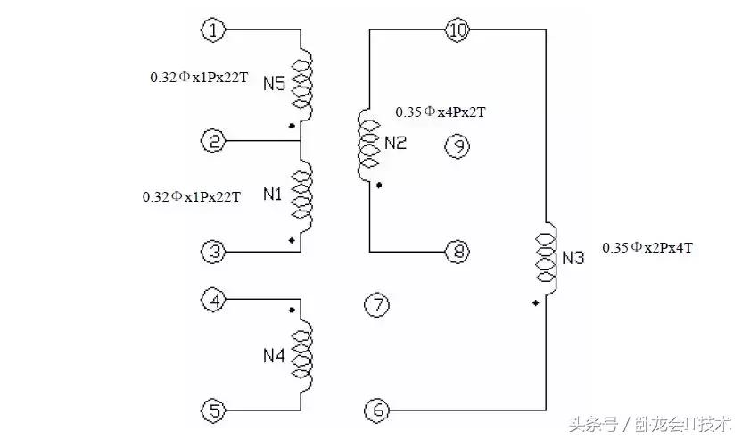
◆ 变压器的接线图:

3 零件选用:
零件位置(标注)请参考线路图: (DA-14B33 Schematic)
3.1FS1:由变压器计算得到Iin 值,以此Iin 值(0.42A)可知使用公司共享料2A/250V,设计时亦须考虑Pin(max)时的Iin 是否会超过保险丝的额定值。
3.2TR1(热敏电阻):电源启动的瞬间,由于C1(一次侧滤波电容)短路,导致Iin 电流很大,虽然时间很短暂,但亦可能对Power 产生伤害,所以必须在滤波电容之前加装一个热敏电阻,以限制开机瞬间Iin 在Spec 之内(115V/30A,230V/60A),但因热敏电阻亦会消耗功率,所以不可放太大的阻值(否则会影响效率),一般使用SCK053(3A/5Ω),若C1 电容使用较大的值,则必须考虑将热敏电阻的阻值变大(一般使用在大瓦数的Power 上)。
3.3VDR1(突波吸收器):当雷极发生时,可能会损坏零件,进而影响Power正常动作,所以必须在靠AC 输入端 (Fuse 之后),加上突波吸收器来保护Power(一般常用07D471K),但若有价格上考虑,可先忽略不装。
3.4CY1,CY2(Y-Cap):Y-Cap 一般可分为Y1 及Y2 电容,若AC Input 有FG(3 Pin)一般使用Y2- Cap , AC Input 若为2Pin(只有L,N)一般使用Y1-Cap,Y1 与Y2 的差异,除了价格外(Y1 较昂贵),绝缘等级及耐压亦不同(Y1 称为双重绝缘,绝缘耐压约为Y2 的两倍,且在电容的本体上会有“回”符号或注明Y1),此电路因为有FG 所以使用Y2-Cap,Y-Cap 会影响EMI 特性,一般而言越大越好,但须考虑漏电及价格问题,漏电(Leakage Current )必须符合安规须求(3Pin 公司标准为750uA max)。
3.5CX1(X-Cap)、RX1:X-Cap 为防制EMI 零件,EMI 可分为Conduction 及Radiation 两部分,Conduction 规范一般可分为: FCC Part 15JClass B 、 CISPR 22(EN55022) Class B 两种 , FCC 测试频率在450K~30MHz,CISPR 22 测试频率在150K~30MHz, Conduction 可在厂内以频谱分析仪验证,Radiation 则必须到实验室验证,X-Cap 一般对低频段(150K ~ 数M 之间)的EMI 防制有效,一般而言X-Cap 愈大,EMI 防制效果愈好(但价格愈高),若X-Cap 在0.22uf 以上(包含0.22uf),安规规定必须要有泄放电阻(RX1,一般为1.2MΩ 1/4W)。
3.6LF1(Common Choke):EMI 防制零件,主要影响Conduction 的中、低频段,设计时必须同时考虑EMI 特性及温升,以同样尺寸的Common Choke 而言,线圈数愈多(相对的线径愈细),EMI 防制效果愈好,但温升可能较高。
3.7BD1(整流二极管):将AC 电源以全波整流的方式转换为DC,由变压器所计算出的Iin 值,可知只要使用1A/600V 的整流二极管,因为是全波整流所以耐压只要600V 即可。
3.8C1(滤波电容):由C1 的大小(电容值)可决定变压器计算中的Vin(min)值,电容量愈大,Vin(min)愈高但价格亦愈高,此部分可在电路中实际验证Vin(min)是否正确,若AC Input 范围在90V~132V (Vc1 电压最高约190V),可使用耐压200V 的电容;若AC Input 范围在90V~264V(或180V~264V),因Vc1 电压最高约380V,所以必须使用耐压400V 的电容。
3.9D2(辅助电源二极管):整流二极管,一般常用FR105(1A/600V)或BYT42M(1A/1000V),两者主要差异:
1. 耐压不同(在此处使用差异无所谓)
2. VF 不同(FR105=1.2V,BYT42M=1.4V)
3.10R10(辅助电源电阻):主要用于调整PWM IC 的VCC 电压,以目前使用的3843 而言,设计时VCC 必须大于8.4V(Min. Load 时),但为考虑输出短路的情况,VCC 电压不可设计的太高,以免当输出短路时不保护(或输入瓦数过大)。
3.11C7(滤波电容):辅助电源的滤波电容,提供PWM IC 较稳定的直流电压,一般使用100uf/25V 电容。
3.12Z1(Zener 二极管):当回授失效时的保护电路,回授失效时输出电压冲高,辅助电源电压相对提高,此时若没有保护电路,可能会造成零件损坏,若在3843 VCC 与3843 Pin3 脚之间加一个Zener Diode,当回授失效时Zener Diode 会崩溃,使得Pin3 脚提前到达1V,以此可限制输出电压,达到保护零件的目的.Z1 值的大小取决于辅助电源的高低,Z1 的决定亦须考虑是否超过Q1 的VGS 耐压值,原则上使用公司的现有料(一般使用1/2W 即可).
3.13R2(启动电阻):提供3843 第一次启动的路径,第一次启动时透过R2 对C7 充电,以提供3843 VCC 所需的电压,R2 阻值较大时,turn on 的时间较长,但短路时Pin 瓦数较小,R2 阻值较小时,turn on 的时间较短,短路时Pin 瓦数较大,一般使用220KΩ/2W M.O。.
3.14R4 (Line Compensation): 高、低压补偿用, 使3843 Pin3 脚在90V/47Hz 及264V/63Hz 接近一致(一般使用750KΩ~1.5MΩ 1/4W 之间)。
3.15R3,C6,D1 (Snubber):此三个零件组成Snubber,调整Snubber 的目的:1.当Q1 off 瞬间会有Spike 产生,调整Snubber 可以确保Spike 不会超过Q1 的耐压值,2.调整Snubber 可改善EMI.一般而言,D1 使用1N4007(1A/1000V)EMI 特性会较好.R3 使用2W M.O.电阻,C6 的耐压值以两端实际压差为准(一般使用耐压500V 的陶质电容)。
3.16Q1(N-MOS):目前常使用的为3A/600V 及6A/600V 两种,6A/600V 的RDS(ON)较3A/600V 小,所以温升会较低,若IDS 电流未超过3A,应该先以3A/600V 为考虑,并以温升记录来验证,因为6A/600V 的价格高于3A/600V 许多,Q1 的使用亦需考虑VDS 是否超过额定值。
3.18R8:R8 的作用在保护Q1,避免Q1 呈现浮接状态。
3.18R7(Rs 电阻):3843 Pin3 脚电压最高为1V,R7 的大小须与R4 配合,以达到高低压平衡的目的,一般使用2W M.O.电阻,设计时先决定R7 后再加上R4 补偿,一般将3843 Pin3 脚电压设计在0.85V~0.95V 之间(视瓦数而定,若瓦数较小则不能太接近1V,以免因零件误差而顶到1V)。
3.19R5,C3(RC filter):滤除3843 Pin3 脚的噪声,R5 一般使用1KΩ1/8W,C3 一般使用102P/50V 的陶质电容,C3 若使用电容值较小者,重载可能不开机(因为3843 Pin3 瞬间顶到1V);若使用电容值较大者,也许会有轻载不开机及短路Pin 过大的问题。
3.20R9(Q1 Gate 电阻 ):R9 电阻的大小,会影响到EMI 及温升特性,一般而言阻值大,Q1 turn on / turn off 的速度较慢,EMI 特性较好,但Q1的温升较高、效率较低(主要是因为turn off 速度较慢);若阻值较小,Q1 turn on / turn off的速度较快,Q1 温升较低、效率较高,但EMI较差,一般使用51Ω-150Ω 1/8W。
3.21R6,C4(控制振荡频率):决定3843 的工作频率,可由Data Sheet 得到R、C 组成的工作频率,C4 一般为10nf 的电容(误差为5%),R6 使用精密电阻,以DA-14B33 为例,C4 使用103P/50V PE 电容,R6 为3.74KΩ1/8W 精密电阻,振荡频率约为45 KHz。
3.22C5:功能类似RC filter,主要功用在于使高压轻载较不易振荡,一般使用101P/50V 陶质电容。
3.23U1(PWM IC):3843 是PWM IC 的一种,由Photo Coupler (U2)回授信号控制Duty Cycle 的大小,Pin3 脚具有限流的作用(最高电压1V),目前所用的3843 中,有KA3843(SAMSUNG)及UC3843BN(S.T.)两种,两者脚位相同,但产生的振荡频率略有差异,UC3843BN 较KA3843 快了约2KHz,fT 的增加会衍生出一些问题(例如:EMI 问题、短路问题),因KA3843 较难买,所以新机种设计时,尽量使用UC3843BN。
3.24R1、R11、R12、C2(一次侧回路增益控制):3843 内部有一个ErrorAMP(误差放大器),R1、R11、R12、C2 及Error AMP 组成一个负回授电路,用来调整回路增益的稳定度,回路增益,调整不恰当可能会造成振荡或输出电压不正确,一般C2 使用立式积层电容(温度持性较好)。
3.25U2(Photo coupler)光耦合器(Photo coupler)主要将二次侧的信号转换到一次侧(以电流的方式),当二次侧的TL431 导通后,U2 即会将二次侧的电流依比例转换到一次侧,此时3843 由Pin6 (output)输出off 的信号(Low)来关闭Q1,使用Photo coupler 的原因,是为了符合安规需求(primacy to secondary 的距离至少需5.6mm)。
3.26R13(二次侧回路增益控制):
控制流过Photo coupler 的电流, R13 阻值较小时, 流过Photocoupler 的电流较大,U2 转换电流较大,回路增益较快(需要确认是否会造成振荡),R13 阻值较大时,流过Photo coupler 的电流较小,U2转换电流较小,回路增益较慢,虽然较不易造成振荡,但需注意输出电压是否正常。
3.27U3(TL431)、R15、R16、R18

3.28R14,C9(二次侧回路增益控制):控制二次侧的回路增益,一般而言将电容放大会使增益变慢;电容放小会使增益变快,电阻的特性则刚好与电容相反,电阻放大增益变快;电阻放小增益变慢,至于何谓增益调整的最佳值,则可以Dynamic load 来量测,即可取得一个最佳值。
3.29D4(整流二极管):
因为输出电压为3.3V,而输出电压调整器(Output Voltage Regulator)使用TL431(Vref=2.5V)而非TL432(Vref=1.25V),所以必须多增加一组绕组提供Photo coupler 及TL431 所需的电源,因为U2 及U3 所需的电流不大(约10mA左右),二极管耐压值100V 即可,所以只需使用1N4148(0.15A/100V)。
3.30C8 滤波电容:因为U2 及U3 所需电流不大,所以只要使用1u/50V 即可。
3.31D5(整流二极管):输出整流二极管,D5 的使用需考虑:
a. 电流值
b. 二极管的耐压值
以DA-14B33 为例,输出电流4A,使用10A 的二极管(Schottky)应该可以,但经点温升验证后发现D5 温度偏高,所以必须换为15A 的二极管,因为10A 的VF较15A 的VF 值大。耐压部分40V 经验证后符合,因此最后使用15A/40V Schottky。
3.32C10,R17(二次侧snubber) :D5 在截止的瞬间会有spike 产生,若spike 超过二极管(D5)的耐压值,二极管会有被击穿的危险,调整snubber 可适当的减少spike 的电压值,除保护二极管外亦可改善EMI,R17 一般使用1/2W 的电阻,C10 一般使用耐压500V 的陶质电容,snubber 调整的过程(264V/63Hz)需注意R17,C10 是否会过热,应避免此种情况发生。
3.33C11,C13(滤波电容):二次侧第一级滤波电容,应使用内阻较小的电容(LXZ,YXA…),电容选择是否洽当可依以下三点来判定:
a. 输出 Ripple 电压是符合规格
b. 电容温度是否超过额定值
c. 电容值两端电压是否超过额定值
3.34R19(假负载):适当的使用假负载可使线路更稳定,但假负载的阻值不可太小,否则会影响效率,使用时亦须注意是否超过电阻的额定值(一般设计只使用额定瓦数的一半)。
3.35L3,C12(LC 滤波电路):LC 滤波电路为第二级滤波,在不影响线路稳定情况下,一般会将L3 放大(电感量较大),如此C12 可使用较小电容值。
4 信赖性设计
4.1EMC 规格设计:一般电源按信息类(EN60950)安规要求,依EN5502 的EMC标准要求来设计,传导和辐射均需满足至少年3dB 的裕量,(传导可以先用公司的仪器测试OK 后方可外测).
4.2ESD 静电规格设计:国标要求接触放电±4KV,空气放电±8KV,特殊情况按客户要求设计如:接触放电±8KV,空气放电±15KV,设计在选用物料时要尽可能选择耐静电高的零件,在PCB LAYOUT 时注意留有尖端放电回路,如Y 电容,变压器,光耦等跨接在初次级间的零件间要加尖端放电回路,其共模电感等储能元件间也应采用尖端放电回路.
4.3绝缘耐压规格设计:国标要求 CLASSII 类初次级间耐压为3KVac/5mA1min, CLASSI 类初次级间耐压为1.8KVac/5mA 1min,一般按国标设计即可,特殊情况依客户要求设计.
4.4绝缘电阻规格设计:国标要求初次级间绝缘电阻应不小于 7MΏ(500Vdc1min),考虑到天气及环境的影响,一般绝缘电阻规格设计为50MΏ min 即可.
4.5操作温度规格设计:电源最常见的操作温度为 0°C TO 40°C,此温度为设计者自定,特殊情况依客户要求而定.
4.6储存温度规格设计:电源最常见的操作温度为-20°C TO 70°C,此温度为设计者自定,特殊情况依客户要求而定
5 可 COST DOWN 项目
5.1若 客 户 没 有 认 证 要 求 , 则 可 以 省 掉 EMC 电路元件,
如:CY1,CY2,CX1,RX1,LF1,C10,R7.
5.2若输入电压为单电压,则可将输入电容的规格改小.
5.3若输出电压纹波要求不严格时可将输出电容规格相应改小.
5.4若对雷击测试要求不严格,可去掉VDR1 压敏电阻.
5.5若对输入浪涌测试要求不严格,可去掉 TR1 热敏电阻.
5.6若不要求 LED 灯指示,则可以省掉LED1 及R19