一、什么是股改?
股改即公司的股份制改革(或改组),是指公司的形式从有限公司改制成股份公司的过程。上述关于股改的概念,也是根据实务工作中的理解形成的一种共识,目前我国现行的法律、法规中对股改并没有明确的定义。《公司法》只是提及了股改后的公司应当要符合股份有限公司的若干条件这一要求,但对股改的概念和性质未作阐述。
《首次公开发行股票并上市管理办法》则是明确了“整体变更”这一特殊股改方式,即以有限公司整体变更为股份公司,可以持续计算经营时间。整体变更相关规定是对《公司法》股改规定的补充,是对股改能不能以及如何才能持续计算经营时间等问题的解答。整体变更是实务中最常见的股改方式,本文所使用的“股改”一词,也仅作“整体变更”这一狭义理解。
为进一步理解什么是股改,就需要厘清股改背后的逻辑。我国法定公司有两种形式:有限责任公司(co.,ltd或ltd.)和股份有限公司(co.,ltd.)。有限责任公司是指根据《中华人民共和国公司登记管理条例》规定登记注册,由五十个以下的股东出资设立,每个股东以其所认缴的出资额为限对公司承担有限责任,公司法人以其全部资产对公司债务承担全部责任的经济组织;股份有限公司是指公司资本为股份所组成的公司,股东以其认购的股份为限对公司承担责任的企业法人。
从合伙企业法的理论来讲,通常情况下,人与人走到一起基本上基于“人合”,即人与人之间的信任关系才在一起做事,这种模式对应的是合伙企业,主要通过《合伙企业法》加以规范;第二种是介于“资合”和“人合”之间的模式,这种模式下对应的即是有限责任公司;第三种模式就是“资合”,对应的是股份有限公司,这一点在上市公司中体现的最为明显,只要你有钱就可以成为上市公司股东,股东之间不需要认识也不需要太多的信任关系,完全是基于资本的游戏。
有限责任公司具有一定的人合性,人合企业比较强调企业负责人或者出资人相互之间的关系。《公司法》第三十五条第二款规定,股东向股东以外的人转让其股权时,必须经全体股东过半数同意;第三款规定,在同等条件下,股东对转让的股权有优先购买权。此项规定构成了对有限责任公司股东向他人转让股权的限制,保证了在股东愿意行使购买权的情况下,能够排斥第三人加入公司,这是有限责任公司人合性的最显著体现。而股份有限公司并无此要求。股份有限公司资合性较强,资合企业认为投资人投入企业的主要是资本,而不是投资人本身,所以话语权与出资的多少正相关,只需要确保投入的资本安全、能获得回报就行。
通过以上的分析,我们可以从以下几个角度来理解股改:首先,股改是指将私密性高、人合性强、股权不方便自由转让的有限责任公司变更为资合性强、股份可以自由转让的股份有限公司的过程;其次,这一过程既能够证明公司符合上市的形式条件(成功转变成股份公司这一良好的公众公司载体),也部分体现了公司符合上市的实质条件(通过审计、评估对有限公司阶段运营进行总结梳理,通过制订并执行三会制度将公司治理和决策的机制进行提升完善);最后,实务中的股改通常是指以有限责任公司原账面净资产值(仅指经审计的净资产)折股整体变更为股份有限公司的过程,持续经营时间可以从有限公司成立之日起计算。

二、为什么要股改?
理解了股改的概念及背后逻辑,我们就明白了公司在上市前进行股改的必要性。随着近年来我国多层次资本市场的发展,各交易板块都要求企业进行股改。对有志于进军资本市场的企业来说,一次合法合规、不留瑕疵的股改,不仅仅是企业上市前的必然选择,同时也可以通过股改实实在在地提升公司的内控和治理水平,为企业将来的上市工作奠定坚实的基础,其重要性不言而喻。
中国证券监督管理委员会公布的《首次公开发行股票并上市管理暂行办法》(中国证券监督管理委员会令第122号)第二章第八条规定:发行人应当是依法设立且合法存续的股份有限公司;根据《首次公开发行股票并在创业板上市管理暂行办法》第十条、《科创板首次公开发行股票注册管理办法(试行)》第十条的规定:发行人是依法设立且持续经营3年以上的股份有限公司。
因此股份有限公司系上市公司的法定主体条件,亦是企业走向公众公司的必经之路,是企业进入资本市场的起点,这项系统工作将深远地影响着企业的后续发展。同时,股份公司是企业集中社会资本最有利的组织形式,有利于吸收闲散资本,便于企业的并购和资产的重组,还可以实现资产证券化,使企业股票得以在更大范围内的自由转让等。
三、如何进行股改?
股改不仅仅是企业组织形式的简单改变,而是一个复杂的系统工程,涉及企业股权结构、内部管理架构、业务架构、财务结构、税收规划等诸多方面。了解了上市前股改的必要性,接下来我们来讨论如何进行股改。凡事预则立,不预则废,要想成功地完成股改,首先应当制定切实可行的股改方案,并形成有效的股东会决议。
(一)股改方案的拟定及股改前需要做的准备工作
在股改的准备阶段,通常需要做好以下几项工作:
1.收集整理拟股改企业的历史沿革资料,梳理企业的历史沿革,分析企业设立、变更程序合规性及公司股东、高管人员的任职资格;初步确定股份公司董、监、高人员的设置和人选。
2.整理企业报告期的全部财务资料,盘点、清查公司财物,进行账实核对,往来账项核对;进行清产核资,规范报告期内的会计核算。同时应梳理企业对外投资情况。
3.认定企业关联方,梳理关联方关系,分析企业是否存在同业竞争,了解形成的原因和存在的必要性、对企业持续经营能力的影响,并探讨规范关联交易、避免同业竞争的可能方案。
4.梳理公司的业务类型、业务流程,分析企业经营的是否符合相关法律法规的要求;并整理报告期内的诉讼资料、处罚资料,分析相关主体是否存在重大违法违规行为。
5.整理企业各项规章制度,分析企业内部控制制度的合理性、执行的有效性。
6.结合实际情况,综合考虑分析,制定企业股改方案。由于改制方案一旦实施,在许多情况下是不可逆的,所以企业一定要紧紧围绕着改制的核心目的,在相关中介机构的参与下,根据企业初步调查情况,汇总拟改制企业存在的各类问题,提出有建设性的解决方案,拟定公司业务调整,股权、资产调整方案,在此基础上形成改制整体方案和工作时间表。
(二)中介机构的聘任
笔者一向认为股改是企业整个上市环节的核心和重点,股改工作做扎实了,之后的工作也就好做了,所以,股改一定要聘请专业的中介机构。股改过程中涉及的中介机构一般包括券商、律师事务所、会计师事务所和资产评估机构。通常由券商来牵头各中介机构,并协同发行人完成发行方案确定+审计+评估+三会制度建立,解决股改过程中所遇到的各类问题,以及是否存在值得关注的障碍及解决措施等。与此同时,券商作为改制的财务顾问,协助企业拟定改制重组方案,对前期规范工作能否达到改制目标及是否符合上市、挂牌条件进行质量把关。介入项目之后,开展尽职调查全面了解公司是各中介机构的首要工作。由于介入的阶段不同,尽职调查的目的和方法会存在一定差异。
律师的职责主要对企业历史沿革进行梳理,分析企业设立、变更程序的合规性,并对公司股东及高管的任职资格进行审查判断;对企业历史经营过程中存在的问题进行规范;依法认定关联方和关联交易,并提出解决方案;起草相关的文件和制度等。律师的这项工作一般分两轮进行:第一轮就是改制阶段的尽职调查,其目的是为了正确制定改制方案和确定工作时间,当然也是为日后的发行上市做准备,这次调查应侧重于了解公司是否符合股份公司的要求,以及在多大程度上能符合发行上市的要求。第二次是在着手发行上市之时,为了正确完成发行上市的法律意见书而展开,侧重于了解公司是否符合发行上市的所有要求。第一轮调查是基础,第二轮调查是完善,第二轮调查完成之时,发行上市的法律问题应基本得到解决。
会计师事务所主要指导企业整理财务资料,梳理历史账务,发现并解决企业历史遗留的财务问题,对企业改制总体方案的财务风险、会计核算进行分析判断,出具审计报告和验资报告等。有些企业还需要聘请资产评估机构,对企业以股改基准日的帐面净资产值整体折股出资进行评估,并出具评估报告。
企业改制中的各中介机构职责不同、专长各异,企业应充分发挥各中介机构的作用,合理分工、优势互补,共同做好股改的各项工作。可以说各中介机构与发行人良好的合作机制能达到事半功倍的效果。
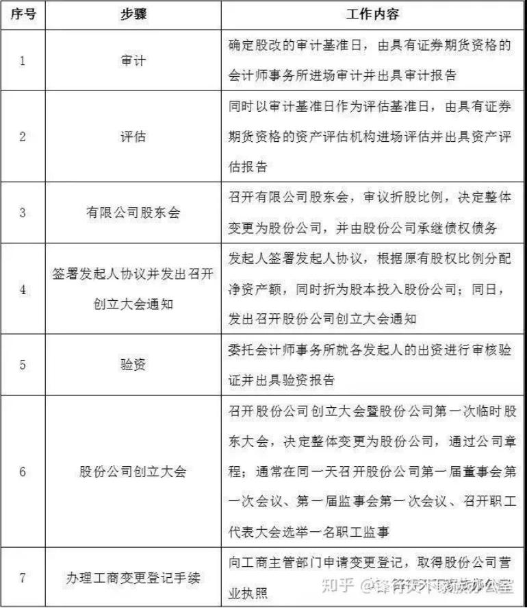
大致的操作流程如下:


(注:最新的证券法取消了会计师证券资质的规定。以上为内资企业股改的一般操作模式,外商投资企业(含港澳、台资企业)的股改模式会有所不同。外商投资企业拟股改前一般会先变更为中外合资企业,再股改为外商投资股份有限公司,且相比内资企业,外商投资企业股改还多了一道商务主管机关备案的流程。)
股改方案一经确定,就要积极稳步推进方案中安排的各项工作,重点包括:
1.召开董事会,决议进行股份制改造,确定股改的基准日,确定审计、评估等中介机构,并到工商行政管理部门办理拟成立股份公司的名称预核准手续;完成会计核算、审计、资产评估工作,出具正式审计报告和资产评估报告。
2.召开股东会,审议《审计报告》、《评估报告》,就公司股改事宜作出决议。
3.准备《股份公司发起人协议书》、《股份公司章程》、《股东大会议事规则》、《董事会议事规则》、《监事会议事规则》等资料,指导公司发出召开股东大会通知,准备申办工商变更登记的相关文件。
4.股份公司发起人签订《股份公司发起人协议书》,确定各发起人的股权比例,发出召开股份公司创立大会暨第一次股东大会的通知;召开职工代表大会选举职工监事;会计师事务所进行验资并出具改制的《验资报告》。
5.召开创立大会暨第一次股东大会,审议发起人关于公司筹办情况的报告,通知公司章程,选举董事会、监事会成员,并审议通过各项制度。董事会召开第一届董事会,选举董事长,聘任经理、财务负责人、董秘等高级管理人员,审议公司各项内控制度;监事会召开第一届监事会,选举监事会主席。
6.董事会委派人员到工商登记机关办理变更登记,换发股份公司《企业法人营业执照》;制作股份公司公章,变更相关证照、账户名称,办理相关资料和资质过户手续。
7.制定、修改企业内部规章制度,完善公司治理和内控制度;并及时通知客户、供应商、债权债务人等利益相关人公司改制更名事宜。
公司股改过程中,在实际操作层面中会碰到各种法律、财务和经营合规性上的问题,公司股东及董高监人员只有坚持走规范经营的道路,在后续发展中才能收获更大的利益,也为企业进入资本市场提供更广阔的空间。
四、股改过程中需要关注哪些问题?
要想完成成功的股改,只知道概念和操作模式是远远不够的。股改实务中,还有很多值得细究的问题,本部分就股改实务中常遇到的一些典型问题进行剖析,并提出浅略的解决思路。
(一)净资产折股的基本原则
原有企业的净资产折股是根据“股份有限公司规范意见”规定,原有企业改组为股份公司,须将原有企业全部资产投入公司,原有企业的债权、债务由改组后的公司承担,原有企业的净资产(全部资产扣除全部负债后的余额)应折价入股。《公司法》第95条规定,有限责任公司经批准依法变更为股份有限公司时,折合的实收股本总额不得高于公司净资产额。通行的做法是将有限公司股改(审计)基准日的经审计的净资产按一定比例折为股本投入股份公司,其余作为股份公司资本公积。净资产折股有以下几个原则:
1.用作折股计算依据的净资产是股改基准日公司单体报表上的净资产,而非以合并报表的净资产为基础;且该净资产应是经审计的净资产,而不能采取评估值,否则不能连续计算业绩。
2.净资产折股后的股份公司股本数不能高于净资产数据;实践中一般都是按照1元以上的净资产折1股的方式进行折股,折股后净资产剩余部分进入股份公司的资本公积。
3.净资产折股虽不限制比例,但应注意满足上市板块的最低股本总额要求,即选择主板上市的,发行前股本总额不少于人民币3000万元。
4.净资产折股所依据、参考的审计值或评估值应是由具有证券期货资格的会计师、评估师机构作出,否则会成为后续上市的瑕疵,可能需要由有资格的中介机构出具复核意见且中介机构发表明确意见等措施进行补救。
根据最新的《首发审核非财务知识问答》(即IPO审核51条)问题1的相关指引,有限责任公司按原账面净资产折股整体变更为股份有限公司的,持续经营时间可以从有限责任公司成立之日起计算。上述账面净资产指经审计的净资产,而非经评估的净资产。如有限公司以经评估的净资产折股设立股份公司,视同新设股份公司,业绩不可连续计算。
(二)净资产折股能否弥补历史上出资不足
原有企业的净资产折价入股时,可能有三种情况。一是净资产换取的股份按实际支付价折算的金额大于净资产,其差额应列作商誉;二是净资产换取的股份按票面值折算的金额与资产相等,应将其折算的金额计入“股本”科目;三是净资产换取的股份按票面价折算的金额小于净资产。其差额,应列作股票超面值发行的溢价收入,计入“资本公积”项目。
在实务中,许多公司在股改前存在注册资本尚未缴足、但多年经营后公司的净资产显著增加的情况。这种情况下,公司股东若要通过股改时以净资产折股的做法,一并弥补历史上的出资不足问题。我们举例说明一下此种做法的可行性:
某有限公司成立于2013年,注册资本3000万元,但是股东实际只缴纳了1500万元。经审计,2018年公司进行股改时,公司净资产为8000万元,公司将净资产以1:1的比例全部折为了股本8000万元。可以认为净资产折股已经弥补了历史上的出资不足情形吗?
答案是不行。净资产是由注册资本/实缴资本、资本公积、盈余公积和未分配利润组成,注册资本如果未缴足,这个亏空是始终存在的,公司总的净资产也必然少一块,必须以外部的资金也即股东进行实缴来予以弥补;净资产折股时只不过是将公司现有净资产在内部会计科目上进行了调整,总额未发生变化,注册资本未实缴的亏空仍然存在,仍需要弥补。就本案例而言,公司以净资产折股成了股份公司的股本8000万元,单就股份公司的报表看起来是注册资本/实收资本8000万元,资本公积0元,好像是股份公司股本都实缴了,实际不然,其有限公司阶段的1500万元未实缴资本仍需股东实缴来弥补,也即其折股前的净资产应为9500万元,如仍按1:1的比例折股,应该折成股份公司股本9500万元。
因此,净资产折股不能弥补历史上的出资不实的瑕疵。
(三)净资产折股能否弥补历史上的亏损
《公司法》第168条规定,“资本公积金不得用于弥补公司的亏损”,但对于净资产折股股改时,实际上发生了以资本公积对公司亏损进行弥补的情况,该如何认定,法律上尚没有明确规定,实务上对此问题也有争议。举例说明如下:
假设某有限公司的注册资本为3000万元(全部实缴),未分配利润为-300万元(即累计亏损300万元),盈余公积为0元,资本公积为500万元。在有限公司持续正常运营的情况下,该公司不能用资本公积弥补亏损;但如果公司以净资产折股进行股改,则情形会有所不同。
根据股改的一般模式,该公司净资产为3200万元(3000-300+0+500),高于注册资本,符合股改的条件。股改时,股东以净资产3200万元按1.07:1的比例折股,即3000万元计入股本,剩余200万元计入资本公积,盈余公积、未分配利润都变为0。可以看出,该公司虽未直接用资本公积弥补亏损,但股改前的累计亏损之所以在股改后消失,正是源于资本公积的填补。这种情况在股改中会常遇到,工商主管机关往往也无异议,能够顺利完成股改,但似乎与公司法的规定存在冲突。
实践中,也不乏拟上市公司股改时涉嫌用资本公积弥补亏损,从而被证监会重点关注的情况。典型的如三只松鼠,根据招股说明书申报稿,其很可能在股改时存在未分配利润为负的情况。证监会出具反馈意见要求说明:“股改前后实收资本、资本公积、盈余公积、未分配利润的变化过程,说明是否存在用资本公积弥补亏损的行为,说明股改过程是否符合相关法律法规。”
此外,根据证监会2019年1月11日出具的《关于首发企业整体变更设立股份有限公司时存在未弥补亏损事项的监管要求》的监管问答,IPO整体变更若存在未弥补亏损,应当自整体变更的工商登记后运行满36个月后才能申报。
综上所述,若公司在股改前存在未分配利润为负的情况,则应该通过正常运营,将亏损弥补完毕或者办理减资弥补亏损,随后再进行股改,否则公司可能会面临整体变更完成后运行满36个月才能申报的情况。
(四)产权问题
一般而言,对于有意寻求改制上市的企业,产权往往比较清晰,但理顺所有者、经营者和职工三者利益关系的经营机制往往不完善。有些企业的历史沿革比较复杂,在股改的过程中可能存在产权纠纷、法律文书欠缺、法律手续不完备等问题,在改制与发行上市过程中,需要很好地进行规范。
现阶段,企业改制过程中常见的产权问题主要是挂靠关系问题,即一些企业创业之初往往会通过挂靠等形式享受某些政策优惠。企业若要股改上市,就必须理清产权关系,解除以往的挂靠关系等容易引起产权纠纷的情形。实务中主要有以下几种做法:
(1)如果仅仅是单纯挂靠,应由被挂靠单位出具证明,明确其对企业和企业资产无实际所有权,声明解除挂靠关系,这种解除需要相关政府部门的确认。
(2)如被挂靠单位在民营企业的经营过程中曾为之提供担保,且担保责任仍未解除的,应尽快支付担保费用,偿还债务,结束担保关系,进而解除挂靠。
(3)如被挂靠单位曾拨入资产且约定不明时,应协商解决,可依情况确认为投资或债权,从而解除挂靠关系,同时应取得国有资产管理部门的核准并及时办理工商变更登记。
(五)股权问题
股权结构是否合理、股权是否明晰,对于公司法人治理和规范运行有着深远的影响。股权设置应注意均衡持股,防止一股独大的现象;同时又要防止股权过度分散,从而削弱股东制约机制的情况。在股权结构设计上,应注意股权性质即股东所有制形式的多样化,这有利于深化股东对经营层的约束。对于民营企业改制来说,还应当重视引导经营管理层和技术骨干持股,从而能使之与企业的利益紧密相联,增强其对于企业资产保值增值的责任,也有利于企业的长远发展。
另外,企业职工持股导致股东人数超过200人的现象也较为常见。实务中解决职工股问题的法律方法主要有:
1.有关股东收购职工股。只要行得通,这种方案应该是首选方式。但企业要改制上市,必然发展前景较好,这种方法便往往在行驶起来阻力较大。
2.设立新公司或合伙企业代职工持股,同时也会存在费用高、双重征税等问题。
3.签订委托协议由受托人持股。该方案因委托财产不能独立于受托人对抗第三人、难以有效监督、容易引发纠纷等问题而不宜采用。
4.通过信托公司或设置民事信托持股。这种方法因证监会承认、能达到解决职工股问题的目的、不会损害职工股东的利益而受到青睐。根据我国《信托法》的规定,股东的投资活动完全可以采用股权信托方式,应注意信托协议要符合《信托法》和相关法律法规的规定,同时民事信托行为不得收取报酬。当然,由于我国财产信托的配套规定尚不完善,信托财产的保护机制尚不健全,通过信托公司或民事信托的方式固然有效,仍需在实践中和立法中不断完善。
(六)税务问题
税务不规范是民营企业普遍存在的一个问题,也是发行上市的重点问题。民营企业改制及发行上市过程中,必须规范不合规的税务行为。除了最典型的所得税欠税问题之外,证监会还关注以下税务问题:虚开增值税发票,补缴增值税滞纳金问题,企业改制时当地政府给予的税收优惠折股问题,自然人股东在改制过程中及股利分配中的个税缴纳问题等。
民营企业改制发行上市面临的税务问题需要企业、地方政府、财税部门、中介机构共同妥善处理。对于有些高科技企业而言,必须核实其享受的各项政策和税收优惠是否符合现行法律法规以及相关政策的规定。一般而言,改制时解决税务问题有以下几种方式:
1.补缴税金。有欠税情况的,应适当进行税务调整,原则上应补清税款。证监会对能够主动补税的企业,也多采取了宽容的态度。
2.在有限公司状态下解决税务问题。这是很重要的一步,在不影响上市前提下,应设计税务成本较小的改制方案,尽量在改制设立股份有限公司之前解决问题。
3.寻求地方政府和税务部门的支持。尽量取得税务部门的税务证明或者不予追究延期纳税责任的函,解除行政处罚的风险。以地方税务部门同意缓交解释欠税问题时,也容易获得证监会的认可。
除了改制阶段解决问题以外,发行上市前,股东应作出愿意承担可能补缴纳税风险的承诺,并得到省级税务部门的确认文件。通过这些处理措施,税务问题一般就不会构成企业上市的障碍。