作者:蜜儿呀
门派:神木林
师傅:巫奎虎
定位:人族一哥(姐),以强大的生存能力和点杀能力著称。

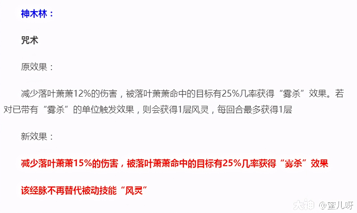
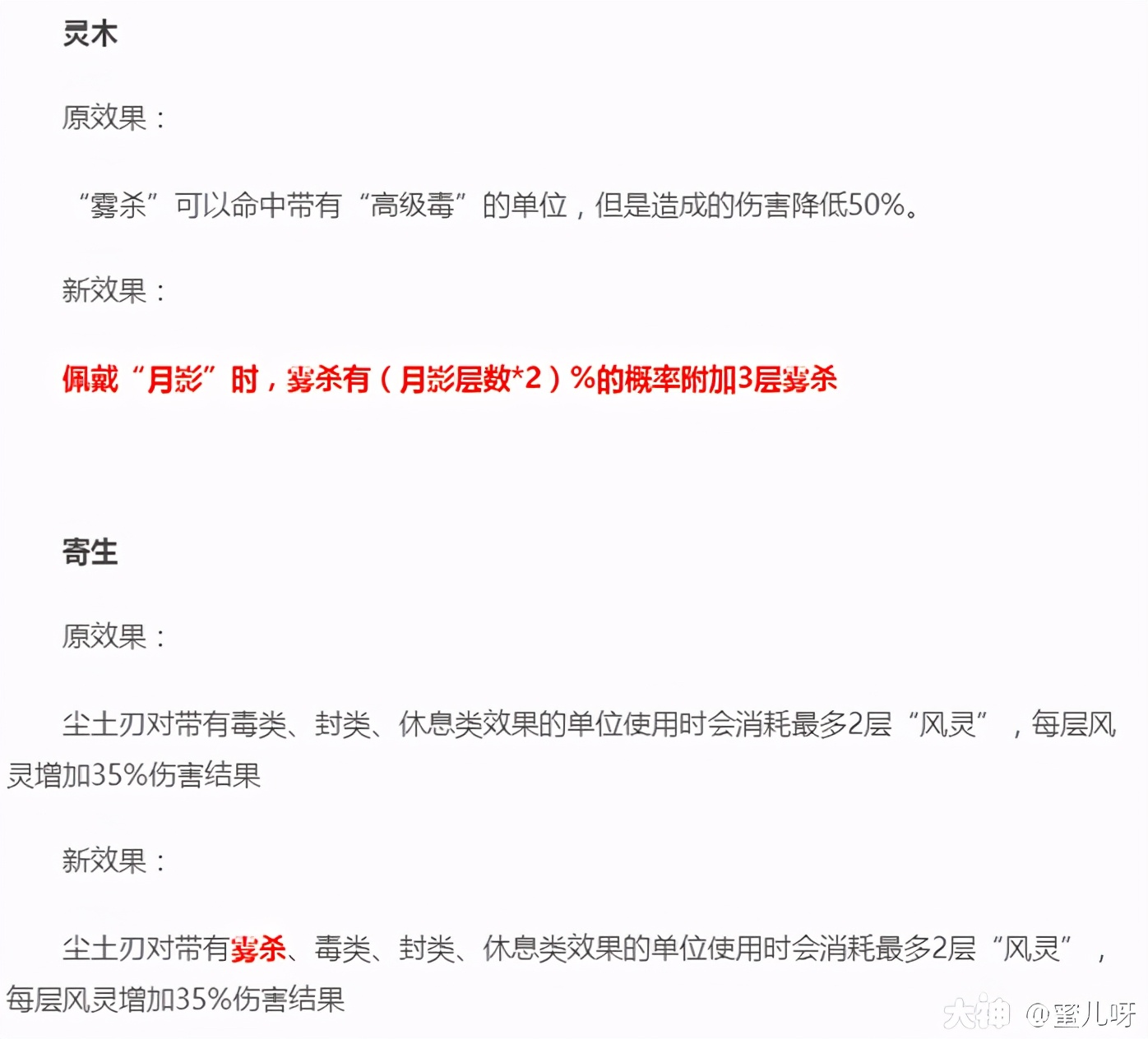
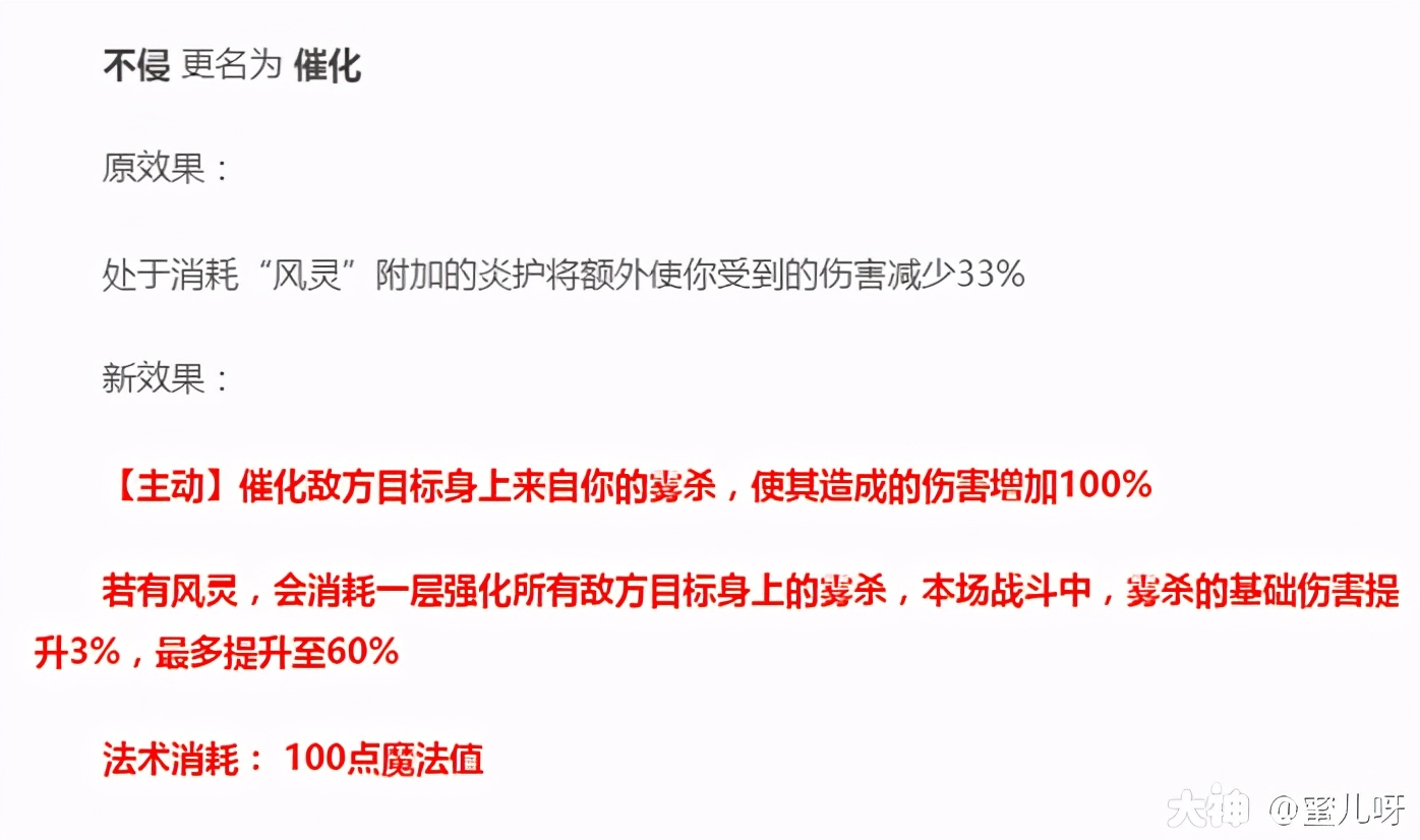
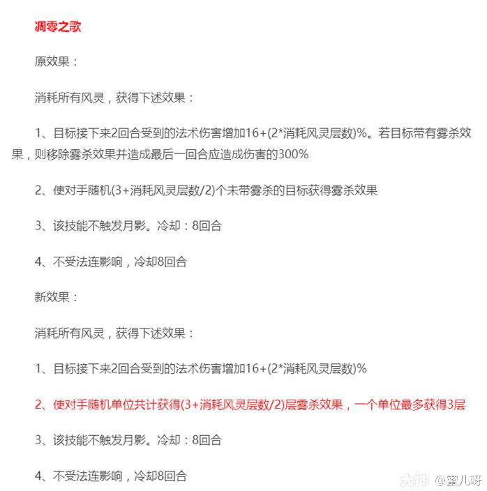
一、经脉介绍









二、重做技能


三、技能测试





催化雾杀






强化后的3层雾杀最后一下造成5467血


四、测试数据统计
由下表可看出,雾杀所受伤害跟对方法防有关系。

说明:
1、 雾杀状态可以被“四清”及其他解封技能解除,比如“醍醐灌顶、清静菩提”,三级药品“回春龙沙散”也可解除异常。
2、 多个神木林造成的雾杀互相不通用,假如A玩家造成的雾杀效果,B玩家无法进行催化。
配合毒女儿+咒师普陀+祭司神木,不论对面防御再高也能让掉很多血啊。