欢迎关注本头条号【管理实战智库】企业经营管理者知识管理专家,持续赋能组织发展与个人成长!

内容导航
一、某制造企业的文化系统建设
前言
第一节 企业文化的基本概念
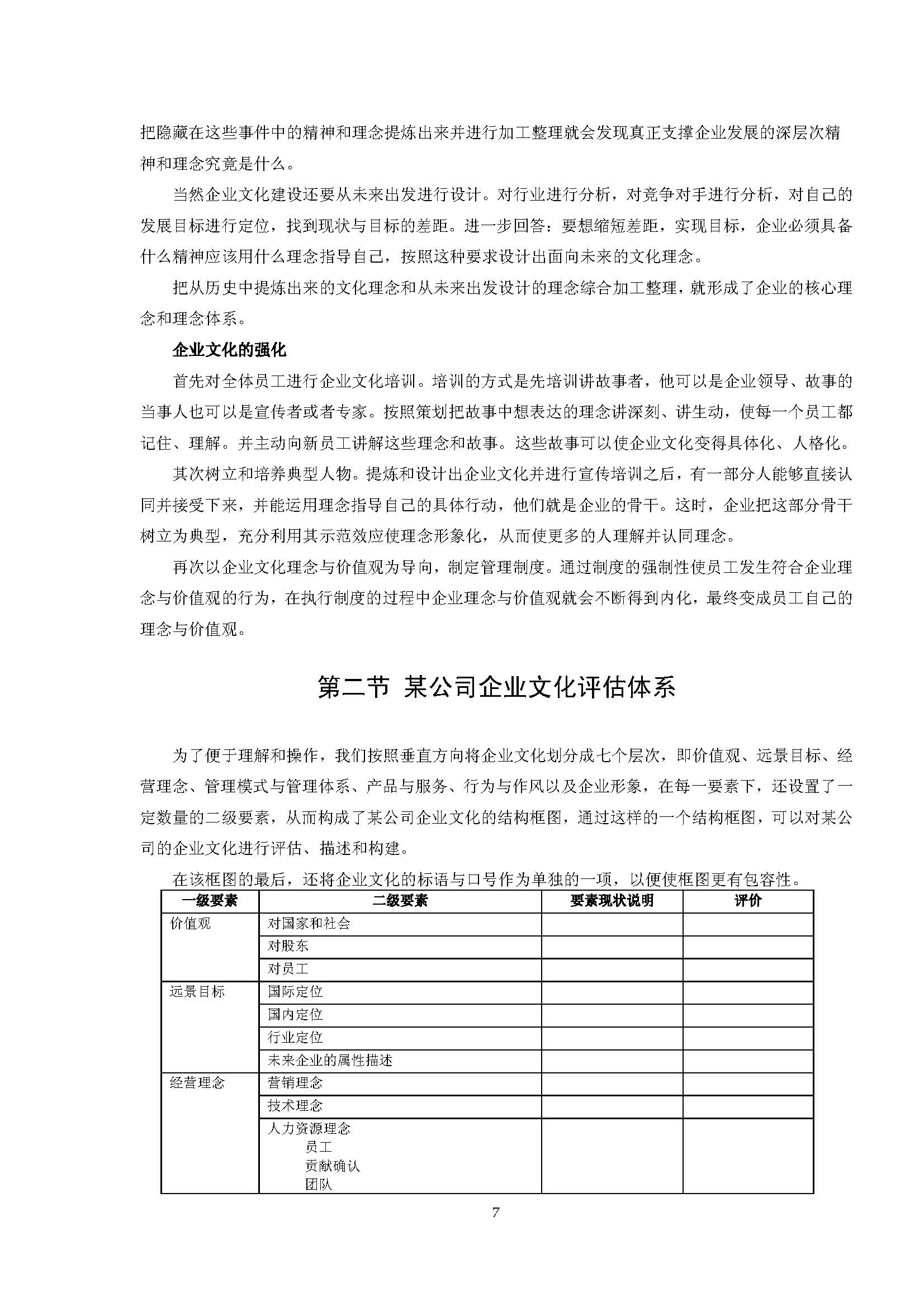
第二节 某公司企业文化评估体系
第三节 某公司企业文化现状的评估
第四节 某公司企业文化体系描述
第五节 某公司企业文化系统的建设
第六节 某公司企业文化建设的注意事项
企业文化制度
企业文化自我评估问卷
企业文化CIS策划的主要工作内容
二、企业文化手册
知名企业文化手册样例:
华为基本法:
第一章 公司的宗旨
第二章 基本经营政策
第三章 基本组织政策
第四章 基本人力资源政策
第五章 基本控制政策
第六章 接班人与基本法修改
汇文酒店企业文化手册:
双全地产集团有限公司企业文化
海尔企业文化手册
华侨城集团宪章
三、企业文化案例
美的企业文化
蒙牛企业文化建设扫描
联想文化建设理论与实践的几点探索
海信企业文化成果介绍
科龙企业文化塑造
























#企业文化# #企业管理# #管理工具#
《企业文化建设系统》共142页,领取本资料的PDF版完整内容方法:请您关注、转发,然后私信“管理”两个字,有专人负责发送源文件给您!