一、万科房地产开发有限公司组织结构
1、垂直化管理组织结构图
2、项目前期部组织结构与责权
3、设计管理部组织结构与责权
4、商务部组织结构与责权
5、工程管理部组织结构与责权
6、销售部组织结构与责权
7、办公室部组织结构与责权

















二、 万科房地产开发有限公司职位说明书
1. 高层管理类
(1) 总经理职位说明书
(2) 副总经理(分管经营)职位说明书
(3) 副总经理(分管营销)职位说明书
(4) 总工程师职位说明书








2.项目前期部
(1) 项目前期部经理职位说明书
(2) 投资发展主管职位说明书
(3) 项目开发主管职位说明书
(4) 项目规划主管职位说明书







3.设计管理部
(1) 设计管理部经理职位说明书
(2) 结构设计师职位说明书
(3) 图纸审核员职位说明书
(4) 资料管理员职位说明书 3





4. 商务部
(1)商务部经理职位说明书
(2)造价工程师职位说明书
(3)合同主管职位说明书




5. 工程管理部
(1)工程管理部经理职位说明书
(2)土建工程师职位说明书
(3)水电工程师职位说明书
(4)市政工程师职位说明书








6. 销售部


7. 办公室
(1)办公室主任职位说明书
(2)人力资源主管职位说明书
(3)行政主管职位说明书
(4)档案主管职位说明书





三、 万科房地产开发有限公司投资与开发管理
1、项目投资与开发管理制度设计
(1)企业项目投资管理制度
第一章 总则
第1条 目的
为了加强投资计划管理,明确投资决策权限与投资管理责任,强化投资项目的事前、事中、事后控制,提高投资质量,防范投资风险,提升投资效益,实现企业战略目标,特制定本制度。
第2条 使用范围
本制度适用于本企业所有房地产开发项目的投资控制。
第3条 投资管理的原则
本企业对投资的管理坚持以下三个原则。
(1)以事前控制为主,其他控制为辅。
(2)预决算的控制应公正、合理、准确、精细。
(3)投资控制贯穿于项目实施的全过程,各实施阶段的投资控制同等重要,不可偏废。
第4条 管理职责
(1)项目前期部负责编制投资计划,对投资项目进行评估与选择。
(2)商务部负责投资估算、预算、竣工决算的编制等工作。
(3)项目前期部负责编制《项目投资建议书》及投资项目立项审批等工作。
第二章 投资的审批权限
第5条 集团控股企业的投资审批权归企业,非控股企业由其董事会确定。按照投资项目下管一级的原则,企业只受理所属一级独资及控股企业的投资申报,其他企业的投资项目按照隶属关系
,分级管理。
第6条 企业所属企业的对外投资总量必须与其资产总量相适应,累计总规模不得超过其净资产的50%。同时,为防止企业资产过度分散、管理链条过长,应严格控制集团(总)企业下属二级
企业的对外投资。
第7条 固定资产投资项目审批权限
(1)投资在300万元以下的项目由企业自主决定,报企业项目前期部备案。
(2)投资在300万~600万元的项目,由项目前期部调研、论证、审查后审批,报企业总经理办公室备案。
(3)投资在600万~1 200万元的项目,由项目前期部咨询、论证、审查,报总经理审批。
(4)投资在1 200万~3 000万元的项目,由项目前期部论证审查后,由总经理审批,报董事会备案。
(5)投资在3 000万元以上的项目,由项目前期部论证审查,报董事会讨论后由董事长审批。
第8条 集团及控股企业设立新企业或参股其他企业、搞新项目开发等,必须事先进行可行性研究,可行性研究的内容包括以下六个方面。
(1)对企业发展战略的影响。
(2)对企业经营的影响。
(3)主要风险和应对措施。
(4)企业的资源包括人力、物力、财力、管理能力能否满足新的投资需要。
(5)投资收益。
(6)税务论证。
第9条 按规定必须上报审批的项目,由投资单位在未签订任何具有法律效力的合同、协议及未进行任何实际投资之前,备齐以下资料,上报企业项目前期部。
(1)项目投资申请报告或建议书。
(2)投资企业对投资项目的投资决定或决议。
(3)项目可行性研究报告。
(4)有关合同、(协议)草案。
(5)资金来源及投资企业的资产负债情况。
(6)有关合作单位的资信情况。
(7)政府的有关许可文件。
(8)项目执行人的资格及能力等。
第10条 企业项目前期部在收到项目报批的全部资料后,应组织有关部门对该项目进行初审,并提出初审意见。对初审予以否决的项目,在征得企业主管领导的同意后,由项目前期部将初审
意见书面返还给申报单位。申报单位对初审意见有异议的,可申请复查一次。
第11条 经初审认为基本可行的项目,在征求主管领导意见后,由项目前期部会同有关部门提出召开投资审议会的建议。
第12条 投资审议会的内容
(1)查询项目基本情况,比较选择不同的投资方案。
(2)对项目的疑点、隐患提出质疑。
(3)评价项目执行人的资格及能力等。
(4)提出项目的最终决策和建议等。
第13条 总经理根据投资审议会对项目所做出的决议,签署审批意见。
第14条 项目前期部根据总经理的审批意见,下达书面批复文件。一般情况下,在收到投资单位的上报申请后,应在10个工作日内完成项目的审查与批复。
第15条 凡属于备案的项目,由投资单位在项目实施后10天内向企业提交备案材料,包括可行性分析报告、合同及章程等。
第三章 投资控制
第16条 策划阶段的投资控制
(1)项目前期部负责市场调查和项目情况调查,进行项目定位,拟订最佳开发规模和销售策略。
(2)设计管理部委托多家设计单位设计规划方案,由项目前期部从中挑选最佳方案;根据总体规划方案,项目前期部编制项目实施计划,提交项目前期部评审;再由商务部进行投资估算,财
务部进行项目经济评价,最终由项目前期部形成《项目详细可行性研究报告》。
(3)项目前期部组织对《项目详细可行性研究报告》的评审工作,由总经理签署意见后提交董事会审批。
(4)立项后,依据投资估算和项目实施计划,财务部编制详细的项目投资计划及筹资计划。
(5)项目前期部审核项目投资计划和筹资计划,总经理同意后提交董事会审批。
第17条 设计阶段的投资控制
(1)商务部依据《项目详细可行性研究报告》,提出成本控制目标。设计管理部根据该目标,编制《设计任务书》。
(2)设计管理部委托设计单位形成初步和扩初设计方案,并提交经济技术委员会评审。评审通过后,由总经理签署意见,提交董事会审批。
(3)项目前期部考察造价咨询单位,形成《考察报告》。经总经理批准后,项目前期部同造价咨询单位签订委托合同。
(4)商务部审核设计概算,若概算造价突破估算时,应分析突破原因。如是设计原因,应返回设计单位重新设计;如是增加功能或项目,应重新进行项目评价;如是其他原因,应做补充说明
或解释。
(5)《投资概算报告》提交项目前期部评审通过后,经总经理批准,由设计管理部与设计单位交底,委托编制《施工图》。
(6)项目前期部组织设计管理部、工程管理部和商务部共同讨论甲、乙供材的范围并做出甲供材料清单、价格,由商务部编制《材料设备限价表》。若有特殊材料设备且价位不清时可暂估价
位,由总经理批准并加以说明、备案。
(7)在接到施工图纸、图纸会审记录、材料设备价格一览表、甲供材料清单后,造价咨询单位需在一个月内做出《预算书》或标底,由商务部审核。要求施工图预算与设计概算的误差控制在
±5%以内。
第18条 施工阶段的投资控制
(1)根据施工合同,依据工程当月实际完成工作量,由施工单位提出申请,报监理单位认可签字盖章后,转工程管理部核实当月实际完成工程量,工程管理部经理审定工程量,再转给商务部。
(2)商务部重新核定施工单位的实际完成工程量,并根据合同及国家有关规定审核计算进度款,然后交给项目前期部审核,总经理审批;最后经财务部进行全面稽核,根据工程进度款支付计划,监督和审查当月实际应付的工程进度款。
第19条 竣工阶段的投资控制
(1)商务部在接到《工程竣工验收报告》后,依据合同中的要求,通知承包方报《工程决算书》给监理单位,《工程决算书》应盖有其单位印章和签有编制人姓名。
(2)《工程决算书》经过监理单位初步核对后,由商务部委托造价咨询单位审计《工程决算书》。最后由商务部统一编制《竣工决算书》。
(3)商务部最终审定《竣工决算书》,确定工程造价,双方签字、盖章。商务部进行施工图预算对比分析,做出《工程造价成本分析报告》,找出控制偏差,总结工作经验与教训。
第四章 项目投资成本分析
第20条 编制《项目财务决算书》
(1)财务部与施工单位核对工程款拨付情况。
(2)根据《竣工决算书》和工程款以及其他项目拨付情况,由财务部编制《项目财务决算书》,交总会计师审核。
第21条 由财务部牵头,与商务部共同完成项目成本分析
(1)收集《项目投资估算书》、《设计概算书》、《施工图预算书》(或标底)、《竣工决算书》以及有关施工合同、订购合同等资料。
(2)根据项目实际运作情况,将实际成本与投资估算、竣工决算、施工图预算(或标底)进行对比分析,找出差异,分析原因。
(3)编制《项目成本分析报告》,总结经验。
第22条 项目前期部负责审核《成本分析报告》。
第23条 总经理批准《项目分析报告》,报送董事会备案。
第五章 项目的验收和考核
第24条 企业定期在投资项目运作后开展评价工作。由商务部牵头组织相关职能部门成立投资评价小组。
第25条 项目按批准的内容已经完成,具备投产和使用条件,达到竣工文件规定的标准后,企业应及时申请项目竣工后验收报告,编写竣工资料,报集团总部投资发展委员会。
第26条 效益考核
(1)项目竣工验收投产后,经过试生产期考核(3~6个月),在达到设计规定的效益要求之前,企业应逐月对项目投资效益进行考察分析。
(2)不能达到设计规定的,应及时向集团总部汇报并提出有效措施限期达标,并每月向有关部门报告项目经济效益情况。
第27条 企业每年进行一次投资项目评比活动,对获奖的投资项目主管领导和投资项目执行人、监督人实行奖励。
第六章 附则
第28条 本制度由财务部编制,解释权、修改权归财务部。
第29条 本制度经企业董事会讨论决定后,自公布之日起实施。
(2)企业经营计划管理制度
第一章 总则
第1条 为了加强企业经营计划管理,促进企业快速健康发展,结合本企业的实际情况,特制定本制度。
第2条 管理范围
这里的经营计划包括各经营部门的业务计划以及各管理部门的管理计划、人力资源计划、财务计划、投资计划、融资计划等。
第3条 本制度适用于企业各类经营计划的编制、执行和监督。
第二章 年度经营计划的编制
第4条 年度经营计划所确定的计划期为每年的1月1日到12月31日。
第5条 年度经营计划编制的程序
(1)每年年底项目前期部根据企业中长期发展规划、本年度经营计划的执行情况和预期目标,初步提出下一年度的经营目标。
(2)项目前期部将拟订的年度经营目标传达给各部门征求意见,并对各部门的意见进行汇总。
(3)项目前期部通过汇总各部门的意见,编制《年度经营计划草案》,并提交总经理办公会讨论。
(4)项目前期部根据总经理办公会讨论的意见对年度经营计划进行修改,并经总经理批准后执行。
第6条 年度经营计划的内容
企业年度经营目标,预计分阶段目标;为实现企业业务目标,各业务部门的业务计划指标;编制规范(含表式、编制说明要求)和编制进度要求。
第7条 如遇特殊情况,企业年度经营计划可于年中调整一次,调整计划须经总经理办公会批准。
第三章 年度经营计划的分解
第8条 每年年底由商务部组织各部门采用滚动编制、逐步细化的方式对整体经营计划进行分解,形成季度和月度的各部门分解计划。
第9条 按季度和月度分解年度经营计划
将年度经营计划分解成为季度、月度经营计划。
(1)项目前期部(或商务部)负责整体计划的分解,并对各部门计划进行综合协调和平衡。
(2)各部门负责各自具体计划的分解、执行和修订。
第10条 各部门负责将季度经营计划分解到每个月度
各部门负责人负责将分解到部门的季度经营计划分解到每个月,形成月度工作计划。
第11条 审核批准企业年度经营计划分解结果
由总经理办公会讨论、审核各季度、各部门的分解计划和各部门月度工作计划,由总经理批准。
第四章 经营计划的执行
第12条 经营计划的下达
(1)每年年底前由总经理办公会向各部门下达年度经营计划。
(2)每季度之初,由总经理办公会批准,项目前期部(或商务部)下达下个季度经营计划和各部门工作计划。
(3)每月月初,由总经理批准,项目前期部(或商务部)下达下个月度经营计划和各部门工作计划。
第13条 经营计划的执行
各部门根据企业经营计划及本部门工作计划,着眼全局开展工作,以保证本部门工作目标和企业整体经营目标、经营计划的实现。
第14条 调整经营计划
(1)确因客观因素影响需要调整年度经营计划的,必须由项目前期部(或商务部)提出申请说明原因,经总经理办公会讨论通过后才能执行。
(2)确因客观因素影响需要调整季度经营计划的,必须由相关部门主管副总提出申请说明原因,经总经理批准后才能执行。
(3)确因客观因素影响需要调整月度经营计划的,必须由相关部门经理提出申请说明原因,经主管副总确认,总经理批准后才能执行。
第15条 调整计划一律以书面批复为准,在未接到书面批复以前,一律按原计划执行。
第五章 检查与考核
第16条 项目前期部(或商务部)负责跟踪、分析、报告企业经营计划的执行情况。
第17条 职能部门每月以书面形式报告一次企业经营计划任务的完成情况。特殊事项需要缩短报告周期的,由总经理办公会决定。
第18条 各级领导必须随时监督检查企业经营计划的执行情况,发现问题应及时采取有效措施予以解决,以保证计划的顺利完成。
第19条 检查企业经营计划的执行情况时,应当充分利用统计报表、会计报表、业务报表等资料。检查计划的实际完成数,一律以统计报表数为依据。
第20条 企业每季度对各部门经营计划的执行情况考核一次。项目前期部组织考核并提出初步意见,总经理办公会讨论后做出考核结论。
第六章 附则
第21条 本制度由项目前期部负责制定、解释及修改。
第22条 本制度自××××年××月××日起执行。
2、项目投资与开发管理操作工具







3、项目投资与开发管理管理工作流程




4. 项目投资与开发管理方案设计
(1)年度经营计划方案
××房地产公司2008年度经营计划
××房地产公司在董事会的领导下,经过全体员工的努力,2007年的各项工作取得了丰硕的成果,“××”品牌得到了社会的初步认同。总体上说,成绩较为喜人。为使公司的各项工作在新
的一年里更上一个台阶,特制定本方案。
一、总体经营目标
1. 完成房地产开发面积××万平方米。
2. 实现楼盘销售额××万元。
3. 完成土地储备××亩。
二、总体经营目标的实现
为确保2008年度经营目标的实现,各部门需要做好如下工作。
(一)完成××项目开发及后期销售工作
××项目是省、市的重点工程。市委、市政府对其寄予了殷切的期望。由于该项目所蕴含的社会效益和经济效益,我们必须高质量完成。因此,公司做出如下计划。
1.确保一季度××工程全面开工,力争年内基本完成一期建设任务
××项目一期工程占地面积为××亩,总投资××亿元,建筑面积××万平方米。建筑物为××商业广场裙楼、××大厦裙楼和一栋物流仓库。
(1)土地征拆工作
春节前后务必完成第一期工程的土地征拆工作。一月份完成*地征**摸底调查,二月份完成*地征**范围内的无证房屋*迁拆**,三月份完成*地征**范围内有证房屋*迁拆**及国土储备中心土地和集体土地的征
收工作。
(2)工程合同及开工
一月份签订招投标代理合同,工程进入招投标阶段。二月份确定具有实力的施工企业并签订施工合同,确定监理企业并签订监理合同。三月份工程正式开工建设。
(3)报建工作
工程部应适时做到工程报建报批,跟进图纸设计。一月份完成方案图的设计,二月份完成扩初图的设计。在承办过程中,工程部应善于协调与相关部门的关系,不得因报建拖延而影响工程如
期开工。
2.全面启动细化××项目招商工作
招商工作是××建成后运营的重要基础。该工作开展得顺利与否,也直接影响企业的楼盘销售。因此,在新的一年必须实现招商××户。
(二)加快××项目、××项目的施工速度
协调与施工单位的关系,加快××项目、××项目的施工速度,确保××项目的一期工程、××项目的二期工程在4月底前完成竣工验收。
(三)完成××项目、××项目的销售工作
××项目、××项目已全部竣工完成,为了迅速实现资金回流,结合项目所处地段及同类项目的价格,可以考虑采取适当的优惠措施,提高成交量。今年的目标销售额为××万元,销售率达
到××%。
(四)参加土地招标
项目前期部要根据公司的实际情况,积极参与土地的招投标工作,确保企业土地储备达到××亩以上。
(2)项目投资分析方案
××项目投资分析方案
I. ××项目资金投入量分析
A. 项目预期工程投入测算
根据××项目的现状,结合其他类似物业相应工程量的投资开发进度,预计本项目资金投入如表3-1所示。

B. 项目预期投入月度分解计划
上述工程项目用款月度计划分解如表3-2所示。
表3-2 项目月度投资计划
A. 项目定价
根据对与我企业项目相近的××项目、××项目等项目的调研及其市场反映,可以将我企业的项目定价在××元/平米~××元/平米之间(保守估计,不计地下停车场出租收入)。
B. 项目销售资金回笼预期
根据现阶段的房地产市场状况,预计项目在12个月的销售周期内(即××年×月初至××年×月底),按分阶段销售均价基本上可完成约80%的总销售量。预测项目销售条件及销售回款如表3
-3所示。
III、××项目投资平衡分析
综合上述分析测算结果,××工程预期投资运用(现金流出/流入)平衡表如表3-4所示。
表3-4 项目投资流量平衡表
综合表3-4分析,在考虑企业提供的××万元流动资金的情况下,按上述项目开发、销售条件,××项目在整个开发期内,在保证项目如期清偿转让合同规定的各期转让金的条件下,基本不会
出现资金不足的风险。
但考虑到其中最大差额达到××万元,应视作资金紧张甚至不足的临界状况,因此在企业自有资金有限的情况下,项目工程建设投入还必须考虑以银行(短期)*款贷**、工程垫支等融资方式作为备用手段,以解决可能出现的资金障碍。
(3)项目*迁拆**安置方案
××项目*迁拆**安置方案
一、总体规划
(一)工作目标
××项目已经由××市政府相关部门批准立项,为确保工程项目施工进度,做好所涉及区域内的*迁拆**安置工作,根据国家相关法律法规,结合本地实际情况,特制定本方案。
(二)*迁拆**范围
××路与××路交叉地带。
(三)主要工作及部署
1.项目前期部负责*迁拆**安置工作的组织管理及协调、监督。
2.项目经理部*迁拆**安置办公室具体负责*迁拆**安置工作。
(四)*迁拆**安置的工作要求
1.对具有合法产权手续的房屋,采取产权调换或货币补偿的方式予以补偿安置。
2.对具有合法产权手续的房屋附属物,根据其结构和使用年限等情况实行一次性货币补偿。
3.*迁拆**区域内的违法、违章建筑和超过审批期限的临时建筑以及相应附属物一律不予补偿。
4.住宅房、非住宅房(营业房、库房、生产用房、办公用房)性质的认定,以《房屋所有权证》所载明的为准。未办理《房屋所有权证》的,以《建筑工程规划许可证》、《土地使用证》、
《个人建房用地申报表》、《营业执照》和《税务登记证》等相关法定手续为依据综合认定。
二、*迁拆**工作的实施
按照××项目的总体施工进度,*迁拆**工作可以划分成如下四个阶段。
1. 准备阶段
该阶段的主要工作是成立*迁拆**安置组织机构和工作部门,确认*迁拆**范围,召开*迁拆**工作协调会。时间要求:××月××日前。
2. 调查勘丈阶段
该阶段的主要工作是完成对拟*迁拆**建筑物、构筑物的勘查登记,以及土地勘界等工作。建筑物、构筑物的勘查登记要登记造册。时间要求:从××月××日~××月××日。
3. 实施*迁拆**阶段
该阶段的主要工作是按照《占地*迁拆**工作方案》和《*迁拆**安置补偿标准》签订《*迁拆**补偿协议》,赔付被*迁拆**人补偿费,拆除相关建筑物、构筑物,并落实建设工程用地。时间要求:××月××日~××月××日。
4. 实施土方工程阶段
该阶段的主要工作是按照××工程设计标准实施土方工程。××月××日起,开始分阶段组织土方填垫工程,各镇街可在没有*迁拆**的地段先行组织土方填垫,其他*迁拆**地段的土方工程可随拆迁工程的完成跟进实施。
三、*迁拆**补偿
(一)*迁拆**补偿方式
1.产权调换
(1)被*迁拆**人选择产权调换的,以原有房屋面积为依据在本项目建设用地规划红线范围内进行安置。
(2)住宅房、非住宅房(营业房、库房、生产用房、办公用房)选择产权调换的,按拆一还一的原则还房,同时等面积部分由被*迁拆**人向项目经理部申请补结构、使用年限等市场价差。其标
准为:普通多层住宅房××元/平方米,高层住宅房为××元/平方米,非住宅房××元/平方米。普通住宅房还房面积超出原房面积部分由被*迁拆**人向项目经理部申请购买,价格为多层住宅房××元/平方米,高层住宅房××元/平方米;非住宅房还房面积超出原房面积部分由被*迁拆**人向*迁拆**人购买,价格为××元/平方米。
2.货币补偿
被*迁拆**人选择货币补偿的,其住宅房、非住宅房(营业房、库房、生产用房、办公用房)根据原房屋的区位、用途、建筑面积等,以具备相关资质的评估机构出具的估价结果进行一次性货币补偿。其具体补偿标准如表3-5所示。
(二)过渡费发放
1.合法住宅房实行产权调换的每月××元/平方米,一户不足××元/月的按××元/月计发,首期计发六个月过渡费,然后按每季度发放。
2.有合法产权手续的非住宅房实行产权调换的,首期计发六个月过渡费,然后按每季度发放,过渡费发放标准如下。
(1)临街营业房按××元/平方米/月发放。
(2)非临街营业房按××元/平方米/月发放
(3)*迁拆**非住宅房造成停产、停业的补偿标准,按《××市企业最低工资标准》发放其法定从业人员三个月的费用。
(三)搬家费发放
搬家费由财务部按照如表3-6所示的标准计算,一次性发给*迁拆**户。
四.万科房地产开发有限公司设计管理
1.设计管理制度设计
(1)工程设计管理制度
第一章 总则
第1条 本着以下三个目的,特制定本制度
(1)鼓励在建工程设计活动中采用先进技术、工艺、设备及新型材料。
(2)保证设计工作的进度,提高工程设计的质量,确保得到符合要求的设计成果。
(3)提高工程质量,降低工程造价,加快工程建设进度。
第2条 适用范围
(1)适用于从方案招标开始到施工图经审图企业审核完成为止。
(2)该范围的交付件为:经审图企业加盖印章的施工图。
第3条 相关部门及人员的职责
(1)设计管理部负责方案、设计阶段的组织、实施和设计控制协调。
(2)总设计师负责拟订《设计任务书》,组织考察设计单位、发标、评标、签订设计合同、进行方案设计评比。
(3)设计管理部结构设计师等相关人员负责初步设计、施工图设计的跟踪控制和审查。
第二章 设计招标管理
第4条 设计招标的原则
(1)确保企业选择合格的设计单位,并充分体现集团的意图和期望,得到符合要求的设计成果,确保设计文件的有效性、连续性并保证工程项目的安全性、经济性。
(2)建设工程设计必须执行工程建设的强制性标准,杜绝“三边”(边勘察、边设计、边施工)工程,严格按照“先勘察、后设计、再施工”的原则开展。
(3)建设工程设计业务必须委托给资质等级符合要求(根据不同的项目制定具体标准)的设计单位。禁止将设计业务委托给超越其资质等级许可范围的设计单位。
(4)设计招标的评标标准,包括设计方案优劣,方案所采取的技术和工艺水平,整个方案投入产出的经济效益评估,服务细则承诺,以及设计单位资历和社会信誉等。
(5)方案设计招标,必须选择在国内或国际建设工程设计领域具有较高知名度的设计单位。参加方案竞标的主要设计人员,应在设计领域具有较高的知名度。选择方案设计单位的数量视具体
项目而定,但原则上不少于三家。
第5条 招标程序和内容
(1)设计计划
对每一项工程设计任务,总设计师负责制订该项目的《设计控制计划》,明确设计控制的内容、参与人员及其责任分工、控制工作的方式、要求、阶段*交性**付件等。
(2)设计任务书
①方案设计任务书
总设计师根据收集到的资料,拟定《建筑工程设计任务书》,经总工程师签字审定后,报总经理批准后实施。
②初步设计说明
收到政府的规划方案审批意见后,总设计师组织有关人员讨论初步设计的有关问题,在满足规划意见、市场定位要求的前提下最大限度地控制成本。最终形成《初步设计说明书》,经总工程
师签字审定后,报集团批准实施。
③扩初设计说明
根据初步设计审核意见的要求决定是否做扩初设计,如需要做扩初设计,按企业规定的程序执行。
(3)招标邀请函。由设计管理部负责编制《招标邀请函》。
(4)集团、设计管理部、项目前期部等均可推荐设计单位。
(5)设计单位初选。总设计师组织相关人员,对拟邀请的设计单位进行考察,考察内容为设计单位资质、以往设计成果、人员和设备情况、投标热情、收费标准等,根据考察结果形成初选拟邀请投标的单位名单,并报总经理批准。
(6)发标
在设计管理部拟订的邀请单位中,集团有权根据实际情况直接委托设计单位。如集团决定招标,则由设计管理部负责组织发标会,邀请各投标单位及有关部门参加,进行设计发标,同时组织踏勘现场,解答招标文件中的问题。
(7)评标
①在《投标书》确定的投标日期,设计管理部负责接受《投标书》,接标人员根据《设计任务书》及招标文件的要求检查《投标书》的有效性。
②总设计师拟订的评委名单,需报集团批准后实施。超过一定规模或有影响力的项目,应按有关规定向政府主管部门提出申请,由其确定评委名单并组织集团内外有关专家对各投标单位的设计方案进行评标。
③经评标确定中标单位后,填写《标书评审记录》和《合同推荐书》报集团批准,批准后由总设计师向中标单位发《中标通知书》,并拟订《委托设计合同书》报总经理审批。
(8)签约。总设计师代表企业与设计单位签订《委托设计合同书》。
第三章 设计过程控制管理
第6条 设计过程的跟踪控制
(1)设计管理部应根据项目设计特点,确定对设计过程的控制要求,并形成《设计管理配合要求》,发放至设计单位。
(2)对每一个设计项目,在设计开始前,设计管理部要求设计单位提供该项目的设计计划和设计输入文件,由设计管理部指定的控制人员审查认可,并填写《设计跟踪检查记录单》。
(3)在初步设计及施工图设计进行过程中,设计管理部应组织控制人员,依据《委托设计合同书》要求和《设计控制计划》规定,前往设计单位进行实地跟踪检查。
(4)实地跟踪检查内容包括设计进度、人员资格及专业配合等。检查的依据是《委托设计合同书》、《设计管理配合要求》、设计单位编制的《设计计划》;检查结果应填入《设计跟踪检查
记录单》,并将该文件报企业备案。
(5)检查中发现不符合要求的问题,由检查人员填入《专业工程师通知单》,要求设计单位整改,并要求设计单位将书面整改结果报设计管理部备案。
第7条 设计评审
(1)方案设计
①在收到方案设计后,设计管理部对方案设计进行施工成本估算,评估施工难度和工期。
②设计管理部收到方案设计后五日内,组织相关人员对方案设计进行评审,并向与会人员通报成本估算、施工难度和工期。
③方案设计的方案最终经总经理签字后生效。
(2)初步设计
在收到初步设计方案后,设计管理部根据规划部门的意见,组织有关部门依据《方案/初步设计审查方案》对初步设计进行审查,在满足规划意见、市场定位要求的前提下最大限度地控制成本。
最终形成的初步设计评审意见,经总工程师签字审定,报集团批准后,设计管理部交给设计单位完善初步设计。
(3)扩初设计
①扩初设计完成后,设计管理部将设计文件同时送交项目前期部,由项目前期部负责征询当地政府部门进行扩初评审。
②项目前期部取得审查意见后,应明确市政意见中的修改是修改扩初设计还是直接在施工图中予以修改。为加快进度,项目前期部应将市政部门的审查意见直接电传至设计单位、设计管理部,原件保存于企业档案室。
③根据扩初意见,设计管理部组织相关部门对扩初设计进行局部功能优化,工程管理部对设计资料进行研究,在满足使用功能且不降低项目质量的前提下提出降低成本的合理化建议。
④如市政部门的意见影响到了项目的使用功能,则设计管理部应立即与营销策划部协商并同时通知设计单位将该部分内容设计修改暂缓,待设计管理部和工程管理部、项目前期部、营销策划部协商,取得一致意见后,再由设计管理部通知设计单位设计修改具体内容。
⑤所有市政部门意见和集团各部门意见应由设计管理部汇总交至设计单位,作为施工图设计的依据。
(4)施工图设计
①设计单位开始设计施工图前,设计管理部应将以下资料准备好作为设计单位的设计依据,包括地质报告、甲方和市政部门的扩初设计意见和批复、市政配套的具体条件(其中市政配套的具体条件由地区企业和工程管理部取得)。
②设计管理部根据项目的进度要求,对设计单位的设计进程准备具体的书面要求,包括设计是否分阶段进行、施工图的出图数量、报建图出图日期、基础施工图出图日期、主体建筑施工图出图日期等。
③设计单位除了由设计管理部直接将设计图交项目前期部用于报建使用外,其他各阶段的施工图均由设计管理部落实审图企业审图。
④设计管理部将审图企业的审图意发回设计单位见,用于对施工图进行修改。修改完成的施工图作为项目前期部招投标的正式依据。
第8条 设计输出文件的审查与验收
(1)在初步设计及施工图设计等各设计阶段完成后,根据《设计控制计划》,由设计管理部组织项目前期部、营销策划部、造价管理部参加,审图企业、设计单位分别按《方案/初步设计审
查方案》和《施工图审查方案》的规定对有关图纸进行审查,填写《设计输出文件审查表》,报集团公司批准后,发给设计单位,设计单位据此完善设计输出文件。此项工作反复进行直至集团公司签署《设计验收单》为止。
(2)设计输出文件的审查,应包括如下两个方面文件的审查:对设计结果文件的审查及对设计单位所进行设计评审、设计验证的记录的审查。审查应依据《设计任务书》、《委托设计合同书》、《设计管理配合要求》和设计单位编制的《设计计划》进行。
第9条 设计控制总结
集团公司签署《设计验收单》后,设计管理部组织有关控制人员撰写《设计控制总结》,内容包括设计进度控制情况、设计质量控制情况和设计投资控制情况等。经总经理审核签署后报集团公司档案室备案存档。
第四章 设计变更管理
第10条 定义。施工图审图备案出图后,再对原图进行修改则称为设计变更(以下统称为“设计变更”),由设计管理部负责统一管理。
第11条 设计变更管理程序如下
(1)因企划、销售、配套、资产、物业等原因需提出设计变更的均应与设计单位沟通,同时书面报告给设计管理部。设计管理部审核后签发《设计变更申报表》,设计单位按《设计变更申报
表》内容修改并填写《设计变更通知单》,设计管理部将修改结果送交相关部门。
(2)因施工单位原因变更设计时,可由施工单位以技术核定单形式送工程管理部和设计管理部进行会签,再送设计单位签证后生效。但在施工图交底时发生的变更应以会审记录的形式处理,由会审单位签字,交至设计管理部备案。
(3)因设计单位原因变更设计的,可由设计单位以《设计修改通知单》的形式送达设计管理部,由设计管理部发放至造价管理部、工程管理部、项目经理部及有关单位。
(4)其他部门不能直接通知设计单位变更设计。项目进入销售期并于网上公布信息后原则上不再进行设计变更。
第五章 施工图管理
第12条 设计文件的发放和归档工作是加强设计工作使设计及施工有序进行,确保工程质量和进度的重要保证。
第13条 通过审图备案正式出图的施工图、方案设计文本、初步设计文本均应先交设计管理部登记归档,由设计管理部统一发放。设计管理部、项目经理部应设资料管理员,负责通知和分发设计文件,各收图单位由指定人员到档案室签领。
第14条 配套企业在征询阶段和方案调整阶段所需的工作图纸,正式出图后各部门所需的增晒图纸可由设计企业直接发给所需单位的指定人员。
第15条 超印、超晒的设计文件,在工程结束后由设计企业凭《文件签领单》统一和项目经理部结算。
第16条 设计文件的归档内容和负责归档单位按表4-1的规定执行。
第六章 总则
第17条 本制度由设计管理部拟订,其修订权、解释权归设计管理部。
第18条 本制度报总工程师审核后,经总经理审批通过后颁发执行。
(1)设计图纸自审制
第1条 图纸自审由设计管理部负责组织与安排。
第2条 接到图纸后,总设计师应及时安排或组织有关人员进行自审,并提出各专业自审记录。
第3条 总设计师应及时召集有关人员,组织内部会审,针对各专业自审发现的问题及建议进行讨论,明确设计意图和工程的特点及要求。
第4条 图纸自审的主要内容
(1)各专业施工图的张数、编号与图纸目录是否相符。
(2)施工图纸、施工图说明、设计总说明是否齐全,规定是否明确,三者有无矛盾。
(3)平面图所标注坐标、绝对标高与总图是否相符。
(4)图面上的尺寸、标高、预留孔及预埋件的位置以及构件平、立面配筋与剖面有无错误。
(5)建筑施工图与结构施工图是否矛盾,结构施工图与设备基础、水、电、暖、卫、通等专业施工图的轴线、位置(坐标)、标高及交叉点是否矛盾。平面图、大样图之间有无矛盾。
(6)图纸上构配件的编号、规格型号及数量与《构配件一览表》是否相符。
第5条 、图纸经自审后,应将发现的问题以及有关建议,做好记录,待图纸会审时提交讨论解决。
2. 设计管理操作工具






3. 万科房地产开发有限公司设计管理工作流程
(1)图纸设计管理工作流程


(2)设计变更管理工作流程
4.设计管理方案设计
第1条 本合同依据下列文件签订
(1)《中华人民共和国合同法》、《中华人民共和国建筑法》、《建设工程勘察设计市场管理规定》。
(2)国家及地方有关建设工程勘察设计管理法规和规章、建设工程批准文件。
第2条 本合同设计项目的内容:名称、规模、阶段、投资及设计费等,见表4-2。



说明:
1.提交各阶段设计文件的同时支付各阶段设计费;
2.在提交最后一部分施工图的同时结清全部设计费,不留尾款;
3.实际设计费按初步设计概算(施工图设计概算)核定,多退少补,实际设计费与估算设计费出现差额时,双方另行签订补充协议;
4.本合同履行后,定金抵作设计费。
第6条 双方责任
(1)发包方责任
①发包方按本合同第3条规定的内容,在规定的时间内向设计方提交资料及文件,并对其完整性、正确性及时效性负责,发包方不得要求设计方违反国家有关标准进行设计。
发包方提交上述资料及文件超过规定期限15天以内,设计方按合同第4条规定将交付设计文件的时间顺延;超过规定期限15天以上时,设计方有权重新确定提交设计文件的时间。
②发包方变更委托设计项目、规模、条件或因提交的资料错误,或将所提交资料做较大修改,以致设计方需返工时,双方除需另行协商签订补充协议(或另订合同)、重新明确有关条款外,发包方应按设计方所耗工作量向设计方增付设计费。
③在未签合同前发包方已同意,设计方为发包方所做的各项设计工作,应按收费标准,相应支付的设计费。
④发包方要求设计方比合同规定时间提前交付设计资料及文件时,如果设计方能够做到,发包方应根据设计方提前投入的工作量,向设计方支付赶工费。
⑤发包方应为派赴现场处理有关设计问题的工作人员,提供必要的工作、生活及交通等方便条件。
⑥发包方应保护设计方的投标书、设计方案、文件、资料图纸、数据、计算软件和专利技术。未经设计方同意,发包方对设计方交付的设计资料及文件不得擅自修改、复制或向第三方转让或用于本合同外的项目,如发生以上情况,发包方应负相关法律责任,设计方有权向发包方提出索赔。
(2)设计方责任
①设计方应按国家技术规范、标准、规程及发包方提出的设计要求,进行工程设计,按合同规定的进度要求提交质量合格的设计资料,并对其负责。
②设计合理使用年限为 年。
③设计方按本合同第2条和第4条规定的内容、进度及份数向发包方交付资料及文件。
④设计方交付设计资料及文件后,要按规定参加有关的设计审查,并根据审查结论负责对不超出原定范围的内容做必要的调整补充。设计方按合同规定时限交付设计资料及文件,本年内项目
开始施工的,负责向发包方及施工单位进行设计交底、处理有关设计问题和参加竣工验收。一年内项目尚未开始施工的,设计方仍负责上述工作,但应按所需工作量向发包方适当收取咨询服务费,具体金额由双方商定。
⑤设计方应保护发包方的知识产权,不得向第三方泄露、转让发包方提交的图纸等技术经济资料。如发生以上情况并给发包方造成经济损失,发包方有权向设计方索赔。
第7条 违约责任
(1)在合同履行期间,发包方要求终止或解除合同,设计方未开始设计工作的,不退还发包方已付的定金;已开始设计工作的,发包方应根据设计方已进行的实际工作量支付设计费,不足一半时,按该阶段设计费的一半支付;超过一半时,支付全部的该阶段设计费。
(2)发包方应按本合同第5条规定的金额和时间向设计方支付设计费,每逾期支付一天,应承担支付金额千分之二的逾期违约金。逾期超过三十天以上时,设计方有权暂停履行下阶段工作,并书面通知发包方。发包方的上级或设计审批部门对设计文件不审批或本合同项目停缓建时,发包方均按第7条第(1)款的相关规定支付设计费。
(3)设计方对设计资料及文件出现的遗漏或错误负责修改或补充。由于设计方错误造成工程质量事故损失,设计方除负责采取补救措施外,应免收直接受损失部分的设计费。损失严重的根据损失的程度和设计方责任大小向发包方支付赔偿金,赔偿金由双方商定为实际损失的 %。
(4)由于设计方自身原因,延误了按本合同第4条规定的设计资料及设计文件的交付时间时,每延误一天,应减收该项目应收设计费的千分之二。
(5)合同生效后,设计方要求终止或解除合同时,设计方应双倍返还定金。
第8条 其他相关事宜
(1)发包方要求设计方派专人留驻施工现场进行配合与解决有关问题时,双方应另行签订补充协议或技术咨询服务合同。
(2) 设计方为本合同项目所采用的国家或地方标准图,由发包方自费向有关出版部门购买。本合同第4条规定设计方交付的设计资料及文件超过《工程设计收费标准》规定的份数,设计方另收工本费。
(3) 对于本工程设计资料及文件中的建筑材料、建筑构配件和设备,应当注明其规格、型号、性能等技术指标,设计方不得指定生产厂、供应商。发包方需要设计方配合加工定货时,所需费用由发包方承担。
(4)发包方委托设计配合引进项目的设计任务,从询价、对外谈判、国内外技术考察直至建成投产的各个阶段,应吸收承担有关设计任务的设计方参加。出国费用,除制装费外,其他费用由发包方支付。
(5) 发包方委托设计方承担本合同内容之外的工作服务,另行支付费用。
(6)由于不可抗力因素致使合同无法履行时,双方应及时协商解决。
(7)本合同发生争议时,双方当事人应及时协商解决,也可由当地建设行政主管部门调解,调解不成时,双方当事人同意由 仲裁委员会仲裁。双方当事人未在合同中约定仲裁机构,事后又未达成仲裁书面协议的,可向当地人民法院起诉。
(8)本合同一式 份,发包方 份,设计方 份。
(9)本合同经双方签章并在发包方向设计方支付定金后生效。
(10)本合同生效后,按规定到项目所在省级建设行政主管部门规定的审查部门备案。双方认为必要时,可到项目所在地工商行政管理部门申请鉴证。双方履行完合同规定的义务后,本合同即行终止。
(11)本合同未尽事宜,双方可签订补充协议,有关协议及双方认可的来往电报、传真、会议纪要等,均为本合同组成部分,与本合同具有同等法律效力。
(12)其他约定事项。
(2)工程计任务书编制方案
工程设计任务书编制方案
一、方案规划
(一)目的
为规范、指导工程设计任务书的编写工作,特制定本方案。
(二)方案编写原则
1.遵守国家有关法律、法规及标准。
2.准确反映企业的建设意图。
二、设计任务书的内容
(一)工程概况
(略)。
(二)经济指标
1.用地面积。
2.建筑物的面积指标(总面积及组成部分的面积分配)。
3.总投资控制。
4.市场定位。
(三)城市规划的要求
1.建筑红线范围(四角坐标)及后退红线的要求。
2.各类建筑所占比例。
3.建筑高度、层数。
4.建筑体型、景观及环境的要求。
5.占地系数、绿化系数、容积率的要求。
6.防火间距及消防通道。
7.主要及次要出入口与城市道路的关系。
8.日照、通风、朝向。
9.对污染、噪声、粉尘等环境保护的要求。
10.停车场及车库面积。
11.对市政、煤气、热力、给排水、电力、电信等管线的布置要求。
(四)建筑的风格及造型
1.建筑的特色、共性与个性。
2.建筑群体与个性的体型结合。
3.建筑的立面构图、比例与尺度。
4.建筑物视线焦点部位的重点处理要求。
5.外装饰的材料质感与色彩。
(五)使用空间设计方面的要求
1.使用空间的平、剖面形状及组成。
2.使用空间的尺度、空间感。
3.使用空间序列、导向、功能。
4.合理利用使用空间的要求。
(六)平面布局的要求
1.各组成部分的面积比例及使用功能的要求。
2.各使用部分的联系与分隔要求。
3.水平与垂直交通的布置与选型要求。
4.出入口布置要求。
5.防火、防烟、安全疏散及消防指导中心。
6.人防设施。
7.辅助用房的设置,如煤气、热力、给排水、电力、电信等专业机房及管井的要求。
(七)建筑剖面的要求
1.建筑标准层高度。
2.有特殊使用层要求的高度。
3.建筑地上、地下高度满足规划及防火要求。
(八)室内装饰要求
1.一般用房的装饰要求。
2.重点公共用房的装饰要求。
3.对有特殊使用要求的装饰。
(九)结构设计要求
1.地基基础的设计要求。
2.抗震结构的设计要求。
3.主体结构体系的选择。
4.人防和特种结构的设计要求。
5.结构设计主要参数的确定。
(十)设备设计要求
1.对煤气设置、调压站及管网的要求。
2.给水系统(生活、生产、消防用水)管网、水量及设备。
3.排水系统管网、污水处理及化粪池等。
4.空调、采暖、通风的要求。
5.电气系统的电源、负荷、变配电房、高低压设备、防雷等的要求。
6.电信系统的电话、电传、有限广播、闭路电视、声像系统、对讲系统、自控系统等的要求。
(十一)消防设计要求
1.消防等级。
2.消防指挥中心。
3.自动报警系统。
4.防火及防烟分区。
5.安全疏散口的数量、位置、距离和疏散时间。
6.防火材料、设备及器材的要求。
(十二)环境设计要求
1.总体环境设计要求。
2.中心规模及标准。
3.环境设施设计要求。
(十三)图纸要求
1.总体平面图、单体各层平面图及平面布置、地下室平面图及平面布置、各建筑物的主要立面、剖面图。
2.人车流分析、景观分析。
3.环境设计总图、小区中心环境设计图纸。
4.结构、水、电、消防、人防专业图纸。
5.主要透视、效果图。
三、其他要求
《工程设计任务书》编制完成后,报企业批准。
五、造价管理
1. 造价管理制度设计
(1)工程预结算管理细则
第一章 总则
第1条 目的。为合理确定工程造价,有效提高工程预结算编制和审核质量,维护预结算正常秩序,促进合同和成本管理的规范化,特制定本细则。
第2条 适用范围。适用于本公司、项目为承包人所发生的预结算的编制工作和作为发包人所发生的预结算的审核工作。
第3条 职责
(1)造价管理部全面负责管理工程预结算,负责编制或审定工程预结算,负责工程量的计算、统计,审核供方工程量。
(2)材料设备部负责编制《甲供主要材料物资预算(领料)表》,并分送总包方和项目内部施工、工程、合同、经营、物资等有关部门,负责编制自行供应的辅材物资需求计划和限额领料卡。
(3)造价管理部、工程管理部、项目经理部负责按月核算实际领用材料、使用机械及其他费用。
(4)分包单位负责编制承包工程的预决算工作,包括工程量的日常统计。
第二章 承包工程(合同)预结算
第4条 造价管理部作为项目预结算编制和审核的统一归口管理部门,设置一名造价工程师和两名预算员。
第5条 预决算管理的总体原则是“合同为本、事实为据、合法合理”。
第6条 在工作和与外方交往中,我方要做到有礼有节、相互尊重、实事求是、据理力争。
第7条 在项目内部,要做到“工程与经济相结合”,工程管理部、造价管理部、设计管理部、项目经理部相互支持、相互协作,使工程与经济目标能同步实现。
第三章 工程量统计及审核签证
第8条 图纸总工程量统计
(1)鉴于开工初期工程技术人员尚未全面掌握各专业的预算工程量统计规则,项目图纸总工程量仍由造价管理部预算人员负责统计(包括设计院和设备厂家图纸),再由工程管理部相关技术
人员核对。在总包方审核过程中,要按预算员要求由工程管理部技术人员提供协助。
(2)在同一册图纸中,与总包方或第三方存在施工责任接口的,技术人员负责在开工前及时通知造价管理部预算员,并协同造价管理部预算员计算分解图纸工程量。
(3)图纸总工程量统计时间要求,原则上应于分项工程开工当月完成。
第9条 每月完成工程量统计
(1)工程管理部负责按各单位工程下属的每册图纸工作为单位,每月统计实际完成工程量和累计完成进度百分比,承包工程量每月统计周期定为上月16日至当月15日。
(2)工程管理部在每月15日下班之前,将该月度实际完成的实物工程量和《设备安装进度报表》报送至造价管理部。
(3)造价管理部负责编制承包工程预结算文件,并根据工程管理部报送的《进度报表》计算出工程款申请额,在每月16日上午9时,将合同预结算文件直接送至项目经理部。
第10条 设计修改、变更和总包方委托承包合同外临时项目施工
(1)工程管理部技术人员负责统计工程量(包括增补工程量以及因修改造成返工的工作量),造价管理部造价工程师进行审核,其中量小或无法按预算定额方式计算的,由技术人员负责办理点工签证。
(2)工程管理部技术人员负责每月15日下班之前,将已经完成的工程量统计资料,以及经总包方审核签证的《点工签证单》,送交造价管理部造价工程师审核。工程管理部报送的结算进度晚于工程形象进度不能超过10天。
第四章 承包合同工程预结算
第11条 造价管理部预算人员负责具体编制工程预结算文件
(1)原则上,造价管理部在分项工程开工当月应完成该分项工程施工图的预算编制工作。材料设备采购供应人员和财务管理部应根据工程结算的需要,提供《材料设备采购合同》和票据等支持性资料。
(2)每月16日上午9时,造价管理部向总包方报送月度工程预结算文件。
(3)单位工程完工并经验收合格后一个月内,造价管理部编制完成《单位工程决算书》报总包方审核。
(4)机组投产后两个月内,造价管理部汇编完成该机组的《工程竣工决算书》报总包方审核。
第12条 预结算过程中分歧和争议解决
(1)应当从企业的整体利益出发,根据合理合法的原则,尽量通过友好协商的方式解决。
(2)对于较为重大的分歧或争议应及时报告项目经营副总乃至项目总经理,以便尽早采取对策。
第五章 工程采购预结算
第13条 工程量的审核和确认
(1)代建制引进队伍承包和外借内包的工程
①《代建制引进队伍承包工程预结算书》应当由分包单位负责编制,其预结算编制人员必须具有行业或地方工程概预算上岗资格。分包单位凭施工图预算申请中间结算。
②预结算工程量由工程管理部负责审核。鉴于本项目具体情况,如事先已有总包方审定预结算工程量的,经项目经理同意可直接参照使用。
③项目委派的零星工作,原则上均按预算方式结算,如确实无法按预算定额方式计算的,实际用工不到10个工作日的,根据工程管理部审核后的《派工单》,分技术工人、普通工人按不同点
工单价计算;实际用工超过10个工作日的,须由分管领导签发《派工单》,按点工结算。
(2)租用施工机械和运输车辆等的实际使用台班数量,由工程管理部负责审核。
(3)纯劳务用工、班组部门考勤用工由项目经理部、现场零星派工由工程管理部分别负责审核。
(4)其他对外委托工作,由合同指定的部门单位负责审核。
第14条 中间结算
(1)工程采购合同供方在项目中发生的费用,在每月底主要核算、清理以下四项费用。
①材料设备部按月统计领用材料(含总包方调拨辅材)、工作服及安全帽等个人劳保用品、小型机工具使用费等。
②工程管理部按月统计施工机械使用台班费用(含使用总包方机械)等。
③综合办公室按月统计汇总加班快餐、搭伙费、水电费、通信费、代付民工工资等。
④上述费用清单,经分包单位的结算负责人签字确认后,分送造价管理部和财务管理部备用。
(2)凡涉及安全违章、质量事故、治安事件等罚款事项,在职能部门处理后,工程相关责任方应立即到财务管理部缴付现款。
(3)工程分包合同(含外借内包)于月度中间结算,按规定办理支付审批手续。
①工程管理部审核实际进度情况是否属实、是否满足计划要求。
②质量管理部审核完成的各分项工作是否符合质量要求。
③财务管理部汇总上述第14条第(1)款在项目发生时应扣费用。
④造价管理部审核实际完成的承包产值(一般以完成量的80%为限),计算安全保证金、质量保证金,确定应付金额。
⑤交项目经营副总(具体按财务工作规范的权限确定)审批。经审批后的《中间结算会签审批表》,分送造价管理部和财务管理部。
(4)劳务结算,一般经综合办公室或工程管理部和造价管理部审核后,由项目经营副总审批支付。
第15条 竣工结算
(1)单位工程完工验收后一个月内,分包单位编制完成《单位工程决算书》报项目审核。
(2)发包工程竣工结算,实行全面逐项审核法。审核内容和程序如下。
①工程供方办理《决算(送审前)审批表》会签手续。
②造价管理部签收《结算书》并登记台账。
③对工程量进行审核和确定(责任部门见第13条)。
④造价管理部审核预结算单价、取费费率。
⑤相关部门审核会签,汇总上述第14条第(1)款在项目发生的总费用,其中,分包单位从项目领用辅材的,实际使用量若少于其上报材料计划量的,按计划量办理出库手续,费用由分包单位
承担;分包单位领用甲供主材超量的,由分包单位承担费用。
⑥财务管理部核减各项应扣费用,预扣质量保证金;若是分包单位在本工程最终的总结算,预留的安全保证金余额予以退还。
⑦经项目经营副总审核后,由项目经理批准支付。项目经理批准后的结算资料,由造价管理部负责整理分析与归档。
(3)《竣工结算书》的审核时间应当按照合同规定及时完成,如遇大规模竣工结算,项目应当在征求供方的基础上编制整体结算计划,经项目经理部批准后执行。
(4)竣工结算审核人员在对工程变更价款的计算时,应当执行以下三项原则。
①合同或审定的《施工图》预算中已有与变更工程相同单价时,应按已有单价计算。
②合同或审定的《施工图》预算或定额子目中均没有适用单价时,应按定额中相类似定额子目确定变更价格。
③合同或审定的《施工图》预算或定额子目中均没有适用和类似单价时,双方协商解决;或由供方编制补充定额送合同预算主管审定,必要时报当地造价管理机构备案。
第六章 对预结算编审人员要求
第16条 合同预算、工程及其他相关预结算编审人员,应当加强合同预算、造价管理等方面知识的学习,提高工作责任心,做好各项基础工作,维护企业、项目的合法利益。
第17条 工程技术人员应当加强工程量统计规则等方面知识的学习,树立强烈的经济观念,做好工程量的统计和审核工作,尤其是实际工程量和材料计划。
第18条 审核人员在审核供方编制的结算过程中应当做到既合法又合理,按合同约定办事,不故意克扣压低价格,不以下浮金额的多少作为结算审核质量好坏的标准。
第19条 在审核过程中如发现供方编制的结算中有漏算、少算现象,应当在内部了解、现场实际调查确凿的基础上及时通知该结算编制人,根据实际情况和相关约定予以补正。
第20条工程管理部对工程预结算工作卓越者将给予鼓励和嘉奖。凡因工程预结算工作不负责任,造成项目(企业)损失的,或消极工作影响预结算正常进行,影响企业形象的,工程管理部将
根据具体情况,按照企业的有关责任追究制度,对有关人员给予一定的行政或经济处罚。
(2)工程计量计价管理办法
第一章 总则
第1条 目的。为了规范工程量的计算、审核(简称“工程计量”)及工程造价的确定(简称“工程计价”)工作,保证工程量、工程造价的相对准确性,特制定本办法。
第2条 责任部门及责任人
(1)造价管理部负责工程计量、工程计价等相关工作,工程计量、计价分专业由造价工程师完成。
(2)设计管理部、工程管理部、项目经理部负责提供设计图纸、技术规范、施工图纸等相关文件。
(3)总工程师、总经理负责审核计量得出的工程量、工程造价。
第二章 工程计量管理
第3条 需要工程计量的工作环节包括以下6项
(1)编制施工图预算。
(2)编制非委托招(议)标标底。
(3)设计变更的调整。
(4)经济签证的确认。
(5)审核竣工造价结算。
(6)工程进度付款的计算。
第4条 工程量的计量必须有依据,无书面依据的工程量为无效工程量。
(1)施工图预算(或标底)的计量依据包括设计施工图纸、书面设计交底、施工组织设计文件、勘察设计资料等。
(2)设计变更调整计量的依据包括设计变更、原设计施工图、必要的施工方案等。
(3)工程进度付款及竣工造价结算(按实)计量的依据包括工程竣工图纸(含设计交底、设计变更)图纸、经济签证、必要的隐蔽工程验收记录、施工组织设计文件、形象进度签证(进度付款计量用)。
(4)上述相关的计量依据由工程管理部、设计管理部等相关部门提供。
第5条 工程计量必须在具备工程计量的条件时进行。工程计量的先决条件包括以下四个。
(1)工程部提供的资料齐全。
(2)工程已经竣工验收,并符合质量要求(仅限于工程进度付款及竣工造价按实际结算额计量)。
(3)技术交底或设计变更已经得到批准。
(4)符合合同条款的相关约定。
第6条 工程计量方式必须与工程计价方式相统一,分项工程单价中包含的工程量不得重复计量。
第7条 以招投标方式签订的合同必须有工程量清单作为附件。
第8条 工程进度付款计量累计工程量不得大于合同工程清单量。
第9条 工程计量必须精确,力争准确,计量误差率不得大于3%。
第三章 工程计价管理
第10条 开发项目工程造价的确定是一个持续管理的过程,自配合编制项目投资估算开始,至项目竣工决算为止。工程造价的确定包括以下三项内容。
(1)确定分项工程单价,它是实现单位、单项工程及开发项目工程造价的基础和前提。
(2)确定单位、单项工程的造价。
(3)确定开发项目的工程造价。
第11条 确定分项工程单价的前提条件包括以下三项内容。
(1)确定分项工程施工内容(做法)和施工方法(施工方案)、材料材质,由工程管理部负责。
(2)确定材料的单价,由材料设备部负责。
(3)确定分项工程资源(人工、材料、机械)的消耗量,由造价管理部负责。
第12条 造价管理部要负责分项工程单价的书面形成及确认。
第13条 实现分项工程单价确定的方式
(1)通过工程招(投)标的方式确定。此时,分项工程单价必须以清单的形式在合同中体现,并附有工程量清单,无工程量清单的必须约定分项工程单价包含范围。
(2)通过工程承包商报送、企业相关责任部门审核的方式确定。此时,分项工程单价必须由工程承包商、施工监理、甲方代表三方签署确认。以这种方式确认的前提条件是:存在因甲方原因产生的工程变更;合同中无相应分项工程单价。否则,不得办理确认。
(3)通过行业定额来确定。此时,分项工程单价必须在合同条款中约定。
第14条 分项工程单价包含内容必须与工程量计量方式相统一(配合)。分项工程单价包含的工作内容不得进行相应的重复工程计量。
第15条 造价管理部有责任在相应工程招标文件中明确部分分项工程基准单价,以此控制工程成本。
第16条 因采用甲方供应材料形式造成分项工程材料单价与分项工程施工单价相剥离的,材料供应数量及结算方式必须与分项工程施工单价及相应工程量相统一。
第17条 企业对不便或不易计量(计量依据不足),且对工程无直接影响的施工措施等费用(如临时设施费、基础降水费、边坡支护费等)采用模糊计价。模糊计价的方式是合同包干,即在
合同中明确约定此类费用的总额或标准。模糊计价的范围必须在工程招标文件中明确,并在合同中约定。
第18条 因控制成本需要,企业自行编制的分项工程单价(企业定额)必须是实测实量得出的,并不得高于平均市场价,且应根据人工、材料价格及施工工艺的市场变化进行周期(或异地)调整。
第19条 工程计价的方式由造价管理部根据项目开发方式和施工合同类型经企业领导同意后确定。
第四章 附则
第20条 本办法由造价管理部协助总工程师办公室制定,其修订、废止、解释权归总工程师办公室。
第21条 本办法报总工程师审核、总经理审批通过后,自颁发之日起生效实施。
2. 造价管理操作工具




3. 造价管理工作流程




4. 造价管理方案设计
1)工程水电预结算办法
工程水电预结算办法
一、方案规划
1. 目的
按照国家、行业、本企业制定的有关标准,正确地审核、编制工程费用,确保第一时间解决项目工程水电预结算问题。
2. 适用范围
本方案适用于特定项目的《工程水电预(结)算书》的编制、审核及相关工作。
3. 造价管理部人员的职责
造价管理部工作人员对涉及工作范围的内容,应按标准工作程序及相应的工作依据完成项目工程水电预结算工作。
二、项目工程水电预结算工作程序
(一)收到由项目负责人转来的项目工程水电预(结)算资料
1.认真阅读《结算审批表》,如有问题,应找该项目的负责人核实。
2.检查附件材料,包括《决算书》、水电施工图纸、《核定单》等。
3.勘察现场,了解审核内容与实际情况是否一致。
(二)计算项目工程量,复核费用
1.计算依据是《××市建筑安装工程单价估价表》以及相应配套文件说明,本企业颁布的《关于工程施工、设计委托、设备采购项目的结算办法》、《工程签证管理方法》、《关于点工签认
的管理办法(暂行)》等。
2.对分项工程逐一计算,编制《工程量初步计算表》。
(三)同施工单位接触,编制《预(结)算费用表(书)》
1.对项目工程数量不一致的地方,同施工单位核算,取得数量上的一致。
2.完成第一步后,审核单价和费率,调整有误的地方。
3.复核结束后,编制完整的《水电结算单》。
(2)竣工结算社会审价方案
竣工结算社会审价方案
一、方案规划
(一)目的
企业为了加强对工程项目的结算管理力度,提高工程系统人员的成本意识,使工程项目的竣工结算工作进入受控状态,特制定本方案。
(二)适用范围
1.小区住宅的全部单体及总体的建筑安装工程。
2.除小区住宅单体及总体建安工程以外,内部结算价在10万~50万元的工程项目抽取10%送审,50万~100万元的工程项目抽取50%送审,100万元以上的工程项目100%送审。
二、社会审价操作办法
1.选择审计单位
(1)选择的对象为具有本市甲级工程造价资质的机构。
(2)由造价管理部和财务管理部共同商定,提出初步选取审价机构名单,并由造价管理部和财务管理部负责合同条款的拟订和签约。
(3)委托审计工作,应以合同形式进行,审批程序如下:造价管理部牵头,财务管理部监督,分管副总审核,总经理审批。
2.对竣工结算进行社会审价的操作程序
(1)零星工程结算送审的项目由财务部负责任意抽取。
(2)造价管理部按企业原定的结算审核程序进行,结算工作完成后,同财务管理部任意抽取1~2家具有本市甲级资质的机构,由造价管理部把整套结算资料、竣工图送交审价机构,移交资料
时须附资料清单,并做好签收登记。
(3)结算资料中包括:施工单位的结算承诺书、结算备忘书。
①施工单位在结算承诺书中应注明以下三项内容
A.在审价过程中不再增加任何结算资料,包括图纸、《鉴证单》、《价格凭证》等。
B.在《送审结算书》中项目的工程量如发生变化,可做调整;若项目有遗漏,施工单位均让利给甲方,不做增加调整。
C.甲方与审价单位执行市审价收费标准,若由于施工单位的高估冒算,核减额大于5%,则两种取费标准引起的差额由施工单位承担。
②《结算备忘书》是甲、乙双方对初审情况有争议的问题以及要求重点审核的项目的说明。
(4)在送审期间,造价管理部和财务管理部一起参加审价工作会议,并保持良好沟通。
(5)审价结束后,相关各方对审价结果进行复核与确认工作。
①施工单位在《审定单》上签字、盖章。
②在施工单位认可后,由造价管理部经办人员及部门经理进行复核确认,再将结算资料与《审定单》上报分管副总复核、确认,最后上报集团总裁。
③经集团总裁认可的《审定单》盖章后,送审计事务所盖章签字。
④甲方、乙方及审计方三方确认后,审计结果方才生效。
(6)审计结果生效后,将审计结果及整套结算资料返回到造价管理部存档,造价管理部相关人员应做好退还、签收手续。
3.送审周期
造价管理部于内部审核结束后10天内送审,审价单位审核周期为一个月,审核完毕,三方盖章后进行甲供材料等预算外款项的清理核对工作,完成后10天内付款。
4.评审工作
造价管理部将会同财务部有选择地对审核个案进行业务评审,以求不断提高专业工作水准。审价的评审工作原则上由造价管理部和财务管理部共同操作。如财务管理部有特殊原因不能到场,
事后可随时通过审价单位核实和了解情况。
5.支持工作
因结算审核工作涉及到工程技术、造价预算、设计等专业部门,必要时将组织各专业部门的人员参与审计工作,各部门应积极配合。
6.报送范围
本方案应发放至企业各专业工程师、造价管理部、财务管理部及下属物业公司。
(3)项目付款审核审批办法
项目付款审核审批办法
一、方案规划
1. 目的
杜绝错付、超付,以确保工程进度、控制成本。
2. 范围
本方案适用于工程款(预付款、进度款、结算款)、设备款、设计款、保修金、零星工程款的审核审批以及台账的登记工作。
3. 造价管理部职责
造价管理部工作人员应严格执行合同条款、企业规定和管理程序,仔细审核已付款情况,即时做好台账,加强各流转部门的信息传递,合理安排付款时间,保证工程进度。
二、付款审核细则
(一)审核《付款申请单》
审核主管工程师上报的《付款申请单》以及所附资料,若发现资料不符合《工程付款手续管理程序》即退回并说明所缺资料、内容。
(二)核查相应的款项
1.按照合同条款,仔细审核每项付款。
2.深入工地现场,了解工程进展,在付款时做到心中有数。
3.与项目主管工程师保持良好沟通。
4.及时做好台账,严格核对已付款,杜绝超付。
5.加快各部门审批程序,做好解释工作,对财务部提出各种工程进展问题,做到有问必答。
6.合理安排每笔付款,做到急事急办,绝不拖延时间、影响工期。
7.做好发放支票、收齐发票工作。
三、付款审批流程
付款审批流程如图5-1所示。
四、各类款项数目的审核
1.工程预付款数目的审核:。
2.工程进度款数目的审核:由施工单位编制上报,工程技术专业工程师签署意见的《工程进度报表》经造价管理部审核,双方确认,并核对有关合同条款无误后,按下列公式计算:。
3.工程结算款审核:根据造价管理部已审核的工程结算。
4.保修款数目的审核:可参考《工程保修金使用办法》。在合同规定的保修期期满后,经物业公司核实无质量问题时方可办理:。
5.设备款数目的审核:支付材料设备款时,主办人必须附上相应《送料单》、《入库单》、《施工单位领用单》及材料设备发票,再根据合同审核支付,工程结束后,按实结算;若新增加材
料设备,必须经造价管理部签认后给予结算。
6.零星工程款数目的审核:零星工程即无合同的工程按实结算后给予付款,公式如下。
六、万科房地产开发有限公司工程施工管理
1.工程施工管理制度设计
(1)项目经理部管理制度
第一章 项目经理部岗位编制
第1条 项目经理部常规编制
每个项目在一般情况下设置四个岗位,即项目经理岗位一个;土建、绿化工程兼土建绿化工程预算及资料管理岗位一个;电气工程及相关配套市政工程管理兼预算及资料管理岗位一个;水暖工程及相关配套市政工程管理兼预算及资料管理岗位一个。
第2条 项目经理部编制的变更
项目经理部的岗位随着项目的增加而增加,每增加一个项目,项目经理部便增加四个岗位,分别为项目经理岗位一个,专业工程管理及预算、资料管理岗位三个。随着项目的完工,项目经理部的岗位也随之减少,每完工一个项目,项目经理部相应减少四个岗位。
第3条 岗位轮换
本着稳定队伍、培养人才的策略,项目经理部内部根据实际情况和项目情况进行岗位轮换,以培养复合型人才,利于岗位的内部晋升,增加项目经理部组织机构的精干和高效性。
第4条 项目经理部的岗位调整
项目经理部随着项目的开展和工程量的增加,或项目的完工和工程量的减少,项目经理部的岗位会随之增加或减少,项目经理部对实际情况做出全面评价后向主管副总或总经理提交项目经理
部岗位调整申请,批准后进行调整。
第二章 项目经理部人员及劳动纪律管理
第5条 项目经理部的人员变动和调整要遵循严进严出的原则。
第6条 项目经理部的人员考核要遵循公开、公平和公正的原则。
第7条 工作时间的规定:有关工作日及节假日的时间规定参见企业总体管理制度。
第8条 不准迟到早退,如有特殊情况需提前请假,并填写《请假单》,以备记录并将记录纳入到绩效考核之中。
第9条 工作中需外出办事的必须提前申请,填写《申请单》,以备记录和考核。
第10条 工作需要去外地出差的必须提前申请。节假日需离开本地的,同样须申请。
第11条 工作中严禁聊天和从事其他娱乐活动,影响他人工作。
第12条 必须维护工作环境的整洁,爱护公共设施与财物。
第13条 对办公物品的领用进行统一管理,要先计划、批准,后统筹、安排、领用,避免浪费。
第14条 不论是在工作中还是在工作外,均不得做出有害和影响企业及部门利益和形象的行为,应遵守法律和社会公德。
第15条 不准接受外单位的宴请或收受与变相收受礼品,如有发现立即进行严厉处罚,开除出项目经理部,并退回企业人事部门进行处理。
第16条 项目经理部人员如需进行对外招待,必须申请,经批准后方可进行。
第17条 项目经理部对所有招待费、交通费实行统一管理,即发生费用前要经过申请和批准,发生费用后要经过审核,然后统一报销。
第三章 项目经理部工作目标管理
第18条 项目经理部工作目标和计划的种类
(1)工程进度目标和计划。
(2)工程质量目标和计划。
(3)工程安全与文明施工目标、计划。
(4)工程施工投资目标与计划。
(5)项目经理部总体目标与计划。
(6)项目经理部资料与文件管理计划、目标。
(7)项目经理部岗位与人员编制目标、计划。
(8)项目经理部办公与管理费用目标、计划。
(9)项目经理部企业文化实施与管理目标规划。
第19条 项目经理部工作目标、计划的制定
(1)项目经理根据企业的总体情况和上级领导的要求制定项目经理部的年度工作目标和计划、季度工作目标和计划、月度工作目标和计划。
(2)项目经理负责将项目经理部的工作目标、计划制定项目的总体目标、计划和年度、季度、月度工作目标、计划进行层层分解,落实到各单项工程和分项工程的工作上。
(3)各单项工程和分项工程主管将项目的工作目标、计划制定单项和分项工程的工作目标、计划进行分解,落实到个人或监理单位、施工单位。
(4)项目经理部工作目标、计划的制定采用相对民主的办法,即上级的目标、计划摊派和下级答辩的办法。上级目标、计划摊派后,下级在两个工作日内就目标、计划的合理性和可行性提出
自己的意见,并就目标、计划的情况达成一致,上报主管副总或总经理审批使目标、计划生效。目标、计划生效后,将作为工作绩效的考核依据。
第20条 项目经理部工作目标、计划的考核
(1)项目经理部的各级工作目标生效后,项目经理部按时组织相关人员对工作目标、计划的完成情况进行监督检查。
(2)项目经理部定期组织相关人员对工作目标、计划的完成情况进行分析,找出影响目标、计划完成的主、次要因素。
(3)将工作目标与计划的考核结果纳入绩效考核之中。
(4)项目经理部将工作目标、计划分析结果形成纪要,并上报主管副总或总经理审阅。
第21条 项目经理部工作目标、计划的调整
项目经理根据工作目标、计划的分析结果和主管领导的意见对项目经理部的工作目标、计划和下级目标、计划进行相应调整,并将调整的结果上报主管领导审批。
第四章 项目经理部工程进度、质量、投资管理
第22条 项目经理部进度、质量、投资管理以进度、质量、投资计划与目标及签订的合同、协议为依据。
第23条 项目经理部进度、质量、投资管理采用上级监督检查、抽查与下级汇报相结合的办法。
第24条 项目经理部每周、月、季度组织一次工程进度、质量、投资检查并听取项目相关人员、监理单位、施工单位的汇报,之后将检查结果形成记录上报主管领导审批。
第25条 项目经理部将进度、质量、投资检查结果纳入到绩效考核之中。
第26条 项目经理部每周、月、季度根据检查结果和主管领导的意见召开一次工作例会,对工程的进度、质量、投资情况进行总结和调整,并将调整结果形成会议纪要上报主管领导审批。
第五章 项目经理部工程现场管理
第27条 项目经理部工程现场管理以签订的承包与合作合同、协议及制定、审批的目标与计划为依据。
第28条 工程现场管理必须贯彻企业的形象宣传策略,有利于扩大企业的影响力和提升企业的无形资产。
第29条 具体管理办法同进度、质量、投资管理。
第六章 项目经理部资料与文件管理
第30条 项目经理部工程资料与文件的收集整理和归档严格按照ISO 9001规定的管理程序进行。
第31条 项目经理部工程资料和文件必须体现工作责任的可追溯性,如出现追溯性不强或资料分不清责任的情况,资料管理人员与相应工作环节的负责人员对资料和资料反映的相关工作环节
负全责。
第32条 项目经理部的工程资料与文件必须具有真实性、准确性和及时性,如出现资料失真或不准确、不及时的情况,资料管理人员与资料反映的相关环节的负责人对该工作负全责。
第33条 项目经理部按月度、季度、年度和以工程项目为单位对工程资料进行检查,并将检查结果纳入绩效考核之中。
第七章 项目经理部工作信息管理
第34条 项目经理部的信息管理工作要遵循及时、透明的原则。
第35条 项目经理部的信息管理工作可分为项目经理部内部与项目经理部外部两个部分,所有项目经理部人员必须建立信息系统的概念,即企业是一个整体信息系统,项目经理部则是企业的
一个信息子系统。为使企业保持整体良性运作,必须使企业与外部、项目经理部与企业及工作相关部门的信息流动及时、准确,从而产生良好的组织行为,减少消耗,提高效率。
第36条 项目经理部信息的接收
(1)项目经理部外部信息的接收原则以项目经理为接收入口,防止信息的过滤效应和信息的不必要扩散。项目经理部内所有工作人员接收到外部信息后,必须及时向主管领导汇报,以便主管
领导做出决策或向上汇报。由于接受信息人推诿和延误造成的损失,由接收信息人负全责。
(2)项目经理部接收企业或其他部门的信息指令后回复要及时。
(3)项目经理部接收企业外部信息后要汇报给项目经理,由项目经理进行分析后汇报给主管领导或相关部门。
第37条 项目经理部信息的发布
(1)建立健全工作汇报制度,项目经理部执行每周、月度、季度、年度工作汇报制度,项目经理部所有人员必须按上述时间向主管领导汇报工作,并形成记录。项目经理要根据企业要求定期
向领导汇报工作。
(2)项目经理部各级主管必须深入实际,了解收集信息。如上级得到的现场信息,下级还没有得到,经分析是由工作安排或责任心及工作态度引起的,则给予相应的处罚,并纳入绩效考核之中。
(3)项目经理部根据工程开展情况及时向相关部门传递信息,以便形成良好的分工与协作。
第38条 项目经理部信息工作的考核:项目经理部每月度、季度和年度组织相关人员对信息工作进行监督检查和总结,形成记录,并纳入到绩效考核之中。
第八章 项目经理部管理制度及措施修改
第39条 项目经理部管理制度(试行)及措施经主管副总与总经理批准后生效。
第40条 项目经理部每年召开管理制度与措施修改民主会。经会议做出的修改决议上报主管副总与总经理批准后生效。
第41条 在项目经理部管理制度与措施实施的过程中,如有可操作性不强或与实际工作相冲突之处,必须向项目经理、主管副总、总经理汇报审批后形成临时决议方可改动执行。
(2)项目招投标管理制度
第一章 总则
第1条 目的
(1)项目经理部负责进行工程承包的招投标工作。招投标工作以国家、行业及企业的相关管理规定为依据。
(2)对工程承包方进行评定和选择,保证承包方具有满足本企业规定要求的能力,通过对企业的工程承包活动实施控制,以确保本企业的工程符合业主和法规的要求。
第2条 适用范围
适用于企业施工中的所有承包活动。
第3条 项目招投标工作的原则
(1)公开、公正的原则。
(2)标价与成本相结合的原则。
(3)工程性质与施工能力相结合的原则。
第二章 本企业项目招投标的要求与形式
第4条 项目招投标工作的要求
(1)项目承包的工程质量必须达到国家有关规范、标准及合同的质量要求,并且必须满足本企业的质量要求。
(2)工程分承包方必须经过评定和认可,并建立合格的工程分承包方档案。
(3)选择工程分承包方,需由项目经理部决定并报总经理审核。
(4)工程分承包方应在《合格工程分承包方名册》中选择。
(5)所有工程分承包方施工的项目必须由质检员验收合格后方可交付。
第5条 项目招投标的形式
企业工程招标的方式有公开招标、不定向议标、定向议标三种。单项工程发包、重要单位工程发包原则上均采用公开招标的方式进行;有特殊要求的单位工程发包和分项工程发包可采用不定向议标或定向议标。
(1)定向议标的工程发包范围
①工程造价在10万元内的非关键工程。
②因政策等原因,承包商目前处于无竞争地位。
③其他特殊原因。
(2)实行公开招标的工程发包由项目经理牵头,项目前期部组织委托招标代理机构代理招标。实行公开招标的工程发包需遵照国家招投标法及本行业相关管理办法执行。
(3)实行议标的工程发包由项目经理牵头,工程管理部编制《初步施工方案》,项目前期部自行或委托编制标底(如是委托编制,要审核),并参照国家招投标法及本行业相关管理办法由项
目前期部组织开展。
第三章 项目招投标程序
第6条 提出招标及招标前准备
工程管理部根据开发项目的总体进度安排,提出工程招标时间及时机。项目经理负责安排招标前的各项准备工作。
第7条 资格预审
工程招标前应对工程承包商进行资格预审。资格预审分虚审(程序性审核)及实审(实质审核)。虚审就是审查工程承包商报送的资料;实审由项目前期部组织,工程管理部、造价管理部、
财务部等相关部门配合。
(1)预审包括以下内容
①应具备的符合发包工程要求的施工资质、营业执照,异地施工的企业必须提供发包工程所在地的注册证明文件。
②近两年的合同(包括内容)履行情况,权威部门认定的施工质量情况。
③近两年的年终财务报表及流动资金状况。
④现有施工任务(含在建及未开工工程)。
⑤企业自有设备一览表,企业人力及物力资源情况。
(2)其他需要预审的内容
①以上内容按照业务对口的原则由企业项目开发、工程、财务等职能部门分别评审。评审就是由企业总工程师组织工程、项目开发等部门对工程承包商近两年的在建及已完工程进行考察,并听取相关业主的反馈意见。
②采用公开招标方式的,资格预审后参与投标的工程承包商数执行国家或行业的相关规定;采用不定向议标方式的,资格预审后参与投标的工程承包商不得少于三家。
第8条 招标文件的起草
实行公开招标的招标文件由受委托的招标代理机构(或项目前期部)起草,议标工程的招标文件由项目前期部起草。招标文件主要内容应包括以下四部分:
(1)工程名称及概况;
(2)投标人完成招标内容的要求;
(3)投标须知及有关日程安排;
(4)《投标书》的内容要求。
第9条 招标文件的评审
招标文件编制好后,项目开发、工程技术、财务等职能部门就其中主要条款及要求做出书面评审,报项目经理及总工程师确认,确认后的评审记录作为招标文件修改及正式成文的依据。
第10条 标底的编制
公开招标的标底原则上均委托社会中介机构编制。标底的委托方式及编制原则经领导确定后由项目前期部编写委托说明。非委托的标底由项目前期部组织编制。标底由总工程师组织审批,需要报招标管理机构审定的报招标管理机构审定。编制完成后的标底在公布前应严格保密。
第11条 投标书的评审(评标)
(1)公开招标的《投标书》由被委托的招标代理机构依据国家相关法律、法规及本企业要求组织专家组按一定程序进行评审。
(2)企业内部议标的《投标书》由项目经理牵头组织相关职能部门就《投标书》的主要承诺与招标文件的主要要求的一致性及技术的可行性、投标价进行询标并做出书面评审记录。
第12条 中标及《中标通知书》的填写
评标确定的综合评比最优的投标人为中标人。议标产生的《中标通知书》由项目前期部填写。
第13条 招标实施程序
(1)发出《招标通知》或《邀请函》。
(2)投标人进行资格预审,向符合条件的投标人发售招标文件。
(3)组织投标人勘察施工现场,并解答疑问。
(4)收集《投标书》。
(5)确定评标原则及方法(需要报批的要进行报批)。
(6)成立评标委员会。
(7)开标。
(8)出具《评标报告》。
(9)确定中标人。
第14条 工程承包文件管理
工程承包文件包括工程承包计划和工程承包协议。
(1)工程承包计划
各项目部根据工程特点和进度需要确定承包工程,并在合格工程分承包方名册中选择工程分承包方,所有承包工程必须签订承包协议。
(2)工程承包协议的内容
①承包工程的名称部位、工程量、开工日期、交付日期、付款方式等。
②质量条款、技术要求、验收标准。
③《合同法》规定的有关条款。
(3)承包工程的技术资料
①承包工程的材料合格证,分项评定资料由承包方整理并经项目经理部有关人员签认后归档。
②承包工程完工后承包方应将有关资料及时交项目经理部归档。
第15条 承包工程的检验、评定
(1)分承包方必须按照国家施工规范标准进行施工。
(2)项目经理部质量员独立行使对本项目分承包方的工程质量的检验评定权。
(3)经项目经理部质量员评定达到合同规定的要求后,方可转序。如出现不合格品,项目经理部要按本企业《纠正和预防措施程序》实施,并按本程序重新评价分承包方,评价不合格的应从《合格工程分承包方名册》中除名。
第四章 工程承包方的评价与考核
第16条 工程分承包方的评价
(1)分承包方的评价由项目经理部有关人员进行评价。评价符合要求的,经总经理批准后存档,并编制《合格工程分承包方名册》。通过GB/T 19000-ISO 9000质量认证的单位可直接列入分承包方名册中。
(2)工程承包方评价的内容
①施工队伍的人员素质、技术水平能否满足本企业的质量体系要求。
②施工机械设备能否满足本工程的要求。
③履约情况和社会信誉。
④以前合同的履约情况。
⑤社会信誉。
⑥队伍资质证书及企业概况。
第17条 合格分承包方的考核与管理
(1)项目经理部的质量员负责对合格分承包方的施工情况进行跟踪考察,并做好原始记录。
(2)经考察不合格的,报企业经营部(外地报办事处经营负责人),并从《合格工程分承包方名册》中除名。
(3)每半年,由企业经营部对各办事处、项目经理部的工程分承包方评价工作进行一次审查,以防止不合格工程分承包方生产不合格品。
(3)工程承包商管理制度
第一章 总则
第1条 目的
为使在本项目承担施工任务的承包单位的各项管理工作满足本企业项目管理要求,确保施工管理的各项工作正常有序,按标准在受控状态下进行,实现项目的管理目标,特制定本制度。
第2条 职责
本制度适用于进入本企业项目管理现场内的任何一家承包单位。
第二章 进场管理规定
第3条 所有承包单位必须持有项目经理部所签发的《入场许可证》,方可进场。
第4条 办理入场许可证的条件
(1)持有本项目的《施工合同(协议)书》或《中标通知书》。
(2)办理《入场许可证》需提供:《企业资质证书》及营业执照;参与本工程的《组织机构表》及《通信联络表》;《入场人员花名册》及身份证复印件等;单位的《安全资格审查认可证》
、《消防证书》;本项目管理人员的证件,项目经理证书,安全员、质量员的证书原件,技术人员的职称证书;负责本项目施工的特种工人的《特种作业操作证》复印件;《进场安全物资一览表》及安全证明等资料。
第三章 承包单位人员教育培训
第5条 工人素质培训
(1)教育培训工作由项目经理部负责,培训大纲如表6-1所示。
(2)由承包单位自行组织的教育培训,必须是符合本企业项目要求的,须经项目经理部审批,并做好备案。
(3)项目经理部组织对工人的技术素质进行培训。所有分项工程开工前,由专业工程师或承包单位主管主持对施工人员进行专项培训,未对工人进行培训的分项工程不允许开工。
(4)各承包单位必须配一名素质较高的专职质量员,以保证下达的质量整改和质量保证措施得到彻底贯彻和实施。
第6条 安全教育
(1)项目经理部对承包单位的全体成员进行入场安全教育。
(2)承包单位要指派一名领导为安全负责人,主管日常的安全生产及文明施工管理工作,承包单位中每50人要设一名专职安全员,少于50人则要设兼职安全员。
第四章 组织管理
第7条 组织规定
(1)在施工中承包单位必须按合同及所报施工组织设计要求配备足够的、有经验的管理及施工工人,提交《组织机构图》。
(2)经项目经理部确定认可的所报《组织机构图》上管理人员及数量不可随意变动,必须常驻现场,提供固定的联系电话(手机)。
(3)承包单位现场负责人必须依据施工合同常驻现场,履行组织管理职责,不经项目经理部批准不得更换。
(4)现场管理必须设置专职技术员、安全员、质量员、资料员、测量员,其数量必须满足施工生产及项目要求的需要。
(5)承包单位必须依据项目管理要求,建立健全内部的各项管理制度,并报总包工程部。
(6)承包单位任何人无权更改施工方案和经项目经理部批准的施工计划。如需变动必须事先征得项目经理部的批准。
(7)对于项目经理部安排的任何工作指令,承包单位无论结果如何必须在两小时之内回复,并补充至月、周、日计划中。
(8)无论何种原因现场内发生紧急情况或事故,承包单位现场负责人及其他管理人员必须在现场指挥,并及时上报项目经理部。
第8条 现场管理规定
(1)所有承包单位进入现场的施工人员必须着装整齐,统一佩戴安全帽和胸卡、编制号码,其管理人员与操作人员、特殊工种人员必须有明显的区别,违者罚款××元/人·次。
(2)施工现场布置、承包单位所建的临时设施(包括现场料场)必须符合项目总平面布置图要求,施工前须先得到项目经理部的批准,按要求进行布置,不得私自更改。
(3)所有承包单位的施工管理人员及操作人员必须着装整洁,不得留长发,注意举止行为;严禁在现场内大声喊叫、打闹。
(4)爱护现场内的安全、消防、测量、照明设施及有关CI标牌等。
(5)必须保证所悬挂标牌的完好、整洁,标识颜色清晰无褪色。所堆放物品无论堆放时间长短,都必须堆放整齐,有完整封闭围挡。
(6)施工现场、生活区内严禁赌博、酗酒闹事行为,否则对承包单位责任人罚款××元/次,并将有关人员驱逐出场。
第9条 现场办公室管理
(1)承包单位应于进场前提出书面办公用房申请,并注明条件。
(2)由项目经理部安排房屋,承包单位须按方案无条件执行,不得随意调整和占用办公用房。
(3)办公室内必须保持干净、整洁、桌净、窗明,文件图纸按顺序编号,按类归档。
(4)工作时间,禁止串门闲谈,禁止在办公区大声喧哗,应保持肃静。
(5)办公室应悬挂标牌,规格尺寸按本企业CI手册要求制作。
第10条 函件处理
(1)项目经理部统一负责对承包单位函件的收发工作。
(2)承包单位必须重视项目经理部所发的正式函件及便函,并在规定时间内予以回复,超时未复者,即为确认接收,承担因此造成的后果。
(3)承包单位所有关于图纸、方案、进度计划表等必须以书面的形式报至项目经理部;对材料审批、申请索赔、决算书等发生质疑时,必须以书面形式报至项目经理部,否则一律无效。所造
成的损失自负。
(4)承包单位不得拒收、拒签项目经理部所发的任何函件、整改、通知、施工措施和方案等文件。如有异议,在收到文件24小时内回函协商解决,否则视为确认接受。
(5)承包单位对本企业的函件必须统一格式、正式打印、统一编号,并且有负责人签字或单位公章,否则项目经理部拒收。
第五章 施工计划及管理
第11条 施工计划管理
(1)任何一项施工开始都必须具有经过批准的施工方案、进度计划、安全交底书和技术交底书,并保证材料使用得到批准、安全设施齐全无隐患。
(2)管理者及操作者经过教育,质量标准、工艺标准清楚,否则不得开工,已施工的必须拆除,返工重新按规定施工,一切损失自负。
第12条 施工管理
(1)所有施工都必须按照项目经理部规定的程序、标准进行,做分部、分项工程质量验收,并提供齐全、有效的技术保证及质量评定资料,否则返工重新施工,一切损失自负。
(2)由于承包单位自身原因造成生产要素配备不及时、不足时,项目经理部需书面通知限时配足。超时未配足者,项目经理部有权代为配置,承包单位不得拒绝,否则承包单位完不成的部分
,由项目经理部另行安排,并对承包单位造成的损失进行索赔(工期和经济),项目经理部代为配置部分的费用将加倍由承包单位从工程款中支付,该费用的计算不受定额和合同价的限制。
(3)因承包单位的原因导致项目必须修改施工方案或采取特殊技术措施的,所增加的费用完全由承包单位支付,所需生产要素承包单位必须及时配置。
(4)承包单位进场施工时,其施工组织、安排必须按项目经理部的要求完成,项目工程部责任师负责协调、监督、解决非修改方案或设计的技术性问题。如需修改方案或设计,由承包单位书
面通知项目经理部,项目经理部负责会同有关部门解决,任何人无权擅自修改方案和设计,得到项目经理部的书面确认后方可修改。
(5)承包单位所使用材料及供应商必须是经项目经理部审批同意使用的,否则一律严禁使用,已进场的必须清退出场,并要向项目经理部报告其处理结果及去向。
(6)周计划(本周二至下周一)由承包单位于每周一下午2点之前上报项目经理部;项目经理部于当日召开生产会时确定周计划的审批修改意见并形成文件下发,周二开始按照审批修改意见执行。
(7)月计划由承包单位于每月23日报月计划(本月25日至下月24日)到项目经理部,当月24日生产例会上确定月计划审批修改意见并形成文件下发,25日开始实施。
(8)为了迎接各方面的检查,承包单位应积极配合项目经理部做好各自工作面的清理工作及各种安排。
(9)月计划未按期完成时,如没有合理的工期拖延理由,每延误一天对承包单位处以2 000~5 000元的罚款。
第六章 安全生产管理
第13条 安全生产组织
项目经理部成立安全领导小组,负责工程安全、文明施工监督检查管理工作,每周由项目经理部组织承包单位进行检查,参加安全检查人员包括承包单位项目经理、安全员、专业工长、专业
电工、专职机械管理员等。
第14条 安全生产检查
(1)安全检查的内容
①查领导,是否认真贯彻“安全第一、预防为主”的方针,正确处理安全和进度的关系,把安全生产工作摆在了重要议事日程之上。
②查教育,对管理人员、工人的教育在时间和内容上是否真正落实。
③查防护,施工现场各种防护是否达到了规定的标准。
④查制度,安全生产各项管理制度是否真正得到了落实。
⑤查隐患,施工作业面是否存在事故隐患和违章作业行为。
(2)项目经理部、承包单位应做好班前、班中、班后、节日前后的安全检查,特别是作业前必须对作业环境进行认真检查。发现问题要立即解决并及时上报,解决后方可开始作业。下班时要
对作业现场进行清理,不得留有任何隐患。
(3)各承包单位应将轻伤事故频率控制在2‰以下,杜绝重伤和死亡事故的发生。
(4)项目安全生产检查要贯彻“边检查、边整改”的精神。对查出的隐患要下达《隐患整改通知书》,定人、定措施、定完成日期。尽快进行整改,一时不能整改的要建立登记、整改、检查、消项制度。在隐患没有消除前,必须采取可靠的防护措施。如有危及人身安全的紧急情况和重大隐患,应立即停止作业。
(5)违规处理
①各承包单位如不向项目工程部提供规定的安全资料,对承包单位的安全员罚款××元/次。
②各承包单位如不组织和不参加周一安全教育活动,对承包单位处以××元/次罚款;如各承包单位拒不参加项目组织的安全检查和综合大检查,对承包单位处于××元/次罚款。
③各承包单位对进场人员未进行安全教育的,处罚××元/人·次。
④项目经理部对各承包单位有下列违章行为之一的员工给予××元/次处罚。
A.在没有防护设施和防护设施不全的高处施工作业。
B.未执行本工种安全技术交底,违章作业。
C.非特种作业人员从事特种作业,特种作业人员不持证上岗。
D.破坏现场的各种防护装置、防护设施和安全标志,未经项目工程部责任师批准,随意挪动和拆除。
E.在高处作业时向下投抛物体。
F.机电设备缺防护装置,未按操作规程操作。
G.现场临时用电不符合安全要求。
⑤有下列行为之一者,给予处罚××元/次罚款处理,赔偿损失,直至追究刑事责任。
A.没有给员工创造良好的作业条件,没有安全可靠的工作环境,强令员工违章冒险作业。
B.承包单位未进行安全技术交底或安全技术交底无针对性;承包单位对安全技术交底的执行情况不进行检查或存在隐患的。
C.对施工作业范围内的环境、设施、设备、存在隐患未及时采取措施,做好防护的。
D.不认真执行上级有关安全规定,对所管辖班组人员的劳动保护和安全防护不落实者。
E.多次违章,屡教不改。
第七章 消防、保卫管理
第15条 治安保卫
(1)各承包单位人员必须遵守现场各项规章制度及国家、地方有关法律法规。
(2)任何承包单位或个人携带物品出门时须有项目经理部开具的出门条,经值班警卫核对无误后方可放行。
(3)外来人员参观、会客、探友人员必须持有关证件到项目经理部办理来客登记,出门时必须持有被探访人签字的会客条方可。
(4)承包单位集体宿舍不得男女混住,不得卧床吸烟,不得私自留宿外来人员。
(5)承包单位要定期对员工进行法制教育,教育员工要遵纪守法,不得打架斗殴,不得盗窃,并教育员工遵守现场各项规章制度,按章办事,爱护现场消防设备及器材。
(6)承包单位应于承包项目完成后一周内组织施工人员退场,退场前将出入证交还项目经理部,做到来去有据、管理有序。
第16条 消防保卫
(1)施工现场严禁吸烟,现场各重点部位按规定合理配备消防设施和器材。
(2)施工现场不得随便动用明火。凡操作施工明火必须在使用前报工程管理部门检查,办理批准动火证手续,并有专人看火,配备必要的消防器材。
(3)木工车间(棚)应符合防火安全要求,应及时清理刨花、木屑、锯末,做到工完场清,并不得在棚内存放大量成品、半成品。
(4)物资仓库、易燃物品存放库房要设专人负责,并在库房门口标明,专职人员下班前应断电、关窗、锁门。
(5)施工现场道路为消防通道必须畅通无阻。现场必须设临时消防器材,并设有明显标志,周围三米内不得堆放材料和其他物品,不准埋压、圈占、挖沟、堆土,严禁随便动用或损坏各种消
防器材。
(6)施工和生活区为了冬季取暖设置保温火炉时,必须有专人看管。火炉的安装要求按有关冬施防火规定执行。
第八章 文明施工与成品保护管理
第17条 文明施工检查及考评
(1)项目经理部自查。项目经理部文明施工领导小组每天组织一次巡查,各承包单位文明施工检查员要准时参加,接受项目经理部提出的整改意见,进行自我考评,并做好记录,对本施工专
业的问题要及时下达整改通知,并督促落实。
(2)每周组织一次现场综合大检查,在检查前一天通知各部门。
(3)对承包单位在不文明施工检查中发现的问题进行经济处罚。
第18条 成品保护管理
(1)项目经理部管理整个项目的成品保护工作,总包在生产会上对成品保护工作进行组织、协调、检查及讲评。
(2)承包单位驻现场代表为其所施工区域的专业成品保护直接责任人,承包单位应设成品保护检查员一名,负责检查监督本专业的成品保护工作。
(3)成品保护的期限为承包单位进入现场施工开始至其施工的专业竣工验收为止,全程均处于成品保护阶段,特殊专业按合同条款执行。
(4)承包单位在成品保护工作中将检查发现不完善且造成损失的,所造成的经济损失由承包单位自负,同时项目部对其处以××元/次罚款,并追究由此造成的工期及质量损失。
第九章 生活区后勤管理
第19条 承包单位食堂管理
(1)承包食堂管理由承包单位自行负责。
(2)遵守秩序,禁止非食堂工作人员随便进入食堂操作间及仓库,随意使用公共食堂食品加工工具、炊具。
第20条 承包单位宿舍管理
(1)承包单位必须在进场前根据自身实际需要提出各类住房申请报至项目办公室,由办公室负责安排,编制《住房分配方案》,未提出申请者不予安排。
(2)承包单位由后勤管理员负责按照项目指定的住房进行管理和分配,并将入住情况、入住各房间人员名单按房间统计张贴并上报,经确定后的住房方案不得自行调整。
(3)承包单位宿舍必须保持本宿舍室内卫生整洁,由承包单位专职后勤管理员组织选举室长,实行值日制度并保证宿舍清洁、卫生。
(4)承包单位专职后勤管理员必须每日准时参加项目经理部组织的现场巡查,对当日发现的问题负责整改。
第21条 现场厕所管理
(1)现场厕所由承包单位派出保洁员值班清扫,保证厕所内空气流通及清洁卫生。
(2)承包单位保洁员应定期喷洒消毒剂,除污垢,保持厕所无蝇、无蚊虫。
第22条 生活垃圾管理
(1)承包单位宿舍及办公室必须每日打扫、清理垃圾,垃圾应倾倒在项目经理部指定地点。
(2)生活区内垃圾由承包单位保洁员及时清理,并把垃圾运到项目指定的垃圾堆放处,防止垃圾遗洒。
(3)每天对堆垃圾处进行消毒,防止蚊蝇滋生。
(4) 工程监理管理制度
第一章 总则
第1条 目的
做好工程监理单位的管理工作,保证工程质量,缩短建设周期,提高投资效益。
第二章 监理单位的选择
第2条 工程部组织确定监理单位,签订《建设工程委托监理合同》,明确工程监理的任务,在施工阶段监理单位需依据合同规定按时进驻施工现场。
第3条 监理单位应具备的资质条件
(1)投标单位必须具备相应的资质。
(2)具备同类工程阶段的监理经验或全过程监理经验。
(3)具备与该工程所包括的设计、土建、安装、装修全部工作内容相适应的实际工作能力,全面进行“三控”(进度控制、质量控制、投资控制)、“两管理”(合同管理、信息管理)、“
一协调”(业主与实施方以及实施方之间)和安全文明施工。
(4)具有进行工程建设项目现代化管理的能力。
(5)具有完成该工程类似的工程项目招标、评标的经验,以及具有编制招标文件,制定或审核标底的能力;具有建设项目现代化管理的能力。
(6)具有编写符合规程、规范的竣工资料的能力。
第4条 对监理单位的要求
(1)监理单位应能独立完成该工程项目所委托的全部监理工作,不得转让或分包。
(2)提交该项工程的监理大纲和监理规划。
(3)符合该项目总监成员和其他监理工程师的资质要求与人才网络要求。
(4)从事监理工作的人员组成应能满足该项工程的全部专业要求,监理单位需提交《随工程进度监理人员上岗直方图》和《监理机构设置框图》。
(5)报送为该项工程监理任务所必需的设备清单(其中注明自身能提供的部分)。
(6)提供准备用于本项工程监理工作的各种主要监理表格,如向业主提供的报表格式,监理单位进行管理的监理记录和资料管理表格等。
(7)提交实施该项目工程报价和计算依据。
(8)填写《监理单位情况调查表》,包括《邀请监理单位情况调查表》、《过去已完成和在建监理项目情况表》、《拟参加本项目监理人员名单表》,具体如表6-2、表6-3和表6-4所示。



第三章 施工阶段监理工作的内容
第5条 协助业主编写《开工报告》。
第6条 协助业主确认施工单位选择的分包单位。
第7条 审查施工单位提出的施工组织设计、施工技术方案和施工进度计划,提出改进意见。
第8条 审查施工单位提出的材料和设备清单及其所列的规格和标准。
第9条 督促、检查施工单位严格执行工程承包合同和工程技术标准。
第10条 协调与施工方之间的问题。
第11条 检查工程使用的材料、构件和设备的质量,检查安全防护措施。
第12条 检查工程进度和施工质量,验收分项工程,签署工程付款凭证。
第13条 整理合同文件和技术档案资料。
第14条 按施工图要求在现场实施ISO 9000质量计划并配备相应的人员。
第15条 组织设计单位和施工单位进行工程竣工初步验收,提出《竣工验收报告》。
第16条 组织召开工程例会。
第四章 建立监理单位档案
第17条 依法签订监理委托合同。
第18条 各种工作会议记录。
第19条 监理工作的各种表格
(1)向承包商发出的表格。
(2)送交项目经理部的报表。
(3)监理记录。
(4)监理月报。
(5)往来的文件和函电。
第20条 项目经理部的各项批复。
第五章 对监理的考核与监理效果评价
第21条 对监理考核的内容包括管理水平、总监素质、监理工程师的素质、上岗情况、监理组织机构的完善和监理手段。
第22条 监理效果的评价内容
(1)成绩
①设计图纸的审查。
②深入现场及时发现并解决问题。
③向项目经理部提出合理化建议。
④帮助承包商解决疑难问题。
(2)由于监理失职造成的失误
①项目经理部对监理单位的评价。
②承包商对监理单位的评价。
(5)技术交底管理制度
第一章 总则
第1条 目的
为了科学地组织施工,按合理的工序、工艺流程进行作业,避免发生指导和操作的错误,在正式施工之前,工程管理部更好地对参与施工的有关施工单位管理人员、技术人员及施工工人交待工程情况和技术要求,特制定本制度。
第2条 职责
(1)部门职责
①项目经理部负责技术交底的组织工作。
②工程管理部负责具体的技术交底工作。
③设计管理部、商务部等相关部门负责技术交底的支持工作。
(2)人员职责
①项目施工组织总设计交底应由总工程师主持。
②单位工程施工组织设计交底应由项目技术负责人(主任工程师)主持。
③分部、分项工程施工方案应由单位工程技术负责人主持。
④施工工序的交底由单位工程负责人(工长)实施,主要在下达施工任务时进行。
第二章 技术交底的要求与范围
第3条 技术交底的要求
技术交底必须满足施工合同条款、施工规范标准、工艺标准及操作规程。
第4条 技术交底的范围
包括整个工程施工、各分项工程、特殊和隐蔽工程、易发生质量事故和安全事故的工程部位或工序。
第三章 技术交底的形式
第5条 会议交底
即交底人事先写好交底材料,然后召开会议进行交底。
第6条 书面交底
一般单位工程负责人向班组长及工人进行技术交底时强调书面交底,即单位工程负责人按照规范标准和工艺规程的有关规定、质量标准及安全要求,结合工程的具体情况,写出书面技术交底材料交予施工班组。
第7条 样板交底
先按设计图的技术要求和具体做法,在一个自然间或一个部位,由技术水平高的工人做出样板,然后对照样板向施工班组交底。交底的重点是交操作要领、质量标准和检验方法。
第8条 岗位交底
岗位交底也称工序交底,是为了保证某工序上的不同岗位的操作质量而进行的交底。其具体做法是采用工人操作岗位责任制或制定操作岗位工艺卡等措施。
第四章 技术交底的内容
第9条 图样交底
目的是使施工人员了解设计意图、建筑和结构的主要特点、重要部位的构造和要求等,以便掌握设计关键,做到按图施工。
第10条 施工组织设计交底
要向施工人员交待施工组织设计的全部内容,以便其掌握工程特点、施工部署、任务划分、进度要求、主要工种的相互配合、施工方法、主要机械设备及各项管理措施等。
第11条 设计变更交底
要将设计变更的部位向施工人员交待清楚,讲明变更的原因,以免施工时发生遗漏。
第12条 分项工程技术交底
(1)主要是对施工工艺、规范和规程的要求、材料的使用、质量标准及技术安全措施等进行交底。对新技术、新材料、新结构、新工艺和关键部位以及特殊要求,要着重交待,以使施工人员
把握住重点。
(2)技术交底可分级、分阶段进行。各级交底除口头和文字交底外,必要时要用图表、样板、示范操作等方法进行。
第13条 施工项目技术负责人向下级技术负责人交底
包括工程概况、工程特点及设计意图、施工方案、施工准备要求以及施工注意事项,其中包括地基处理、主体施工装饰施工的注意事项、项目目标控制的要求等。
第14条 施工项目技术负责人对工长、班组长进行技术交底
按工程分部、分项进行交底,内容包括:
(1)设计图纸的具体要求;
(2)施工方案实施的具体技术措施及施工方法;
(3)土建与其他专业交叉作业的协作关系及注意事项;
(4)各工种之间协作与工序交接质量检查;
(5)设计要求;
(6)规范、规程、工艺标准;
(7)施工质量标准及检验方法;
(8)隐蔽工程记录、验收时间及标准;
(9)成品保护项目、办法与制度、施工安全技术措施。
(6)临时水电使用规定
第一章 总则
第1条 目的
施工用临时水电的正确使用与计量,对保证工程施工正常进行,工程竣工决算水电费的计量有着非常重要的意义。
第2条 适用范围
本规定适用于各项目企业工程管理中施工现场内对所有的施工单位的临时用水、用电及水电设施的使用、管理与计量。
第二章 规定的内容
第3条 项目企业及开发部应办妥工地所在地的市政配套手续,将技术资料收集齐全。
第4条 工程技术人员根据工地所在地的市政配套现状资料并参考各施工单位报审的《施工组织计划书》中所提出的临时水电需求总量,计算出本项目的临时水电的总负荷(包括水表的型号、
数量、排水管道的直径等;变压器的容量、电压等),形成书面资料报项目企业经理批准,并配合项目企业市政人员做好临时水电的接入工作。
第5条 如果情况允许,应该将施工用临时水电的接入与工程完工后的正式用水电同时考虑,以避免二次浪费。
第6条 临时水电接入后应根据工地现场的实际情况,配合监理工程师绘制整个工地的临时水电分配图。
第7条 各施工单位之间出现水电需求矛盾时,应督促监理工程师进行协调,并优先考虑工程人员生活、安全的需要及重点工程的正常进行。
第8条 在施工单位进入、撤出工地现场时,相关工程技术人员应组织监理单位、施工单位相关人员对施工用水表的表号、数字、型号及电表的型号、表号、数字、互感器的倍数等参数进行记
录并由三方签字认可,项目企业设立专门档案,在工地有专人负责。
第9条 工地临时水电负责人员应根据工程所在地的实际情况定期检查各施工单位的临时水电使用情况,将水表、电表的数字记录三方签字认可后转交给项目企业财务人员。
第10条 各施工单位在各自施工场地内的临时水电使用、管理在监理单位、开发单位的监督下进行,并对其安全性负全部责任。
第11条 各施工单位变更水表、电表及变更其使用位置时,应报监理单位、开发单位批准后方能进行。
第12条 临时水电的使用应遵守当地行业部门的内部规定。
(7)工程签证管理制度
第一章 总则
第1条 目的
为规范设计变更和工程签证的工作程序,确保设计变更和工程签证的有效性、可执行性,满足工程的质量、成本和进度等要求,进而控制设计变更、签证的费用,利于集团投资项目建设工程
的有效管控,特制定本制度。
第2条 适用范围
适用于所有在建工程的设计变更及签证项目。
第3条 职责
(1)工程管理部是签证管理的部门,确认签证及设计变更实施的情况及工程量。
(2)项目经理部是签证实施的见证部门,负责组织签证变更实施工作。
(3)设计管理部是设计变更的见证部门,对设计变更单进行确认及说明变更原因。
(4)商务部对设计变更及签证进行费用核算。
第二章 工程签证程序
第4条 工程签证的审核
(1)工程签证由施工单位提出,有关设计变更引起的《工程签证单》,由设计管理部提出。
①现场监理工程师对签证进行初审。
②项目部主办人及成本管理部进行审核(有关设计变更引起的《工程签证单》,须经项目部设计负责人审核)。
③项目部负责人审核。
④集团工程管理部负责人审核。
⑤分管领导审批。
(2)当工程签证费用不超过10 000元时,经分管领导最终审核后直接交施工单位实施。具体审核流程如图6-1所示。
图6-1 工程签证费用不超过10 000元的审核程序图
(3)当工程签证费用超过10 000元(含)时,项目经理部填写《内部联系单》上报,直至企业总经理核准后,完成签证,并发给施工单位实施。
(4)经估算,因设计变更而引起工程费用增加超过50 000元或超过合同额10%的属重大设计变更,应进行会审。评审会可邀请项目经理部、商务部、设计管理部、工程管理部、监理单位、施工单位等参加,必要时外请专家参与,并将会审结果报企业总经理批准。
第5条 工程签证的执行
(1)《工程签证单》在签发后,由项目经理部专人统一分类并编号、加盖印章。未盖章者均不予结算。
(2)《工程签证单》经确认签证后,施工单位必须在三天内予以回复,否则均视为认可签证结果。
(3)《工程签证单》均须进行二次签证的情况
①若第一次签证时可以明确签证结算价的,第二次签证仅为确认执行情况,最后由项目经理将本周所发生的《工程签证单》直接汇总并于次周第二天提交至财务管理部。
②若第一次签证时无法明确签证结算价的,施工单位必须先提供较为准确的预估金额。施工完成后三天内进行二次签证,由施工单位上报准确决算书,项目经理部组织进行第二次签证并明确
签证结算价,同时确认执行情况,第二次签证完成后由项目经理部将本周所发生的《工程签证单》汇总并于次周提交至财务管理部。
(4)财务管理部每月10日前将上月发生的所有《工程签证单》汇总并上报至企业总经理。
(5)签订《施工合同》或《补充协议》时,须约定签证人员的名单及权限。
(6)项目经理部应要求监理企业督促施工单位检查设计变更及工程签证的执行,并定期(每月)汇报设计变更及工程签证的执行情况。
(7)企业可签证人员需在财务管理部预留签字样章,并由其签字方可生效。
第6条 应急情况处理
由于原设计存在的问题将造成工程停工的,为了确保工程工期,按照应急情况进行处理。
(1)由项目经理部主办人编制书面《内部联系单》,经上述审批权限或签发权限的有关部门负责人同意后,先交施工单位执行。
(2)以上未经过标准程序批准的文件为非正式文件,有关经办专业工程师(或主办人)应在七天内,按正式程序补办手续并注明补办的原因。
第7条 争议签证处理
对有争议的《工程签证单》,可经集团工程管理部负责人及项目分管领导审核后先行处理,待双方协商达成一致后,再按正式程序补办手续并注明补办的原因。
第8条 工程结算
《工程签证单》属原合同增减部分的,则须在原合同的《工程项目结算审定表》中并入,结算时间按原合同约定。《工程签证单》属独立的工程,则无须填写《工程项目结算审定表》,结算
时间则在签证中明确。
2. 工程施工管理操作工具
(1)项目工程施工进度表
(2)建设工程招标申请书

(3)建设招标报价清单表
(4)施工招标合同评审表
(5)施工招标合同会签表

(6)施工组织设计报审表












3. 工程施工管理工作流程




4. 工程施工管理方案设计
1)施工组织总设计方案
施工组织总设计方案大纲
一、总序
略
二、编制依据及工程目标
1. 编制依据
2. 工程目标
三、施工组织总概述
1. 工程简介
2. 工程设计情况
3. 地质概况
4. 工程特点
四、施工部署
1. 施工组织机构
2. 施工流水段的划分
3. 施工程序
4. 外墙装修与室内装修的协调
5. 主要施工工艺
6. 主要施工机械及大型机具计划
7. 劳动力计划
8. 材料需用量计划
五、施工总平面布置
1. 施工总平面布置的原则
2. 现场施工布置
3. 临时供水计划
4. 施工废水处理及排放
六、施工总进度计划
1. 总工期
2. 工期控制
3. 施工进度安排原则和保证措施
七、施工准备工作
1. 施工现场准备工作
2. 施工技术准备工作
3. 物资和劳动力组织准备工作
4. 作业条件准备工作
八、重点项目施工方案
1. 工程测量施工方案
2. 锤击高强预应力管桩(PHC)施工方案
3. 地下室底板砼浇筑施工方案
4. 施工现场临时用电方案
九、主要工程施工方法
1. 钢筋工程
2. 砼工程
3. 防水工程
4. 砌筑工程
5. 装饰工程
6. 屋面工程
7. 室外土方回填
8. 安装工程
十、季节性施工措施
1. 台风、暴雨、雨季施工措施
2. 高温天气施工措施
十一、工程质量管理及保证措施
1. 现场施工管理
2. 质量保证体系
3. 质量管理措施
4. 工程质量技术保证措施
5. 计量管理
6. 主要分项工程质量通病预防措施
7. 工程成品保护措施
十二、安全文明施工措施
1. 安全保证措施
2. 文明施工措施
十三、降低成本措施
1. 合理选择施工方案
2. 提高机械化强度
3. 降低材料价格
4. 提高模板的周转率
5. 提高工作效率
十四、施工管理
1. 管理人员职责
2. 劳动力供应及管理
3. 机械设备管理
4. 料具管理
5. 技术管理
6. 资料管理
(2)安全生产协议书模
安全生产协议书
甲方:
乙方:
为了全面履行甲乙双方签订的《建设工程总承包施工合同》,特签订本协议。
一、工程概况
工程名称:××工程
工程地点:××
工程内容:××
承包范围:同上
承包方式:采用“固定综合单价制”的方式,进一步明确在施工过程中甲乙双方各自的安全责任,保护施工人员的安全和身体健康,防止因工伤亡事故的发生。依据有关法律、法规、规定签订本协议书。经双方签字盖章后生效,与分包合同具有同等法律效力,双方应认真履行。
二、甲乙双方共同责任
1. 甲乙双方共同遵守国家和地方有关安全生产的法律、法规和规定,认真执行国家、行业、企业安全技术标准。
2. 在甲方的统一领导下,组成施工现场安全生产领导机构,定期召开安全工作会议,建立健全安全生产责任制和群防群治制度,制定各项安全生产规章和安全生产目标责任,形成一体化的安全生产监督管理体系和保证体系,并按照职责分工抓好落实工作。
3. 坚持“安全第一,预防为主”的方针,不得违章指挥和违章作业。在组织施工生产时先落实安全保护措施,防止事故发生。
4. 抓好安全教育,严肃安全纪律,规范安全行为,净化作业环境,禁止野蛮施工,防止施工扰民。
5. 发生事故时,应立即采取措施保护现场,抢救伤员,防止事故扩大,并及时报告上级主管部门,组成事故调查小组,查明事故原因,确定事故责任,按照“三不放过”的原则拟订改进措施,提出对事故责任者的处理意见。
三、甲方的具体责任
1. 甲方对施工现场安全管理负责。组织指挥现场安全生产,向乙方公布本企业、本施工现场的安全生产规章制度。检查乙方安全生产保证体系和规章制度,对乙方安全生产实施监督管理。
2. 编制工程项目安全施工组织设计,并分解到乙方分包项目。组织指导乙方编制分包工程内容的安全施工方案,制定安全技术措施并监督实施。
3. 在安排乙方工作时针对其施工内容、工艺要求,提出施工方法和安全操作规程,提供必要的安全保护设施。以书面形式向乙方施工负责人进行安全技术交底,交底由甲、乙双方负责人和安技人员签字备案。施工中监督乙方按交底内容实施。
4. 对乙方现场员工进行登记造册,复验身份证件,发放胸卡,按名单进行“三级”安全教育,建立安全教育档案。对分包单位的特种作业人员资格进行验证。协助乙方做好特种作业人员的培训、考核、持证上岗等管理工作,制止非特种作业人员从事特种作业。
5. 向乙方提供良好的、确保安全生产的劳动作业环境,所提供的电气设备、机械、工器具、架设机具、安全防护用品等必须符合安全技术标准,经乙方检验合格后,办理书面交接验收手续,一式两份,甲乙双方分别存查,并监督乙方安全使用。
6. 对乙方自带机具、设备、安全防护用品等进行技术指标、安全性能检验,合格者方可进入施工现场。监督乙方正确安装使用和拆除。
7. 对乙方施工工序、操作岗位的安全行为进行日常监督检查,纠正违章指挥和违章作业。发现严重的违章违纪和事故隐患,应立即责令停工,监督整改并按双方商定的管理办法进行处理。严重者终止合同,清退出场,所造成的一切经济损失由乙方承担。
8. 合同终止工程结算时,甲方安全技术部门应出具《安全评价书》。无安全评价书者不能结算。
9. 对施工现场的各种安全设施和劳动保护用品定期进行检查和维护,及时消除隐患,保证其安全有效。
10. 提供符合卫生、通风、照明等要求的员工生活环境,在容易发生火灾的地区,设置灵敏有效的消防器材。
11. 一旦发生伤亡事故按规定立即报告有关部门。
12. 其他。
四、乙方的具体责任
乙方在甲方的统一指挥监督下对本单位施工安全工作直接负责。按其职责分工,具体履行以下责任。
1. 接受甲方的指挥和监督,遵守甲方的安全管理制度,参加工地安全生产领导机构,出席安全工作会议,执行会议决定。
2. 按照甲方的统一管理规定制定本单位的安全目标责任和管理规章制度,并向甲方备案。
3. 根据甲方安全施工组织设计,编制本单位分包工程范围的安全施工方案和安全技术措施,按规定提取和使用安全技术措施费,报甲方审批执行。
4. 对本单位的施工人员应登记造册,如实向甲方报告,接受甲方的安全教育,发生人员调整时,要迅速报告甲方,并进行安全教育,未经安全教育的不得进入施工现场,不得录用无身份证件的人员和童工。
5. 按规定要求设置安全技术管理人员(50名施工人员以上的应设专职安全技术管理人员;不足50人的应指定兼职安全技术管理人员,各施工班组应设一名兼职安全员),负责操作中的安全检查。
6. 负责班前安全教育和工种交换的安全教育。下达施工任务时,应进行有针对性的安全技术交底,检查操作人员安全着装;发生交叉作业时,应先报告甲方,并进行监护。不得安排非特殊工种人员从事特殊工种作业,不得安排患有高血压、心脏病及其他不适于高处作业的人员从事高处作业。
7. 向甲方申报自带的劳动保护用品及机具、设备,经检验合格后使用。禁止任何人私自拆除安全防护设备或设施。
8. 设置必要的员工生活设施,并符合卫生、通风、照明等要求,员工的膳食、饮水供应等符合卫生要求。
9. 在容易发生火灾的地区施工动火时,应事前向甲方申请,得到书面批准并采取有效的防护措施后,才可施工。存储、使用易燃易爆器材时,应当采用特殊的消防安全措施。
10. 监督甲方履行安全职责,对甲方违反责任造成的损失有权索赔。有权制止甲方违章指挥,并按双方商定的管理办法进行处理。
11. 教育本单位员工遵章守纪,不得违章指挥和违章操作。施工中如因乙方施工人员违章指挥、违反纪律、违反安全操作规定而发生伤亡事故,其损失由乙方负责,给甲方造成损失的应负责赔偿。
12. 乙方须严格按照甲方安全技术交底要求进行施工,否则出现人身伤亡事故由乙方自负。
五、此协议作为分包合同附件,具有同等法律效力,一式两份。
甲方:(章) 乙方:(章)
法定代表人: 法定代表人:
或委托代理人: 或委托代理人:
年 月 日 年 月 日
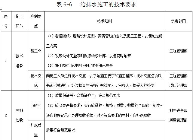
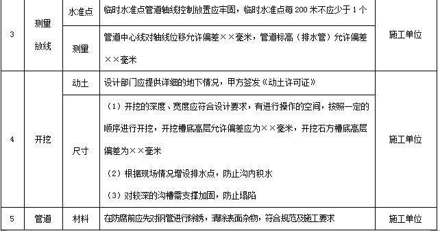
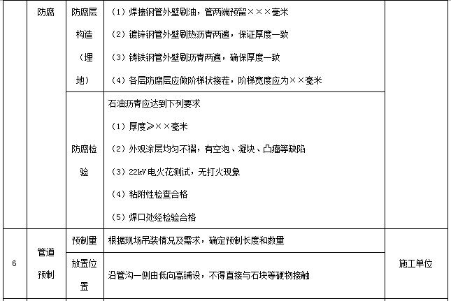
(3)给排水技术指导方案
给排水技术指导方案
一、目的
明确技术要求和施工程序,指导正确开展施工,保证施工质量。
二、权责划分
1. 工程管理部负责拟定、解释和修改本方案。
2. 项目经理部和其他相关部门负责对方案的实施提出修改建议。
三、编制依据
(一)根据企业《技术管理制度》制定。
(二)根据国家相关标准和行业标准制定
1.标准编号:GB50268-97。标准名称:给排水管道工程施工及验收规范。
2.标准编号:GBJ15-88。标准名称:建筑给排水设计。
3.标准编号:SHJ15-90。标准名称:石油化工企业给排水系统设计规范。
四、技术指导范围
给排水工程在施工过程中会涉及众多的技术规范要求,有效的技术指导和控制应涵盖给排水施工过程的所有环节。具体而言,技术指导的范围根据施工的过程可以划分为若干环节,具体环节如表6-5所示。
五、技术要求
给排水工程施工的技术要求如表6-6所示。127-135









六、其他
1. 本方案的技术要求在落实过程中可根据工程的具体情况进行调整,应随着国家和行业相关标准的变化而及时调整。
2. 本方案经工程管理部经理审核后,由总经理签字生效。
(4)施工技术管理方案
施工技术管理方案
一、施工技术管理的内容
施工技术管理工作主要包括图纸会审,施工组织设计(方案)的编制与管理,技术核定与设计变更,技术交底和技术复核制度,科技推广应用,施工技术总结,技术标准化。
二、图纸会审
(一)图纸会审的目的
了解设计意图,明确质量要求,将图纸上存在的问题和错误、专业之间的矛盾等尽最大可能地在工程开工前解决。
(二)图纸会审的参加人员
项目经理、项目技术负责人、各专业施工员、质检员及其他相关人员。
(三)图纸会审前的准备
由项目技术负责人组织各专业施工员全面熟悉图纸,并自审,对图纸上存在的问题、错误、矛盾等进行汇总,会审前提前交给设计方,以便会审时各专业设计人员在现场解答所提出的各种问题。
(四)图纸会审内容
1.图纸会审时,一般先由设计单位进行设计交底,交待设计意图,关键部位的做法和要求以及要达到的质量标准,新技术、新结构、新材料等情况。
2.查对施工图设计是否符合国家有关技术、经济政策和有关规定。
3.查对建设项目座标、标高与总平面图中标注是否一致,与相关建设项目之间的几何尺寸关系以及轴线关系和方向等有无矛盾和差错。
4.查对图纸及说明是否齐全、清楚明确,核对建筑、结构、上下水、暖卫、通风、电气、设备安装等与图纸是否相符,相互间的关系尺寸、标高是否一致。
5.查对建筑平、立、剖面图之间关系是否矛盾或标注是否遗漏,建筑图本身平面尺寸是否有差错,各种标高是否符合要求,与结构图的平面尺寸及标高是否一致。
6.查对地下构筑物、管线等之间有无矛盾。
7.查对结构图本身是否有差错及矛盾,结构图中是否有《钢筋明细表》,若无《钢筋明细表》,钢筋砼关于钢筋构造方面的要求在图中是否说明清楚,如钢筋锚固长度与抗震要求长度等。
8.查对施工图*特中**殊部位及难点,特殊材料的采用,件与配件的采用,货源的组织形式。
9.对设计采用的新技术、新结构、新材料、新工艺和新设备的可能性、应采用的必要措施等进行商讨。
10.设计的新技术、新结构限于施工条件和施工机械设备能力以及安全施工等因素,要求设计单位予以改变部分设计的,审查时必须提出,共同研讨,求得圆满的解决方案。
(五)图纸会审记录的发放
1.盖章生效的图纸会审记录由内业技术人员移交给项目资料员,由资料员发放。
2.图纸会审发放对象
(1)建设单位、设计单位、监理单位。
(2)企业工程管理部、质量管理部、造价管理部。
(3)项目经理部有关人员及自存三份做交工资料用。
三、施工作业设计的编制
(一)针对施工难度较大、技术复杂的分项工程或新技术,以组织设计中所确定的施工方案和施工方法作为编制依据,在施工过程中要进一步细化,编制施工作业设计。
(二)分项工程作业设计由项目技术负责人审核,经项目经理批准后执行。
(三)分项工程作业设计的编制内容主要包括以下几个方面:
1.施工方案和施工方法;
2.施工进度计划;
3.劳动力计划及劳动组织;
4.机具设备计划,特别是主要施工机具;
5.主要材料需用量计划;
6.技术管理措施,保证工程质量、安全生产、雨季及防台风施工技术措施及降低成本的技术措施。
(四)施工作业设计的发放范围包括质量管理部、项目技术负责人和有关施工员,资料员自留三份存档。
四、技术交底
(一)在分项或分部工程正式施工前,必须进行技术交底,使参与施工的施工员和工人,了解所承担工程任务的特点、技术要求、施工工艺、工程难点、施工操作要点以及工程质量标准,做到心中有数。
(二)项目技术交底分三级:项目技术负责人向项目经理部专业施工员进行施工组织设计交底(必要时扩大到班组长);专业施工员向班组进行分部分项工程交底;班组长向工人交底。
(三)技术交底的主要内容
1.设计意图、施工图要求、构造特点、施工工艺、施工方法、技术安全措施、执行的规范、规程和标准、质量标准和材料要求等。
2.对于工程某些特殊部位、新结构、施工难度大的分项工程以及推广应用的新技术、新工艺、新材料,在交底时更应全面、明确、具体、详细。
(四)技术交底的要求
1.除领会设计意图外,必须满足设计图纸和变更的要求,执行和满足施工规范、规程、工艺标准、质量评定标准和建设单位的合理要求。
2.整个工程施工、各分项工程施工均须做技术交底,对一些特殊的关键部位、技术难度大和隐蔽的工程,更应认真做技术交底。
3.对易发生质量事故和工伤事故的工种及工程部位,在技术交底时,应着重强调各种事故的预防措施。
4.技术交底必须以书面形式为准,交底内容必须经过检查和审核,字迹要清楚,内容要完整,要有交底人、签发审核人、接收人签字。
5.技术交底必须在工程施工前进行,作为整个工程和分项工程施工前准备工作的一部分。
6.施工员对班(组)技术交底是各级技术交底的关键,必须对班(组)长及全体人员和有关人员反复细致地进行,各专业施工员负责分项工程的技术交底。
7.班(组)长向工人技术交底。班(组)长应结合承担的具体任务,组织班(组)人员讨论,同时交待清楚施工任务、关键部位、质量要求、操作要点、分工及配合、安全等事项。
(五)技术交底记录的归档,实行谁负责交底,谁就负责填写《交底记录》并负责将记录移交给项目资料员存档。
五、技术复核
(一)在施工过程中,对重要和影响全面的技术工作,必须在分项工程正式施工前进行复核,以免发生重大差错,影响工程质量和使用。当复核发现差错时应及时纠正,然后方可施工。
(二)技术复核的主要内容
1.建筑物的位置和高程:四角定位轴线桩的座标位置,测量定位的标准轴线桩位置及其间距、水准点、轴线、标高等。
2.地基与基础工程设备基础:基坑(槽)底的土质,基础中心线的位置,基础底标高,基础各部尺寸。
3.砼及钢筋砼工程:模板的位置、标高及各部分尺寸、预埋件、预留孔的位置、标高、型号和牢固程度;现浇砼的配合比、组成材料的质量状况、钢筋搭接长度、焊缝长度;预制构件安装位置及标高、接头情况、构件强度等。
4.砖石工程:墙身中心线、皮数杆、砂浆配合比等。
5.屋面工程:防水材料的配合比、材料的质量等。
6.钢筋砼柱、屋架、转换层以及特殊屋面的形状、尺寸等。
7.管道工程:各种管道的标高及其坡度;化粪池、检查井的底标高及各部分尺寸。
8.电气工程:变、配电位置,高低压进出口方向,电缆沟的位置和方向,送电方向。
9.工业设备、仪器仪表的完好程度、数量及规格,以及根据工程需要指定的复核项目。
(三)《技术复核记录》由复核工程内容的施工员负责填写,《技术复核记录》应有施工员记录,并经质检人员和项目技术负责人签署复查意见及签字。
(四)《技术复核记录》必须在下一道工序施工前办理。
(五)《技术复核记录》由施工员负责交项目资料员,资料员收到后应进行造册登记后归档。
六、科技推广应用
1. 项目科技推广应用“四新”成果,由项目技术负责人主持并组织实施,负责编制推广应用计划,明确推广应用项目的责任人及要求完成时间,并负责解决科技推广项目所需的经费和人员。
2. 项目经理对科技推广应用项目根据工程特点和本单位的具体情况进行决策,并负责解决科技推广项目所需的经费和人员。
3. 项目技术人员协助项目技术负责人编制科技推广应用计划,并参与实施工作,协助项目技术负责人、工长解决实施过程中出现的技术、质量问题,负责收集和整理实施中的有关技术资料,并总结和上报。
七、技术标准管理规定
1. 管理工作由项目技术负责人主持,由项目资料员具体负责。
2. 在工程项目施工过程中,工程施工所需的各种规范、标准、规程、规定要配备齐全,以供施工中严格执行。
3. 在工程项目施工过程中,要建立项目技术标准体系,编制采集技术标准目录,本项工作在项目技术负责人的指导下完成。
4. 当项目配置的技术标准不能满足工程需要时,应与技术部、业主、设计单位联系,仍不能满足时,向企业反映,以求标准配备齐全,满足工程需要。
5. 供工长、质检员、安全员等有关技术人员使用的技术标准、规范、规定、规程,兼职标准化管理人员须按登记发放。当有关人员调离本项目时,应将以上文件上交资料员。
6. 当上级通知某标准作废时,标准化管理人员应及时通知有关人员,防止作废标准继续使用,并及时采购新标准和修订技术标准目录。
(5)土方回填施工方案
土方回填施工方案
一、项目简介
略
二、土方回填前的准备
(一)回填料的确定
本工程回填料主要利用本工程开挖料,土建工程师认为不合格的填筑料一律不得使用。
(二)标准击实试验
土方回填料确定后,项目部质检员、抽样员邀请监理工程师共同在回填料场进行取样,抽取的土样应具有代表性,各个土层和性状的土都应包括其中。土样抽取后送工地实验室做标准击实试
验,确定最优含水率下的最大干密度。通过实验做出土方回填料的最优含水率为××%,最大干密度为××g/cm3。根据合同技术条款回填土压实度D≥××%的要求,确定出施工中控制的最小干密度为××g/cm3×××%=××g/cm3,再查“含水量与干密度曲线图”确定合格干密度下的含水率区间为××~××%。
(三)现场碾压试验
标准击实试验完成后,即在施工现场安排碾压试验,碾压试验有以下目的。
1.核查土料压实后是否能够达到设计压实干密度值。
2.核查压实机具的性能是否满足施工要求。
3.选定合理的施工压实参数:铺土厚度、土块限制粒径、含水量的适宜范围、压实方法和压实遍数。
4.确定有关质量控制的技术要求和检测方法。
碾压试验在标定的四个回填区域分别进行,不同的回填区域采用不同的压实机具:蛙夯夯实遍数从第4遍开始用环刀法抽取试样,测定干密度值,达不到要求再夯实6遍、8遍直到合格;履带式推土机从第6遍开始测定,然后测定第8遍、第10遍,最后通过测定确定合适的碾压遍数、铺土厚度、土块限制粒径等参数。
(四)施工前技术交底
土方回填前,由技术部向作业班组质检员进行详细的技术交底,将回填区域的划分情况、根据碾压试验确定的压实参数、施工方法等问题交代清楚。
三、施工部署
本工程回填按箱涵的施工顺序进行,为适应主体建筑物的施工及满足建筑物回填需要达到的条件,按每×××米左右为一填筑段,其填筑速度与建筑物施工速度相匹配,回填作业连续进行。
土方回填时,采取两种方案进行,即堆土区一侧采用大型推土机送土到基坑,另一侧采用挖掘机装土,自卸汽车从一端绕运到位,做到两侧同时回填均匀上升。当土回填到箱涵顶部×米后(即××),均采用大型推土机推土到位。
四、施工方法和程序
(一)施工程序(略)
(二)施工方法
1.土方回填区域划分(略)
2.填筑方法
(1)区土方填筑(略)
(2)区土方回填(略)
(三)土方回填控制程序(略)
(四)土方回填控制
1.土方回填过程中,根据试验确定土料最佳含水量、摊铺厚度、碾压及夯实遍数,对填筑过程进行严格控制。
2.推土机铺土时,对边坡处要做开蹬处理,开蹬宽度按开挖边坡系数和铺土厚度计算确定。铺土厚度不允许超出经试验确定的铺土厚度。
3.推土机碾压采用进退错距法,碾迹搭接宽度应大于××厘米。人工夯实按每层××米一次性达到要求向前推进,在回填铺土及碾压和夯实时其推进方向与轴线平行。人工夯实与碾压结合处
其重叠部位不应小于××米。对于碾压中出现的漏压及欠压部位以及碾压不到位的死角均采用人工夯实方法进行补救。
4.分段碾压时接茬处应做成大于1:3的斜坡,碾压时碾迹应重叠××米,上下层错缝距离不应小于××米。
5.在降雨前应及时压实作业面表层松土,并将作业面做成拱面或坡面以利排水,雨后应晾晒或清除填土面的淤泥,合格后方可继续填筑。
6.在整个回填过程中,设置专人保证观测仪器与测量工作的正常进行,并保护所埋设的仪器和测量标志的完好。
五、质量检查
1. 填筑前,首先对回填段进行地形、剖面的测量复核,并把测量资料报送工程师复检。其次对测量后的基槽进行基础面的清理,然后报工程师进行回填前的验收,验收合格后方可回填。
2. 土方填筑时,对填筑段选派有经验的工程技术人员在现场填筑中进行监督并密切配合工程师监督人员的工作。
3. 在土方填筑过程中,根据工程师批准的土方填筑检测计划对每步土进行检测,检测合格后把检测资料报送工程师并请工程师抽检,复检合格并经批准后进行下步土的回填。
4. 在堆土料场,不定期对土料的含水量进行检查,对于含水量较高的土料必须翻晒,待其含水量达到要求后方可进行回填。
5. 在工程师检查后,对不合格的回填土要彻底按工程师的指示进行返工、修理和补强。
6. 土方填筑完工后,首先对工程全部填筑部位按国家有关规定进行自检,自检合格后报请工程师进行验收。
(6)工程成品保护方案
工程成品保护方案
一、目的
因本工程施工工期紧,各不同专业施工队之间的穿插作业多,因此必须重视并妥善进行成品保护工作,才能保证工程施工优质、高速进行。
二、成品保护组织机构
1. 项目经理部成立成品保护专项管理机构,协调各专业施工方之间的一致动作,有纪律、有序地进行穿插作业,保证用于施工的原材料、制成品、半成品、工序产品以及已完成的分项产品得
到有效保护,确保整个工程的施工质量。
2. 成品保护管理组织机构是确保成品保护得以顺利进行的关键。为确保成品保护工作的落实,拟由本机构和各独立分包单位共同进行成品保护。
三、成品保护机构的运行方式
1. 组织专职检查人员跟班作业、定期检查,并根据具体的成品保护措施的落实情况,制定对有关责任人的奖罚制度。
2. 各施工单位的工作分别由施工单位设立专职或兼职的检查人员跟班检查。
3. 施工分包单位开展工作后,本机构组织各分包单位定期检查已完工程成品的情况,检查影响成品保护工作的因素,以一周(或一旬)为周期召开协调会,集中解决发现的问题,指导、督促
各单位开展成品保护工作,并协调好相互部门之间的成品保护工作。
4. 在项目经理部的统一组织下,建立成品保护工作的相关奖罚制度,共同维护已完工程及半成品、制成品的质量,对在成品保护中贡献大的单位,由项目经理部给予表扬或奖励,对成品保护
措施不得力的承包单位或分包单位采取相应的处罚手段。
5. 在工程施工过程中,制成品、工序产品及已完分项工程作为后续工程的作业面,其质量的保护必将影响整个工程的质量,忽视了其中任一工作均将对工程的顺利开展带来不利影响,因此制定以下成品保护措施。
四、制成品保护
1. 制成品指车间生产的成品:如木门窗、铝合金窗、按《放样单》加工的断料弯曲成型钢筋、预埋件、金结制品及其他进场的装饰品、砼构件等。
2. 场地要求:地基平整、干净、牢固、干燥、排水通风良好、无污染;所有成品应按方案指定位置进行堆放,运输方便。
3. 堆放要求:木、铝、木扶手、曲蹲、木花架等木、铝制品、装饰用成品应堆放在室内场地;钢筋制品、砼构件及金属结构制品、预埋件等可堆放在室外。
4. 堆放控制:分类、分规格、堆放整齐,平直,下垫木;叠层堆放,上、下垫木,水采取置上下应一致,防止变形损坏,侧向堆放除垫木外应加撑脚,防止倾倒;成品堆放地应做好防霉、防污染、防锈蚀措施;成品上不得堆放其他物件。
5. 成品运输:要做到车厢清洁、干燥,装车高度、宽度、长度符合规定,堆放科学合理,对超长构件成品应配置超长架进行运输、装卸,要做到轻装轻卸、捆扎牢固,防止运输及装卸散落、损坏。
五、现浇钢筋砼工程成品保护
(一)钢筋绑扎成型的成品质量保护
1.钢筋按图绑扎成型后,将多余钢筋、扎丝及垃圾清理干净。
2.接地及预埋等焊接不能有咬口,防止烧伤钢筋。
3.木工支模及安装预埋、砼浇筑时,不得随意弯曲、拆除钢筋。
4.在梁、板绑扎成型完工的钢筋上,后续工种、施工作业人员不能任意踩踏或堆置重物,以免钢筋弯曲变形。
5.模板隔离剂不得污染钢筋,如发现污染应及时清洗干净。
6.水平运输车道不能直接搁置在钢筋上,楼面浇注梁板砼应搭设浇捣便道。
(二)模板保护
1.模板支模成活后及时将全部多余材料及垃圾清理干净。
2.安装预留、预埋应在支模时配合进行,不得任意拆除模板及用重锤敲打模板、支撑,以免影响质量。
3.模板侧模不得靠钢筋等重量物,以免倾斜、偏位,影响模板质量。
4.砼浇筑时,禁止用振动棒等撬动模板、埋件。
5.水平运输车道,不得直接搁置在地侧模上。
6.模板安装成型后,应派专人值班进行检查、校正,以确保模板的安装质量。
(三)砼成品保护
1.砼浇筑完成后应将散落在模板上的砼清理干净,并按方案要求进行覆盖保护。如在雨期施工砼成品,应按雨期要求进行覆盖保护。
2.砼终凝前不得采取人工作业,应按方案规定确保养护期。
3.楼层砼面上应按作业程序分批进场施工作业材料,保证分散均匀并尽量轻放。不得集中超重堆放。
4.下道工序施工堆放油漆、酸类等物品,应用桶装放置,施工操作时,应对砼面进行覆盖保护。
5.不得随意开槽打洞,应在砼浇筑前做好预留预埋。
6.砼面上临时安置施工设备垫板,并应做好防污染覆盖措施,防止机油等污染。
六、砌体成品质量保护
1. 需要预留预埋的管道铁件、门窗框应同砌体有机配合,做好预留预埋工作。砌体完成后按标准要求进行养护。
2. 冬雨期间施工按要求进行覆盖保护,保证砌体成品质量。
3. 不得随意开槽打洞,不得出现重物重锤击撞现象。
4. 挑、拱砌体的模板支撑,应保证砌体达到要求强度后方能拆除。
七、屋面防水成品保护
1. 屋面防水施工完工后应清理干净,做到屋面干净、排水畅通。
2. 不得在防水屋面上堆放材料、机具。
3. 不得在防水屋面上用火及敲踩。
4. 因收尾工作需要在防水层面上作业,应先设置好防护木板,用铁皮覆盖保护设施,散落材料及垃圾应做到工完场清。电焊工作应做好防火隔离。
5. 因设计变更,在已完防水层面上增加或换型安装设备及标牌搭设项目,必须事先做好防水屋面成品质量保护措施后方能施工。作业完毕以后应及时清理现场,并进行质量检查复验。如有损坏应及时修补,确保防水质量。
八、水电安装成品保护
1. 预留预埋管(件)应做好标记,牢固地固定于基础上。
2. 在砼浇捣过程中,振动棒不能接触预埋件,避免其发生位移。
3. 穿线管、线盒保护同预埋件。
4. 开关、线槽、灯具安装后应用封闭模、封闭罩进行保护。
九、交工前成品保护措施
1. 为确保工程质量美观,达到用户满意,项目施工管理部应在装饰安装分区或分层完成后,组织专职人员负责成品质量保护,值班巡察进行成品保护工作。
2. 成品保护值班人员要按项目领导指定的保护区或楼层范围进行值班保护工作。
3. 成品保护专职值班人员要按项目质量保证计划中规定的成品保护职责、制度办法,做好保护范围内的所有成品的检查保护工作。
4. 专职成品保护值班人员工作到竣工验收、办理移交手续后终止。
5. 在工程未办理竣工验收移交手续前,任何人不得在工程内使用房间、设备及其他一切设施。
七、万科房地产开发有限公司绩效管理
1 房地产企业绩效管理制度设计
(1)绩效考核管理制度
第一章 总则
第1条 目的
为建立科学有效的内部激励机制,充分调动员工的积极性,不断提高企业整体管理水平和经济效益,确保完成企业的各项工作任务,特制定本制度。
第2条 考核实施原则
(1)透明原则:考核流程、考核方法和考核指标是清晰明确的。
(2)客观原则:考核依据是符合客观事实的,考核结果是以各种统计数据和客观事实为基础的,尽可能避免由于个人主观因素影响考核结果的客观性。
(3)沟通原则:考核者在考核时,需要与被考核者进行充分沟通,听取被考核者对自己工作的评价与意见,使考核结果公正合理。
(4)时效原则:员工考核是对考核期内工作成果的综合评价,不应将本考核期之前的表现强加于本次考核结果中,也不能取近期的业绩或比较突出的一两个成果来代替整个考核期的业绩。
第3条 考核实施部门
办公室负责考核的组织协调与日常管理。
第二章 考核实施
第4条 考核分类
企业绩效考核分为企业考核、部门考核和员工考核三个层次。
1. 企业考核主要从企业经营目标、业绩目标和利润指标等方面进行。
2. 部门考核主要从管理指标、客户指标、财务指标、质量指标、技术指标等方面进行。
3. 个人考核主要从定性和定量两方面进行。
第5条 考核关系
在对员工的考核中,以直接上级对直接下级的考核为主,同时也根据考核内容与考核对象的不同做出适当的区分。
第6条 员工考评
(1)自我考评:定期考评前,员工完成《自我报告书》送交直接上级,作为考评参考。
(2)上级考评。
(3)日常记录:直接上级负责为每一位员工填写《重要事件记录卡》,累积考评素材。
第7条 管理人员考评(每年两次)
该类人员的考评方式分为以下四种。
(1)自我考评,撰写《述职报告》。
(2)上级考评(直接上级)。
(3)下级考评(直接下级)。
(4)同级考评。
第8条 考核结果反馈
直接上级将最终考核结果反馈给被考核者,双方就考核结果面谈。直接上级明确指出被考核者的成绩、优点及需改进的地方,听取被考核者的意见并详细记录,具体面谈情况如表9-1所示。
说明:1.本表的目的在于了解员工对绩效考核的反馈信息并最终提高员工的业绩。
2.绩效考核面谈在考核结束后的____天内由上级主管安排,并报办公室备案。
第9条 考核结果争议处理
(1)被考核者对考核结论有异议时,须向办公室提出正式书面报告,具体说明产生异议的项目及理由。
(2)考核主管负责对考核者和被考核者进行调解。调解无效时,由考核主管向考核者的上级报告,并呈述自己的意见,由考核者的上级进行裁决。
第三章 考核等级划分
第10条 一般员工个人绩效考核结果按部门分组,所有部门经理编为一组,各组按照分数排序后分为优、良、中、基本合格和不合格五个等级,使各等级的数量尽可能接近正态分布。
第11条 凡有下列事项之一的员工,其成绩不得列入优等。
1.曾受任何一种惩罚者。
2.迟到、早退共达六次以上者。
3.请事假或病假超过限制日数者。
4.旷工达一日以上者。
第12条 凡有下列事项之一的员工,其成绩不得列入中等以上。
1.在考核年度曾受记过以上处分者。
2.迟到、早退共达十次以上者。
3.请事假超过十日或病假超过七日以上者。
4.旷工达两日以上者。
第四章 附则
第13条 本制度由办公室负责制定和解释,经总经理审批后实施。修订时亦同。
(2)员工奖惩管理制度
第一章 总则
第1条 目的
为强化员工遵纪守法和自我约束的意识,增强员工的积极性和创造性,同时保证企业各项规章制度得到执行,维护正常的工作秩序,特制定本制度。
第2条 适用范围
企业所有员工。
第二章 奖励
第3条 企业奖励的方式分经济奖励、行政奖励和特别贡献奖三种。
第4条 员工有下列行为之一者,可获得奖励
(1)品德端正,工作努力,有出色或超常表现。
(2)热心服务,有显著善行佳话。
(3)检举违规或损害企业利益的行为。
(4)发现职责以外的故障,予以上报或妥善处理。
(5)对经营业务或管理制度提出有效的合理化建议,得到采纳实施,并取得重大成果和显著成绩。
(6)为企业取得重大社会荣誉,或其他特殊贡献,足为员工表率。
(7)忠于职守,积极负责,不断改进工作,业绩突出。
第5条 企业设有“管理创新及合理化建议奖”、“杰出员工”、“先进员工”、“优秀管理者”等奖项,在每个工作年度结束后,办公室组织评选活动,对工作中表现优异的员工给予奖励。
第6条 员工符合下列条件之一者给予嘉奖并通报,颁发奖金____元,奖金随当月工资发放。
(1)工作努力、业务纯熟,能适时完成重大或特殊任务。
(2)品行端正,恪尽职守,堪为全体员工楷模。
(3)其他对企业或社会有益的行为,具有事实证明。
(4)全年满勤,无迟到、早退、病假、事假。
第7条 针对管理创新及合理化建议奖,企业设有金额为____~____元不等的共五级奖励,根据实际情况决定奖励级数。
第8条 优秀员工每名奖金为____元。
第9条 对杰出员工奖项,企业金额为____~____元不等的三个档次,根据实际情况决定奖励级数。
第10条 对“优秀管理者”奖项,企业设有金额为____~____元不等的两个档次,根据实际情况决定奖励级数。
第三章 惩罚
第11条 惩罚包括批评、记过、罚款、降级或降职、辞退。
第12条 员工有下列情形之一,予以批评
(1)工作时间未经批准离岗或窜岗、闲谈。
(2)因个人过失发生工作错误,情节轻微。
(3)妨碍工作或企业秩序,情节轻微。
(4)不按规定着装。
(5)在非吸烟区吸烟、工作时间吃零食以及在办公区从事娱乐活动。
(6)对上级指示或有期限的命令,无故未能如期完成。
(7)工作时间外出办私事或长时间接打私人电话。
第13条 员工有下列情形之一,予以罚款、记过、降级或辞退处理
(1)迟到或早退 每次罚款____元;当月累计达三次及以上,罚款____元并警告一次。
(2)旷工一日,除扣发当日基本薪资的____%外,另罚款____元。
(3)代人打卡被查出者每次罚款____元;三次(含)以上,通报批评并另罚款____元。
(4)委托他人打卡或涂改、故意损坏考勤卡除按旷工处理外,另每次罚款____元;三次(含)以上,通报批评并加罚____元。
(5)未按企业印信制度要求使用、保管印信,造成丢失、盗用等视情节轻重处以____~____元罚款,并警告一次;情形特别严重者予以降级、降职直至解除劳动合同。
(6)损毁公物除照价赔偿外,另处罚金____元;如查实属故意行为,视情节轻重加罚____~____元,并警告一次。
(7)利用职权、工作之便损公肥私,在对外交往中收受回扣或礼金,给企业声誉带来不良影响者,解除其劳动合同。
(8)其他违反企业制度和规定的行为,按相关制度或规定处理。
第四章 附则
第14条 员工奖惩的核实及手续办理由办公室负责。
2 房地产企业绩效考核表

















3 房地产企业绩效管理流程




4 房地产企业绩效管理方案设计
(1) 项目经理绩效考核办法
项目经理绩效考核办法
项目经理被房地产企业正式聘任后,企业将与项目经理签订《项目管理目标责任书》。
一、企业给予项目经营部的条件
除企业有关规定外,在下列方面企业将为其提供如下条件。
1.劳务:_______________________________________________
2.材料:_______________________________________________
3.设备:_______________________________________________
4.资金:_______________________________________________
5.其他:_______________________________________________
二、项目经理的权限与责任
本企业实行项目管理和项目经理负责制。项目经理在企业确认的总体方案、计划和授权范围内,负责项目全过程的组织及实施。做到充分利用和保管企业分配的资源,就项目进展情况及时沟
通、汇报,保证项目目标的成功实现。
1.权限
(1)经企业法定代表人授权,有权以企业法定代表人委托代理人的身份与业主洽谈业务,洽商、签署有关业务性文件。
(2)根据项目进度总目标和阶段性目标的要求,对项目建设的进度进行监督、检查、调整,有效控制生产进度。对工程项目有生产指挥权。
(3)对工程项目具有经营决策权。
(4)任用、考核项目经理部人员,有权决定其工资分配及奖惩情况。
(5)有权根据工程需要和财务预算,合理安排和使用资金。
(6)按合同规定对该项目的人、财、物资、设备有使用调配权。
(7)企业法定代表人授予的其他管理权力。
2.责任
(1)认真履行与业主签订的《工程承包合同》,实现项目工期、 质量、安全、环境保护等工程建设履约目标。
(2)风险管理。对项目各阶段可能出现的风险进行评估,并制定应对方案。
(3)根据相关规定,缴纳相关费用。
(4)认真做好项目成本预算、成本控制及成本核算工作,定期和不定期地开展经济活动分析,努力提高工程项目的经济效益。
(5)做好合同管理工作,维护项目的合法经济利益。
(6)团队组织管理。进一步明确部门职能、岗位职责和任职标准,建立精干、高效的组织队伍,实施绩效管理,做到明确责任、分工负责、认真履行、互相配合。
(7)按照办公室下达的项目部年度工资总额指标,控制项目部的工资总额。
(8)加强安全管理、环境保护和现场文明施工等工作,不断改善项目经营部员工的工作条件,切实做到安全生产、文明施工。
(9)其他需要规定的事项。
三、考核的主要内容
1.贯彻企业管理制度情况。
2.执行企业指令情况。
3.完成企业下达的如下六方面指标情况
(1)工期。
(2)质量。
(3)成本。
(4)安全。
(5)工程回款情况。
(6)文明施工情况。
4.其他考核内容
(1)上报企业各类报表及信息的时效性、真实性。
(2)业主及地方政府等相关方的表彰与投拆。
(3)突发事件的影响及处理效果。
(4)对企业美誉度或项目效益影响非常大的事项。
四、考核办法
1.考核实施部门
项目经理的考核由企业主管经营的高层领导牵头,由项目经理部牵头组织,财务部、材料管理部、设备部、合同管理部、质量管理部、办公室等部门参与,按月或季对项目经理进行考核。
2.考核实施
考核办法以工程经常性检查、工程阶段性考核和工程竣工后工程总体评定相结合的方式对项目经理进行考核评定。
(1)工程经常性检查:由工程建设管理部每月组织各专业人员对项目经理进行例行检查,例行检查的目的是了解项目经理的日常管理情况,保证工程处于受控状态。
(2)工程阶段性考核:采用月度例行检查、季度考核、年度总评相结合的方式,由工程建设管理部牵头,组织各部室及各子企业等相关单位,从工程进度、工程质量、工程投资控制和安全文
明施工管理等方面对项目经理进行全面检查和考核,考核采用综合考评和单项考评相结合的综合评分制。
(3)工程总体评定:工程竣工后企业将组织有关专家和质量评定机构对工程进行总体评定,是对项目经理整个工程建设管理工作的最终评定。
五、其他奖惩规定
1.企业将根据各部室的考核结果,对项目绩效显著的事项,给予奖励。
(1)荣获总企业优质工程,按工程复杂程度、科技含量大小,奖励____~____元。
(2)在采用新技术、新工艺、新材料、新方法施工中,对有创新或具有示范效应的项目部和个人,视具体情况或所创造经济效益、社会效益的大小,给予项目经理部或个人奖励____~____元。
(3)杜绝一次性直接经济损失____元以上的质量事故,将按损失费用的____%~____%给予奖励。
2.企业将根据各部室的考核结果,对项目经理不应出现的问题,给予处罚。
(1)未按照企业管理规定,及时准确上报各类报表及管理信息,经相关部门查实,给予项目经理____~____元/次·项处罚。
(2)不按时足额上缴各项费用,经查实每出现一次给予项目经理处罚____元/次。
(3)由于自身管理等原因被业主投诉一次,给予项目经理____元的处罚;综合评比为末位的或一个季度内被投诉两次及以上的,给予项目经理____元的处罚。
(4)出现突发事件,项目经理未能及时果断处理,造成企业重大损失的或因管理不善或决策失误,严重损害企业美誉度或造成企业巨大经济损失的,企业将视情节轻重一次性给予项目经理____~____元的处罚。
六、考核兑现
根据《项目管理目标责任书》确定的利润目标,超额完成部分金额或按一定比例给项目经理计算绩效薪酬;未完成《项目管理目标责任书》确定的利润目标的差额为罚金。
项目经理绩效薪酬的发放依据该责任书中规定的相关指标完成情况与企业其他相关规定计发。
七、相关事项说明
1.企业根据经营条件的变化,在征得目标责任人本人同意的基础上,可以对《目标责任书》进行调整。
2.本责任书在遇到特殊情况致使目标责任无法达成时,则由企业与目标责任人共同协商处理。
(2)工程技术人员考核办法
工程技术人员考核办法
一、目的
为加强工程质量、安全、进度、成本管理,充分激发工程师的工作积极性,创造良好的内部竞争机制,特制定本办法。
二、适用范围
工程管理部编制内的工程技术人员。
三、考核实施主体
工程总监及其他相关人员。
四、考核实施频率
(略)
五、考核项目及评分标准
(一)工作业绩考核
1.按图纸施工出错率,考核期内出错率控制在____%以内,每高出目标值1%,减____分。
2.工程验收合格率,考核期内工程验收合格率达____%,每低于目标值1%,减____分。
3.(施工记录)缺失率,考核期内相关记录缺失率为____%,每高出目标值1%,减____分。
4.技术问题解决率,考核期内技术问题解决率达到____%以上,每低于目标值1%,减____分。
5.施工按计划完成率,考核期内计划完成率达到____%,每低于目标值1%,减____分。
6.施工材料设备合格率,考核期内材料设备质量合格率达到____%,每低于目标值1%,减____分。
7.工程图纸审核情况,考核期内工程图纸在规定的时间内审核完毕,每迟于规定时间1天,减____分。
8.隐蔽工程检查情况,考核期内隐蔽工程优良率达到____%,每低于目标值1%,减____分。
9.安全文明施工情况
(1)临时设施的搭建及施工现场的管理必须符合有关规定要求,应加强环境保护、粉尘污染、声光污染等方面的管理和控制。
(2)施工现场设置的“五板一图”,应位置明显、规格适当、内容齐全,各种警示标志齐全、整洁、醒目。
(3)工程使用的建筑材料、周转材料等,要严格按照施工现场平面布置图堆放、码垛,挂标识牌,注明名称、品种、规格,并根据工程进度对已不再使用的建筑、周转、废旧材料、机械设备及时清运出场。
上述考核依据《安全文明施工检查评比表》进行评定,并将检查结果报至相关单位。对存在问题的单位进行相应处罚,对安全文明先进单位进行表彰和奖励。
10.质量事故发生率为0,每发生一起质量事故,减____分。
11.异常状况处理情况
根据异常状况的实际情况评估。
(二)日常行为表现
1.上班迟到、早退一次减____分,旷工一次减____分。
2.对工程总监交代事项未完成而没有正当理由或未报告一次减____分。
3.重大错误、安全事故分为极严重、较严重、一般严重三类:极严重减____分、较严重减____分、一般严重减____分。
4.及时发现隐患,避免企业发生重大损失者,企业视情况给予相应的奖励。
六、考核成绩等级划分
1.年度考核结果分优秀、称职、基本称职、不称职四个档次。优秀率不超过同职务人数的20%,基本称职或不称职为15%。
2.企业依照薪酬管理制度和奖惩管理制度,结合考核结果,实施相应的晋升、发放奖金、表扬或批评等办法。
八、万科房地产开发有限公司财务管理
1 财务管理制度设计
(1) 企业存货管理制度
第一章 总则
第1条 目的
为了规范存货管理,节约存货管理费用,特制定本制度。
第2条 管理范围
包括企业临时出租房、周转房以及在建工程、周转材料、低值易耗品等。
第二章 工程物资的管理
第3条 工程物资的采购
(1)工程物资的采购,根据工程计划和预算,编制总体采购计划,报企业领导审核后执行。
(2)每月初,有关部门根据年度计划、上月工程物资的实际消耗情况、工程进度变化情况及合理的需要量制订月度采购计划,严禁无计划盲目采购。
(3)工程物资的采购必须由专人负责,采购员应根据经审核过的计划及采购清单实施采购。
第4条 工程物资的入库
(1)工程物资购进后,必须认真验收,严把质量关、价格关、数量关,经检验质量合格、数量无误后,方能办理入库手续。
(2)工程物资入库验收时,发现采购不合格或不符合要求的,由采购人员直接负责;验收入库后发现问题的,由保管员负责。
(3)工程物资验收时发现短缺、毁损等数量、质量上的问题时,应查明原因,落实责任,其中应由运输部门负责的,要填制《工程物资短缺毁损清单》,由运输部门鉴证后,连同工程物资一
并送交仓库。对于数量尚未点清、验质尚无结果的工程物资应单独保管,不得领用。
(4)工程物资经验收后,保管员应填制《收料单》,一式三联,第一联材料采购部留存,用以考核工程物资采购计划的执行情况,第二联随同发票送交财务管理部门报账,第三联仓库留存。
(5)采购人员向财务管理部门报账时,原始单据和入库手续必须齐全,否则财务人员有权拒绝报账。
第5条 工程物资的领用
(1)工程物资的领用必须按《领料单》的要求严格填写,《领料单》如有缺项,保管员有权拒绝发货,仓库材料核算人员有权拒绝受理,并通知领用人补填完整。
(2)领料批准的权限按各级领导的审批权规定办理。
第6条 工程物资的库存管理
(1)仓库必须建立收、发、退料责任制,严格执行验收,规范计量工具、量尺过磅、点数、估堆、验质、上架、入库、立卡等管理制度,做到账账相符、账实相符、账证相符。
(2)建立工程物资管理台账,进行数量、金额核算,设立核算人员,认真填写收、发、退料凭证,做到真实可靠。
(3)仓库根据收、发、退料单登记材料明细账,并于月底报送财务管理部门,与财务管理部门核对无误。
第7条 工程物资的盘点清查制度
(1)为了不影响财务核算工作,仓库应在每月25日结账,编报《工程物资变动表》、《支出清单》并附收、发、退料凭单及时送交财务管理部门。每月25日结账时,要做好收、支、结存的盘点工作,核对库存数,从量上查明盘盈、盘亏数,报送财务管理部门。
(2)建立工程物资定期清查制度,采用实地盘点的方法,用点数、过磅或测量等方法点清数量。盘点后,编制《库存物资盘点表》,将仓库工程物资卡片所列的结存数和盘点的实有数核对,对于账实不符的材料,应切实查明原因,分清责任。工程物资要求每季度清查一次。
(3)财务必须认真做好原始凭证的审核工作,合理组织工程物资的总分类核算和明细分类核算,做到账账相符、账证相符、账实相符,保证账、卡、物、资金四相等。
(4)做好工程物资的索赔工作。
第8条 工程物资的稽核
(1)财务管理部应设置专职的审计人员(在企业的中、远期规划中,视企业的发展状况,成立独立的内部审计机构),对工程物资业务进行核查,对工程物资资金的利用效益进行分析。
(2)审计人员应参与工程物资的盘点,现场观察存货的流动与控制。在调查过程中,还应听取生产技术人员、工程师及有关专家的意见。因为有些工程物资的专业技术性强,不了解这些情况,就很难对工程物资的内部控制制度做出判断。
(3)工程物资资金利用效益的考核是通过对材料会计核算反映的存货资金使用情况的计算、检查、分析(如计算工程物资周转率、周转天数等指标),以加强工程物资的管理,合理使用资金,加速资金周转,提高资金利用率。
第三章 低值易耗品管理
第9条 根据企业的情况,规定××元以下、使用年限较短、不作为固定资产核算的各种用具、物品以及在经营中使用的包装物、周转材料等,为低值易耗品。
第10条 低值易耗品在购买之前应根据需要填写购买《申请单》,经有关部门审核,企业领导批准后,方能选购。一次性购买低值易耗品金额在五万元以下的,由申请部门的部门经理同意、归口管理部门审核,主管副总经理审批;一次性购买低值易耗品金额在五万元以上的,由申请部门的部门经理同意、归口管理部门审核,主管财务的副总经理及企业总经理双签批准。
第11条 非生产用低值易耗品实行归口管理,计算机类低值易耗品由信息资源部管理,其他非生产用低值易耗品由行政管理部负责管理。
第12条 各归口管理部门在低值易耗品的日常管理中应进行以下工作:
(1)参与供应商的选择评价;
(2)参与品种、型号、规格、价格的选择;
(3)负责验收;
(4)提出转移、报废处理意见及参与清理;
(5)参与组织资产清查等。
第13条 非生产用低值易耗品由行政管理部统一购买。
第14条 为了加强对在用低值易耗品的管理,应按使用单位和部门设置低值易耗品登记簿。
第15条 使用部门向仓库领用低值易耗品,应填制一式三份的领用凭证,一份留存仓库,作为登记库存低值易耗品卡片的依据;一份交给使用部门作为实物管理的依据;一份交给会计部门作为记账的依据。
第16条 各部门应建立低值易耗品卡片,由归口管理部门保管,控制各使用部门在用低值易耗品。
第17条 要建立以旧换新的赔偿制度,并及时按照制度办理凭证,进行会计处理,按各使用部门设置在用低值耗品明细账(包括数量和金额),定期与实物核对。在用低值易耗品以及使用部门退回仓库的低值易耗品,应加强实物管理,并在备查簿中进行登记。
第18条 企业的低值易耗品报废时,应由负责使用部门及时填制《低值易耗品报废单》,填明报废低值易耗品的数量和原价。入库残料按照规定做价。由于员工丢失损坏,照章应由员工赔偿
的,还要注明应由员工赔偿的金额和员工姓名及签章,财务部门应根据《报废单》进行查审核对,并计算报废低值易耗品的已提摊销额和应补提的摊销额。
第19条 所有离职的人员,应办理低值易耗品的退库手续,同时,管理低值易耗的人员应监督低值易耗品的实物管理。
第四章 存货盘点和核算
第20条 存货应当定期盘点,每年至少盘点一次,盘点情况如与账面记录不符,应当于查明原因后,按时进行会计处理,一般在年终结账前处理完毕。
第21条 盘盈的存货,应当相应冲减有关成本费用;盘亏或毁损的存货,在扣除过失人或者保险企业赔款和残料价值后,应当相应计入有关成本、费用,其中,由于自然灾害造成的净损失,计入营业外支出。
第22条 财务管理部应于每财年末对比存货的账面价值和现行市价,若账面价值低于现行市价,则应计提存货跌价损失准备。
第23条 及时办理竣工决算,正确核算完工产品成本,确保回款的及时性,随时掌握产成品状况。
第24条 出租开发的房屋、建筑物按竣工决算成本入账,在使用期限内分期进行摊销。建立出租开发产品台账或卡片账,定期进行盘点,至少每年一次,评估出租开发产品的使用状况,正确、及时掌握资产的现实价值。
第25条 对工程支出进行明细分类核算,准确核算在建工程成本。
第26条 预算内工程支出由主管财务的副总经理批准,预算外工程支出由总经理会同主管财务的副总经理批准。
第五章 附则
第27条 本制度由财务管理部负责制定并提出修改意见。
第28条 本制度经总经理签字后生效。
第29条本制度的解释权归财务管理部。
(2) 货币资金管理办法
第一章 总则
第1条 本办法适用于企业在各类业务中所产生的货币资金。
第2条 财务部承担对货币资金的管理工作,财务总监给予指导和监督。
第二章 审批权限
第3条 企业在生产经营中取得的各项收入必须全部交到财务部,及时入账,任何部门、任何个人都不得以任何理由或者以任何形式截流或者挪用。
第4条 货币资金的使用必须按照规定的审批权限经有关领导签字。
第5条 总经理和财务总监有货币资金使用审批权。
第三章 现金管理
第6条 为保证现金的安全,同时又不影响现金的合理使用,库存现金量最高不得超过××××元。
第7条 对每笔超过××××元的大额现金支出应提前三天通知财务部,以便财务部提前做好准备.
第8条 现金的收支范围严格执行国家的现金管理规定。任何人均不能以未经批准或不符合财务要求的票据字条等充抵现金,更不能擅自挪用现金。不得坐支现金。
第9条 每笔现金支出都必须根据审核无误并经财务总监签批的原始凭证支付,并编制《记账凭证》。
第10条 每笔现金收入也必须根据审核无误的原始凭证编制《记账凭证》。
第11条 对发生的业务要逐日逐笔登记现金日记账,做到日清月结,每日盘点现金,确保账实相符,月末与总账核对,保证账账相符。出现问题要查明原因,及时纠正。
第12条 对造成损失的责任人,依企业有关规定追究其责任。
第13条 除差旅费和必须以现金支付的××××元以内的采购款外,其他支出均不能借用现金,严禁因私借款。
第14条 借用现金应说明用途、归还(或报销)时间,且必须按期归还(或报销)。逾期不还者,将从其工资中扣除。
第15条 借用现金时,申请人应填制《现金借款申请表》,写明用途,由部门经理审核确认,经主管财务的副总经理批准签字后方可领用。
第四章 支票的领取及管理
第16条 支票领取
(1)领取支票时,需先填制《支票申领单》,写明用途、金额、使用人等项,经有关财务人员审核、财务经理复核、财务总监批准后方能领取。
(2)如签发支票的金额超过××××元,在填写《申领单》时,须提交符合审批程序的用款报告及附件(合同、《采购单》、《计划书》等)。
(3)领取人应办理登记手续,于领取后10日内报账。
(4)对未及时报账者,财务人员应该及时督促,并有权不予签发新支票。
(5)在支票有效期内未使用的支票,或因情况变化未使用的支票应及时退还财务部。对未及时归还者财务部应及时督促,并不予签发新支票。
(6)持票人应对支票妥善保管,如丢失,将由个人承担经济责任。
第17条 支票管理
(1)所签发支票应填写日期、金额(限额)、用途,不准签发空白支票。
(2)建立银行支票使用登记簿,详细登记每笔银行支票的领用时间、号码、用途、金额、领用人和收款单位等。
(3)出纳人员应每日编制《银行存款变动表》。准确掌握账户余额,不准发生空头、透支资金现象。
(4)出纳人员应于月末填制《银行账户余额表》,送交财务经理批准后呈报主管财务的副总经理,并传至总经理。月终前可根据企业资金变动的频繁程度和企业业务的需要,按照主管财务的副总经理或总经理的要求临时报送。
(5)按时于月末填制《银行存款余额调节表》交财务部副经理(主管会计工作)审核,对未达账项要认真查对,及时入账。
(6)出纳人员应及时申购支票,并妥善保管。
(7)企业财务专用章、法人章要分专人妥善保管。
(8)作废的支票,要及时注明“作废”,并妥善保管,统一注销。
第五章 其他规定
第18条 采用银行汇票、汇兑等其他结算方式的,要严格按照《票据法》和银行规定,按照本制度规定的内部申请、审批程序和银行的结算制度办理。
第19条每日的银行收付业务应根据审核无误的原始凭证逐笔登记银行存款日记账并结出余额,定期与银行对账单核对并编制《银行存款余额调节表》,月末与总账核对。必须保证账账、账实相符。
(3)内部财务管理制度
第一章 总则
第1条 目的
为加强企业的财务工作,发挥财务在经营管理和提高经济效益中的作用,特制定本制度。
第2条 机构与职责
财务管理部是企业一切财政事务及资金活动的管理与执行机构,负责企业日常财务管理、筹资管理和财务分析工作,其工作范围和职责主要有以下几方面。
(1)负责企业财务管理工作。编制企业各项财务收支计划;审核各项资金使用和费用开支;收回售楼款,清理催收应收款项;办理日常现金收付、费用报销、税费交纳、银行票据结算,保管库存现金及银行空白票据,按日编报《资金日报表》;做好企业筹融资工作;处理、协调与工商、税务、金融等部门间的关系,依法纳税。
(2)负责企业会计核算工作。遵守国家颁布的会计准则、财经法规,按照会计制度,进行会计核算;编制年度、季度、月份会计报表;按照会计制度规定设置会计核算科目,设置明细账、分类账、辅助账,及时记账、结账、对账,做到日清月结,账账相符、账实相符、账表相符、账证相符;管理好会计档案。
(3)负责企业成本核算和成本管理。设置成本归集程序和《成本核算账表》,做好成本核算,控制成本支出,收集登记汇总各项成本数据资料,及时、正确地为成本预测、控制、分析提供资料;按合同、预算、审核支付工程、设备、材料款项,配合工程部等部门做好工程、材料设备款的结算及竣工工程决算;完善各项成本辅助账的设置,健全各项统计数据。
(4)建立经济核算制度,利用会计核算资料、统计资料及其他有关的资料,定期进行经济活动分析,判断和评价企业的生产经营成果和财务状况,为企业领导决策提供依据。
(5)负责进行企业内部审计工作。
第二章 财务事项规定
第3条 资金管理
(1)所有款项的支付,须经企业主管领导批准。如果主管领导不在,应以电话或传真的方式与其联系,确认是否批准款项的支付,事后请其在《支出单》上补签意见。
(2)财务专用章、法人章及支票必须分开保管,法人章由部门经理负责保管,财务专用章和支票由出纳负责保管。部门经理或出纳不在期间,印章应由法定代表人指定的专人保管。印章代管须办理交接手续,代管人员必须对印章的使用情况进行登记。
(3)财务管理部原则上不得将已加盖财务专用章及法人章的支票预留在企业,如因工作需要,需先填好限额,并经主管领导批准。
(4)开具的支票须写明经批准同意的收款人全称,收取的发票须与收款相符。如收款人因特殊情况需要企业予以配合支付给第三者时,必须有收款人的书面通知并经主管领导批准。
(5)往来款项的冲转(指非正常经营业务),须经主管领导批准。
(6)非正常经营业务调出资金须经过主管领导批准。
(7)用以支付各种款项的原始凭证必须保存原件,复印件不得作为原始凭证。如遇特殊情况须经主管领导批准。
第4条 行政费用支出管理
(1)企业管理人员的费用报销,须经主管领导批准后财务方可报支。
(2)涉及应酬等的非正常费用,须主管领导批准。
第5条 企业差旅费开支管理
(1)企业员工到本市范围以外地区执行公务可享受差旅费补贴。
(2)企业员工出差根据需要,由部门经理决定选用交通工具。
(3)企业员工出差期间,住宿费用及补贴按以下规定执行。
① 房租标准
A. 部门经理以上员工,房租标准为××元/日。
B. 一般员工,房租标准为××元/日。
② 伙食补贴、市内交通补贴标准
伙食补贴每人××元/日,市内交通费每人××元/日。
(4)实际报销金额超出企业的补贴标准,需由部门经理或带队经理说明原因,报经主管领导审批后支付。
第6条 车辆维修费及汽油费管理
(1)企业车辆维修保养由总经理办公室统一管理,应指定维修点,维修费用一般采取银行转账的方式结算。
(2)车辆的易损备品备件由总经理办公室统一安排采购,以支票支付。需用时应办理领用手续,并由总经理办公室建账予以核销使用。
(3)汽油票由总经理办公室统一保管并设账登记使用。
第7条 办公费用、会议费用及其他费用管理
(1)企业办公用具由总经理办公室统一采购、管理。
(2)总经理办公室设立账册登记企业办公用品的采购、使用情况。
(3)总经理办公室财产台账为财务管理部附设账册。
(4)总经理办公室应对各部门领用的办公用品情况进行造册、登记、定期通报。
(5)企业各部门因工作需要,需邀请有关单位人员召开会议的,应由部门经理提出建议,报总经理批准,其会务工作由总经理办公室统一安排。
(6)有关工资、奖金、福利费等各项津贴的发放标准由人力资源管理部门制定,经总经理批准后报财务管理部备案。
第8条 行政费用报销管理
(1)企业行政费用现金支出范围为:向员工支付工资、奖金、津贴、差旅费,向个人支付的其他款项及不够支票起点100元的零星开支。
(2)企业员工报销行政费用应填写《报销单》,由经办人员填写,主管领导签字认可后报送财务管理部按照本制度的有关规定进行审核,并按本章第6条的规定进行审批支付。
(3)应酬、礼品费用支出实行一票一单、事前申报制,批准后方可实施。
(4)凡未具备报销条件(如没有对方单位的收款凭证),需领用支票或现金者,必须填写《借款单》。《借款单》留财务存底,待借款还回时财务开冲账收据给经办人。
(5)《支票领用单》、《借款单》必须由经办人填写,主管领导签字,财务审核后,由财务管理部直接支付。
(6)银行支票如发生丢失,有关责任人应及时向财务管理部和开户银行报告。如系空白支票所造成的损失,由丢失人员负赔偿责任。
(7)其他有关费用及成本支出的程序以企业规定为准。
第三章 工程成本管理
第9条 企业所有工程经济合同以及涉及工程成本的一切指标、保证、承诺及其他经济签证,均需由总经理签署或授权委托签署。
第10条 工程管理部主要负责工程造价的预测及审核、《工程招投标文件》的编制、工程决算的审定。
第11条 工程管理部还负责组织工程用设备材料的采购供应及经济合同的谈判工作,对已经选择定型的设备、材料进行采购,确保设备材料及时供应,积极进行市场询价工作,建立《市场价格询价登记簿》,记录材料价格变动的历史资料。
第12条 财务管理部主要负责工程成本的总体控制工作
(1)参与有关工程经济合同的谈判工作,及时准确地了解企业各项工程成本的构成及用款计划。
(2)负责工程进度款的复核工作,参与工程造价的确定和最后决算的审定工作。
第13条 工程中间结算程序
(1)施工单位于每月25日之前,将工程进度结算报送工程管理部审核,工程管理部结合工程施工图纸、施工进度计划以及其他文件资料提出审核意见,并在5日内送财务管理部会签。
(2)财务管理部根据有关文件资料、施工单位领用的供应材料数额,以及与施工单位其他经济往来等情况,并参考企业财务状况提出付款意见,报送主管领导审批。
第14条 工程决算程序
(1)施工单位应将《工程决算书》以及各项经济签证资料按工程中间结算同样的程序报工程管理部复核,由财务管理部会签。
(2)财务管理部根据各种经济签证、合同以及经审定的工程决算数和材料结算数,扣除已付工程数及垫付的各项费用,结算应付工程尾数,提出《付款方案》,报主管领导批准。
(3)大工程办理决算时,应由主管工程领导牵头,由工程管理部、设计管理部、财务管理部及其他有关部门人员组成工程决算小组,按照上述本制度规定的职责范围联合进行专项工程决算。
(4)房屋工程全部竣工验收合格交付使用时,商品房由工程管理部、销售管理部办理竣工房交接验收入库手续,财务管理部凭交楼入库手续办理竣工房成本结算。
第四章 财产管理
第15条 企业财产的范围
(1)企业财产包括固定资产和低值易耗品。
(2)凡企业购入或自制的机器设备、动力设备、运输设备、工具仪器、管理用具、房屋建筑物等,同时具备单项价值在2 000元以上和耐用年限在一年以上的列为固定资产。
(3)凡单项价值在2 000元以下或价值在2 000元以上但耐用年限不足一年的用品用具均属低值易耗品。
第16条 财务管理部负责企业所有财产的会计核算
(1)企业本部使用的所有固定资产及所有办公用品用具由总经理办公室归口管理。
(2)企业各施工工地使用机器设备、动力设备、工具仪器等由工程管理部归口管理。
(3)总经理办公室和工程管理部应指定专人负责企业财产的业务核算,应设立台账,登记企业财产的购入、使用及库存情况,负责组织企业财产的保管、维修并制定相应的措施、办法。
第17条 财产的购置与调拨
(1)总经理办公室根据企业发展需要编制《财产采购计划》及进行市场询价工作,经财务管理部会签,报企业主管领导批准后方可采购。
(2)财产购回后,应填写《财产收入验收单》。《财产收入验收单》一式两联,财务管理部凭《财产收入验收单》、财物发票及采购计划办理报销手续。财产归口管理部门凭单登记台账。
(3)部门需领用固定资产时,应填写《领用单》,《领用单》需经部门经理同意,报总经理办公室审批,主管领导批准。
(4)固定资产的《领用单》由使用部门开具,《领用单》一式三联。一联由领用部门存查,一联送财产归口管理部门作为财产发出凭据,一联由财产归口管理部门定期汇总后向财务管理部报账。
(5)财产在企业内部之间转移使用应办理移交手续,移交手续由财产归口管理部门办理,送财务管理部备案。
第18条 财产的清查、盘点
(1)企业财产归口管理部门应定期进行财产清查盘点工作,年终必须进行一次全面的盘点清查。
(2)各部门的年终财产盘点必须有财务人员参加。
(3)财产盘点清查后发现盘盈、盘亏和毁损的,均应填报《损益报告表》,书面说明亏损原因。对因个人失职造成财产损失的,必须追究主管人员和经办人员的责任。
(4)凡已达到自然报废条件的固定资产,财产归口管理部门应会同财务管理部组织评估,评估情况上报企业主管领导,由主管领导决定处理意见。
(5)凡尚未达到自然报废条件,但已不能正常使用的固定资产,使用部门应查明原因,如实上报;属个人责任事故的,应由有关责任人员负责赔偿损失;属自然灾害或其他不可抗力原因造成损失的,应上报总经理,决定处理意见。
第五章 附则
第19条 本制度由企业总经理办公室起草和修订,解释权归总经理办公室。
第20条 本制度如有与相关法律、法规、规定相抵触的,应以相关法律、法规、规定为准。
第21条 本制度自发布之日起生效。
2 财务管理操作工具











3 财务管理工作流程 172-175




4 财务管理方案设计
1)财务会计报告管理方案
财务会计报告管理方案
一、财务报告构成
1.按内容分类
本企业的企业财务会计报告由会计报表、会计报表附注和财务情况说明书组成。其中,会计报表的内容如表12-1所示。
2.按编制期限分类
企业的财务会计报告分为年度、半年度、季度和月度四种。
二、编制要求
(一)财务报表必须遵循数字真实、计算准确、内容完整、说明清楚、编报及时的原则。具体要遵循以下的条款:
1.各种报表、项目之间的勾稽关系必须对应、准确;
2.本期报表与上期报表之间的有关数据必须相互衔接;
3.报出的报表如发现错误,应及时办理订正手续,除本单位留存报表外,还应同时通知接受报表的单位;错误较多的应重新编报。
(二)财务部门必须按税务机关、银行及其他政府相关部门的要求报送财务报表。
1.月度终了×日内,向×××单位报送×××报表。
2.季度终了×日内,向×××单位报送×××报表。
3.季度终了×日内,向×××单位报送×××报表。
三、编制主体及审核主体
(一)编制
财务报表的各项内容由财务部会计负责编制。会计在规定的时间内,按照会计准则要求编制各类财务报表,并上报主管会计进行审核。
(二)审核
1.主管会计对会计编制的会计报表进行审核,审核的重点包括报表的规范性、报表内容的准确性以及全面性。
2.主管会计审核后,财务部经理对财务报表进行审批。
3.对外报送的财务报表在报送前必须由主管财务的副总经理和总经理审批、签字。
四、会计报表的分发和保管
1. 对外报表经盖章确认后,报股东审阅,并在企业网页上进行公布。
2. 内部报表由财务部根据相关规定送相关部门主管人员签收,主管人员在阅毕后,填写意见,并及时将报表及相关意见送财务部,主管人员可留存一份复印件。财务部汇总意见和建议,报总
经理审阅。
3. 财务部负责财务报告的保管工作,财务部应确保财务报告资料的全面性、连续性和规范性,并根据领导的要求提供查阅服务和配合开展审计工作。
(2) 财务成本核算控制方案
财务成本核算控制方案
一、适用范围
本财务成本核算控制方案依据《企业会计处理准则》制定。除普通会计事务处理准则、程序由企业章程另行规定外,所有财物成本的核算和控制均依照本方案实施。
二、成本核算
(一)成本核算对象
企业的成本核算对象为各个部门。对规模大、周期长的总承包,可以按独立的项目作为成本核算对象。
(二)成本的定义
成本指企业在从事勘察、设计、工程咨询与技术服务、工程建设监理和其他经营活动中所发生的各种耗费,包括人工费用、材料费用及其他直接费用和间接费用。
1.人工费用,指直接从事勘察、设计、工程咨询和技术服务、工程监理等经营活动人员的基本工资、绩效工资。
2.材料费用,指勘察、设计、工程咨询和技术服务、工程建设监理等经营活动过程中直接消耗的各种材料,具体包括:
(1)设计与绘图用具、勘探与测量用具、测试检验用具;
(2)化验器具与化学药品、试剂;
(3)备品备件和低值易耗品;
(4)各种原材料、动力。
3.其他直接费用,指其他能直接归属某个项目(工程)的费用,如勘察现场零杂费、搬运费、勘探成果检验测试费、文印整理费、差旅费、翻译费和招标投标费等。
4.间接费用,指组织和管理经营活动的各项支出及其不能直接归属某个项目(工程)的费用,包括劳动保护费、办公费、差旅费、低值易耗品摊销和折旧费等。
(三)成本核算的操作步骤
1.在经营活动过程中所发生的直接人工、直接材料和其他直接费用,直接计入勘察、设计、工程咨询与技术服务和工程建设监理等项目成本。
2.为勘察、设计、工程咨询与技术服务和工程建设监理等经营活动提供电算、文印晒图、加工修理、运输等劳务所发生的直接费用,应先在“辅助生产”科目进行归集,月末终了,再按一定
的分配标准分配给各受益对象。
3.其他间接费用先在“间接费用”科目进行归集,月末终了,再按一定的分配标准,分别计入有关项目成本。
4.从事承包工程过程中发生的建筑安装工程费、设备材料购置费、配套设施费以及其他工程费等直接费用,直接计入项目成本。
5.根据项目(工程)合同确定的价款结算办法,按时结转项目(工程)成本,根据收入与费用配比原则,在收入确认的同时结转已完项目(工程)的实际成本。
三、成本控制
(一)成本控制的定义
成本控制是预定成本限额,按限额开支成本和费用,以实际成本和成本限额相比较,衡量企业经营活动的业绩和效果。
(二)成本控制的步骤
企业实行目标成本管理责任制体系,即目标成本管理责任制的领导中心和网络;加强基础工作包括原始记录、定额、计量和内部转移价格的确定。
1.项目(工程)的预算应配合集团总企业的经营总目标和计划,确定本部门的目标成本,建立标准成本和预算,并将成本控制指标层层分解到各责任单位。
2.在预算执行的过程中,各项目(工程)负责人应是目标成本控制的责任人,要严格控制成本,并将实际发生成本与目标成本进行比较,计算差异,反馈信息。
3.成本发生后,就实际成本提出报告,对实际成本与目标成本之间的差异进行分析,查明原因和责任归属,提出改进意见,对原来制定的成本限额根据情况发展做出必要的修正。
(三)成本控制的实施
1.财务成本核算与内部预算考核成本在计算口径上如不一致,在计算内部预算考核成本时以财务核算成本为基础,对不一致部分按内部预算考核成本标准进行调整。
2.考核、奖励制度。对各部门的产值、可控成本、净利润和营业收入利润率等指标进行业绩评价,根据考核情况给予奖励。
九、万科房地产开发有限公司行政人事管理
1.行政人事管理制度设计
(1) 办公用品管理制度
第一章 总则
第1条 目的
为加强企业办公用品管理,控制费用开支,规范办公用品的采购与使用,特制定本制度。
第2条 本制度适用于对办公及日常消耗品、宣传品、设备耗材等的管理。
第二章 办公用品采购
第3条 办公用品的采购采用集中采购、定量供应的办法。
(1)集中采购由行政管理部负责并管理。
(2)集中采购的办公用品包括复印纸、传真纸;计算机消耗的磁盘;打印机消耗的色带、硒鼓、墨盒;日记本、各类笔墨等。
(3)实行定期计划批量采购供应。即:每月____日前各部室向行政管理部提报当月所需用品计划,由行政管理部统一采购。
(4)特殊办公用品可以经行政管理部门同意授权各部门自行采购。
(5)各部门或班组若临时急需采购办公用品,由部门或班组专人填写《办公用品请购单》,并在备注栏内注明急需采购的原因,经班组负责人审定同意后,交行政管理部审批同意后,实施采
购任务。
(6)必需品、采购不易或耗用量大者应酌量库存。
(7)结算办法。综合办公室根据各单位办公用品领用数量及单价,编制明细表经确认后报财务划转。
第三章 办公用品的分发领用
第4条 各部门领用办公用品需填写《办公用品领用单》,一式两份,一份用于分发办公用品,另一份用于分发办公用品的台账登记。
第5条 接到各部门的《办公用品领用单》(两份)之后,有关人员要进行核对,并做好登记。然后再填写一份《办公用品分发通知书》交发送室。
第6条 发送室进行核对后,把申请所要全部用品备齐,分发给各部门。
第7条 用品分发后应做好登记,写明分发日期、品名与数量等。一份申请书连同《办公用品分发通知书》转交办公用品管理室记账存档;另一份《办公用品分发通知书》连同分发物品一起返回各部门。
第四章 办公用品管理
第8条 新进人员到职时由各部门提出办公用品申请,向行政管理部请领办公用品,并列入领用卡,人员离职时,应将剩余办公用品一并缴交办公室。
第9条 印刷品(如信纸、信封、表格等)除各部门特殊表单外,其印刷、保管均由办公室统一印刷、保管。
第10条 部门使用的办公用品由部门指定专人保管维护。
第11条 对决定报废的办公用品,要做好登记,在《报废处理册》上填写用品名称、价格、数量及报废处理的其他有关事项,并报相关领导同意后,到相关人员处办理报废注销手续。
第12条 办公用品(价格在____元以上的)正常使用发生的损坏时,要及时向行政管理部报告,由行政管理部安排修理,如不报告或擅自将损坏的办公用品丢弃,使用者个人按非正常使用损坏照价赔偿。
第13条 企业对办公用品的使用情况,实行年内不定期检查、年末普查的检查制度,检查工作由行政管理部负责。
第五章 附则
第14条 本制度由行政管理部制定、解释,报总经理批准后执行,修改时亦同。
(2)会议管理制
第一章 目的
第1条 为规范企业会议管理,提高会议质量,降低会议成本,特制定本制度。
第二章 会议类别
第2条 总经理办公会
(1)总经理办公会是由总经理本人或委托人定期召开的工作例会。
(2)参加人员为总经理、财务经理、项目经理及相关的部门负责人。
(3)时间原则上定为每周________。
(4)例会由行政管理部转发通知,并做好会议的相关准备工作。
(5)会议纪要由行政管理部负责整理,并于次周周____呈总经理审阅后发放至各有关部门。
第3条 部门例会
(1)部门例会是由各部门负责人定期召开的工作例会。
(2)例会时间由各部门根据部门工作特点合理安排,以不影响日常工作的正常进行为原则。
第4条 部门联席会议
(1)部门联席会议是由总经理或各职能部门经理发起召开的跨部门协调、协作专题会议。
(2)会议由行政管理部转发通知,并安排时间、地点。会议纪要由行政管理部负责整理,并于次日呈总经理审阅后发放至各有关部门。
第5条 其他会议管理
(1)行政管理部每周____应将企业例会和各种临时会议,统一编制《会议计划》并印发给企业领导和各部门及有关服务人员。
(2)凡行政管理部已列入《会议计划》的会议,如需改期,或遇特殊情况需安排其他会议时,召集单位应提前____天报请行政管理部调整《会议计划》。
(3)对于参加人员相同、内容接近、时间相适的几个会议,行政管理部有权安排合并召开。
第三章 会议的准备
第6条 所有会议主持人和召集单位与会人员都应分别做好有关准备工作(包括拟好会议议程、提案、汇报总结提纲、发言要点、工作计划草案、决议决定草案、落实会场、备好座位、纪念品、通知与会人等)。
第7条 会议应按规定时间准时召开,组织会议的部门会前应准备好会议议程及有关内容,并负责维护会议纪律。
第8条 参会人员准时参加会议并签到,准备好与会议有关的资料,做好会议记录,对要求传达的会议内容要及时进行传达。
第9条 会议涉及机密事件,所有与会者要严守保密制度,不得外传泄密,否则按有关规定处理。
第10条 会议形成的决议应由牵头部门及时书面通知有关执行部门,并负责监督落实情况。
第四章 会议记录
第11条 会议记录遵照“谁组织,谁记录”的原则,如有必要,主持人可根据本原则及会议议题所涉及业务的需要,临时指定会议记录员。
第12条 集团总经理主持的企业例会、临时行政会议原则上由集团总经理秘书负责会议的记录工作,集团总经理另有规定的,依据集团总经理指定的办法实行。
第13条 会议记录员应遵守的规定
(1)做好会议的原始记录及会议的考勤记录,根据需要整理《会议纪要》。
(2)对会议已议决事项,应在原始记录中括号注明“议决”字样。
(3)会议原始记录应于会议当日、《会议纪要》最迟不迟于次日呈报会议主持人审核签名。
第五章 会议室管理
第14条 会议室由行政管理部指定专人负责管理,各部门如因会议需要使用会议室,须事先向行政管理部申请,由行政管理部统筹安排。
第15条 会议室卫生由行政管理部安排人员负责进行,在每次会议召开前后均要进行卫生打扫,并做好日常保洁。
第16条 会议室电子设备的管理、使用和维护由专人负责,其他人不得随意操作,否则造成设备损坏应按价予以赔偿。
第六章 附则
第17条 本制度由行政管理部负责解释。
第18条 本制度由集团总经理批准后生效,自颁布之日起执行。
(3)文书管理制度
第一章 总则
第1条 目的
为使文书管理制度化、规范化,以增进文书处理的品质及效率,特制定本制度。
第2条 范围
本单位各部门与外界往来文书的收发均由行政管理部负责。
第二章 收文
第3条 签收文件时,要确认收文单位或收件人姓名无误后再进行签收。
第4条 签收文件时,要对文件的份数、标题等内容逐份清查核对,如发现其中一项不对口,应及时报告主管领导。
第5条 签收文件应签写姓名并注明时间。
第6条 文件的登记编号:对收到的文件,要分类逐件在《收文登记簿》上详细登记。登记项目一般包括收到日期、顺序编号、来文单位、发文字号和文件标题。参加各种会议带回的文件、材料,在传达、汇报结束后应交行政管理部保管,个人不得存放。
第7条 内部制发文件流转,由各部门自行登记、收文、立卷、存档。
第三章 发文
第8条 企业的文件由行政管理部负责起草和审核,由总经理签发;企业本部各部门的文件由各部门负责起草办公室审核,由总经理签发。
第9条 以各部门名义撰写的文件,由各部门自行登记、签发。
第10条 在企业日常项目开发和经营管理中,有关图纸、技术文件、工艺修改、审批工作、安排部署、传达上级指示等事项应按有关制度办理,经分管领导批准后,由主管业务部门书面或口头通知执行,一般不用企业文件的形式发布。
第四章 分文
第11条 外来文件由行政管理部登记收文后,根据业务性质分送各有关部门处理。
第12条 内部制发文件流转时,由发文部门登记签发后,直接送收文部门登记签收。
第五章 会签
第13条 需多部门或多人会签处理的文件应附上《收文处理单》。
第14条 各部门收到需参与会签的文件时,须本着本部门的职责及时认真处理并签署意见。
第15条 文件收文后,再依《收文处理单》内所指定的会签顺序,转送其他会签部门或某人,若某部门或某人为最后一个会签单位,则处理后将本文件转送行政管理部。
第16条 重要文件的审核、批示与执行
涉及企业总体协调或应由总经理审核的文件,由行政管理部汇总签办意见,呈总经理或交其他授权者做最终的审核、批示,并下发相关部门予以执行。
第六章 立档
第17条 经办理归档后的文件应立档管理。行政文件由办公室立档管理,业务文件由业务办公室立档管理,次年移交档案室管理。
第18条 立档按年度、机构、问题分类立卷,卷中按规定编页码号,卷首有案卷目录。
第19条 文件档案用卷宗按规定装订保存。
第七章 文书日常管理
第20条 借阅
(1)凡因工作需要借阅文件时,必须履行手续,一般文件经部门经理签字同意,重要文件经总经理同意方可借阅。
(2)文件借出室外需登记,借阅期间应保证文件的完整与安全,阅后在规定时间内归还。
(3)翻印(复印)如需复印文件,应经领导同意方可复印。
第21条 保管
(1)文件应妥善保管,防虫、防霉、防丢失,保证文件的安全。
(2)所有文件应有专柜存放,加锁,定期清理翻动、通风、防湿。
(3)机密文件按密级保管,不得随便放置于公共场所,不得私自摘录或对外泄露。
第22条 文件的销毁
文件的销毁应请示领导签字同意,并建账登记,经两人以上监督销毁,任何人不得私自销毁文件。
第八章 附则
第23条 本制度由行政管理部负责解释,自颁布之日起实施。
(4)印章管理制度
第一章 总则
第1条 印章的使用范围
(1)董事会、监事会印章使用,根据企业章程规定的范围及职权行使。
(2)公章使用范围
①发送正式公文、电函、传真件等。
②报送或下达各类业务计划、业务报表、财务报表等。
③授权委托书、人事任免、劳动合同、对外介绍等。
④签订重要业务合同、协议等。
⑤上岗证、先进集体和个人荣誉证书等。
⑥需要代表本企业加盖行政公章的其他批件、文本、凭证、材料等。
(3)各职能部门印章使用范围
①在其职权范围内,与企业内部对口业务部门的电文、通知、函件等工作联系。
②用于对外工作介绍信和授权范围内的工作函件等。
第2条 印章雕刻的申请、审核和批准印章雕刻的申请、审核和批准。由需刻印部门负责人据工作需要提出雕刻印章的申请,经集团总经理批准方可雕刻。
第二章 印章的使用规定
第3条 对企业经营权有重大关联,涉及政策性问题或以企业名义对政府行政、税务、金融等机构以企业名义的行文时,盖企业章。
第4条 以企业名义对国家机关团体、企业核发的证明文件,及各类规章典范的核决等由总经理署名,盖总经理职衔章。
第5条 以部门名义于授权范围内对厂商、客户及内部规章典范的核决行文由经理署名,盖经理职衔签字章。
第6条 各部门于经办业务的权责范围内对民营事业、民间机构、个人的行文以及收发文件时,盖部门章。
第7条 常规用印或需要再次用印的文件,如事先与印章主管人取得联系或有文字证明者,可省去填写《申请单》的手续。印章主管人应将文件名称及制发文件人姓名留存以备查考。
第8条 印章原则上不许带出企业,确因工作需要将印章带出使用的,应事先填写《印章借用申请单》,注明事项,经集团总经理批准后方可由________级以上(含)人员携带使用。
第9条 印章盖用
(1)用印前,先填写《用印申请单》,经主管核准后,连同经审核的文件文稿等交监印人用印。
(2)监印人除于文件、文稿上用印外,并应于《用印申请单》上加盖使用的印章存档。
第三章 印章保管
第10条 企业印章的使用原则上由印章管理人掌握。印章管理人必须严格控制用印范围和仔细检查《用印申请单》上是否有批准人的印章。
第11条 代理实施用印的人要在事后将用印依据和《用印申请单》交印章管理人审查。同时用印依据及《用印申请单》上应用代理人印章。
第12条印章遗失时除立即向上级报备外,还应依法公告作废。
(5) 出差管理制度
第一章 总则
第1条 目的
为了进一步规范企业员工出差管理工作,强化成本管理意识,合理控制差旅费开支,特制定本制度。
第2条 审批程序和权限
员工出差时应填写《出差审批单》,并按以下权限进行审批。
(1)总经理出差,报请董事长审批。
(2)企业领导班子成员出差,报请总经理审批。
(3)部门负责人出差,报请总经理审批。
(4)其他人员出差,报请企业分管领导审批。
(5)国外出差,一律由总经理核准。
第二章 出差管理细则
第3条 因公务紧急,未能履行出差审批手续的,出差前可以电话方式请示,出差归来后补办手续。
第4条 出差人员因特殊原因无法在预定期限返回销差而必须延长滞留的,根据出差者申请,经调查无误后支给出差差旅费。
第5条 出差人员交通工具除可利用企业车辆外,以利用火车、汽车为原则。但因紧急情况经总经理核准者可乘坐飞机。
第6条 使用企业交通车辆或借用车辆者不得申领交通费。
第7条 因陪同客户外出或其他特殊情况下差旅费用超支或超规格乘*交坐**通工具的,须事先征得分管领导同意。
第8条 出差标准规定
(1)出差费用标准:实行限额标准内实报实销,具体标准见表13-1。177-178
(2)远途出差如利用夜间(午后9时以后,午前6时以前)车次,住宿费减半支给。
(3)出差时的招待费用
确因工作需要招待客人时,各企业、部门要根据不同客户和人数,本着既节约又能办好事的原则,对单笔支出超过____元以上的招待费必须先请示部门经理;超过____元以上的招待费必须先请示总经理同意,报销时按财务相关规定报销。
(4)随同高层人员出行的普通员工,食宿随高层人员。
(5)如因工作需要超出标准,需在《出差审批单》上列明原因。
第三章 出差费用报销
第9条 出差人员返回企业后,____天内应按规定到财务部报账。填写《差旅费报销单》,并将原始发票粘在所附凭单上,由经办人签字,部门经理、财务人员签字后,报总经理审批,予以报销。
第10条 业务招待费报销,须填写《支出凭单》,所附单据必须有税务部门的正式发票,列明企业抬头,数字清晰,先由经办人签名,部门经理、财务人员签字后,报总经理审批,予以报销。超审批金额外的业务招待费,一般不予开支。
第11条 其他报销、审批程序同上。
第四章 附则
第12条 出差人员要实事求是,如发现弄虚作假,一律按企业有关规章制度严肃处理。
第13条 本制度经总经理办公会通过后施行,修改时亦同。
第14条 本制度自颁布之日起执行。
(6)档案管理制度
第一章 总则
第1条 目的
为加强企业档案管理,提高档案利用效率,特制定本制定。
第2条 管理部门
行政管理部是企业文书档案的管理部门,其主要职责如下。
(1)制定或参与制定档案工作的规章制度。
(2)对企业其他部门文件材料的归档工作进行指导和监督。
(3)做好企业档案的收集、整理、保管和利用工作。
(4)做好永久性档案向有关档案机构的移交工作。
(5)提高档案管理的水平和技术,逐步实现档案管理现代化、科学化。
第二章 企业档案管理体制
第3条 归档范围
(1)法规性文件。包括上级颁发、需要企业执行的,或由企业发行的各种标准、规章制度等。
(2)企业股东会、董事会、监事会形成的文件材料。
(3)本企业的各种工作计划、总结、报告、请示、批复、批示等。
(4)本企业与有关单位签订的合同、协议书等文件材料。
(5)证件性文书资料。包括法人营业执照、土地许可证、开发资质证、施工许可证、规划许可证、预售许可证、企业和产品获得的各类荣誉牌匾和证书、达标证书和证明等。
(6)财务、会计及其管理方面的文件材料。
(7)劳动工资、人事、法律事务管理方面的文件材料。
(8)仪器、设备方面的文件材料。
(9)基本建设、工程设计、施工、竣工、维修方面的文件材料。
(10)科研、技术引进、转让方面的材料。
(11)声像制品资料。包括企业及下属各部门在其经营活动或政治、文件娱乐活动中,以及在外学习、考察时或外部门提供的,以声像形式记录下来的各种资料。
(12)本企业对外的正式发文与相关机构来往的批复。
第4条 管理部门
(1)企业档案工作要实行集中与分散管理相结合的体制。由行政管理部负责主体档案的管理,并对其他部门的档案管理工作进行督促和指导。
(2)企业设立四个档案管理点,分管各类文件、资料档案。工程技术部负责工程建设过程所需各类文件、资料及制度的建档与管理;人力资源部负责企业所有人员及制度的建档与管理;财务
部负责所有财务文件、资料及制度的建档与管理;行政管理部负责其他文件、资料及制度的建档与管理,同时负责其他部门移交档案的管理。
(3)各档案点管理的文件、资料及制度各部门不得随意处置,由行政管理部定期归档统一处理。
第三章 平时归卷
第5条 各部门都要建立健全平时归卷制度。对处理完毕或批存的文件材料,由专(兼)职文书集中统一保管。
第6条 各部门应根据本部门的业务范围及当年工作任务,编制平时文件材料归卷使用的《案卷类目》。《案卷类目》的条款必须简明确切,并编上条款号。
第7条 公文承办人员应及时将办理完毕或经领导人员批存的文件材料收集齐全,并加以整理,送交本部门专(兼)职文书归卷。
第8条 专(兼)职文书人员应及时将已归卷的文件材料,按照《案卷类目》条款,放入平时保存文件卷夹内“对号入座”,并在收发文登记簿上注明。
第四章 立卷
第9条 案卷质量总的要求是:遵循文件的形成规律和特点,保持文件之间的有机联系,区别不同的价值,便于保管和利用。
第10条 归档的文件材料种数、份数以及每份文件的页数均应齐全完整。
第11条 在归档的文件材料中,应将每份文件的正件与附件、印件与定稿、请示与批复、转发文件与原件、多种文字形成的同一文件,分别立在一起,不得分开,文件应合一立卷。绝密文电应单独立卷,少数普通文件如果与绝密文件有密切联系,也可随同绝密文件立卷。
第12条 不同年度的文件一般不得放在一起立卷,但跨年度的请示与批复,应放在复文立卷;没有复文的,放在请示年立卷;跨年度的规划放在针对的第一年立卷;跨年度的总结放在针对的最后一年立卷;跨年度的会议文件放在会议开幕年,其他文件的立卷按照有关规定执行。
第13条 卷内文件材料应区别不同情况进行排列,密不可分的文件材料应依序排列在一起。
第14条 永久、长期和短期案卷必须按规定的格式逐件填写《卷内文件目录》。填写的字迹要工整。卷内目录放在卷首。
第15条 有关卷内文件材料的情况说明,都应逐项填写在《备考表》内。若无情况可说明,也应将立卷人、检查人的姓名和时间填上以示负责。
第16条 案卷封面,应逐项按规定用毛笔或钢笔书写,字迹要工整、清晰。
第五章 档案借阅、利用工作
第17条 企业内档案利用的方式
(1)提供档案原件。
(2)提供档案复印件。
(3)提供文献索引资料。
第18条 借阅管理
(1)凡需使用档案者,均须填写《文件调阅单》,依据调阅权限和档案密级,经各级领导签批后方能调阅。
(2)案卷一般仅供在档案室阅看,立卷的文件、资料可外借。外借的须办理登记手续。
(3)借阅期限不得超过____天,到期归还;如需再借,应办理续借手续。
(4)借阅档案者应爱护档案,确保档案的完整性,不得擅自涂改、勾画、剪裁、抽取、拆散或损毁。借阅档案交还时,须当面查看清楚,如发现遗失或损坏,应及时报告主管领导。
(5)外单位借阅档案时,应持有单位介绍信,经总经理批准后方可借阅,且不得带离档案室。其摘抄内容也须总经理同意且审核后方能带出。
第六章 档案销毁管理
第19条 对已失效的档案,由档案管理员登记造册,经相关领导共同鉴定,报总经理批准后,按规定销毁。
第20条 经批准销毁的档案,可单独存放半年,经验证确无保留价值时,再行销毁,以免误毁。
第21条 销毁文件必须在指定地点进行,并指派专人监销,文件销毁后,监销人应在销毁注册上签字。
第七章 附则
第22条 本制度由行政管理部负责解释、补充,由总经理批准后实施
(7)车辆管理制度
第一章 总则
第1条 目的
为了严格管理车辆,合理使用车辆,节约费用开支,最大限度地发挥车辆的使用效益,以适应企业公务用车的需要,特制定本制度。
第2条 适用范围
本制度所指车辆均指企业的行政办公用车。
第3条 权责单位
本企业的办公用车统一由行政管理部管理。
第二章 行政用车管理
第4条 企业各部门用车均应按要求填写《用车申请单》,经行政管理部指派负责人签名同意后方可出车。
第5条 部门用车超过半天以上(包括半天),应提前一天申请。
第6条 若多个部门同时申请用车,行政管理部有权根据用车的“轻、重、缓、急”进行统筹安排,任何人不得因无公车使用而延误工作。对无法安排的用车,行政管理部会在《用车申请单》上注明,员工报销公务交通费应出示相关有效的报销凭证。
第三章 车辆管理
第7条 企业公务车辆的相关证件及稽核等事务统一由行政管理部管理。
第8条 每部车辆应设置《车辆行驶记录表》,在使用前应核对《车辆里程表》与《记录表》前一次用车的记载是否相符,在使用车辆后,应记载行使里程、时间、地点、用途等。行政管理部每月对其抽查一次。
第四章 车队纪律
第9条 日常行为管理
(1)司机必须遵守《中华人民共和国道路交通管理条例》及有关交通安全管理的规章规则和相关操作规程,安全驾车。
(2)为体现企业形象,驾驶员工作时必须衣着整洁,举止大方,礼貌待人。
(3)严禁在未经领导同意的情况下,接送客人或办私事。严禁将车辆交给无证人员驾驶或租借给他人。
(4)未经车队主管同意,不得改变行车路线和行车计划,严禁私自对外经营,否则除取得收入归企业和与之相关发生的费用自理外,车队可根据具体情节按规定给予处罚,并记入当年绩效考核。
(5)任何车辆必须凭《派车单》外出,用车人应认真填写《派车单》中的内容“部门、时间、地点、用车人、用车事由及用车人要求”。填写完后由本部门主管签字,总经理签字再由车队主管签字,确定驾驶员。签字不全不得放行。
(6)司机应爱护车辆,随时保证车辆的整洁,归队后应将车辆擦洗干净、停放整齐。需维修车辆必须先擦洗干净后再维修,否则按绩效考核扣分。
(7)不得擅自将公务用车开回家,或作私用,违者按相关规定予以处理。
(8)严禁酒后开车,酒后开车损坏车辆者,由司机负责维修费;如发生交通事故除负责维修费外,还应承担法律责任。
(9)司机对行政管理部的工作安排应无条件服从,不准借故拖延或拒不出车,有公事应随叫随到。
(10)司机出车执行任务,遇特殊情况不能按时返回的,应及时设法通知行政管理部负责人,并说明原因。下班后,应将车辆停放在规定地点保管,不准私自用车。
(11)出车前,要例行检查车辆的水、电、机油及其他机件性能是否正常,发现不正常时,要立即加补或调整。出车回来,要检查存油量,发现存油不足一格时,应立即加油,不得出车时才临时去加油。
(12)司机发现所驾车辆有故障时要立即检修。不会检修的,应立即报告行政部负责人,并提出具体的维修意见(包括维修项目和大致需要的经费等)。未经批准,不许私自将车辆送厂维修。
(13)司机应严格执行出车任务,不得在途中办私事。司机同用车人必须完善用车手续,填写《行车记录》。
(14)原则上由司机负责企业的出车任务,任何人未经同意不得驾驶企业车辆。非专职司机用车应在《车辆使用登记本》上登记,注意保持车辆清洁,行车后,司机有责任及时检查车况,发生问题应立刻向有关各方汇报。
(15)为保证车辆安全,除领导同意外,出车在外或出车归来时,车辆应停放在指定的车位。
第10条 凡有下列过失之一者,给予警告或罚款处理
(1)上、下班前不搞好车内外卫生。
(2)上班时开车探亲访友、会客、办私事。
(3)车辆排队候客时擅离车位,三五成群聊天影响工作。
(4)不服从调度,上班不按规定时间出车营运。
(5)擅离工作岗位。
(6)填《路单》不认真,弄虚作假,涂改、撕毁《路单》。
(7)下班不签退,不交车钥匙。
(8)事前不办理请假手续,缺勤影响工作,补休、调休、轮休未经领导批准,借车给他人驾驶或学车。
(9)服务态度不好,影响企业声誉。
(10)遗失车上设备、证件等。
第11条 违规与事故处理
(1)因下列情形之一违反交通规则或发生事故时,由驾驶人负担,并予以记过或免职处分。
①无照驾驶。
②未经许可将车借予他人使用。
③违反交通规则,其罚款由驾驶人负担。
(2)意外事故造成车辆损坏,在扣除保险金额后再视实际情况由司机与企业共同负担。
第五章 车辆维修保养管理
第12条 车辆的年审、保养维修统一由行政管理部安排办理。
第13条 司机应加强对车辆的保养,爱护车辆,勤检查、勤打扫,出车前、收车后要进行检查,如有异常,应及时向车队长报告,保证车辆的正常行驶。
第14条 车辆需要维修时,先由司机填写《维修项目单》,车队长审查后制订修理计划后,车辆方可进厂修理。
第15条 企业车辆的维修,须在指定的修理厂修理。定点修理厂应该是修理质量好、价格合理、方便快捷、服务意识强、有一定规模的厂家。
第16条 维修费在____元以下的,由车辆管理员报行政管理部经理审核;____元及以上的须由总经理批准。
第六章 费用报销
第17条 公务用车油料及维修费根据相关凭证实报实销。
第18条 私车公用依凭证报销。
第七章 附则
第19条 行政管理部负责本制度的制定、发放、修改、废止等工作。
第20条 总经理负责本制度的核准工作。
第21条本制度自颁布之日起执行。
2 行政人事管理操作工具











3 行政人事管理工作流程




4 行政人事管理方案设计
(1) 办公费用控制办法
办公费用控制办法
办公费用管理的归口部门是行政管理部,费用管理要坚持厉行节约、精打细算的原则。
一、费用开支计划
1. 行政办公费用由行政管理部于年初拟定预算,由财务部汇总、审核,经总经理审批通过后执行。
2. 企业同时授予副总经理、部门经理对计划内费用开支的审批权限。
3. 企业费用开支计划留有弹性,并根据实施情况做出调整。
4. 原则上,各项费用开支不得超出年初预算的额度。
二、审批权限及程序
(一)凡企业费用开支计划内的审批程序如下。
1.费用当事人申请。
2.部门经理审查确认。
3.行政管理部审核。
4.财务部门审核。
5.授权分管副总或总经理审批。
(二)凡企业计划外开支,一律报总经理审批。
三、日常办公用品费控制
(一)办公用品购买实行季度申报制
每个部门将所需的日常办公用品于每季初____日前填写《办公用品购买申报单》交行政管理部,由行政管理部汇总,报财务部、总经理审核批准后统一购买,发放时要进行登记。
(二)特殊办公用品购买
各部门急需或特殊的办公用品,经批准,可自行购买。
1. 单价在____元以下,或总价在____元以下,由行政管理部经理批准。
2. 单价在____元以上,或总价在____元以上,由分管副总批准。
(三)凡添置的办公用品属固定资产核算范围内的,由财务部及时登记固定资产明细账,并注明保管人员姓名,各部门要确定专人管理,以免丢失和损坏,否则,视其情况,照价赔偿。工作
人员调离本单位时,需先办理财产移交手续,再予办理调动手续。
(四)费用报销
办公费用一律凭完备的《办公用品购买申报单》及其他相关手续办理。凡未归口行政管理部,又未报相关领导同意,擅自购买办公用品和业务书籍的,企业不予报销。
四、印刷费用控制
1. 印刷费用单笔在____元及以上的支出,由行政管理部经理审批。
2. 印刷费用单笔在____元以下的支出,由部门经理审批。
五、图书资料费用控制
1. 图书资料费用单笔在____元及以上的支出,由行政管理部经理审批。
2. 图书资料费用单笔在____元以下的支出,由部门经理审批。
六、维修费用控制
1. 各部门设备出现质量问题时,报行政管理部处理。
2. 对于在保修期内的设备,由行政管理部直接联系厂家进行维修,超过保质期的设备,行政管理部接到报修后,与维修厂家进行联系,商定修理费用。
3. 维修费用单笔在____元及以上的支出,由行政管理部经理审批。
4. 维修费用单笔在____元以下的支出,由部门经理审批。
七、其他行政经费管理控制
(略)
(2) 车辆使用管理办法
车辆使用管理办法
一、车辆管理
(一)车辆日常管理
1.本企业车辆实行统一管理,企业所有车辆(含企业领导相对固定使用的车辆)均由行政管理部统一调度,各部门用车均须提前一天提出用车申请,填写《用车申请表》,经所在部门经理批准后送交行政管理部车队,由车队按公务的轻、重、缓、急统一安排车辆,并经行政管理部经理审核后出车。
2.每部车应设置《车辆行使记录表》,车辆使用完后应记载行车里程、时间、地点和用途等事项。
3.车辆只能在企业指定的加油站加油,因工作需要购买燃油的,必须经车辆管理员同意。
4.车辆一律停放在指定的停车点,不得乱停乱放。
5.司机在交接车辆时,必须检查各自的车辆情况,发现问题及时报告车辆管理员,否则发生损坏由当值司机承担。
6.严禁无证驾驶车辆和私自出车,违者将按照企业相关规定进行惩处。
(二)车辆使用范围
1.企业员工在本地或短途外出开会、联系业务。
2.接送企业宾客及为企业办事的部分人员。
3.企业中高层领导用车。
4.其他特殊情况用车。
二、车辆的保养与维修
(一)车辆的保养
1.车辆的年审、保养维修统一由行政管理部安排办理。
2.行政主管每星期例行检查一次车辆的基本状况。
(二)车辆维修
1.车辆维修由行政管理部统一负责,须到企业指定的修理厂维修,车辆大修应列计划,报总经理批准。
2.行政管理部接到《车辆维修单》后,由车辆主管对车辆故障进行分析,确定是否需要进行维修以及确定维修的项目。
3.由于违反交通法规造成的损失,企业一概不予报销。
4.车辆因自然磨损造成的机械故障与车辆负责人无关,费用由企业承担。
5.维修费在____元以下的,由车辆管理员报行政管理部经理审核;____元~____元的经分管领导批准;____元以上的需经总经理批准。
6.修理后所有更换的零配件,必须带回交车辆管理员检验认可。
7.由于驾驶不慎,人为造成机动车损坏的,扣除保险企业赔偿部分的修理费用,应由司机全额赔偿。