民办高校举办者变更的趋势与归位

作者简介:刘亮军,郑州科技学院教授,教育博士。
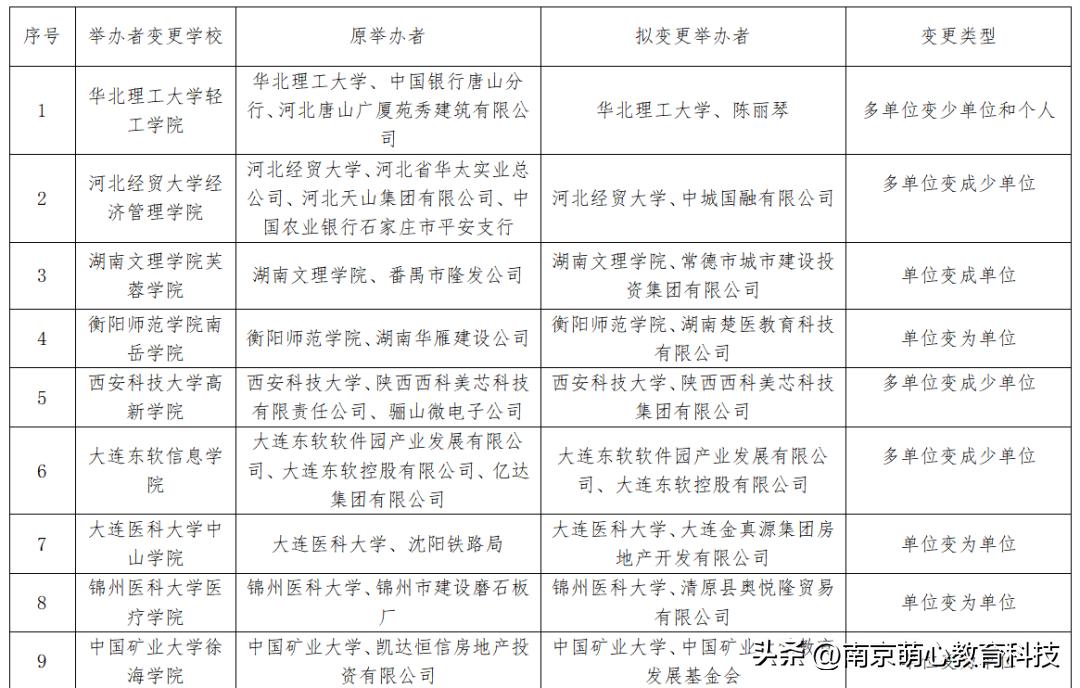
民办高校举办者变更是当前民办高等教育发展中的一种新动态,在一定程度上也会影响民办高校的未来发展。据教育部官网公示,仅2023年上半年的民办高校举办者变更学校就有14所(见表1)。这14所民办高校中的11所都是独立学院,有3所(大连东软信息学院、黑龙江外国语学院、黑龙江东方学院)为独立设置的民办高校。
表1 2023年上半年教育部官网公示的14所民办高校举办者变更名单


一
独立学院合作举办方的变更情况分析
之所以如此多的独立学院要进行举办者变更,是因为这些独立学院要为转设做准备。根据教育部要求,独立学院需要尽快转设为独立设置的公办高校或民办高校。目前,我国很多独立学院已经成功完成转设,进入了独立学院转设的最后攻坚期。2023年上半年独立学院举办者的变更,主要有以下几种情况:
第一种情况是合作举办方由民营企业变成母体高校的基金会。如中国矿业大学徐海学院的合作举办方由凯达恒信房地产投资有限公司变更为中国矿业大学教育发展基金会。这种情况的独立学院转设,意味着将私营企业的合作举办方排除在独立学院的举办者之列,母体高校获得了对独立学院的完全控制权,为下一步的转设工作提供了良好条件。母体高校可以按照自己对独立学院发展相关情况的研判,在地方政府的支持下转设为公办高校,或者寻找新的合作举办方,转设为民办高校。
第二种情况是合作举办方由私营企业变成国有企业。如湖南文理学院芙蓉学院的合作举办方原为番禺市隆发公司,目前变更为常德市城市建设投资集团有限公司,后者是一家国有全资企业。长江大学文理学院也属于这种情况。之所以会出现这种情况的变更,可能原因是原有举办者不愿意或不能够成为转设后民办高校的举办者,因为要成为转设后民办高校的举办者,需要向母体高校缴纳一笔“分手费”,且还要保证转设后的民办高校在土地、校舍、师资等方面达到国家基本办学要求。在这种情况下,独立学院会寻找新的合作举办方,新的合作举办者方进入独立学院后,为下一阶段的独立学院转设提供了条件。国有企业受到独立学院的青睐,因为国有企业的社会公信力较高、资金较为充裕,独立学院转设为国有企业作为举办者的民办高校,不容易引起师生的担忧和*制抵**。目前我国多所民办高校的举办者是国有企业。
第三种情况是合作举办方由一家私营企业变更为另一家私营企业。如衡阳师范学院南岳学院的合作举办方由湖南华雁建设公司变更为湖南楚医教育科技有限公司,通过企查查获知,后者的实际控制人是何彬生,何彬生是长沙医学院的董事长和校长。这种情况的举办者变更,原因可能是原有的合作举办方不具备带领独立学院转设的条件,比如无法给予母体高校足够的“分手费”,也没有充足的资金使转设后的民办高校在土地、校舍、师资、实验设施设备等方面达到国家的要求。
第四种情况是合作举办者由国有企业或国有企业的下属单位变更为私营企业。如大连医科大学中山学院的合作举办方由沈阳铁路局变更为大连金真源集团房地产开发有限公司,西安建筑科技大学华清学院的合作举办方由陕西省物资产业集团总公司变更为西安曲江华清文教有限公司。之所以要进行这种情况的变更,可能是因为原来的国有企业或国有企业的下属单位不愿意成为独立学院转设后的高校的举办者。
二
当前民办高校举办者的变更主要类型
第一种情况是由自然人变更为企业。如黑龙江外国语学院的举办者由刘英、刘幂、刘敏变更为海南省三亚市鑫圣璟教育科技有限公司,通过企查查获知,后者的法定代表人为刘英。民办高校的举办者由自然人变更为同一自然人控制的企业的现象较为常见,之所以进行这种变更,是因为自然人会受到生命周期的限制,而企业不受生命周期的约束。此外,企业可以通过内部股东更替的方式方便地进行实际举办者的更替。这种举办者由自然人变成企业,公司的实际控制人还是原举办者,这种变更的学校控制权还在原举办者手中,还能把握办学的主动性,对学校的发展影响不大。
第二种情况是自然人变更为非营利性组织。如黑龙江东方学院的举办者由孟新、尚鹤翔、刘式勤、周长源四位创办者变更为黑龙江省高等教育学会。黑龙江东方学院的举办者变更在我国民办高校中很有案例价值。作为民办高校的创办者在年龄日渐增大后需要面临几种选择,一是培养子女接班;二是通过举办权有偿转让的方式进行举办者变更,通俗地理解,就是将民办高校“卖掉”;三是将民办高校的举办者变更为非营利性组织,这种情况反映了举办者不追求经济回报的高风亮节。当然,将举办者变更为非营利性组织并不必然能够保障民办高校的健康发展。区域高等教育学会是一个相对松散型的学术性组织,让一个松散型的组织成为一所民办高校的举办者目前在我国还是首例,学校的发展情况还需要继续观察。
三
民办高校举办者频繁变更的
现实性实质
民办高校举办者频繁变更的实质就是获得对学校的控制权,而通过控制权的买卖交易行为是获得学校控制权的唯一路径。改革开放45年来,民办高校成为中国高等教育的重要组成部分和重要增长点,不管是变更前的举办者还是通过变更获得控制权的新举办者,都积累和具备相当的经济和社会实力,都是在学校所在区域有较大社会影响的企业家或其他知名人士。控制学校举办权是其追求“经济人”和“社会人”的利益掌控和重要使命,也是大多数民办高校投资办学属性的使然。教育是公益性事业,民办高校频繁的举办者变更给社会民众、行政主管部门带来对学校控制权和追求利益动机的信任危机,甚至给民办高校的发展生态罩上一层迷雾。新修订的《中华人民共和国民办教育促进法》和《中华人民共和国民办教育促进法实施条例》实施以后,民办高校通过举办者变更把举办权进行转让(买卖)的越来越多。不同举办者变更对原有学校的发展作用不同,特别是通过变更实际控制方的变化,会对民办高校发展可能产生较大影响。一是学校原举办者确实由于经济等原因造成学校发展受挫,把举办权转让给新企业接手。如银川能源学院遭遇办学风险,举办者变更为四川希望教育产业集团有限公司,这种举办者变更稳定学校管理团队,帮助学校走出沼泽地,有效防范了办学风险。二是原举办者未继续办学把举办者变更为新举办方。如山东英才学院是一所办学水平和知名度较高、社会声誉较好的民办高校,2019年7月22日,宇华教育以14.92亿元人民币收购济南双胜教育咨询有限公司持有山东英才学院90%的股权,获得山东英才学院90%的举办者权,在社会产生较大影响。
四
民办高校举办者变更与发展使命归位
建设教育强国是时代赋予各级各类教育的重要使命。民办高校也是支撑教育强国建设和落实立德树人根本任务的重要办学群体。民办高校的举办者不管怎么变更,办好人民满意的民办高等教育和实现学校高质量发展是举办者不忘初心、砥砺前行的基准点。在现实的办学情景下,举办者频繁变更与学校高质量发展会形成一定的价值观博弈,对学校的发展具有引领和导向作用,在投入方式、治理结构、发展模式、管理机制等方面发生重大变化,影响学校的未来发展。举办者不管是追求“经济人”还是“社会人”,教育公益属性是需要共同遵循的规律。新、老新举办者都须秉承教育情怀和国之大者的理念,用好学校的控制权,真正把办学精力、能力、实力运用到建设高质量教育体系上来,回答和实践好“为谁培养人、培养什么人、怎样培养人”的问题,把学校的办学精神、办学理念和办学行动做到更好的传承与发扬。不能一味追求经济利益最大化的办学动机,在办学中要加大人才培养和科学研究等方面的继续投入,增加师生及利益相关者的获得感,提升学校的核心竞争力和未来可持续发展能力,办新时代人民满意的民办高大学。
来自苏大民办教育研究中心