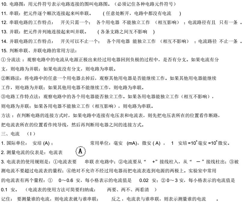
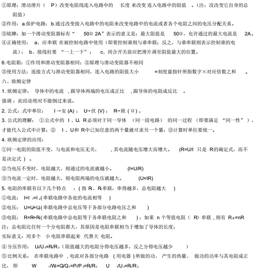
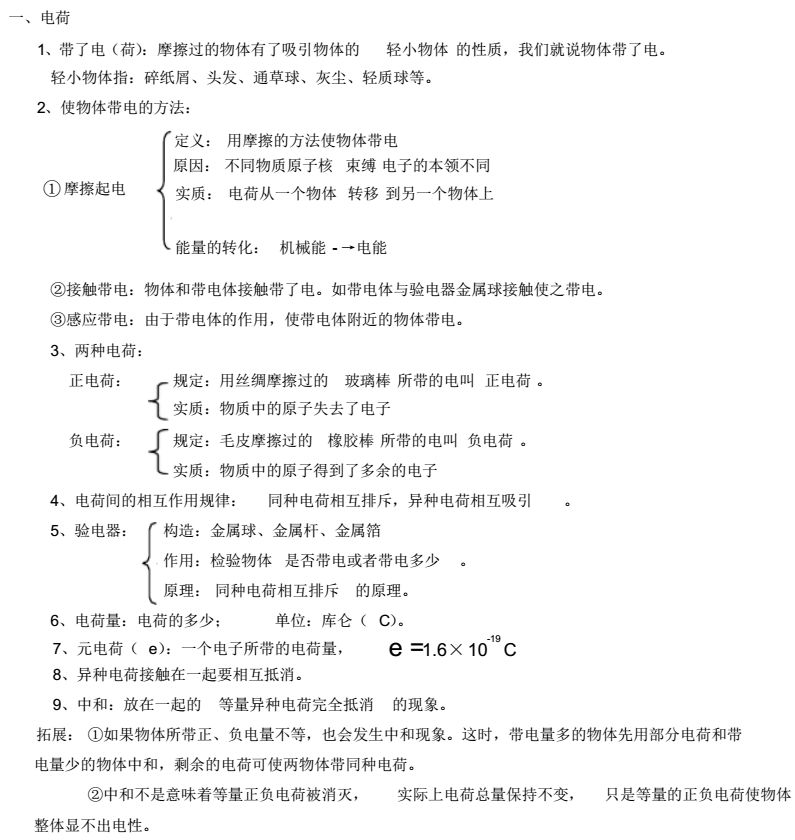
中考物理电学必考知识点总结 (九年级物理电学知识点总结)

物理电学知识点讲解动画,物理电学知识点讲解电压表

物理大师

初中所学电学知识,属于初中物理中较为抽象的模块,很多同学理不清头绪,觉得概念繁多。

物理电学知识点讲解动画,物理电学知识点讲解电压表

今天大师带来超详细的初中电学知识点总结,需要的小伙伴们赶紧收起来好好看吧!

物理电学知识点讲解动画,物理电学知识点讲解电压表

物理电学知识点讲解动画,物理电学知识点讲解电压表

物理电学知识点讲解动画,物理电学知识点讲解电压表

物理电学知识点讲解动画,物理电学知识点讲解电压表

物理电学知识点讲解动画,物理电学知识点讲解电压表

物理电学知识点讲解动画,物理电学知识点讲解电压表

物理电学知识点讲解动画,物理电学知识点讲解电压表

物理电学知识点讲解动画,物理电学知识点讲解电压表

物理电学知识点讲解动画,物理电学知识点讲解电压表

物理电学知识点讲解动画,物理电学知识点讲解电压表

物理电学知识点讲解动画,物理电学知识点讲解电压表

物理电学知识点讲解动画,物理电学知识点讲解电压表

物理电学知识点讲解动画,物理电学知识点讲解电压表

物理电学知识点讲解动画,物理电学知识点讲解电压表

物理电学知识点讲解动画,物理电学知识点讲解电压表

物理电学知识点讲解动画,物理电学知识点讲解电压表