
有保险的P2P
文 / 领投哥
投资P2P最大的担忧是安全性,今天我们就来测评一家特殊的平台——小赢理财,这家平台宣称有履约保险,如果借款人逾期,保险公司2个工作日内赔付本息。
是不是很有诱惑力?领投哥今天就给大家做个深度测评,了解一下P2P的履约保险,到底怎么样。
01 小赢理财是谁办的?
还是老套路,我们先扒创始人。小赢理财的创始人叫唐越,就是下面这位,怎么样看面相,像不像《士兵突击》里面的七连连长?

小赢理财创始人唐越
其实唐越不是明星,但是在创业圈子里却是小有名气。唐越就读于*京大南**学,后赴美留学,然后进了华尔街,在美林证券工作。1999年5月,唐越带着100万美元创办了E龙公司,就是后来能定机票与酒店的艺龙网。
1998-1999年,正是中国互联网创世纪的年代,新浪、搜狐、腾讯、京东大都诞生在这段时间。唐越虽然不如张朝阳、马化腾出名,但也算是创业元老了。
艺龙虽然名气不大,中间被唐越卖给了Mail.com,后来又买了回来,但是最终在纳斯达克上市,唐越也成了美股上市公司的CEO。2006年,唐越离开艺龙,创办了蓝山资本。2014年3月,又创办了小赢理财。
02 小赢科技的股东背景如何?

小赢科技股权结构
从上图可以看出唐越是小赢科技的实际控制人,占股57.2498%;此外自然人股东还有朱保国,他是微众银行第二大股东,健康元(600380)董事长,他们家的产品你一定熟悉——太太口服液。
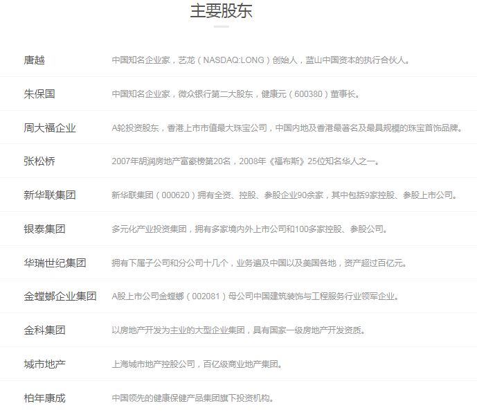
但小赢集团应该是采用了VIE结构,所以真实的股权信息这里是看不到的。公开资料显示,小赢科技与2017年3月获得10亿元B轮融资,在其网站中高开了主要股东信息:

从中可以看出,周大福、新华联、银泰集团、金科集团等都是小赢科技的股东。而这些应该都在VIE机构里面。真实的股权结构,只有等上市的时候,在招股书中看了。
03 小赢理财的收益情况如何?
小赢理财已近进化了,现在除了网贷还有货币基金,还卖保险。网贷部分叫小赢网金,其他在小赢理财里面。

小赢理财收益情况统计
上标是小赢理财的收益情况,其中新手标30天的有两档,1万元的利率10%,5万元的利率8%,12个月的利率8%。这个收益在P2P中算是比较低的了。
货币基金7日年化4.41%,今天余额宝的7日年化是4.14%,相比之下小赢理财的利率更高一些。
04 小赢网金的安全性如何?
终于说到重点了,小赢网金的收益不是很高,但是也有人投。而且现在基本新标上来就被秒光。为什么呢?很多人应该看重他的履约保险。
小赢网金的保障方式有两种:众安保险保障;和第三方担保。我们重点说一下众安保险——这种方式,小赢网金在官网明确承诺:如果产品发生逾期,众安保险将在2个工作日内,通过系统自动赔付到账。
投P2P这么多年,这是领投哥看到写得最爽快,最不模棱两可的承诺了。不光是赔付,而且是到账!上截图,以免他们以后不认账哈哈:

履约保险说明
众安保险是国内首家互联网保险公司,腾讯、蚂蚁金服、中国平安是其股东,并已于2017年9月28日在港交所上市。业内俗称三马保险(马化腾、马云、马明哲)。这实力也是杠杠滴了!
05 小赢网金的履约保险是真实的吗?
领投哥投了小赢网金1万元新手标,投标之后可以看到一个保单号。然后复制这个保单号,去众安保险官网,去查这个保单。结果确实是能查到的。

领投哥投标后的保险凭证截图
从上面的截图中可以看到,投保金额要比本息收益高(1万元新手标,1个月利率10%,到期本息收益10082.19,但投保金额是10458.61)。此外确实有明确说明逾期后2个工作日内完成赔付。
由此可以判断,众安保险的这个履约保险是名副其实的。
06 履约保险有没有免责条款?

免责条款
免责条款一共10条,但其实重要的就是上图加红的两条:一是骗贷;一是风控不严。这两条中体还是要靠小赢理财的风控水平来规避。
领投哥写这个测评很较真啊,为了求证我专门给众安保险打了电话。客服倒是一直在给我吃宽心丸,说小赢理财在审核时都会看征信报告,一般情况下欺诈是可以杜绝的。
总体下来,哥判断这两点虽是在规避责任,但也有点类似保险中的格式条款,如果真较起真来可能有部分不会赔付,但是总体来说还算靠谱。
07 小赢理财运营情况
从官网看小赢理财的资产主要是信用借款、消费分期,还有一部分是有抵押物的借款。小赢科技有自己的资产端——小赢普惠,有信用贷、信用卡代偿、车贷与房贷业务。
官网披露累计成交额539亿,借贷余额越155亿。平台没有披露更详细的运营月报与年报,也没有披露盈利情况。
保障方式除了众安保险,还有一种是第三方担保,由大型企业与金融机构担保。投资者在投资时应该看清楚,这部分属于“专业推荐”类目。
08 总体评价

履约保险是最大卖点
小赢理财创始人唐越是互联网老兵,股东背景雄厚,团队在互联网金融中属于高配。平台出现道德风险的概率较低。
保障方式有众安保险履约险与第三方担保,其中履约险虽有免责条款,但却是真金白银的履约险,承诺借款人逾期,2个工作日赔付到账。
综上可以判定,小赢理财的安全性在P2P中是比较高的。但也正是如此,他的收益率显得偏低,12个月年化8%,而且需要抢标。
适合不满足银行理财、货币基金收益率,又不愿承担过多风险的投资者。
以上是领投哥的第5篇P2P测评,如果你想看更多的深度测评文章,欢迎关注领投哥。