
针对传统混凝土裂缝修复存在的问题,同时受仿生学领域自愈合现象的启发,国内外学者开始对混凝土裂缝自修复技术进行研究,使得混凝土本身具有自我监测、自我修复功能。近年来,基于微生物的水泥基材料裂缝自修复因具有较大的修复潜力和环境友好等特点,受到研究者广泛关注。
本文从微生物自修复水泥基材料裂缝发展历程、微生物诱导矿化沉淀结晶机理、微生物诱导矿化产率及影响因素、微生物的固载及固载后矿化活性的测定、裂缝制作方法及修复养护条件、修复效果表征方法、裂缝自修复效果和微生物自修复剂对水泥基材料自身性能的影响方面,综述了其研究进展,并指出了目前微生物自修复水泥基材料研究中主要存在的问题。
微生物自修复水泥基材料裂缝发展历程
1973年,Boquet等发现自然界中许多微生物在适宜条件下能够通过自身 生命活动 生成矿物沉淀。
2001年,Bantosh等将这种微生物诱导碳酸钙沉淀(MICP)技术应用在混凝土裂缝修复中。但该裂缝修复方法需消耗大量的裂缝监测及维修成本,仍属于 被动 修复范畴。
2007年,Jonkers等提出了基于MICP技术的微生物自修复混凝土设计理念。此后,研究者对基于微生物的混凝土裂缝自修复进行了大量的研究。
微生物诱导矿化沉淀结晶机理
- 脲酶作用下尿素分解
巴氏芽孢杆菌(兼性厌氧型)具有非常大的自修复潜力,被广泛应用于混凝土裂缝的自修复研究当中(图1)。

图1 脲酶菌诱导矿化沉淀机理
该菌以尿素和钙源溶液为矿化所需底物,其体内含有一种 脲酶 ,能够将尿素分解为NH3和CO2,NH3极易溶于水并生成OH促进了CO2向CO32-的转化。同时,细菌表面带有 负电荷 ,不断地与溶液中的阳离子(Ca2+)结合,并以自身为成核位点与CO32-反应生成碳酸钙晶体。该过程沉淀生成量大、速率高,但不足之处是该过程产生的NH3会对环境造成一定的负担。
- 细菌有氧呼吸分解有机酸钙
Jonkers等使用一种嗜碱性芽孢杆菌(好氧菌)并以乳酸钙为底物组成微生物自修复剂进行修复研究(图2)。

图2 微生物自修复混凝土裂缝机理
该菌的 作用机理 为混凝土开裂后,水和氧气进入混凝土内部,细菌开始苏醒并通过自身呼吸作用将有机酸钙分解为CaCO3和CO2,生成的CO2继续和水泥水化产物Ca(OH)2反应生成CaCO3。
该途径对环境几乎没有不利影响,但这种依靠细菌自身有氧呼吸作用产生沉淀的过程缓慢,且该过程需要氧气的参与,裂缝深处氧气含量较低限制了可修复裂缝的深度。
- 细菌无氧呼吸分解有机碳
Tziviloglou等利用细菌无氧呼吸分解有机碳源生成碳酸钙沉淀。其所用的硝酸盐还原菌能够通过自身 无氧呼吸作用 将有机碳源分解为CO32-和HCO3-,进而与Ca2+反应生成碳酸钙沉淀。
Ehrlich等利用硫酸盐还原菌的无氧呼吸作用生成碳酸钙沉淀。该方法与有氧呼吸作用方式一样,生成沉淀修复裂缝过程同样缓慢,且在裂缝表面附近很难保证无氧环境,无法满足其矿化所需条件。因此,利用细菌无氧呼吸分解有机碳的研究较少。
- 碳酸酐酶促进CO2水化
以上所述矿化途径均属于异养途径,都需要额外加入微生物矿化所需底物(碳源或钙源)。而底物的掺入在提高混凝土成本的同时,又会对混凝土自身性能产生一定的影响。为解决上述问题,钱春香课题组提出了一种 自养型 MICP途径,研究人员筛选出一种内含有一种碳酸酐酶的细菌,能够大幅提高CO2的水解速率,在碱性环境下促进CO32-的生成,从而与周围游离的Ca2+反应生成碳酸钙沉淀。
上述微生物自修复混凝土裂缝机理不同,但本质都是微生物参与诱导矿化过程并最终生成碳酸钙沉淀以实现对裂缝的封堵(表1)。

微生物诱导矿化产率及影响因素
水泥基材料裂缝自修复效果主要跟碳酸钙的沉积量有关。研究显示,对于已给的一定量的某种细菌,其诱导碳酸钙矿化产率主要跟底物种类和浓度、反应温度和环境pH值有关。
先前研究大都是基于实验室环境条件下进行的,实际工程中可考虑以下3种方法:(1)提前根据细菌种类选择合适的底物种类,并在不影响水泥基材料自身性能的同时尽可能增加 底物掺量 ;(2)尽可能控制水泥基材料修复时所处环境为细菌矿化所需最适环境(温度、氧气含量、水等);(3)对细菌采取一定的保护措施,从而降低pH值对细菌生物活性剂矿化产率的影响。目前的研究大都聚焦于如何提高对微生物的保护。
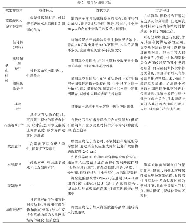
微生物的固载及固载后矿化活性的测定
混凝土内部高碱性环境以及水泥水化使得其内部孔隙细化导致细菌的生存空间缩小或消失,影响水泥基材料内部细菌生物活性及矿化产率。对此,为了对细菌起到一定的 保护作用 ,往往预先对细菌或修复剂进行处理,然后再与混凝土材料一起搅拌。
最为简单的处理方法是直接将细菌孢子悬浮液与具有保护功能的材料混合搅拌。而为提供良好的保护效果和生长存活空间,目前的研究大都选用多孔材料对微生物修复剂进行 固载 。
表2对几种不同固载方法所用的微生物载体、载体特点、固载方法以及各自的方法评价进行了概括。

裂缝制作方法及修复养护条件
压制法制作裂缝是当前使用最为普遍的裂缝制作方法。但是在实验中,加载过程出现的裂缝宽度和长度都是随机的,不利于实验研究。为解决这一问题,可采用内嵌法和拼接法对裂缝进行处理。
实际工程中,混凝土在使用过程中即使没有力学荷载的情况下也会出现各种收缩,从而产生裂缝,可根据此原理进行裂缝的制作。然而,该方法较为复杂,因此在目前的研究中 鲜有使用 。
为保证修复效果,样品开裂后的养护至关重要。目前存在的养护方式主要分为5种:(1)适宜温度(20-30°C),较大相对湿度(>90%RH)下养护;(2)适宜温度的水中浸泡;(3)适宜温度的营养溶液(包含细菌生长及矿化反应所需物质)中浸泡;(4)以水为介质进行湿干循环;(5)以营养溶液为介质进行湿干循环。
修复效果表征方法
- 裂缝面积修复率
裂缝面积修复率是最为直观的修复效果表征方式。可利用光学显微镜对裂缝位置 拍照 ,同时利用图像处理软件对图像进行二值化处理,计算出裂缝面积。
- 强度恢复率
微生物对裂缝的修复效果不应只体现在对裂缝的封堵上,还应对混凝土结构力学性能有一定的恢复, 强度恢复率 是一种很好的力学性能修复效果表征方法。
- 抗渗性
混凝土结构耐久性与其抗渗性有关,抗渗性越强,抵御外界有害物质侵蚀作用越强,耐久性越好,因此,非常有必要对修复后裂缝处的抗渗性进行研究。
- 无损检测
为避免对试件破坏,还原真实的裂缝内部修复效果,可采用超声波无损检测法、X射线计算机断层扫描(X-CT)技术对混凝土的裂缝进行检测与分析。
微生物自修复裂缝效果
混凝土内部严苛的环境是影响细菌自修复裂缝效果的最主要因素。当前的研究也大都聚焦在载体的选择以及固载方法的提升方面,以期更好地对细菌进行保护,提高其在混凝土内部的 矿化活性 ,从而提高修复效果。表3中总结了经不同载体固载后,细菌修复裂缝的效果。

对于宽度为0.5 mm以内的裂缝,微生物可以达到良好的修复效果,且经修复后,混凝土结构强度得到一定的恢复,自身抗渗透性、抗侵蚀性以及耐久性得到了提高。但自修复混凝土已经进入 瓶颈期 ,目前已知的微生物可自修复最大裂缝修复宽度为1.24 mm,只是其修复率较差,且裂缝修复深度非常浅。
除载体外,研究表明开裂龄期对裂缝自修复效果的影响也较大,随着裂缝制作龄期的延长,自修复效果降低。这主要是因为混凝土内部 环境苛刻 ,不利于细菌生长存活。
目前修复效果大都主要关注裂缝表面的闭合,而对于修复深度的研究则较少。且目前研究多集中于选择更优的载体及固载方法来提高修复效果,并没有较大的创新,如果不能从 根本上 对细菌在混凝土环境中的矿化机理以及影响因素进行深入研究,很难取得实质性的突破。
微生物自修复剂对水泥基材料性能的影响
微生物自修复剂各组分的加入势必会对水泥基材料自身性能产生影响,通过对所用细菌、底物、载体的种类进行筛选,并调整其掺量在合理范围内,从而在保证较好修复效果的同时,使得微生物自修复剂对水泥基材料的不利影响降到最低。
目前的研究主要针对其力学性能和耐久性的影响,而 耐久性 主要通过吸水性、渗透性进行侧面表征,吸水性和渗透性越低,则证明其抗外界物质侵蚀能力越强,耐久性越好。
值得注意的是,虽然微生物自修复剂起着良好的提高性能作用,但并不是微生物浓度越高,越有助于性能的提高。只考虑修复剂对强度的影响,细菌最佳浓度为105 cells/mL。当然,若采用载体对细菌或修复剂进行固载,情况将不同。
存在的问题
基于微生物的水泥基材料自修复研究已有很多,并且也取得了一定的进展,但目前主要存在以下几个问题:
1)实验室中混凝土裂缝的制作大都在混凝土养护28 d之前,对于经几年后制作的裂缝的修复效果很少有相关报道。细菌经几年后是否仍旧存活或仍旧具有矿化修复能力有待研究。
2)现有的研究都是在没有外力荷载的实验室条件下进行的,且为保证修复效果,尽量提供最适宜的 修复环境 。但对于受荷载(静力荷载、动力荷载)作用下或在恶劣环境(多雨、干旱、盐渍等)下的修复效果研究较少。
3)应建立微生物自修复剂的 掺量 与裂缝修复效果之间的完整对照体系,以方便参考,并能了解到不同种类、不同掺量的微生物自修复剂所能达到的修复效果。
4)由于混凝土内部环境苛刻,细菌的生长存活能力以及矿化能力大幅下降,尽管研究者们一直寻找合适的 载体 及方法对细菌进行保护,但最终细菌修复裂缝的效果仍难以取得突破。目前所能修复的最大裂缝宽度为1.24 mm,但修复率较差,可修复裂缝 深度 非常浅。因此,如何提高裂缝修复宽度尤其是修复深度,是目前所面临的关键问题。
5)目前对裂缝修复效果的研究只停留在修复时裂缝处的 短期 力学性能及耐久性,几乎没有对修复后裂缝处长期耐久性的研究报道。并且,暴露在自然环境中经受风吹雨淋、四季交替的混凝土结构经微生物修复后的耐久性也有待研究。
论文作者:王海良、陈仓、荣辉、李莹、陈禹廷、张颖、张津瑞、王剑云
作者简介:王海良,天津城建大学土木工程学院,教授,研究方向为土木工程材料;张津瑞(通信作者),天津大学水利工程仿真与安全国家重点实验室,副教授,研究方向为混凝土耐久性。
论文全文发表于《科技导报》2022年第15期
本文有删减,欢迎订阅查看