
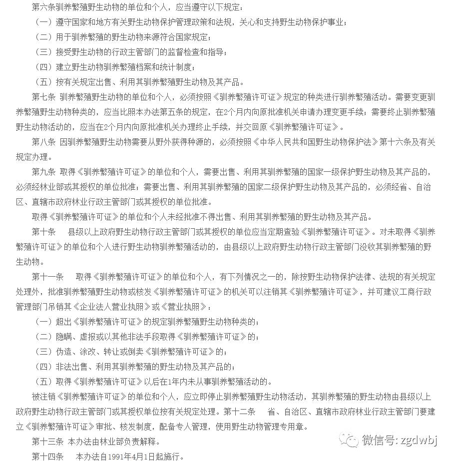
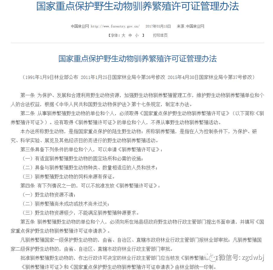
野生动物经营利用许可证办理程序
1、经营利用单位或个人向当地区县林业局提交书面申请报告;
2、区县林业局根据申报的经营利用内容发给《经营利用申请表》;
3、区县林业局核实经营的内容和规模、供货渠道和方式;
4、区县林业局报请市林业局,根据经营利用单位或个人申请经营种类在我市种群数量情况和驯养繁殖情况审查批准,代替省林业厅颁发《非国家重点保护野生动物经营利用许可证》。国家重点保护野生动物原则上不考虑经营利用,特殊需要由市林业局审核后报上级林业
野生动物经营利用许可证办理具体程序
1
项目名称
申领野生动物经营许可证
2
审核类别
审批
3
审核依据
《中华人民共和国野生动物保护法》
4
办事程序
1、受理 2、核查 3、发证或提出初审意见。
5
审核条件:
经营利用陆生野生动物或其产品的,应具备以下条件:
1、遵守《野生动物保护法》及其实施条例和《野生动物保护管理条例》等有关法律、法规的规定;
2、具有固定的经营场所和经营利用活动相适应的资金、人员;加工、制造野生动物产品的企业还应具备相应的设施、设备、技术条件,所生产的产品符合相应的产品标准;经营野生动物或其产品进出口业务的企业,还应具备进出口权,其所主营业务应与所进出口的野生动物或其产品相关联;
3、建立完善的台帐制度;
4、主要业务员熟悉野生动物保护法律法规,并具备相关的野生动物专业知识;
5、申请经营利用的野生动物及其产品具有合法的来源渠道。
6
申报材料
申请《经营利用准许证》须提交以下资料:
1、申请者的申请报告;
2、申请者的身份证明材料;
3、经营场所使用证明;
4、各省陆生野生动物及其产品经营利用准许证申请表。
7
承诺时限
十五个工作日发证或提出初审意见;
8
收费标准
省重点保护陆生野生动物,按成效额2%收取;三有保护动物的,按成效额1%收取。
9
收费依据
省物价局、省林业局、省财政厅文
备注 :1、《野生动物经营特许证》改称为《野生动物经营准许证》;
2、属国家一级保护野生动物的,由国家林业局批准;属国家二级保护野生动物和省重点保护动物,
主管部门按权限批准核发《国家重点保护野生动物经营利用许可证》。
