
慢性*麻疹荨**是指皮肤出现的风疹和血管性水肿,或两者兼有的一种临床表现,病程多在6周以上。*麻疹荨**中医学称为“瘾疹”“鬼风疙瘩”“游风”等,是指短暂出现的风疹和血管性水肿或两者兼有,根据发病时间长短可分为急性*麻疹荨**和慢性*麻疹荨**。慢性*麻疹荨**的病因很多,包括药物、食物、空气粉尘等。现代医家在古代文献研究中总结得出,*麻疹荨**多是由于先天禀赋不足、外感六淫邪气、饮食不节和情志内伤所致[1]。在治疗方面,胡德华等[2]认为治疗*麻疹荨**因从瘀论治;王晶亚等[3]认为治疗应以清热利湿为主兼以解表透疹、活血化瘀;尉新明等[4]认为“治风先治血,血行风自灭”,故因从风血论治。但总的来说,*麻疹荨**病因病机复杂,应四诊合参、辨证论治。
本文不仅从中药单体成分、单味药、药对、复方4个方面总结了中医药治疗*麻疹荨**的药理作用,还从中药复方、中西药联合、针刺、蒙药、穴位埋线等方面分析了中医药治疗慢性*麻疹荨**的临床研究进展情况,以期为慢性*麻疹荨**疾病的诊治提供参考。
1 病因病机与证型分类
*麻疹荨**俗称“瘾疹”,是一种过敏性皮肤病。《医宗金鉴》云:“此证俗名鬼饭疙瘩,由汗出受风,或露卧乘凉,风邪多中表虚之人”。故慢性*麻疹荨**的病因病机复杂,不同的医家有不同的看法。余杨等[5]认为*麻疹荨**主要是由于腠理开合失司,外邪通过腠理进入机体而致病。朱建平等[6]认为*麻疹荨**病机主要与“风”“湿”相关,风邪伏留,遇邪引发;*麻疹荨**水肿,从湿而起,不论是“风”抑或是“湿”,皆与脾密切相关。张雪珥等[7]认为慢性*麻疹荨**发病的核心病机为“正虚邪凑,瘀伏于内”,治疗多以扶正兼顾驱邪为主。
随着社会经济繁荣的快速发展,*麻疹荨**的辨证多因饮食习惯、地理差异、生活习惯等有所不同。王文鹤等[8]认为慢性*麻疹荨**急性期以实证为主,多见于湿热证型;而后期以虚证为主,多见于气血亏虚证。王雅琦等[9]结合个人体质及皮肤外在表现认为慢性*麻疹荨**可分为特禀质、阳虚质、气虚质、湿热质以及兼夹质。刘祝屏[10]汇总近年来名老中医治疗慢性*麻疹荨**的经验,总结分析后得出,慢性*麻疹荨**一般主要分为风热型、风寒型、风湿型、湿热型、血虚风燥型、血瘀型等。
2 药理作用
慢性*麻疹荨**多是由感染、食物、药物、接触物等引发的疾病,与I型[免疫球蛋白E介导(IgE)]或II型[免疫球蛋白G(IgG)和免疫球蛋白M(IgM)介导]变态反应息息相关[11]。免疫细胞脱颗粒释放预合成介质、合成新介质,如组胺、趋化因子、蛋白水解酶、前列腺素、白三烯、血小板活化因子以及缓激肽等[12]。这些介质可以作为体内的趋化剂,作用于相关靶点,从而形成皮肤水肿、血管扩张、血管周围炎症浸润等病理过程。中医药通过中药单体成分、单味药、中药药对、中药复方对相关因子进行调节和抑制,从而达到治疗慢性*麻疹荨**的目的。
2.1 中药单体成分
中药单体成分是中药中的活性成分,具有多种药用特性。研究报道,治疗*麻疹荨**的主要物质基础包括黄酮类、甾醇类以及皂苷类成分。黄芩素能通过降低IgE/免疫球蛋白Fc段受体I(FCεRI)介导的信号通路,从而抑制关键蛋白酪氨酸激酶Lyn、脾酪氨酸激酶(Syk)、细胞外调节蛋白激酶(ERK)、c-Jun氨基末端激酶(JNK)、p38(IgE/FCεRI介导的信号通路关键上下游蛋白)磷酸化水平从而达到抗敏、治疗变态反应的目的[13]。
段垚等[14]发现,雷公藤含有雷公藤甲素、雷公藤红素、雷公藤多苷,其中雷公藤红素能降低血清白细胞介素-4(IL-4)、肿瘤坏死因子(TNF)、IgE水平,阻断T淋巴细胞活化,从而减轻*麻疹荨**的瘙痒及皮炎等症状。杨丽萍等[15]发现,姜黄含有的姜黄素能调节T淋巴细胞,升高CD4+,同时降低CD8+,从而抑制炎症,调节免疫类相关疾病。
甘草是使用频率最高的中药,其中甘草甜素抑制细胞核中非组蛋白染色质蛋白(HMGB1),抑制磷酸肌醇-3-激酶(PI3K)/蛋白激酶B(PKB/Akt)/核因子-κB(NF-κB)和ERK/NF-κB信号通路的激活,进一步抑制了 HMGB1 mRNA、晚期糖基化终末受体、TNF-α、IL-6和肥大细胞蛋白酶的表达,而达到抗炎作用[16]。研究发现,地肤子中含有的皂苷、挥发油、黄酮类等具有抗炎、抗过敏、抗瘙痒等作用[17]。中药单体成分治疗慢性*麻疹荨**的作用机制见表1。

2.2 单味药
单味药是组成经典名方及中药复方的基本单位,不同的单味中药治疗慢性*麻疹荨**的药理作用不同。在2,4-二硝基氯苯诱导的小鼠模型中,甘草能抑制IgE和辅助性T细胞2(Th2)细胞因子的上调,并抑制 TNF-α 、 IL-6 和 IL-4 mRNA表达从而调节免疫,抑制炎症因子产生来改善变态反应性皮肤病[21]。何俊辰等[22]发现甘草、苦参、黄芩、白芍等9味中药均能抗I型变态反应,其药理作用机制与调节IgE、稳定肥大细胞、平衡Th1/Th2、调节炎症因子等方面相关。
宋雪等[23]对特异性皮炎模型小鼠进行研究,发现苦参能调节皮损组织中蛋白酶激活受体-2(PAR-2)和下游受体蛋白酪氨酸激酶-A(TrK-A)的表达,从而降低血清中前列腺素、白三烯B4和降钙素基因相关肽的含量,进而改善瘙痒症状。张丽华等[24]发现,苦参水提物能通过调节Th17的分化,降低血清中IL-6和TNF-α因子,升高IL-10因子,从而抑制炎症反应。
沈云章等[25]通过研究特异性皮炎的小鼠的模型发现,白芍总苷可下调微小RNA-223表达,抑制NOD样受体热蛋白结构域相关蛋白3活化,从而抑制血清中IgE和IL-6的水平,从而发挥抗炎作用,治疗阿尔茨海默病小鼠模型。研究发现,白鲜皮可通过降低细胞内Ca2+水平,使Lyn、Syk和磷酸肌醇特异性磷脂酶Cγs途径失活,从而抑制肥大细胞介导的变态反应[26]。
2.3 中药药对
根据药物作用和配伍规律,将单味药组成药对,不仅单用能发挥其疗效,而且合用也能达到1+1>2的效果。在治疗慢性*麻疹荨**方面,就有很多作用显著、临床效果较好的药对。季律[27]发现黄芪-防风/麻黄-甘草药对均有较好抗炎、抗过敏、治疗慢性*麻疹荨**的作用,其中麻黄-甘草药对能通过粗肌脾细胞增值,调节Th1/Th2平衡,从而调节机体的免疫功能[28];亦通过抑制胸腺基质淋巴细胞生成素,从来减少Th2型细胞因子,降低血清中IL-4和IL-13水平,实现抗炎作用[29]。
马天翔等[30]发现荆芥-防风可能通过调控FCεRI信号通路、T细胞受体信号通路、JAK激酶-信号转导和转录活化因子(JAK-STAT)信号通路等,调节炎症细胞因子,如RACα丝氨酸/苏氨酸-Akt1、IL4、IL-6、TNF等共同作用来治疗*麻疹荨**。吴贤波等[31]发现防风-乌梅药对能抑制组胺分泌,下调 PAR-2 mRNA和蛋白的表达,从而达到抗过敏机制。
袁颖等[32]发现黄芪-当归药对以1∶1配伍时,可通过抑制STAT6,促进STAT4,从而调节Th1/Th2细胞因子平衡,降低大鼠血清中IL-4水平来实现抗炎作用。Choi等[33]发现黄芪-当归药对以5∶1配伍能显著抑制肥大细胞脱粒,调节NF-κB信号通路,相较于单用中药能更好地发挥抗炎、抗过敏的功效。马颖等[34]发现防风-乌梅药对治疗*麻疹荨**的基础物质为槲皮素、山柰酚、汉黄芩素等,其作用机制可通过抑制IL-6、IL-8及TNF-α,同时抑制前列腺素的产生,促进非酪受体氨酸激酶(SRC)、表皮生长因子受体(EGFR)生成,从而治疗*麻疹荨**。
2.4 中药复方
中药复方是在单味中药功效的基础上,根据“君臣佐使”的原理,相互配伍,协同发挥出更大的功效。蒙玉娇等[35-36]发现清热除湿汤可通过抑制肥大细胞的活化和调节Th1/Th2平衡,从而改善皮损、瘙痒、水肿、渗出等症状。张晓桐等[37]发现当归饮子可通过下调IL-33介导的细胞因子TNF-α、IL-1β的分泌,从而抑制小鼠肥大细胞活化、脱颗粒反应,改善症状。刘丽娟等[38]发现中药复方固本抗敏方可通过升高血清IFN-γ含量,降低IgE含量,从而抑制肥大细胞脱颗粒,同时提高碱性磷酸酶活性,治疗脾肾阳虚型慢性*麻疹荨**。
张美恒[39]研究发现用玉屏风散颗粒治疗*麻疹荨**大鼠可通过抑制肥大细胞脱颗粒,同时抑制IL-23/IL-17炎症轴,从而治疗慢性*麻疹荨**。赵文婷[40]研究发现防己黄芪汤可通过调节Th1/Th2值,从而调节T细胞免疫,亦可抑制组织中IFN-γ、IL-4表达来减轻炎症反应,改善皮肤损伤,减轻水肿、渗出。王清滢[41]发现中药复方皮炎II号方能够通过降低血清IgE、TNF-α、IL-1α、IL-4、IL-5水平,升高IFN-γ水平,促进免疫反应由Th2型向Th1型转变,从而达到治疗目的。
3 临床应用
经典名方及中成药是现代医者参照数千年的传统文献,总结出更适合当今社会人们体质和生活习惯的复方,临床使用具有疗效显著、使用频次高、便于携带等优点。中医治疗慢性*麻疹荨**的方剂较多,主要为经典名方根据具体病症进行加减,本文主要对经典名方、中成药以及中西医结合手段在治疗慢性*麻疹荨**方面的临床研究进行总结。
3.1 经典名方
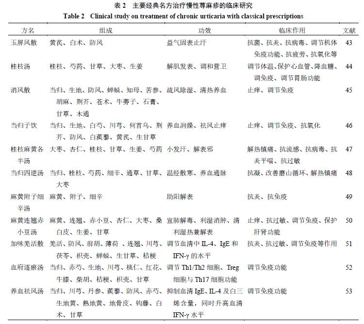
根据统计,补益剂、解表剂、祛风剂等在方中使用较多,经典名方在中药复方中使用较多,主要包括玉屏风散、桂枝汤、消风散、当归子饮、桂枝麻黄各半汤、当归四逆汤等,方中荆芥、防风、桂枝、麻黄、甘草、黄芩等出现频率较高[42]。对慢性*麻疹荨**进行辨证,可分虚证、实证、以及虚实夹杂证。中药复方在治疗不同证型慢性*麻疹荨**的应用中,虚证多选用玉屏风散、桂枝汤等,实证多选用消风散、麻黄汤等,虚实夹杂证多选用当归饮子、桂枝麻黄各半汤等,见表2。

研究发现,玉屏风散联合伊巴斯汀能有效调节IL-4、IgE等因子水平,且治疗总有效率达到90%[54]。玉屏风散联合左西替利嗪片能提高患者血清瘦素、IFN-γ的水平,降低IgE、IL-4的水平,提高临床疗效[55]。张甜等[56]用麻黄细辛附子汤联合盐酸左西替利嗪片治疗慢性*麻疹荨**,总有效率为97.05%,显著优于对照组76.47%。其药理作用是降低血清总IgE、IL-18、外周血血浆血管细胞间黏附分子-1(sVCAM-1)含量,且3、6个月后的复发率仅为11.85%、19.1%。实证多选用消风散、麻黄汤等,研究发现,消风散治疗风湿热证慢性*麻疹荨**,临床总有效率为67.9%,且能有效降低IL-6、 D -二聚体、血小板平均容积、血小板分布宽度等水平,因而推测消风散可通过祛风、除湿、清热、活血、养血等作用多靶点影响急性时相反应与凝血/纤溶系统,从而起到治疗作用[57]。
麻黄汤递增法治疗慢性*麻疹荨**,总有效率达58%[58]。虚实夹杂证多选用当归饮子、桂枝麻黄各半汤等,张莉等[59]用防风通圣颗粒联合抗组胺药治疗慢性*麻疹荨**,能有效增加血清CD3+、CD4+、CD8+、CD4+/CD8+指标,降低IgE、TNF-α、IFN-γ水平,且研究组总有效率95%,远高于对照组75%。王栩芮等[60]发现,用当归饮子联合西替利嗪能促进血清中IL-2、IFN-γ水平,抑制血清中IL-4水平、IgE含量,从而有效增强治愈率。
杨建洲[61]发现,当归四逆汤加吴萸生姜汤治疗慢性*麻疹荨**,能抑制单核细胞趋化蛋白1、IL-13表达,促进凝血酶敏感蛋白-1(TSP-1)信号表达,且总有效率为93.88%,高于对照组的73.47%。孙田等[62]用当归四逆汤加吴萸生姜汤联合枸地氯雷他定片治疗慢性*麻疹荨**,可通过调整血清中IL-13、TSP-1、 D -二聚体水平以降低IgE的异常分泌,从而改善血管通透性及机体凝血状态。
3.2 中成药
中成药在临床使用中具有疗效显著、使用频次高、便于携带等优点,根据药性配伍,将部分中药复方制成中成药应用于慢性*麻疹荨**的治疗。张莉等[59]用防风通圣颗粒联合抗组胺药治疗慢性*麻疹荨**,治疗6周后,两组CD3+、CD4+、CD8+、CD4+/CD8+指标均较治疗前显著改善,IgE、TNF-α、IFN-γ水平均显著降低,且治疗组上述指标均优于对照组。
丁伟芳[63]用荆肤止痒颗粒治疗慢性*麻疹荨**,观察组IL-4、IgE、sVCAM-1指标均显著低于对照组;3个月后进行随访,观察组复发13例,复发率为17.33%,对照组复发24例,复发率为32%,两组比较差异有统计学意义。皮敏消胶囊联合依匹斯汀通过降低CRP、IL-4及IL-10因子水平,减少炎症因子释放,发挥抗超敏反应及抗炎等作用,从而达到治疗慢性*麻疹荨**的目的[64],皮敏消胶囊联合依匹斯汀相较于单用依匹斯汀治疗慢性*麻疹荨**疗效显著,减少炎症因子水平,能有效缓解瘙痒等不适症状。中成药一般通过抑制炎症因子,发挥抗炎作用,从而对慢性*麻疹荨**进行治疗,见表3。

3.3 中西医结合
慢性*麻疹荨**多由急性*麻疹荨**反复发作,日久迁延不愈发展而来。西医认为慢性*麻疹荨**多是由于过敏原进入机体产生的局部过敏反应,故临床多选用抗组胺药等抗过敏处理。中医认为*麻疹荨**属于“瘾疹”,多是由于阴阳失衡,以“风”为主的外邪侵袭机体导致,应辨证论治。故中西医结合治疗既能用中药减缓化学药的不良反应,也能联合使用增加临床疗效,提高总有效率。
谭全邦等[65]采用桂枝麻黄汤治疗慢性*麻疹荨**,将140例慢性*麻疹荨**患者随机分配到中西药联合组和化学药组,每组各70例,化学药组患者口服盐酸左西替利嗪片,联合组患者在此基础上给予桂枝麻黄汤治疗,30 d后,联合组的临床有效率明显高于化学药组,说明桂枝麻黄汤联合盐酸左西替利嗪片可有效治疗慢性*麻疹荨**。
任谦等[66]用灭荨汤联合窄谱中波紫外线照射治疗血虚风燥型慢性*麻疹荨**,将符合要求的112例患者随机分为对照组和治疗组,对照组予中波紫外线照射,照射间距20 cm,波长295~315 nm,峰值311 nm,起始剂量设置为200 mJ/cm2,治疗组在对照组的基础上联合灭荨汤治疗,2组均治疗1个月。治疗组显效27例,有效25例,无效4例,总有效率为92.86%,远高于对照组的76.79%。治疗后,两组症状、体征评分均显著降低,且治疗组显著低于对照组。治疗后,两组血清IL-10、IL-4水平均显著降低,IL-18、IFN-γ水平均显著升高,且治疗组上述指标均优于对照组。因此,灭荨汤联合中波紫外线治疗慢性*麻疹荨**疗效显著,且能降低血清IL-10、IL-18水平,升高血清IL-18、IFN-γ水平,调节机体免疫。
孙卫华等[67]用化学药常规疗法联合中药汤剂治疗慢性*麻疹荨**,将符合要求的70例患者随机分为化学药组和联合组,每组各30例,化学药组予常规疗法,口服盐酸西替利嗪和非索非那定片,注射卡介菌多糖核酸,联合组在化学药组的基础上联合中药汤剂治疗,连续治疗3周。联合组痊愈23例,显效6例,进步5例,无效1例,总有效率为97.14%,显著高于化学药组的82.86%。故中西药联合治疗慢性*麻疹荨**疗效显著。中西药联合治疗慢性*麻疹荨**的临床数据较多,使用频率较高的见表4。
中西医结合治疗则大多是在使用抗组胺药物的基础上联合中药治疗,如桂枝汤联合氯雷他定片、西替利嗪片联合麻黄附子细辛汤、伊巴斯汀片联合当归因子等,临床数据表明,中西药联合治疗相较于单一使用抗组胺药物治疗疗效更显著,且复发率低,不良反应少。不难看出,中西医联合治疗慢性*麻疹荨**的作用机制主要是通过抑制炎症因子、调节免疫系统平衡等缓解患者的症状。然而,相较于动物实验而言,临床试验在中药治疗慢性*麻疹荨**的具体作用机制及作用靶点尚不明确,且临床研究样本量较小,缺乏深入研究。
3.4 其他方法
3.4.1 针刺
针灸是中国传统医学的特色疗法之一,通过刺激经络上的腧穴。从而达到扶正祛邪、调和阴阳的目的。现代研究发现,针灸治疗*麻疹荨**可能与血清IgE、IL-4水平降低,血清补体C3水平提高有关[79]。刘子省[80]用针刺背腧穴加刺络拔罐治疗慢性*麻疹荨**,将68例患者随机分为对照组和观察组,对照组患者口服西替利嗪片,10 d为1个疗程,连续口服3个疗程,观察组予针刺背腧穴加刺络拔罐治疗,针刺穴位有肺俞、脾俞、心俞、肾俞、肝俞等背俞穴;刺络拔罐的穴位选择肺俞、脾俞、肝俞等背俞穴,间隔4 d治疗1次,连续4 d为1个疗程,观察组痊愈19例,有效11例,无效4例,总有效率为88.24%,远高于对照组的64.71%。治疗后,观察组血清IL-4、INF-γ、IgE水平显著优于对照组。故针刺联合刺络拔罐,相较于常规化学药治疗,不仅能降低血清炎症因子水平,还能提高疗效,增强抵抗力。
曹文杰等[81]“身心同治”针刺治疗慢性*麻疹荨**,治疗后,患者的UAS7评分、AAS评分、DLQI及HAMA评分均较治疗前明显好转。王月铭等[82]用针刺处理*麻疹荨**大鼠发现,针刺皮肤瘙痒要穴“曲池”“血海”,能有效治疗大鼠*麻疹荨**,其机制可能是针刺抑制p-Lyn、p-Syk的表达,从而影响肥大细胞脱颗粒,抑制组胺和5-羟色胺的表达,从而抑制超敏反应。赵隽乔等[83]用Meta分析总结了历年来用针刺治疗慢性*麻疹荨**的文献,治疗组总有效率(OR)为3.85%,95%CI为[2.61,5.69], P <0.001,故针刺治疗慢性*麻疹荨**,相较于单用化学药,疗效显著,且不良反应小。
3.4.2 蒙药
蒙医是一种独特的,不同于中医、西医理论的医学体系。它是历代蒙古族人民面对恶劣的生存环境与疾病斗争的经验总结。蒙药一般采用生药入味,药性强、药剂大、不良反应小。王秀菊[84]用蒙药药浴联合当归四逆汤内服治疗慢性*麻疹荨**,将80患者随机分为观察组和对照组,对照组予传统化学药咪唑斯汀进行治疗,观察组在对照组的基础上用当归四逆汤内服和蒙药药浴,持续8周,观察组治愈28例,显效7例,有效4例,无效1例,总治愈率87.5%,远高于对照组67.5%。且治疗后,观察组单核细胞趋化蛋白-1水平较对照组降低更明显。故蒙药药浴联合当归四逆汤治疗慢性*麻疹荨**能加快皮损缓解,提高治愈率。
晓荣等[85]用蒙药结合针刺拔罐治疗慢性*麻疹荨**,对照组口服依匹斯汀胶囊,观察组内服蒙药结合外用针刺拔罐治疗,14 d为1个疗程,连续治疗4个疗程,观察组痊愈8例,有效28例,无效3例,总有效率93.88%,显著高于对照组77.55%( P <0.05)。故蒙药结合针刺拔罐疗法,相较于常规化学药治疗,临床疗效更好,且不良反应少。萨日盖等[86]用蒙药联合氯雷他定治疗慢性*麻疹荨**,选用的蒙药为德格都古日古木-7、依和哈日-12、珍宝丸、萨仁嘎日迪、阿嘎日-35等辨证施治,其治疗总有效率为98.53%。说明蒙西药结合治疗慢性*麻疹荨**疗效显著。梅荣等[87]研究发现口服蒙药(查干古古乐-10、孙敖日胡代-18、嘎如迪-15、森登-4汤等)联合药浴(白野篙、麻黄、水柏枝、圆柏刺、冬青叶等),其治愈总有效率为98.67%。故内服蒙药联合蒙药药浴疗效显著。
3.4.3 穴位埋线
穴位埋线是中医的特殊疗法之一,以经络学说为基础,将医用羊肠线埋入体内相应穴位,达到长期刺激腧穴,从而调节机体,实现治疗的目的。王栩芮等[88]用三风穴埋线联合当归饮子口服治疗血虚风燥型*麻疹荨**,将138例血虚风燥型患者随机分为联合组、中药组及化学药组,每组各46例,联合组用当归饮子内服联合穴位埋线治疗,中药组单用当归饮子,化学药组单用氯雷他定,治疗4周,联合组治愈20例,显效17例,好转6例,无效3例,总有效率为93.48%,显著高于中药组(80.43%)和化学药组(73.91%)。治疗后,联合组CD3+、CD4+、CD4+/CD8+水平均高于中药组、化学药组,CD8+水平低于中药组、化学药组。故穴位埋线联合当归饮子,相较于单用化学药或中药,能显著缓解慢性*麻疹荨**患者的临床症状,调节免疫机制。
谷卉等[89]用穴位埋线联合氯雷他定治疗慢性*麻疹荨**,对照组口服氯雷他定片,观察组在对照组的基础上联合穴位埋线,取穴以双曲池、血海、足三里、肺腧、膈俞为基本穴,30 d后,治疗组痊愈13例,显效17例,有效5例,无效3例,总有效率为78.95%,显著高于对照组的55.26%。因此,穴位埋线联合氯雷他定,相较于单用化学药,效果显著,且不良反应小。
丁玲等[90]用星状神经节为主埋线治疗慢性*麻疹荨**,将52例患者随机分为治疗组和对照组,对照组予传统针刺治疗,治疗组运用星状神经节埋线术治疗,其主穴为星状神经节、风门、风市、曲池、血海、三阴交等,治疗1个疗程后,治疗组治愈12例,有效13例,无效1例,总有效率为96.15%,显著高于对照组的84.61%。故星状神经节埋线治疗慢性*麻疹荨**疗效显著。王双平等[91]发现穴位埋线埋在星状神经节,可明显改善患者瘙痒等不适症状,其机制可能是通过降低患者血清总IgE水平发挥作用。
4 结语与展望
慢性*麻疹荨**是一种顽固性的皮肤病,临床主要以风疹及血管性水肿为主要表现,常伴有瘙痒、红斑或发热等症状,且反复出现,日久难愈,极大地影响了人们的生活质量。对于慢性*麻疹荨**的治疗方案,一线治疗方案首选抗组胺类药物,如果症状仍旧持续不好转,可酌情使用奥马珠单抗、环孢素、孟鲁斯特等治疗[92]。本文汇总了中医药治疗慢性*麻疹荨**的药理作用及临床应用的研究进展,药理作用从中药单体成分、单味药、药对、复方4个方面,总结了近年来中医药治疗慢性*麻疹荨**的药理机制主要为抑制变态反应机制、免疫细胞脱颗粒等。临床应用主要从中药复方和中西药联合治疗入手,检测治疗前后的血清炎症因子、免疫因子水平,来反映治疗的疗效。总的来说,中医药治疗慢性*麻疹荨**药理作用机制明确、临床疗效显著。
在临床实践应用过程中,慢性*麻疹荨**的现有治疗方案仍存在一些问题和不足:(1)单用化学药治疗临床不良反应明显;(2)慢性*麻疹荨**机制复杂,病因不明,治标不治本;(3)临床缺乏系统性研究。近年来,中医药治疗慢性*麻疹荨**基础研究和临床研究均取得了一定进展,其有效性和安全性值得深入研究。本文从多方面论述了中医药治疗慢性*麻疹荨**的特点,未来研究者仍需要继续探讨疾病的发病机制及病因,也需要从中医药理论创新、质量标志物、中西医结合等多方面探讨中医药治疗*麻疹荨**的作用及潜在优势,提供更多的循证医学证据,以期从根本上解决慢性*麻疹荨**患者的困扰,提高临床应用价值。
利益冲突 所有作者均声明不存在利益冲突
参考文献(略)
来 源:岳 颖,侯淑萍.中医药治疗慢性*麻疹荨**药理作用和临床应用的研究进展 [J]. 中草药, 2022, 53(23):7596-7605.