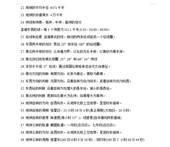
高中地理知识繁多,而且杂乱。地理这门学科我们本身就不陌生,在初中就接触过,但是高中地理的知识含量远远的超过了初中的知识含量。什么天体分类、太阳主要成分、东西南北半球的划分……,这些你都背会了吗?马上就要高考,那么如何让在短时间里提高自己的地理成绩呢?那就是背书,要牢固的掌握地理的基础知识点。今天给大家分享一份高中地理690个知识点,共计29页,涵盖了整个高三的所有知识点,考试必背,复习必备。

这份资料建议大家收藏打印出来,省去了自己记笔记的时间。地理的学习方法就是反复记忆,把碎片时间利用起来,每天坚持看一遍,不用刻意背诵也是可以记住的,而且比死记硬背记得更牢。这份资料高三马上高考的可以经常看看,查缺补漏,自然也适用于即将开始高中地理总复习。
获取完整电子版方式:
点击我的头像加关注,私信【小廉学姐】 免费领取,还有更多学习资料等着你呦!
点击我的头像加关注,私信【小廉学姐】 免费领取,还有更多学习资料等着你呦!





获取完整电子版方式:
点击我的头像加关注,私信【小廉学姐】 免费领取,还有更多学习资料等着你呦!
点击我的头像加关注,私信【小廉学姐】 免费领取,还有更多学习资料等着你呦!