上市公司行业分类指引(2012年修订)
为规范上市公司行业分类工作,根据《中华人民共和国统计法》、《证券期货市场统计管理办法》、《国民经济行业分类》等法律法规和相关规定,制定《上市公司行业分类指引》(以下简称《指引》)。
本《指引》自公布之日起施行。2001年中国证监会公布的《上市公司行业分类指引》同时废止。
1.分类对象与适用范围 1.1《指引》以在中国境内证券交易所挂牌交易的 上市公司为基本分类对象 。【 新三板暂不适用 】 1.2 《指引》适用于证券期货监管系统对上市公司行业分类信息进行统计、评价、分析及其他相关工作。中国证监会另有规定的,适用其规定。
1.3 各证券期货交易所、中国证券登记结算公司、中国证监会派出机构以及其他相关机构,向中国证监会报送统计数据所涉及的上市公司行业分类应符合《指引》的规定。
1.4 市场机构基于投资分析目的所使用的上市公司行业分类可参照《指引》规定的行业类别, 但非强制适用。 【投资领域一般用申万或中信行业分类较多】
2.分类原则与方法 2.1 以上市公司营业收入等财务数据为主要分类标准和依据,所采用财务数据为经过会计师事务所审计并已公开披露的合并报表数据。
2.2 当上市公司某类业务的营业收入比重大于或等于 50% ,则将其划入该业务相对应的行业。 2.3 当上市公司没有一类业务的营业收入比重大于或等于50%,但某类业务的收入和利润均在所有业务中最高,而且均占到公司 总收入和总利润的30%以上 (包含本数),则该公司归属该业务对应的行业类别。
2.4 不能按照上述分类方法确定行业归属的,由上市公司行业分类专家委员会根据公司实际经营状况判断公司行业归属;归属不明确的,划为综合类。
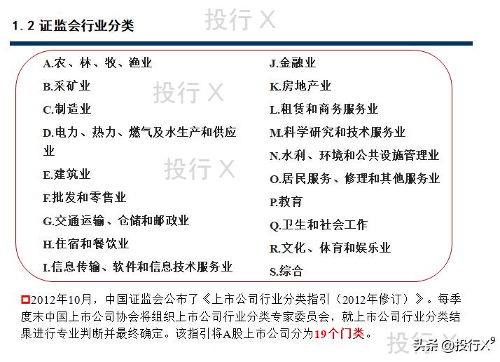
3. 编码方法 3.1 本《指引》参照《国民经济行业分类》(GB T4754-2011),将上市公司的经济活动分为门类、大类两级。与此对应,门类代码用一位拉丁字母表示,即用字母A、B、C……依次代表不同门类;大类代码用两位阿拉伯数字表示,从01开始按顺序依次编码。 4. 管理机构及其职责 4.1 中国证监会统筹指导上市公司行业分类工作,负责制定、修改和完善《指引》,对《指引》及相关制度进行解释,对外发布上市公司行业分类结果。
4.2 中国上市公司协会负责按照《指引》组织对上市公司进行行业分类,向中国证监会报送上市公司行业分类结果,并向证券交易所、中证指数公司等相关机构通报上市公司行业分类结果。
4.3 中国上市公司协会建立上市公司行业分类专家委员会(以下简称专家委员会),由有关部委、证券期货监管系统和证券经营机构的专家组成。专家委员会负责就上市公司行业分类制度的修订提出意见和建议;依据专业判断,确定上市公司行业分类结果。
5. 沟通反馈机制 5.1 中国上市公司协会应当建立与上市公司的日常沟通机制,就行业类别划分及变更情况征求上市公司意见;上市公司提出不同意见的,应提请专家委员会讨论作出最终判断。
6. 行业分类流程
6.1 上市公司行业分类按季度进行。每年3月20日、6月10日、9月20日和12月20日为当季行业分类工作起始日;原则上应于季度末完成当季上市公司行业分类工作。
6.2行业分类包括初次分类和定期调整。
6.2.1初次分类是对新上市公司的行业分类,依据公司《招股说明书》进行。公司上市首日在每季度行业分类工作起始日(不含当日)之前的,纳入当季行业分类;上市首日在行业分类工作起始日至季末之间的,转入下一季度进行行业分类。
6.2.2定期调整是对已上市公司行业分类结果的重新确认或变更。原则上未发生重大资产重组的公司,每年依据上市公司年报调整一次,纳入第二季度的行业分类工作;完成重大资产重组的公司,依据重大资产重组相关公告,纳入最近季度的上市公司行业分类。
6.3 行业分类的初评、沟通、确认和结果公布。
中国上市公司协会在行业分类工作起始日当日召开上市公司行业分类专家委员会会议,形成行业分类初评结果;从起始日开始(不含当日),7日内完成与上市公司沟通工作,并形成由专家委员会确认的分类结果;从起始日开始(不含当日)第8日将上市公司行业分类最终结果报送中国证监会。
中国证监会于每季度末公布上市公司行业分类结果。
遇节假日或重大事项,上市公司行业分类工作进程可相应后延。
7. 分类结构与代码

|
代码 |
类别名称 |
说明 |
|
|
门类 |
大类 |
||
|
A |
农、林、牧、渔业 |
本门类包括01~05大类 |
|
|
01 |
农业 |
指对各种农作物的种植 |
|
|
02 |
林业 |
||
|
03 04 05 |
畜牧业 渔业 农、林、牧、渔服务业 |
指为了获得各种畜禽产品而从事的动物饲养、捕捉活动 |
|
|
B |
采矿业 |
本门类包括06~12大类,采矿业指对固体(如煤和矿物)、液体(如原油)或气体(如天然气)等自然产生的矿物的采掘;包括地下或地上采掘、矿井的运行,以及一般在矿址或矿址附近从事的旨在加工原材料的所有辅助性工作,例如碾磨、选矿和处理,均属本类活动;还包括使原料得以销售所需的准备工作;不包括水的蓄集、净化和分配,以及地质勘查、建筑工程活动 |
|
|
06 |
煤炭开采和洗选业 |
指对各种煤炭的开采、洗选、分级等生产活动;不包括煤制品的生产和煤炭勘探活动 |
|
|
07 |
石油和天然气开采业 |
指在陆地或海洋,对天然原油、液态或气态天然气的开采,对煤矿瓦斯气(煤层气)的开采;为运输目的所进行的天然气液化和从天然气田气体中生产液化烃的活动,还包括对含沥青的页岩或油母页岩矿的开采,以及对焦油沙矿进行的同类作业 |
|
|
08 |
黑色金属矿采选业 |
||
|
09 |
有色金属矿采选业 |
指对常用有色金属矿、贵金属矿,以及稀有*土稀**金属矿的开采、选矿活动 |
|
|
10 |
非金属矿采选业 |
||
|
11 |
开采辅助活动 |
指为煤炭、石油和天然气等矿物开采提供的服务 |
|
|
12 |
其他采矿业 |
||
|
C |
制造业 |
本门类包括13~43大类,指经物理变化或化学变化后成为新的产品,不论是动力机械制造,还是手工制作;也不论产品是批发销售,还是零售,均视为制造建筑物中的各种制成品、零部件的生产应视为制造,但在建筑预制品工地,把主要部件组装成桥梁、仓库设备、铁路与高架公路、升降机与电梯、管道设备、喷水设备、暖气设备、通风设备与空调设备,照明与安装电线等组装活动,以及建筑物的装置,均列为建筑活动本门类包括机电产品的再制造,指将废旧汽车零部件、工程机械、机床等进行专业化修复的批量化生产过程,再制造的产品达到与原有新产品相同的质量和性能 |
|
|
13 |
农副食品加工业 |
指直接以农、林、牧、渔业产品为原料进行的谷物磨制、饲料加工、植物油和制糖加工、屠宰及肉类加工、水产品加工,以及蔬菜、水果和坚果等食品的加工 |
|
|
14 |
食品制造业 |
||
|
15 |
酒、饮料和精制茶制造业 |
||
|
16 |
*草烟**制品业 |
||
|
17 |
纺织业 |
||
|
18 |
纺织服装、服饰业 |
||
|
19 |
皮革、毛皮、羽毛及其制品和制鞋业 |
||
|
20 |
木材加工和木、竹、藤、棕、草制品业 |
||
|
21 |
家具制造业 |
指用木材、金属、塑料、竹、藤等材料制作的,具有坐卧、凭倚、储藏、间隔等功能,可用于住宅、旅馆、办公室、学校、餐馆、医院、剧场、公园、船舰、飞机、机动车等任何场所的各种家具的制造 |
|
|
22 |
造纸和纸制品业 |
||
|
23 |
印刷和记录媒介复制业 |
||
|
24 |
文教、工美、体育和娱乐用品制造业 |
||
|
25 |
石油加工、炼焦和核燃料加工业 |
||
|
26 |
化学原料和化学制品制造业 |
||
|
27 |
医药制造业 |
||
|
28 |
化学纤维制造业 |
||
|
29 |
橡胶和塑料制品业 |
||
|
30 |
非金属矿物制品业 |
||
|
31 |
黑色金属冶炼和压延加工业 |
||
|
32 |
有色金属冶炼和压延加工业 |
||
|
33 |
金属制品业 |
||
|
34 |
通用设备制造业 |
||
|
35 |
专用设备制造业 |
||
|
36 |
汽车制造业 |
||
|
37 |
铁路、船舶、航空航天和其他运输设备制造业 |
||
|
38 |
电气机械和器材制造业 |
||
|
39 |
计算机、通信和其他电子设备制造业 |
||
|
40 |
仪器仪表制造业 |
||
|
41 |
其他制造业 |
||
|
42 |
废弃资源综合利用业 |
指废弃资源和废旧材料回收加工 |
|
|
43 |
金属制品、机械和设备修理业 |
||
|
D |
电力、热力、燃气及水生产和供应业 |
本门类包括44~46大类 |
|
|
44 |
电力、热力生产和供应业 |
||
|
45 |
燃气生产和供应业 |
||
|
46 |
水的生产和供应业 |
||
|
E |
建筑业 |
本门类包括47~50大类 |
|
|
47 |
房屋建筑业 |
||
|
48 |
土木工程建筑业 |
指土木工程主体的施工活动;不包括施工前的工程准备活动 |
|
|
49 |
建筑安装业 |
指建筑物主体工程竣工后,建筑物内各种设备的安装活动,以及施工中的线路敷设和管道安装活动;不包括工程收尾的装饰,如对墙面、地板、天花板、门窗等处理活动 |
|
|
50 |
建筑装饰和其他建筑业 |
||
|
F |
批发和零售业 |
本门类包括51和52大类,指商品在流通环节中的批发活动和零售活动 |
|
|
51 |
批发业 |
指向其他批发或零售单位(含个体经营者)及其他企事业单位、机关团体等批量销售生活用品、生产资料的活动,以及从事进出口贸易和贸易经纪与代理的活动,包括拥有货物所有权,并以本单位(公司)的名义进行交易活动,也包括不拥有货物的所有权,收取佣金的商品代理、商品代售活动;本类还包括各类商品批发市场中固定摊位的批发活动,以及以销售为目的的收购活动 |
|
|
52 |
零售业 |
指百货商店、超级市场、专门零售商店、品牌专卖店、售货摊等主要面向最终消费者(如居民等)的销售活动,以互联网、邮政、电话、售货机等方式的销售活动,还包括在同一地点,后面加工生产,前面销售的店铺(如面包房);谷物、种子、饲料、牲畜、矿产品、生产用原料、化工原料、农用化工产品、机械设备(乘用车、计算机及通信设备除外)等生产资料的销售不作为零售活动;多数零售商对其销售的货物拥有所有权,但有些则是充当委托人的代理人,进行委托销售或以收取佣金的方式进行销售 |
|
|
G |
交通运输、仓储和邮政业 |
本门类包括53~60大类 |
|
|
53 |
铁路运输业 |
指铁路客运、货运及相关的调度、信号、机车、车辆、检修、工务等活动;不包括铁路系统所属的机车、车辆及信号通信设备的制造厂(公司)、建筑工程公司、商店、学校、科研所、医院等活动 |
|
|
54 |
道路运输业 |
||
|
55 |
水上运输业 |
||
|
56 |
航空运输业 |
||
|
57 |
管道运输业 |
||
|
58 |
装卸搬运和运输代理业 |
||
|
59 |
仓储业 |
指专门从事货物仓储、货物运输中转仓储,以及以仓储为主的货物送配活动,还包括以仓储为目的的收购活动 |
|
|
60 |
邮政业 |
||
|
H |
住宿和餐饮业 |
本门类包括61和62大类 |
|
|
61 |
住宿业 |
指为旅行者提供短期留宿场所的活动,有些单位只提供住宿,也有些单位提供住宿、饮食、商务、娱乐一体的服务,本类不包括主要按月或按年长期出租房屋住所的活动 |
|
|
62 |
餐饮业 |
指通过即时制作加工、商业销售和服务性劳动等,向消费者提供食品和消费场所及设施的服务 |
|
|
I |
信息传输、软件和信息技术服务业 |
本门类包括63~65大类 |
|
|
63 |
电信、广播电视和卫星传输服务 |
||
|
64 |
互联网和相关服务 |
||
|
65 |
软件和信息技术服务业 |
指对信息传输、信息制作、信息提供和信息接收过程中产生的技术问题或技术需求所提供的服务 |
|
|
J |
金融业 |
本门类包括66~69大类 |
|
|
66 |
货币金融服务 |
||
|
67 |
资本市场服务 |
||
|
68 |
保险业 |
||
|
69 |
其他金融业 |
||
|
K |
房地产业 |
本门类包括70大类 |
|
|
70 |
房地产业 |
||
|
L |
租赁和商务服务业 |
本门类包括71和72大类 |
|
|
71 |
租赁业 |
||
|
72 |
商务服务业 |
||
|
M |
科学研究和技术服务业 |
本门类包括73~75大类 |
|
|
73 |
研究和试验发展 |
指为了增加知识(包括有关自然、工程、人类、文化和社会的知识),以及运用这些知识创造新的应用,所进行的系统的、创造性的活动;该活动仅限于对新发现、新理论的研究,新技术、新产品、新工艺的研制研究与试验发展,包括基础研究、应用研究和试验发展 |
|
|
74 |
专业技术服务业 |
||
|
75 |
科技推广和应用服务业 |
||
|
N |
水利、环境和公共设施管理业 |
本门类包括76~78大类 |
|
|
76 |
水利管理业 |
||
|
77 |
生态保护和环境治理业 |
||
|
78 |
公共设施管理业 |
||
|
O |
居民服务、修理和其他服务业 |
本门类包括79~81大类 |
|
|
79 |
居民服务业 |
||
|
80 |
机动车、电子产品和日用产品修理业 |
||
|
81 |
其他服务业 |
||
|
P |
教育 |
本门类包括82大类 |
|
|
82 |
教育 |
||
|
Q |
卫生和社会工作 |
本门类包括83和84大类 |
|
|
83 |
卫生 |
||
|
84 |
社会工作 |
指提供慈善、救助、福利、护理、帮助等社会工作的活动 |
|
|
R |
文化、体育和娱乐业 |
本门类包括85~89大类 |
|
|
85 |
新闻和出版业 |
||
|
86 |
广播、电视、电影和影视录音制作业 |
指对广播、电视、电影、影视录音内容的制作、编导、主持、播出、放映等活动;不包括广播电视信号的传输和接收活动 |
|
|
87 |
文化艺术业 |
||
|
88 |
体育 |
||
|
89 |
娱乐业 |
||
|
S |
综合 |
本门类包括90大类 |
|
|
90 |
综合 |
||