一份好的项目计划书要让合作伙伴会了解项目的整体情况及业务模型,也能让投资 者判断该项目的可盈利性,才能达到招商融资和其它发展目标。
。

连锁超市项目计划书
连锁超市项目计划书示范案例,计划书后附详细的市场调查报告。

创业项目计划书
创业项目计划书模板,明确点出项目计划书中每个模块应该介绍的内容,并附表格清晰说明。

项目合作计划书(例文)
工业制造产品项目合作计划书,详细介绍了项目背景、环境保护、经营管理、技术工艺、投资估算、财务分析和竞争分析。

酒水项目计划书
一份完整的米酒生产与品牌运营项目计划书示范,包括项目简介、设立时间、团队管理、产品生产、定位与品牌策略、渠道建设、财务预算和融资计划等。

软件项目开发计划书
以文件化的形式把对于在项目生命周期内的工作任务范围、各项工作的任务分解、项目团队组织结构、各团队成员的工作责任、团队内外沟通协作方式、开发进度、经费预算、项目内外环境条件、风险对策等内容以书面的方式描述出来,以保证项目团队按时保质地完成项目目标。

项目投资计划书范文
通用项目投资计划书模板格式,详细点出每个计划书内容应该介绍的内容。

项目计划书标准格式
按国际惯例通用的标准文本格式形成的项目计划书,是全面介绍公司和项目运作情况,阐述产品市场及竞争、风险等未来发展前景和融资要求的书面材料。

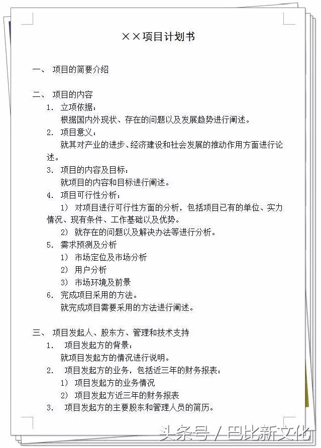
项目计划书大纲
项目计划书的基本格式介绍。

项目计划书范例
制造业公司的项目计划书,明确项目组织架构和小组成员的职责,项目推进计划和风险管理。
