

随着市场化竞争加剧、管理模式改变、组织结构调整,城投公司原有绩效模式已逐渐与公司的快速发展不相适应,并成为制约其进一步市场化发展的瓶颈,建立一套与公司发展战略相匹配的绩效考核体系迫在眉睫。本文基于战略性绩效管理视角,以某市级城投公司为例,在剖析其绩效现状的基础上提出绩效体系的改进方向,并阐述绩效方案的设计思路,希望能为其他城投公司提供借鉴意义。
从1992年我国第一家城投公司在上海成立以来,城投公司已走过了30年的风雨历程。在繁华落尽、铅华洗尽的当下,城投公司正屹立于转型升级的重要关口,而革新之道始于内,城投公司要想高效、彻底地迈向转型之路,内部管理提升是关键。现今,城投公司普遍面临的管理难题之一就是如何实施有效的战略性绩效管理,如何将公司的转型战略融入绩效之中,实现改革的全员参与。
壹
战略性绩效管理内涵
战略性绩效管理是对企业的中长期战略实施过程及结果采取一定的方法进行考核评价,并辅以相应激励机制的一种管理制度,其将企业制定的战略和目标转化成绩效目标,再将目标传递与分解(见图1),确定谁来承担和负责,然后启动实现绩效目标的计划和方案,根据绩效考核结果进行量化评价,运用绩效成绩激励员工的持续循环过程。

战略性绩效管理是以战略为导向的绩效管理系统,其核心作用是能够将部门、子公司、岗位与公司的战略目标紧密结合在一起。战略性绩效管理体系包括管理运作体系和目标体系。
01 管理运作体系
绩效管理的运作是一个循环过程,分为四个环节,即绩效计划、绩效沟通、绩效考核和绩效反馈,如图2所示。

02 目标体系
目标体系确保了全员工作的“战略导向制”,其将企业战略展望与业务使命转换成明确、具体的业绩目标,采取自上而下的分解法,将战略、运营流程、各职能部门、员工等和谐统筹,使各部门、各岗位的执行行为与企业战略、文化有效契合,平衡各种利益关系,形成协同效应,目标体系搭建过程如图3所示。

贰
某市级L城投公司绩效管理案例分析
下面我们以L城投公司本部的绩效管理为例来阐述如何构建城投公司战略性绩效管理体系。
L城投公司成立于2000年9月,注册资金9800万元。2005年5月,以市供水集团有限公司、市公交集团有限公司、市热力公司三家国有企业和公司原有的国有净资产共计22亿元作为注册资本,改制重组成立了市城市发展投资有限公司。至2012年年底,公司总资产为320亿元。
诸如大部分城投公司一样,国有体制改革以及L城投公司自身的迅猛发展致使原有的绩效制度与公司的战略不相匹配,公司急需建立一套与其相适应的科学、系统、可操作性强的战略性绩效管理体系。
01 L城投公司本部原有绩效考核状况
L城投公司采用的是全员考核办法,主要考核德、能、勤、绩、廉、学等方面,对于一般的管理人员将结合岗位职责进行考察。
综合L城投公司未来的可持续发展,其绩效考核方案主要存在以下几点问题:
第一, 该考核办法无法发挥激励作用,缺乏必要的沟通与反馈机制,只是简单为绩效工资的发放而进行考核,而不是一个完整的绩效管理循环系统;
第二, 参照政府部门、事业单位等非经营性主体从德、能、勤、绩、廉、学六个方面设定考核维度,与公司现在推行的市场化转型发展战略背道而驰;
第三, 战略与绩效管理相分离,没有把战略目标转化成各层的绩效目标,绩效管理不能有效支撑企业战略的实现。
02 L城投公司本部绩效管理体系的改进
L城投公司必须调整、完善、优化现行的绩效体系,使其与公司的发展战略相匹配。具体的改进方向是,以公司整体战略目标为起点,明确绩效管理相关的各部门职责;有效利用各种绩效管理工具,如平衡计分卡、关键绩效指标、目标管理等方法,在原有绩效考核的基础上制定考核办法、厘清考核程序、重视考核反馈,最终形成一个完整、循环的考核体系。改进后的绩效考核体系如图4所示。

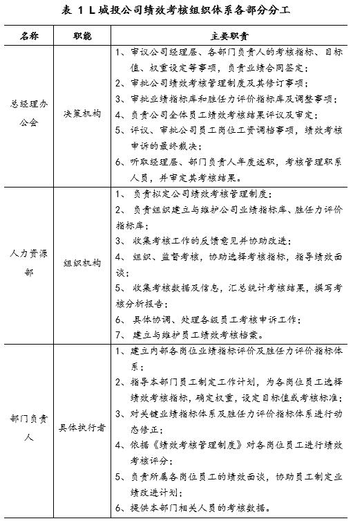
其中,绩效考核的组织体系是考核体系的核心,由三部分组成:总经理办公会、人力资源部、各部门负责人,各部分的职责如表1所示:

03 绩效方案设计思路

L城投公司本部绩效方案的设计以图5所示的四项原则为基准,结合不同层级、岗位的职责分工、任务分配从而确定考核的关键指标。根据L城投的绩效考核体系,其绩效方案可分为高层管理者、中层管理者、基层员工三个层面来设计。
1. 高层管理者
对高层管理者的考核实际上是对公司整体状况和经营业绩的综合考量,考核周期以年度较为适合,选择平衡计分卡作为考核工具,将公司总体战略分解,从财务、利益相关者、内部运营、学习成长四个层面提取关键指标。由于L城投公司不同于一般的市场化企业,其兼具公益性与盈利性,在使用平衡记分卡时需要对其维度进行适当延伸,例如可将“社会效益”纳入平衡体系,并制定其细分指标,形成财务、利益相关者、内部运营、学习成长、社会效益的五维分析层面。
2. 中层管理者
中层管理者的考核由总经理办公会每年或每季度进行,其考核指标的选择结合不同部门的职责与目标来确定。中层管理者处于高层管理者与基层员工的衔接处,他们一方面要参与到公司的管理活动中去,另一方面又要将高层的任务与精神向下传达,领导基层员工为实现总体目标而共同工作,在构建其绩效考核的关键绩效指标时,不宜使用过于具体、事务性较强的指标。
3. 基层员工
基层员工的考核指标通常由部门负责人及人力资源部结合岗位职责及部门目标提炼确定,相比中、高层领导的绩效指标,基层员工的指标设计较为具体、明确。基层员工是公司发展壮大的基石,在其考核管理中需要特别注意绩效结果的反馈,为员工的努力指明方向,激发员工的上进心和工作积极性,从而促进部门绩效的提高,进而带动公司的整体发展,实现公司总体战略与经营目标。
综合来看,绩效考核不仅仅是为L城投公司奖优罚劣提供依据,更重要的是通过考核使员工行为和资源分配向最符合公司战略的方向倾斜,最终提高公司竞争力;通过考核构建良好的价值评价体系,实现科学评估价值、合理分配价值,从而驱动员工积极创造价值,最终形成价值创造、价值评估、价值分配的良性循环;通过考核促进公司上下级沟通和各部门间相互协作,增进团队合作精神,帮助员工提升自身工作水平和岗位胜任力,共同致力于实现公司的总体战略。
叁
小 结
近年来,城投公司在推动城市基础设施建设、环境治理、民生工程、城市化进程及地方经济中发挥了举足轻重的作用,但其内部管理也暴露出越来越多的问题,转型改革的呼声越来越强烈。本文着眼于绩效管理这一难题,认为城投公司应该构建一个以战略为导向的绩效管理体系,为公司战略的顺利实施和可持续发展保驾护航。
然而,绩效体系的构建是一项长期、复杂且艰巨的系统工程,需要公司高层的参与支持,需要部门之间的配合协调,需要员工的认可,更需要制度的保障、企业文化的助推,城投公司应循序渐进逐步推进绩效体系的落实。
