- 从我们专业角度来和大家谈谈维生素,首先维生素有三大特点:①它是维持人体正常代谢功能所必需的物质;②维生素是人体无法在体内合成;③维生素它存在于天然食物中。所以各种维生素不足或补充过量,都会对人体的健康产生较大影响。 1.下面来和大家详细说一下各种维生素的特点:
维生素A:人体内约90%的维生素A存在于肝脏;绿叶和黄色蔬菜以及深色水果中的胡罗卜素(α、β、γ)可以转化为维生素A。
维生素D:人体的维生素D2主要来自植物真菌,维生素D3主要来自动物;维生素D2和D3统称为维生素D;通常认为维生素D3活性高。
2.再说一下维生素K1、K2、K3、K4的区别:
维生素K 它是一系列萘醌的衍生物的统称。
维生素K1、K2 为维生素K的天然存在形式,维生素K3、k4为维生素K的人工合成品。
天然的维生素K1、K2,为脂溶性物质,其吸收有赖于胆汁的正常分泌。人工合成的维生素K3、K4,为水溶性,其吸收不需要胆汁的存在。
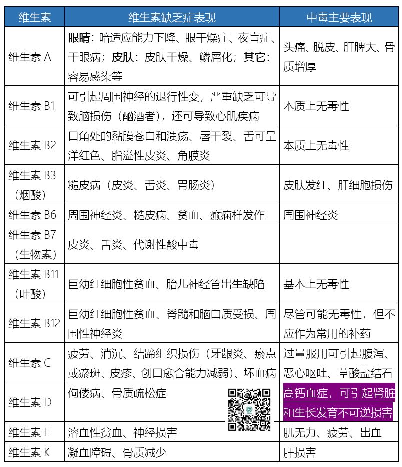
3.维生素缺乏的表现:
常常引起维生素缺乏的原因大致有以下几种:①通过食物摄入不足;②需求量高(儿童、妊娠期、哺乳期妇女);③消化系统疾病影响;④某些药物影响等。具体可以见下表

4.可引起维生素缺乏的5类药物:
有时某些药物也可能影响我们人体对营养物质的吸收,增加维生素的排出或降低营养物质的利用。维生素也可能与某些药物,服用后有厌食反应而引起营养物质摄取不足。
5.部分维生素的新用途:
维生素A 如果每天补充维生素A 1500IU,持续14天,很可能辅助改善儿童腹泻症状。
维生素BI 补充维生素B1 每天达150-300mg,持续13个月,可降低微量蛋白尿的2型糖尿病患者体内的尿蛋白排泄量。
维生素C 如果每天补充维生素C 500mg,很可能降低高尿酸血症水平。每天补充200-1000mg维生素C很可能辅助降低2型糖尿病患者的空腹血糖和糖化血红蛋白水平。
维生素D 如果每天补充维生素D1000-2000IU,很可能有助于糖尿病患者血糖控制和改善胰岛素抵抗及胰岛功能。
维生素E 如果每天补充维生素E75-2000IU,可能降低心肌梗塞风险。