时隔27年后,关于干部档案有个新规定。
昨天,新华社报道*共中**中央办公厅印发了一个重磅条例——《干部人事档案工作条例》(全文见文章后段),目前该条例已经施行。
伴随着它的施行,1991年4月2日中组部、国家档案局印发的《干部档案工作条例》同时废止。
档案无小事。个人信息、读书经历、工作经历......都会被记录并保存下来。转正定级、职称申报、养老保险办理、工龄认定等多方面都需要用到档案。

《条例》新增哪些主要内容?
从总体上来看,新条例内容增加了不少。
对比发现,新条例新增档案审核内容,坚持干部人事档案“凡提必审”、“凡进必审”、“凡转必审”,全面规范档案的“建、管、用”。
重点审核干部的出生日期、参加工作时间、入*党**时间、学历学位、工作经历、干部身份、家庭主要成员及重要社会关系、专业技术职务(职称)、学术评鉴、奖惩等基本信息,审核档案内容是否真实、档案材料是否齐全、档案材料记载内容之间的关联性是否合理以及是否有影响干部使用的情形等。
此外还新设专章明确了档案工作纪律和监督要求。
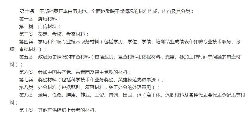
先来看干部档案的内容。
1991年的条例中是这么规定的:

而新条例中,对干部人事档案的内容进行了细化:

根据新条例,干部档案中的“考核鉴定类材料”包括“重大政治事件、突发事件和重大任务中的表现”;“违规违纪违法处理处分类材料”中包括*党**纪政务处分,组织处理,法院刑事判决书、裁定书,公安机关有关行政处理决定,以及法院认定的被执行人失信信息等材料。
《条例》有哪些调整和完善?
与《干部档案工作条例》相比,《条例》主要在以下几个方面作了调整和完善。
一是明确新时代干部人事档案工作定位。提高政治站位,鲜明提出干部人事档案是*党**的重要执政资源,始终服务广大干部人才,服务*党**的建设新的伟大工程,服务新时代中国特色社会主义伟大事业。
二是加强顶层设计。完善分级负责、集中管理体制,打造政策统一、相互衔接、有机配合的工作新格局,精简整合《干部档案工作条例》中日常管理具体内容,形成一个以宏观指导和原则要求为主,又兼顾实际操作的*党**内法规。
三是突出全面从严要求。新增档案审核内容,坚持干部人事档案“凡提必审”、“凡进必审”、“凡转必审”,全面规范档案的“建、管、用”,新设专章明确档案工作纪律和监督要求,细化责任分工,强化责任担当。
四是注重效用发挥。丰富完善档案内容,重点收集体现干部忠诚干净担当等方面的材料,增加档案信息化建设和信息资源开发要求,为全面历史辩证地评价干部提供翔实的档案信息。
新设“纪律和监督”章节:
根据条例,开展干部人事档案工作必须遵守十一条纪律,分别为:
-
严禁篡改、伪造干部人事档案;
-
严禁提供虚假材料、不如实填报干部人事档案信息;
-
严禁转递、接收、归档涉嫌造假或者来历不明的干部人事档案材料;
-
严禁利用职务、工作上的便利,直接实施档案造假,授意、指使、纵容、默许他人档案造假,为档案造假提供方便,或者在知情后不及时向组织报告;
-
严禁插手、干扰有关部门调查、处理档案造假问题;
-
严禁擅自抽取、撤换、添加干部人事档案材料;
-
严禁圈划、损坏、扣留、出卖、交换、转让、赠送干部人事档案;
-
严禁擅自提供、摘录、复制、拍摄、保存、丢弃、销毁干部人事档案;
-
严禁违规转递、接收和查(借)阅干部人事档案;
-
严禁擅自将干部人事档案带出国(境)外;
-
严禁泄露或者擅自对外公开干部人事档案内容。
“对于违反相关规定和纪律的,依据有关规定予以纠正;根据情节轻重,给予批评教育、组织处理或者*党**纪政务处分,并视情追究相关人员责任。涉嫌违法犯罪的,按照国家法律法规处理。”
在职责方面,新旧条例也有不同。
新条例规定,干部人事档案工作机构的职责有:
负责干部人事档案的建立、接收、保管、转递,档案材料的收集、鉴别、整理、归档,档案信息化等日常管理工作;
负责干部人事档案的查(借)阅、档案信息研究等利用工作,组织开展干部人事档案审核工作;
配合有关方面调查涉及干部人事档案的违规违纪违法行为等。
点一下,“配合有关方面调查涉及干部人事档案的违规违纪违法行为”是新增内容。

《条例》适用范围是什么?
如何解决不同类别人员流动中的人事档案管理问题?
《条例》主要适用于*党**政领导干部、机关公务员、参照公务员法管理机关(单位)工作人员(工勤人员除外),国有企事业单位领导人员、管理人员和专业技术人员的人事档案管理工作。
针对不同类别人员的人事档案管理问题,在工作机制方面,《条例》要求,建立由中央组织部牵头、中央和国家机关有关部门参与的干部人事档案工作协调配合机制,研究完善相关政策和业务标准,解决有关问题,促进工作有机衔接、协同推进。
在制度设计方面,《条例》要求,流动人员等其他人员的人事档案管理工作规定,由相关主管部门根据本条例精神另行规定,中国人民解放军和中国人民武装警察部队干部人事档案工作规定,由中央军事委员会根据本条例精神制定。
对解决干部人事档案涂改造假问题的具体措施
一是严明“建”的职责。《条例》首次明确提出,各级*党**政机关、国有企事业单位和其他组织及个人应当按照各自职责,共同做好干部人事档案内容建设,严肃填写,严格审核,确保归档材料的真实准确。
二是严肃“管”的纪律。《条例》对档案的接收、保管、转递等管理环节,细化工作要求、明确制度规定、亮明红线警示。
三是严格“用”的程序。《条例》明确干部人事档案利用工作要求、范围和程序。同时对干部人事档案审核范围、内容和问题处理等进行规范,全面落实中央“凡提四必”要求。
四是严抓监督惩处。《条例》明确要求建立监督检查、责任追究制度,并对干部人事档案工作中的违规违纪违法行为处理等作出规定。

在加强干部人事档案工作纪律和监督方面的具体规定
《条例》以专章形式对干部人事档案工作的纪律和监督作出了规定:
一是严明纪律。《条例》针对干部人事档案管理工作的薄弱环节提出“十一严禁”的纪律要求,划出工作底线,标明工作禁区,竖起警戒栏杆。
二是严格监督。《条例》明确规定*党**委(*党**组)及其组织人事部门、纪检监察机关、巡视巡察机构,下级机关(单位)和*党**员、干部、群众的监督职责,构建上级监督、自我监督、内部监督、其他部门监督、社会监督等全方位多维度立体化监督体系。
三是严肃追责。《条例》明确规定,对于违反相关规定和纪律的,依据有关规定予以纠正;根据情节轻重,给予批评教育、组织处理或者*党**纪政务处分,并视情追究相关人员责任。涉嫌违法犯罪的,按照国家法律法规处理。
巡视、巡察等可查干部档案
还有一个细节需要说一下。
新条例把“档案的提供利用”的章节名称换成了“利用和审核”,审核二字是重点。本章节中新增了因工作需要可以查阅干部人事档案的情形,分别为:

划重点,巡视、巡察,选人用人检查、违规选人用人问题查核,组织处理,*党**纪政务处分,涉嫌违法犯罪的调查取证、案件查办等,可以查阅干部人事档案。
当然,查阅干部人事档案需要一定的程序和要求,新条例明确,查阅单位如实填写干部人事档案查阅审批材料,按照程序报单位负责同志审批签字并加盖公章;查阅档案应当2人以上,一般均为*党**员。
本章节中还新增了对“档案造假”的规定。
凡发现档案材料或者信息涉嫌造假的,组织人事部门等应当立即查核,未核准前,一律暂缓考察或者暂停任职、录用、聘用、调动等程序。
干部出国不归怎么处理?
如果干部出国不归、开除公职的话,档案怎么处理?
旧条例是分开规定的:

新条例的规定则是:
干部出现辞职、出国不归或者被辞退、解除(终止)劳动(聘用)合同、开除公职等情况,在*党**委(*党**组)或者组织人事等有关部门对当事人作出结论意见或者处理处分,经保密审查后,原管理单位的干部人事档案工作机构应当将档案转递至相应的干部人事档案工作机构、公共就业和人才服务机构或者本人户籍所在地的社会保障服务机构。接收单位不得无故拒绝接收人事档案。
以下7种情况,会用到干部人事档案
1、政治审查、发展*党**员、*党**员教育、*党**员管理等;
2、干部录用、聘用、考核、考察、任免、调配、职级晋升、教育培养、职称评聘、表彰奖励、工资待遇、公务员登记备案、退(离)休、社会保险、治丧等;
3、人才引进、培养、评选、推送等;
4、巡视、巡察,选人用人检查、违规选人用人问题查核,组织处理,*党**纪政务处分,涉嫌违法犯罪的调查取证、案件查办等;
5、经具有干部管理权限的*党**委(*党**组)、组织人事部门批准的编史修志,撰写大事记、人物传记,举办展览、纪念活动等;
6、干部日常管理中,熟悉了解干部,研究、发现和解决有关问题等;
7、其他因工作需要利用的事项。
从以上7条可以看出,干部人事档案不仅关系着公职人员职业发展,还与工资、社保、退(离)休等多项重要事宜相关。
严禁不如实填报干部人事档案
《干部人事档案工作条例》要求,严禁篡改、伪造干部人事档案;严禁提供虚假材料、不如实填报干部人事档案信息;严禁利用职务、工作上的便利,直接实施档案造假,授意、指使、纵容、默许他人档案造假,为档案造假提供方便,或者在知情后不及时向组织报告。
2018年10月1日起施行的《中国*产党共**纪律处分条例》明确,篡改、伪造个人档案资料的,给予严重警告处分;情节严重的,给予撤销*党**内职务或者留*党**察看处分。
干部人事档案是*党**的重要执政资源
*共中**中央组织部负责人在解读条例时提到,干部人事档案是教育培养、选拔任用、管理监督干部和评鉴人才的重要基础,是维护干部人才合法权益的重要依据,是社会信用体系的重要组成部分,是*党**的重要执政资源,属于*党**和国家所有。
*八大十**以来,干部人事档案在干部考察、防止干部“带病提拔”,巡视巡察、纪检监察机关执纪办案、社会保障、司法公正等方面发挥了越来越重要的作用。
《中国纪检监察报》曾刊文剑指档案造假。文章称,纵观近几年官员档案造假问题,人数不少,其中有已落马的省部级大老虎,也有科级干部。此外,造假的形式五花八门。
2015年7月6日,*纪委中**的通报显示,*疆新**首虎、自治区人大常委会原副主任栗智“严重违反纪律,档案造假,向组织隐瞒本人真实年龄”。由此,栗智成了首个被通报年龄造假的省部级官员。
同年3月9日,广东省委原常委、珠海市委原书记李嘉被双开。*纪委中**在对李嘉严重违纪问题的通报中有一句话,“严重违反组织纪律,篡改本人档案并向组织提供虚假说明”。
2017年5月,司法部原*党**组成员、政治部主任卢恩光被双开。通报提到,他年龄、入*党**材料、工作经历、学历、家庭情况等全面造假,长期欺瞒组织。
中央组织部曾于2014年10月至2016年6月开展全国干部人事档案专项审核,那次重点审核涉及省管干部5.8万余人,重点审核干部的出生日期、参加工作时间、入*党**时间、学历学位、工作经历、干部身份和家庭主要成员及重要社会关系等信息。
据新华社此前披露,在省管干部档案专项审核中,共补充档案材料14.5万余份,更正2.5万余人的档案信息,420人因档案造假受到组织处理或纪律处分,186人因档案问题被记录在案,未查清前不得提拔或重用。
上述负责人说,“近年发现的干部人事档案涂改造假等问题,严重损害了档案的权威性和公信力,迫切需要从制度建设入手研究解决,扎紧‘篱笆’、筑牢‘堤坝’,从根本上铲除干部人事档案造假等问题存在的土壤和条件。”
《干部人事档案工作条例》全文如下
第一章 总则
第一条 为了贯彻新时代*党**的组织路线,落实从严管理干部要求,充分发挥干部人事档案在建设高素质专业化干部队伍中的重要作用,推动干部人事档案工作科学化、制度化、规范化,根据《中国*产党共**章程》等*党**内法规和《中华人民共和国公务员法》、《中华人民共和国档案法》等国家法律法规,制定本条例。
第二条 干部人事档案是各级*党**委(*党**组)和组织人事等有关部门在*党**的组织建设、干部人事管理、人才服务等工作中形成的,反映干部个人政治品质、道德品行、思想认识、学习工作经历、专业素养、工作作风、工作实绩、廉洁自律、遵纪守法以及家庭状况、社会关系等情况的历史记录材料。
第三条 干部人事档案是教育培养、选拔任用、管理监督干部和评鉴人才的重要基础,是维护干部人才合法权益的重要依据,是社会信用体系的重要组成部分,是*党**的重要执政资源,属于*党**和国家所有。
第四条 干部人事档案工作必须坚持以马克思列宁主义、毛*东泽**思想、*小平邓**理论、“三个代表”重要思想、科学发展观、习*平近**新时代中国特色社会主义思想为指导,坚持和加强*党**的全面领导,坚持*党**要管*党**、全面从严治*党**,坚持德才兼备、以德为先、任人唯贤,坚持科学管理、改革创新,服务广大干部人才,服务*党**的建设新的伟大工程,服务新时代中国特色社会主义伟大事业。
第五条 干部人事档案工作应当遵循下列原则:
(一)*党**管干部、*党**管人才;
(二)依规依法、全面从严;
(三)分级负责、集中管理;
(四)真实准确、完整规范;
(五)方便利用、安全保密。
第六条 本条例适用于*党**政领导干部、机关公务员、参照公务员法管理的机关(单位)工作人员(工勤人员除外),国有企事业单位领导人员、管理人员和专业技术人员的人事档案管理工作。
第二章 管理体制和职责
第七条 全国干部人事档案工作在*党**中央领导下,由中央组织部主管,各地区各部门各单位按照干部管理权限分级负责、集中管理。
第八条 中央组织部负责全国干部人事档案工作的宏观指导、政策研究、制度建设、协调服务和监督检查。
建立由中央组织部牵头、中央和国家机关有关部门参与的干部人事档案工作协调配合机制,研究完善相关政策和业务标准,解决有关问题,促进工作有机衔接、协同推进。
第九条 各级*党**委(*党**组)领导本地区本部门本单位干部人事档案工作,贯彻落实*党**中央相关部署要求,研究解决工作机构、经费和条件保障等问题,将干部人事档案工作列为*党**建工作目标考核内容。
第十条 各级组织人事部门负责本地区本部门本单位干部人事档案工作,建立健全规章制度和工作机制,配齐配强工作力量,组织开展宣传、指导和监督检查。
第十一条 中央组织部负责集中管理中央管理干部的人事档案。
第十二条 中央和国家机关各部委、参照公务员法管理的机关(单位)组织人事部门,中管金融企业、中央企业、*党**委书记和校长列入中央管理的高校组织人事部门,负责集中管理*党**委(*党**组)管理的干部(领导人员、管理人员、专业技术人员,下同)和本单位其他干部的人事档案。
第十三条 省(自治区、直辖市)、市(地、州、盟)*党**委组织部门负责集中管理本级*党**委管理干部的人事档案;省、市级直属机关和国有企事业单位组织人事部门集中管理*党**委(*党**组)管理的干部和本单位其他干部的人事档案。
县(市、区、旗)以下机关(单位)的干部人事档案可以按不同类别、身份,由县(市、区、旗)*党**委组织部门、人力资源社会保障部门等分别集中管理。
第十四条 根据工作需要,经上级组织人事部门批准,有关机关(单位)组织人事部门可以集中管理下级单位的干部人事档案。
第十五条 干部人事档案工作人员和与其档案管理同在一个部门且有夫妻、直系血亲、三代以内旁系血亲、近姻亲关系人员的档案,由干部人事档案工作人员所在单位组织人事部门另行指定专人管理。
第十六条 组织人事部门应当明确负责干部人事档案工作的机构(以下简称干部人事档案工作机构),每管理1000卷档案一般应当配备1名专职工作人员。有业务指导任务的干部人事档案工作机构,还应当配备相应的业务指导人员。管理档案数量较少且未设立工作机构的单位,应当明确岗位,专人负责。
干部人事档案工作机构(含干部人事档案工作岗位,下同)的职责包括:
(一)负责干部人事档案的建立、接收、保管、转递,档案材料的收集、鉴别、整理、归档,档案信息化等日常管理工作;
(二)负责干部人事档案的查(借)阅、档案信息研究等利用工作,组织开展干部人事档案审核工作;
(三)配合有关方面调查涉及干部人事档案的违规违纪违法行为;
(四)指导和监督检查下级单位干部人事档案工作;
(五)办理其他有关事项。
第十七条 组织人事部门应当选配政治素质好、专业能力强、作风正派的*党**员干部从事干部人事档案工作。强化*党**性教育和业务培训,从严管理,加强激励保障。
干部人事档案工作人员应当政治坚定、坚持原则、忠于职守、甘于奉献、严守纪律。对于表现优秀的干部人事档案工作人员,应当注重培养使用。
第三章 内容和分类
第十八条 干部人事档案内容根据新时代*党**的建设和组织人事工作以及经济社会发展需要确定,保证真实准确、全面规范、鲜活及时。
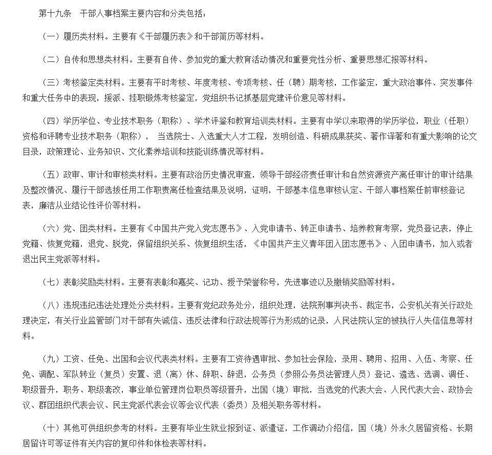
第十九条 干部人事档案主要内容和分类包括:
(一)履历类材料。主要有《干部履历表》和干部简历等材料。
(二)自传和思想类材料。主要有自传、参加*党**的重大教育活动情况和重要*党**性分析、重要思想汇报等材料。
(三)考核鉴定类材料。主要有平时考核、年度考核、专项考核、任(聘)期考核,工作鉴定,重大政治事件、突发事件和重大任务中的表现,援派、挂职锻炼考核鉴定,*党**组织书记抓基层*党**建评价意见等材料。
(四)学历学位、专业技术职务(职称)、学术评鉴和教育培训类材料。主要有中学以来取得的学历学位,职业(任职)资格和评聘专业技术职务(职称),当选院士、入选重大人才工程,发明创造、科研成果获奖、著作译著和有重大影响的论文目录,政策理论、业务知识、文化素养培训和技能训练情况等材料。
(五)政审、审计和审核类材料。主要有政治历史情况审查,领导干部经济责任审计和自然资源资产离任审计的审计结果及整改情况、履行干部选拔任用工作职责离任检查结果及说明,证明,干部基本信息审核认定、干部人事档案任前审核登记表,廉洁从业结论性评价等材料。
(六)*党**、团类材料。主要有《中国*产党共**入*党**志愿书》、入*党**申请书、转正申请书、培养教育考察,*党**员登记表,停止*党**籍、恢复*党**籍,*党退**、*党脱**,保留组织关系、恢复组织生活,《中国共产主义青年团入团志愿书》、入团申请书,加入或者退出民主*党**派等材料。
(七)表彰奖励类材料。主要有表彰和嘉奖、记功、授予荣誉称号,先进事迹以及撤销奖励等材料。
(八)违规违纪违法处理处分类材料。主要有*党**纪政务处分,组织处理,法院刑事判决书、裁定书,公安机关有关行政处理决定,有关行业监管部门对干部有失诚信、违反法律和行政法规等行为形成的记录,人民法院认定的被执行人失信信息等材料。
(九)工资、任免、出国和会议代表类材料。主要有工资待遇审批、参加社会保险,录用、聘用、招用、入伍、考察、任免、调配、*队军**转业(*员复**)安置、退(离)休、辞职、辞退,公务员(参照公务员法管理人员)登记、遴选、选调、调任、职级晋升,职务、职级套改,事业单位管理岗位职员等级晋升,出国(境)审批,当选*党**的代表大会、人民代表大会、政协会议、群团组织代表会议、民主*党**派代表会议等会议代表(委员)及相关职务等材料。
(十)其他可供组织参考的材料。主要有毕业生就业报到证、派遣证,工作调动介绍信,国(境)外永久居留资格、长期居留许可等证件有关内容的复印件和体检表等材料。
干部人事档案材料具体内容和分类标准由中央组织部确定。
第二十条 各级*党**政机关、国有企事业单位和其他组织及个人应当按照各自职责,共同做好干部人事档案内容建设。
中央组织部会同有关部门统一明确归档材料的内容填写、格式规范等要求。
各级*党**政机关、国有企事业单位和其他组织应当按照要求制发材料。
干部本人和材料形成部门必须如实、规范填写材料。
材料形成部门应当按照相关规定审核材料,在材料形成后1个月内主动向相应的干部人事档案工作机构移交。
第四章 日常管理
第二十一条 干部人事档案日常管理主要包括档案建立、接收、保管、转递、信息化、统计和保密,档案材料的收集、鉴别、整理和归档等。
日常管理工作中,组织人事部门及其干部人事档案工作机构应当执行国家档案管理的有关法律法规,接受同级档案行政管理部门的业务监督和指导。
第二十二条 干部人事档案分为正本和副本。
首次参加工作被录用或者聘用为本条例第六条所列人员的,由相应的干部人事档案工作机构以其入*党**、入团,录用、聘用,中学以来的学籍、奖惩和自传等材料为基础,建立档案正本,并且负责管理。
干部所在单位或者协管单位干部人事档案工作机构根据工作需要,可以建立副处级或者相当职务以上干部的干部人事档案副本,并且负责管理。副本由正本主要材料的复制件构成。正本有关材料和信息变更时,副本应当相应变更。
发现干部人事档案丢失或者损毁的,必须立即报告上级组织人事部门,并且全力查找或者补救。确实无法找到或者补救的,经报上级组织人事部门批准,由负责管理档案的干部人事档案工作机构协调有关单位重新建立档案或者补充必要证明材料。
第二十三条 干部人事数字档案是按照国家相关技术标准,利用扫描等技术手段将干部人事纸质档案转化形成的数字图像和数字文本。
组织人事部门及其干部人事档案工作机构在干部人事档案数字化过程中,应当严格规范档案目录建库、档案扫描、图像处理、数据存储、数据验收、数据交换、数据备份、安全管理等基本环节,保证数字档案的真实性、完整性、可用性、安全性,确保与纸质档案一致。
干部人事数字档案在利用、转递和保密等方面按照纸质档案相关要求管理。
第二十四条 组织人事部门及其干部人事档案工作机构应当按照预防为主、防治结合的要求,建立和维护科学合理的档案存放秩序,按照有关标准要求建设干部人事档案库房,加强库房安全管理和技术防护。档案数量较少的单位,也应当设置专用房间保管档案。阅档场所、整理场所、办公场所应当分开。
第二十五条 干部人事档案管理权限发生变动的,原管理单位的干部人事档案工作机构应当对档案进行认真核对整理,保证档案内容真实准确、材料齐全完整,并在2个月内完成转递;现管理单位的干部人事档案工作机构应当认真审核,严格把关,一般应当在接到档案2个月内完成审核入库。
转递干部人事档案必须通过机要交通或者安排专人送取,转递单位和接收单位应当严格履行转递手续。
因行政区划调整、机构改革等原因单位撤销合并、职能划转、职责调整,国有企业破产、重组等,组织人事部门应当制定干部人事档案移交工作方案,编制移交清单,按照有关要求及时移交档案。
干部死亡5年后,其人事档案移交本单位档案部门保存,按同级国家档案馆接收范围的规定进馆。
第二十六条 组织人事部门及其干部人事档案工作机构应当按照国家相关标准和要求,加强档案信息资源的规划、建设、开发和管理,提升档案信息采集、处理、传输、利用能力,建立健全安全、便捷、共享、高效的干部人事档案信息化管理体系。
第二十七条 组织人事部门及其干部人事档案工作机构应当定期对干部人事档案日常管理、基础设施和队伍建设等工作情况进行统计、分析、研判,加强档案资源科学管理。
第二十八条 各级*党**政机关、国有企事业单位和其他组织及个人,对于属于国家秘密、工作秘密的干部人事档案材料和信息,应当严格保密;对于涉及商业秘密、个人隐私的材料和信息,应当按照国家有关法律规定进行管理。
第二十九条 干部人事档案工作机构及其工作人员应当按照相关标准和要求,及时收集材料,鉴别材料内容是否真实,检查材料填写是否规范、手续是否完备等;对于应当归档的材料准确分类,逐份编写材料目录,整理合格后,一般应当在2个月内归档。
第五章 利用和审核
第三十条 干部人事档案利用工作应当强化服务理念,严格利用程序,创新利用方式,提高利用效能,充分发挥档案资政作用、体现凭证价值。
干部人事档案利用方式主要包括查(借)阅、复制和摘录等。
第三十一条 因工作需要,符合下列情形之一的,可以查阅干部人事档案:
(一)政治审查、发展*党**员、*党**员教育、*党**员管理等;
(二)干部录用、聘用、考核、考察、任免、调配、职级晋升、教育培养、职称评聘、表彰奖励、工资待遇、公务员登记备案、退(离)休、社会保险、治丧等;
(三)人才引进、培养、评选、推送等;
(四)巡视、巡察,选人用人检查、违规选人用人问题查核,组织处理,*党**纪政务处分,涉嫌违法犯罪的调查取证、案件查办等;
(五)经具有干部管理权限的*党**委(*党**组)、组织人事部门批准的编史修志,撰写大事记、人物传记,举办展览、纪念活动等;
(六)干部日常管理中,熟悉了解干部,研究、发现和解决有关问题等;
(七)其他因工作需要利用的事项。
干部本人及其亲属办理公证、诉讼取证等有关干部个人合法权益保障的事项,可以按照有关规定提请相应的组织人事等部门查阅档案。
复制、摘录的档案材料,应当按照有关要求管理和使用。
第三十二条 查阅干部人事档案按照以下程序和要求进行:
(一)查阅单位如实填写干部人事档案查阅审批材料,按照程序报单位负责同志审批签字并加盖公章;
(二)查阅档案应当2人以上,一般均为*党**员;
(三)干部人事档案工作机构应当按照程序审批;
(四)在规定时限内查阅。
第三十三条 干部人事档案一般不予外借,确因工作需要借阅的,借阅单位应当履行审批手续,在规定时限内归还,归还时干部人事档案工作机构应当认真核对档案材料。
第三十四条 组织人事部门及其干部人事档案工作机构应当按照统一要求,结合实际制定查(借)阅干部人事档案的具体规定。
第三十五条 组织人事部门应当坚持“凡提必审”、“凡进必审”、干部管理权限发生变化的“凡转必审”,在干部动议、考察、任职前公示、录用、聘用、遴选、选调、交流,人才引进,*队军**转业(*员复**)安置,档案转递、接收等环节,严格按照有关政策和标准,及时做好干部人事档案审核工作。
第三十六条 干部人事档案审核应当在全面审核档案内容的基础上,重点审核干部的出生日期、参加工作时间、入*党**时间、学历学位、工作经历、干部身份、家庭主要成员及重要社会关系、专业技术职务(职称)、学术评鉴、奖惩等基本信息,审核档案内容是否真实、档案材料是否齐全、档案材料记载内容之间的关联性是否合理以及是否有影响干部使用的情形等。
第三十七条 干部人事档案审核中发现的问题应当按照相关规定及时进行整改和处理。涉及干部个人信息重新认定的,应当及时通知干部所在单位和干部本人。
第三十八条 组织人事部门及其干部人事档案工作机构应当运用大数据等信息技术,建立健全干部人事档案科学利用机制,为干部资源配置、领导班子建设、干部队伍宏观管理、组织人事工作规律研究等提供精准高效服务。
第六章 纪律和监督
第三十九条 开展干部人事档案工作必须遵守下列纪律:
(一)严禁篡改、伪造干部人事档案;
(二)严禁提供虚假材料、不如实填报干部人事档案信息;
(三)严禁转递、接收、归档涉嫌造假或者来历不明的干部人事档案材料;
(四)严禁利用职务、工作上的便利,直接实施档案造假,授意、指使、纵容、默许他人档案造假,为档案造假提供方便,或者在知情后不及时向组织报告;
(五)严禁插手、干扰有关部门调查、处理档案造假问题;
(六)严禁擅自抽取、撤换、添加干部人事档案材料;
(七)严禁圈划、损坏、扣留、出卖、交换、转让、赠送干部人事档案;
(八)严禁擅自提供、摘录、复制、拍摄、保存、丢弃、销毁干部人事档案;
(九)严禁违规转递、接收和查(借)阅干部人事档案;
(十)严禁擅自将干部人事档案带出国(境)外;
(十一)严禁泄露或者擅自对外公开干部人事档案内容。
第四十条 *党**委(*党**组)及其组织人事部门对干部人事档案工作和本条例实施情况进行监督检查。
纪检监察机关、巡视巡察机构按照有关规定,对干部人事档案工作进行监督检查。
第四十一条 *党**委(*党**组)及其组织人事部门在干部人事档案工作中,必须严格执行本条例,自觉接受组织监督和*党**员、干部、群众监督。
下级机关(单位)和*党**员、干部、群众对干部人事档案工作中的违纪违规行为,有权向上级*党**委(*党**组)及其组织人事部门、纪检监察机关举报、申诉,受理部门和机关应当按照有关规定查核处理。
第四十二条 对于违反相关规定和纪律的,依据有关规定予以纠正;根据情节轻重,给予批评教育、组织处理或者*党**纪政务处分,并视情追究相关人员责任。涉嫌违法犯罪的,按照国家法律法规处理。
第七章 附则
第四十三条 流动人员和自主择业*队军**转业干部等其他人员的人事档案管理工作,由相关主管部门根据本条例精神另行规定。
第四十四条 中国人民解放军和中国人民武装警察部队干部人事档案工作规定,由中央军事委员会根据本条例精神制定。
第四十五条 本条例由中央组织部负责解释。
第四十六条 本条例自2018年11月20日起施行。1991年4月2日中央组织部、国家档案局印发的《干部档案工作条例》同时废止。