云南省第一人民医院开展
2024年校园招聘的公告
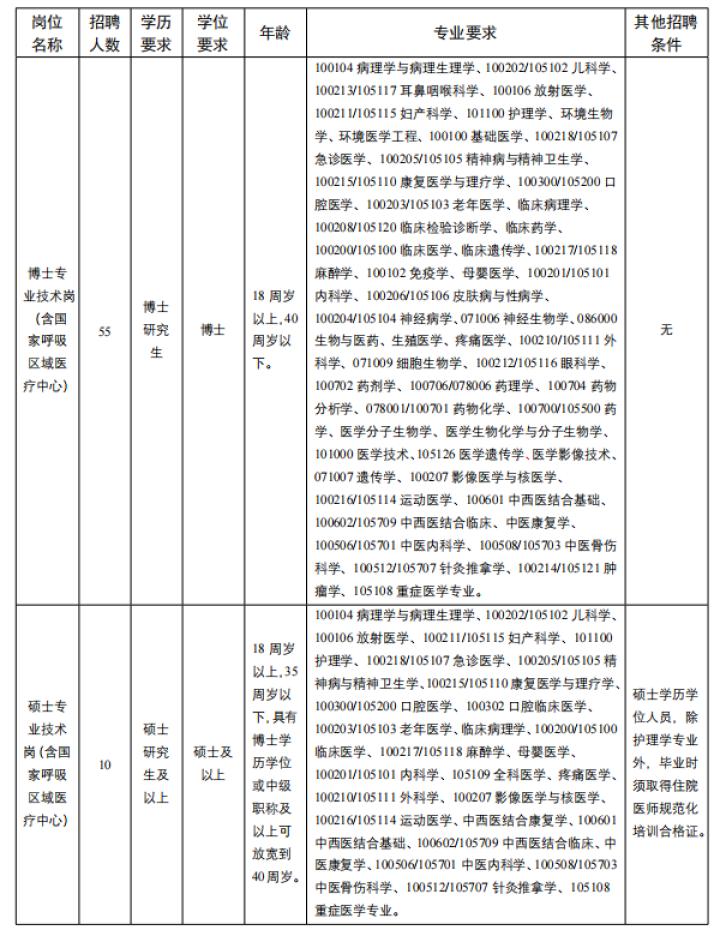
招聘岗位

报名时间
自2023年10月20日起截至2024年6月30日,在招聘岗位人数未招满前,符合条件的应聘人员均可报名。
报名方式和流程
1.应聘人员登录云南卫生健康人才招聘网注册账号,注册成功后登录投递简历。
2.关注官方微信公众号“云南卫生健康人才”,注册登录后点击“云南省医疗卫生机构2024年度校园招聘活动”进行报名。
3.应聘人员在完成上述(任选其一即可)报名活动后,须注册登录云南省第一人民医院云招聘平台,点击“2024年校园招聘(博士专业技术岗/硕士专业技术岗)”完善个人信息。
详情请登录“云南省第一人民医院人事处”微信公众号查看
玉溪市红塔区卫生健康系统
2024年提前招聘工作人员公告
招聘岗位

报名时间
公告发布之日起至2023年12月12日18:00。
报名方式
招聘采取网络报名方式,报名材料包括基本信息表+其他材料。考生*载下**并填写《基本信息表》《报名表》,连同其他材料按顺序扫描成PDF文件;并将《基本信息表》和其他材料一起以“招聘岗位+姓名”为标题名发送电子邮件,以电子邮件形式进行报名。
详情请登录玉溪人才网查看
澄江市2024年提前招聘
事业单位工作人员公告
招聘岗位

澄江市教育体育系统报名
报名方式:采用网络报名与现场报名相结合的方式,每人限报一个岗位。
*共中**澄江市委*党**校报名
报名方式:招聘采取网络报名方式进行,报名考生采用邮箱投递资料的方式报名。
详情请登录玉溪人才网查看
云南易门产业园区服务中心

报名时间
公告发布之日至2023年12月31日18:00止,未按要求提供资料或逾期报名者,不予受理。
报名方式
报名采取网络报名的方式进行,不接受现场报名。报名材料扫描转换成PDF格式电子版,压缩成一个压缩包,压缩包名称和电子邮件标题均注明应聘人员姓名、联系电话和应聘岗位,发送到指定邮箱,不完整或不清晰的报名材料不予受理,所造成的后果自负。
详情请登录玉溪人才网查看
玉溪市易门县第一中学
2024年提前招聘高中教师公告
招聘岗位

报名时间
2023年12月18日9:00—17:00。
报名方式
本次招聘采取校园招聘现场报名的方式。
报名地点
云南师范大学(呈贡校区)大学生活动中心。
详情请登录玉溪人才网查看
弥勒市人民医院
2023年公开招聘工作人员公告
招聘岗位

报名和资格审查时间
2023年12月19日至2023年12月29日(每天上午8:30—11:30,下午2:30—5:30,周末及节假日除外)
报名方式
报名采取现场报名的方式,与资格审查一并进行。报名和资格审查地点为弥勒市卫生健康局三楼3-5办公室。
详情请登录红河人才网查看
蒙自市2024年事业单位
校园公开招聘公告
招聘岗位

教师岗位
教师岗位招聘工作组于2023年12月12日-15日在云南师范大学呈贡校区招就处大学生活动中心进行现场招聘,2023年12月12日8:00-16:00进行现场报名,逾期不再受理。
蒙自市人民医院
2023年12月14日8:30-11:00在昆明医科大学平政校区(昆明市平政街39号)知行楼307室进行报名。报名后并进行综合考核。12月15日8:00在昆明医科大学平政校区知行楼307室进行临床医生岗位面试。
蒙自市疾病预防控制中心
2023年12月14日8:30-11:00在昆明医科大学平政校区(昆明市平政街39号)知行楼301室进行报名,逾期不再受理。报名后并进行综合考核。12月15日8:00在昆明医科大学平政校区知行楼301室进行公共卫生医生岗位面试。
详情请登录红河人才网查看
开远市2024年教体系统事业单位

组织报名
2023年12月11日,开远市教职工管理服务中心在西南大学举行专场招聘会;2023年12月12日,开远市教职工管理服务中心在重庆师范大学举行专场招聘会;2023年12月14-15日,开远市教职工管理服务中心在云南师范大学举行专场招聘会。
招聘具体时间、地点和岗位以招聘会承办院校就业指导中心发布的信息为准。招聘组完成招聘计划指标后,不再到下一所学校招聘。
详情请登录红河人才网查看
2024年文山州事业单位
紧缺岗位招聘通告
招聘岗位

报名时间
2024年文山州事业单位紧缺岗位招聘原则上应于2024年9月30日前完成所有聘用工作。具体报名时间、报名地点、报名方式、资格审查、招聘方式、面试、体检、考察等事项以各县(市)人力资源社会保障局、州级招聘单位主管部门发布的相关招聘通告(通知)为准。
报名方式
本次紧缺岗位招聘采取网络报名或现场报名的方式进行,具体由各县(市)、州级各招聘单位主管部门确定。符合本通告报名条件及岗位要求的报名人员,填写《2024年文山州事业单位紧缺岗位招聘报名表》连同身份证、毕业证、学位证、小一寸照片以及报考岗位所需的其他相关证明材料电子版打包后(邮件标题固定格式为:报考岗位代码+姓名)以电子邮件方式发送至报考岗位对应的报名邮箱,并主动电话联系告知招聘单位主管部门(报名邮箱和联系方式具体见《岗位计划表》),未按要求发送的均视为报名无效。2024年应届毕业生可凭学校就业推荐表报名(须于2024年8月30日前取得相应的毕业证、学位证以及报考岗位所需的其他相关资格),待办理聘用手续时复核毕业证、学位证、岗位要求的资格证原件等,届时不能出示原件或复核不合格的,取消聘用资格。
详情请登录文山州人社网查看
内容综合整理自“云南省第一人民医院人事处”微信公众号、云南人力资源和社会保障网、玉溪人才网、红河人才网、文山州人社网