近日,LED上市企业相继公布了2017年上半年业绩预告,诸多LED企业业绩平稳上升。LED行业整体向上的同时市场空间正在缩小,产业竞争愈发激烈。2017年以来,LED行业并购潮此起彼伏、倒闭潮接连不断,产业洗牌加剧。
并购潮此起彼伏
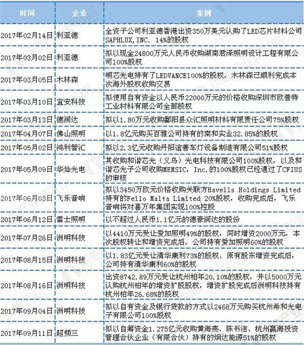
目前,LED行业已经迈入微利时代。在市场过度竞争和产能过剩的行业背景下,LED产业整合加速,并购频频。并购,作为一条简单、快捷的发展路径,得到众多LED企业的推崇。通过并购,有的企业在纵向拓展,进行LED全产业链布局;有的企业横向延伸,迈出国门走向世界;有些企业则尝试新领域,探索不同的发展路径。

2017年以来,LED行业并购重组不断。根据不完全统计,围绕LED领域的整合并购案例至今已达30多起。并购案例不断上演、并购形式呈现多样化。除了LED产业链上下游的整合并购之外,还不断将触角伸向了教育、传媒、互联网等其他领域。
7月26日,洲明科技拟收购爱加照明60%的股权;8月15日,洲明科技拟收购清华康利60%股权;8月16日,洲明科技再购杭州柏年26.68%股份;9月04日,拟购买希和光电100%股权。为加快公司在LED照明业务的拓展,洲明科技进行了一连串的收购动作。
此外,木林森、华灿光电、飞乐音响等LED企业也借力海外并购,来推动实力增长,走向国际市场。
图表1:2017年以来LED产业并购情况

资料来源:前瞻产业研究院整理
倒闭潮接连不断
进入到2017年,LED市场整体向好,不少LED企业发展壮大。然而,也有一些LED企业情况并不乐观,有些在逐渐剥离LED业务,有些则直接走向倒闭。
2017年初,福特斯照明法人代表王功杰发布了福特斯破产清算声明,福特斯成为了2017年首个破产的LED照明企业。福特斯照明始创于2004年,主营LED球泡、LED贴片灯带、LED筒灯、LED面板灯、LED投光灯等高品质节能灯具,销售网络遍及欧洲、亚太地区、中东、非洲、北美及南美等全球90多个国家及区域。此前,福特斯还请来影帝级人物刘青云作为形象代言人,全力打造自身的品牌形象。导致福特斯破产最直接的原因是三角债问题导致资金链断裂。
一些企业也在逐渐剥离其LED业务。比如,多氟多筹划转让旗下LED照明子公司;勤上股份近20亿净资产无偿划转子公司;广东甘化连年亏损正式放弃LED业务等。对于一批原有LED业务规模小,且处于低速增长甚至是负增长的公司来说,剥离LED业务已经成为不得不进行的无奈选择。
图表2:2017年以来LED产业剥离、倒闭情况

资料来源:前瞻产业研究院整理
增速放缓 洗牌加剧
据前瞻产业研究院《中国LED行业市场前瞻与投资战略规划分析报告》统计数据显示,2016年,我国LED产业总体产值到达5216亿元,同比增长22.8%,较“十二五”期间30%的年均增长率有所降落。其中,上游外延芯片规模约182亿元,同比增长20%;中游封装规模达到748亿元,同比增长21.5%;下游应用规模4286亿元,同比增长23%。
图表3:2016年LED产业各环节产业规模及占比情况(单位:亿元,%)

资料来源:CSA Research 前瞻产业研究院整理
随着企业并购、倒闭潮持续深入,LED产业洗牌加剧。许多企业淹没在产业发展的浪潮中,这势必给LED产业带来一定的冲击;但从另一方面来说,企业数量的逐步减少也是竞争当中优胜劣汰的必然结果。在经过多轮行业洗牌后,LED行业将实现进一步地优化升级。
在业内人士看来,行业洗牌是正常的发展趋势,任何行业都要经历野蛮增长和优化升级的过程。兼并重组将是一种常态,激流勇退亦不失为智者。