电路图符号大全,(初学者必了解)
电气原理图是电气系统图的一种。是根据控制线图工作原理绘制的,具有结构简单,层次分明。主要用于研究和分析电路工作原理。在电气原理图中所有元件都应采用国家标准中统一规定的图形符号和文字符号。
电气原理图中需要标注元件技术数据
(1)电气元件明细表:元器件名称、符号、功能、型号、数量等。
(2)用小号字体注在其电气原理图中的图形符号旁边。
电气原理图标注
常见的标有:QS刀开关、FU熔断器、KM接触器、KA中间继电器、KT 时间继电器、KS 速度继电器、FR 热继电器、SB 按钮、SQ 行程开关
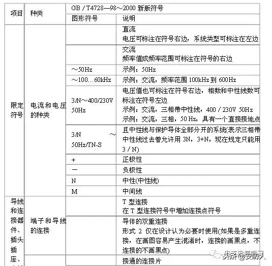
电气图常用图形尺寸设计后,在AutoCAD 2006环境下,绘制电气图常用图形及文字符号,见图。

电气原理图符号大全详解




















名称对应符号名称对应符号名称对应符号电流表PA声信号HA插头XP电压表PV光信号HS插座XS有功电度表PJ指示灯HL端子板XT无功电度表PJR红色灯HR电线,电缆,母线W频率表PF绿色灯HG直流母线WB相位表PPA黄色灯HY插接式(馈电)母线WIB最大需量表(负荷监控仪)PM蓝色灯HB电力分支线WP功率因数表PPF白色灯HW照明分支线WL有功功率表PW连接片XB应急照明分支线WE无功功率表PR应急照明干线WEM电力干线WPM无功电流表PAR滑触线WT照明干线WLM避雷器F正转按钮SBF合闸小母线WCL熔断器FU反转按钮SBR控制小母线WC快速熔断器FTF停止按钮SBS信号小母线WS跌落式熔断器FF紧急按钮SBE闪光小母线WF限压保护器件FV试验按钮SBT事故音响小母线WFS电容器C复位按钮SR预告音响小母线WPS电力电容器CE限位开关SQ电压小母线WV整流器U接近开关SQP事故照明小母线WELM可控硅整流器UR手动控制开关SH绕线转子感应电动机MW控制电路有电源的整流器VC时间控制开关SK鼠笼型电动机MC变频器UF液位控制开关SL电动阀YM变流器UC湿度控制开关SM电磁阀YV逆变器UI压力控制开关SP防火阀YF电动机M速度控制开关SS排烟阀YS异步电动机MA温度控制开关,辅助开关ST电磁锁YL同步电动机MS电压表切换开关SV跳闸线圈YT直流电动机MD电流表切换开关SA合闸线圈YC光电池,热电传感器B空气调节器EV气动执行器YPA,YA压力变换器BP电加热器加热元件EE电动执行器YE温度变换器BT感应线圈,电抗器L热敏电阻RT速度变换器BV励磁线圈LF光敏电阻RL时间测量传感器BT1,BK消弧线圈LA压敏电阻RPS液位测量传感器BL滤波电容器LL接地电阻RG温度测量传感器BH,BM电阻器,变阻器R放电电阻RD发热器件(电加热)FH电位器RP启动变阻器RS照明灯(发光器件)EL限流电阻器RC频敏变阻器RF



