
根据《2022年济南市普通高中学校招收艺体特长生工作方案》要求,为确保公开、公平、公正地做好2022年特长生招生工作,结合我校2022年招生实际,制定本简章。
一、招生范围、项目、人数
(一)招生范围:
面向全市(不含莱芜区、钢城区)
(二)招生项目及人数
根据我校实际,报济南市教育局批准,2022年济钢高中(含兴隆校区)共招收艺体特长生95人,分艺术、体育和“足、篮、排后备人才”试点项目三大类,共7个专业, 分校区招生,一起实施整建制级部管理,即"五统一":统一行政业务管理,统一师资配备,统一教育教学计划,统一编排班级,统一在一个校区学习生活。 具体招生专业、人数及校区如下:

二、报名条件、时间
(一)报名条件
1.初中综合素质评价总评等级在D级(含)以上等级、学业水平考试等级科目成绩在“合格”级或D级(含)以上等级且有体育或艺术特长的应届初中毕业生。
2.报名资格要求
(1)美术:无色盲、色弱,具有一定美术专业基础(提供近期素描、速写、色彩作品照片各一张)。
(2)键盘:钢琴、手风琴,男女不限。具有一定专业基础(提供有效证明材料或初中阶段在市级及以上教育主管部门或艺术主管部门主办比赛的获奖证书,考生的比赛项目和测试项目一致),且具有独奏、合奏能力和演出经验(提供演出现场照片或节目单等证明材料)。
(3)声乐:美声唱法或民族唱法,男女不限。具有一定专业基础(提供有效证明材料或初中阶段参加市级及以上教育主管部门或艺术主管部门主办比赛的获奖证书,考生的比赛项目和测试项目一致),且具有独唱、合唱能力和演出经验(提供演出现场照片或节目单等证明材料),形象较好,女生身高162cm以上,男生身高172cm以上。
(4)二胡:男女不限。具有一定专业基础(提供有效证明材料或初中阶段参加市级及以上教育主管部门或艺术主管部门主办比赛的获奖证书,考生的比赛项目和测试项目一致),且具有独奏、合奏能力和演出经验(提供演出现场照片或节目单等证明材料)。
(5)田径:男女不限。初中阶段在区县级及以上教育主管部门或体育主管部门举办的体育比赛中获得前八名(提供有效证书),或有发展潜力的优秀学生。女生身高160cm以上,男生身高170cm以上,双眼裸眼视力4.8以上,初中阶段在市级及以上教育主管部门或体育主管部门举办的体育比赛中获得前三名(提供有效证书)的考生可适当放宽上述条件。
(6)羽毛球:男女各2人。初中阶段在教育主管部门或体育主管部门举办的市级及以上比赛中获得单项前八名或团体前三名(提供有效证书),或有发展潜力的优秀学生。
(7)“足球后备人才”试点项目:限男生。初中阶段在教育或体育主管部门举办的全国比赛中获得前八名、省市级比赛中获得前六名、区县级比赛获得前三名(提供有效证书),或有发展潜力的优秀学生。
(二)报名及审核安排
1.报名及审核时间:6月16日8:30—17日17:00。
2.符合报名条件的考生需登录“济南市高中阶段学校招生录取平台”报名,美术、音乐、体育、“足球后备人才”项目报考学校均须选择“济钢高中”。报名时可通过平台上传个人专业发展证明材料,学校将对材料进行审核。各专业材料清单如下:
(1)美术:考生报名时需提交考生本人近期素描、速写、色彩作品各一幅用于资格审核,作品以图片形式上传,大小为300K-500K,总数不超过报考系统要求的数量上限。
(2)音乐:考生报名时需提交初中阶段参加教育主管部门或艺术主管部门举办比赛的获奖证书、演出现场照片或节目单及其他能证明本人专业能力的材料,材料以图片形式上传,大小为300K-500K,总数不超过报考系统要求的数量上限。
(3)体育、“足球后备人才”试点项目:考生报名时需提交初中阶段教育主管部门或体育主管部门举办比赛的获奖证书等,材料以图片形式上传,大小为300K-500K,总数不超过报考系统要求的数量上限。
学校将根据报名材料对考生报名信息进行审核,如果考生在网上提供的材料信息达不到我校特长生招生的相关专业要求,或者提交材料信息经审核有不实成分,则不能通过审核,审核未通过的考生不能参加我校的艺体特长生测试,报名后请及时登录平台查看审核结果。审核合格的考生登录“济南市高中阶段学校招生录取平台”打印专业测试准考证。具体打印时间及操作流程以济南市招考院的报考指南为准。
3. 根据《2022年济南市普通高中学校招收艺体特长生工作方案》要求,推荐生试点学校之间不得兼报,如有兼报,经济南市教育局中考艺体特长生招录工作小组审核查实,取消参加测试资格。
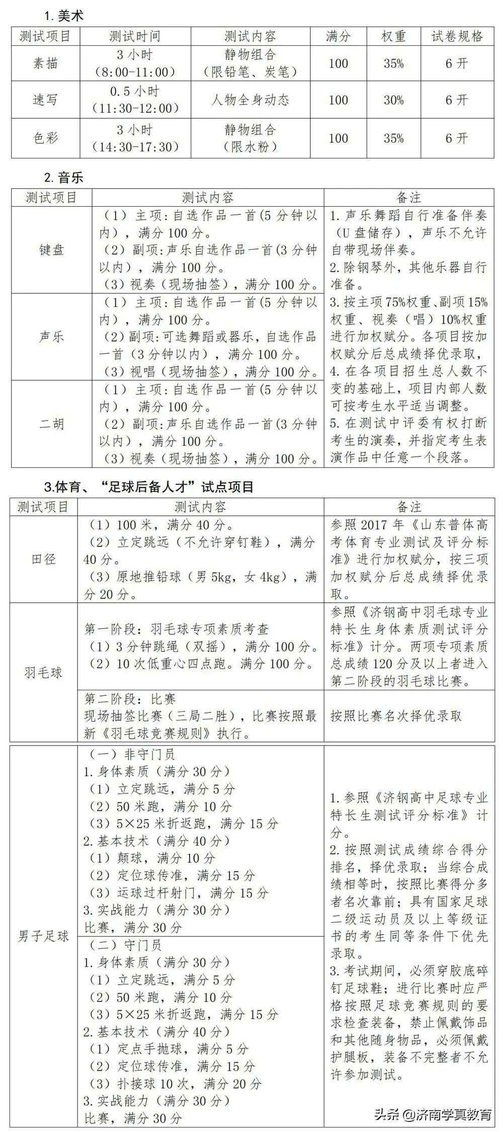
三、专业测试安排
(一)专业测试时间:2022年6月21日
1.美术考生于6月21日上午7:00、下午13:00到指定地点集合,测温、排队等候入场。开考40分钟(速写开考10分钟)后禁止迟到考生入场,迟到考生责任自负,不予补考。
2.音乐、体育、“足球后备人才”试点项目考生于6月21日早7:30前,到指定地点集合,测温、排队等候测试,迟到考生责任自负,不予补考。
(二)专业测试地点
济南实验高级中学(济钢高中兴隆校区),济南市兴智路1号。
(三)专业测试项目及内容

(四)专业测试注意事项
1.所有前来测试的考生须携带身份证、准考证、打印纸质或手机出示健康码(含48小时核酸检测阴性证明、疫情重点地区核验),并戴好口罩,入校时配合工作人员做好体温检测。
2.参加测试的考生请携带好专业测试项目及内容备注中提示的所需物品参加测试。
3.严禁携带手机等通讯设备及带有拍照功能的电子产品进入考场,违者视为作弊,取消专业测试资格。
4.请各位考生严格按照济南市2022年初中学业水平考试防疫要求参加测试。
四、测试结果公布
经学校测试、专家委员会评分,分专业、分校区按照招生计划1:1的比例发放专业合格证。其中,美术专业两校区统一报名,统一组织考试,根据测试成绩,成绩排名前40名的考生发放济钢高中美术专业合格证,排名在41-56名的考生发放济南实验高级中学(济钢高中兴隆校区)美术专业合格证。达到专业合格要求的考生名单在测试结束后上报济南市中考艺体特长生招录工作小组审批,审批通过后在山东省济钢高级中学官网公示。公示结束后,合格考生按规定时间到山东省济钢高级中学领取《2022年济南市普通高中学校艺体特长生专业测试合格通知书》,领取测试合格通知书时请携带准考证。
五、志愿填报及录取
(一)取得测试合格通知书的艺体特长生须按照济南市2022年高中阶段学校招生工作意见的相关要求,在全市第二次填报志愿时将我校填报为平行志愿中的第一志愿学校,美术专业特长生须选择专业测试合格证对应的校区,音乐、体育、“足球后备人才”试点项目须选择济南实验高级中学(济钢高中兴隆校区),否则视为自动放弃艺体特长生资格。
(二)取得我校专业测试合格通知书的艺术特长生,其初中学业水平考试录取分数线为全市普通高中最低录取资格线线上20分(含)。初中综合素质评价总评等级在D级(含)以上等级、学业水平考试等级科目成绩在“合格”级或D级(含)以上等级。取得我校专业测试合格通知书的体育、“足球后备人才”试点项目特长生,其初中学业水平考试录取分数线为全市普通高中最低录取资格线线下20分(含),初中综合素质评价总评等级在D级(含)以上等级、学业水平考试等级科目成绩在“合格”级或D级(含)以上等级。
对专业特别优秀但未达到我校艺体特长生录取分数线要求或未达到学科等级要求的艺体特长生,其初中阶段须在省级及以上教育主管部门举办的体育比赛获得个人项目前三名或是体育集体项目比赛中获得冠*队军**的队员、艺术展演中获得个人项目前三名或最高等次奖项人员以及集体项目最高奖次的人员,且在我校艺体特长生专业测试中获得前三名(考生的比赛项目和测试项目必须一致),根据《2022年济南市普通高中学校招收艺体特长生工作方案》精神,由我校提出申请,报请济南市中考艺体特长生招录工作小组审批同意后,在我校网站公示三日,公示无异议后的可破格录取。
对专业特别优秀但未达到我校艺体特长生录取分数线要求或未达到学科等级要求的“足球后备人才”试点项目考生,其初中阶段须在省级及以上教育主管部门举办的足球比赛中获得冠军,且在我校“足球后备人才”试点项目专业测试中获得前三名(考生的比赛项目和测试项目必须一致),可破格录取。若“足球后备人才”试点项目未完成招生计划,且我校确有组队需要,对专业特别优秀但未达到我校艺体特长生录取分数线要求或未达到学科等级要求的考生,根据《2022年济南市普通高中学校招收“足、篮、排后备人才”试点工作方案》精神,由我校提出申请,报请济南市中考艺体特长生招录工作小组审批同意后,在我校网站公示三日,公示无异议的可破格录取。
(三)根据《2022年济南市普通高中学校招收艺体特长生工作方案》要求,考生专业测试合格但未能达到我校录取分数线要求而产生的剩余特长生计划数,将纳入我校统招生计划。若招生项目出现空缺或考生达不到学校专业测试要求,我校将减少或放弃相应项目特长生招生计划数,产生的剩余特长生计划一并纳入统招生计划。
(四)凡报考我校艺体专业测试的考生,经专业测试合格并被录取后,我校将考生的信息上报济南市中考艺体特长生招录工作小组备案。录取的美术特长生将单独编班培养。录取的特长生须严格遵守中学生行为规范和我校特长生管理规范,服从教练组管理,按时参加专业生日常专业训练及比赛。
六、招生监督与咨询
我校将成立由校长任组长的专项工作领导小组和监督委员会,严密组织,精心实施艺体特长生测试工作,在招生过程中实施阳光操作,严格执行招生纪律和政策,确保招生工作公平、公正、公开。
美术特色
在济钢高中*党**委书记、校长邢文明看来,教育的本真意义绝非成“材”、成“器”之育,而是成“人”之育。
多年来,学校秉承“一切为了学生终身发展”的办学理念,以“爱的教育”为指引,将教育的重心放在促进学生综合素质发展上,充分发掘学生的潜质,满足学生个性发展的需要,开辟适合学生个性特色发展的途径,为学生搭建成长的平台。
“2021年1月,济南市教育局公布了首批‘三类学校’创建培育工作验收评估结果,我们顺利通过验收,被命名为首批‘特色学校’(美术特色)。这既是对我们的肯定,更是鼓励和鞭策,我们会继续提升专业师资力量,给学生创设更多的学习机会,努力使美术特长生培养成为办学闪光点。”邢文明说。

2022美术统考、校考再创佳绩
过关率和优秀率稳居全市前列
山东省2022年普通高等学校招生美术类专业统一考试(美术联考)成绩公布,济钢高中再创佳绩,过关率和优秀率稳居全市前列。
2019年是济南中考美术改革的第一年,招收人数增多,2019级共招收37名美术专业生,37人全部过线,过线率100%。2022届(2019级)实际参考人数增长到49人,250分以上35人,优秀率达到71%,延续往年辉煌。其中5人280分以上,15人270分以上,22人260分以上。
在全省数据统计中,280分全省累计271人,占总人数0.47%,270分全省累计1457人占总人数2.52%,全省250分以上人数为14.71%,济钢高中250分以上比例高达71%。
美术统考成绩(部分)













美术校考成绩(部分)




















优异成绩的取得离不开*党**委书记、校长邢文明的大力支持和指导教师褚国梁的辛勤付出。为确保高三美术特长生顺利通过联考,并取得优异成绩,学校考前都要进行适应性集训,这已成为传统特色。

在褚老师的组织下,2022届学生于2021年12月13日至12月17日返校进行集训。褚老师放弃休息时间,加班加点为每一位学生进行指导,根据美术联考内容和考试时间分别进行速写、素描、色彩训练,结合学生在练习中出现的问题进行指导与分析,规范学生作画习惯,强调应考注意事项,获得学生和家长的一致认可。
全市唯一顶级天光画室
作画过程录成视频让学生反复看


近年来,济钢高中美术特色愈加凸显,已成为济南高中阶段学校的“佼佼者”。优异成绩的取得离不开*党**委书记、校长邢文明的支持和专业老师褚国梁的辛苦付出。为确保美术特长生有一个良好的学习环境,学校新建了全市唯一的天光画室,并在室内安装了空调,冬暖夏凉。


在天光画室里,褚国梁老师的画板前,架着两台摄像机。放假期间,学生居家学习,褚国梁老师录制了多节美术微课。返校后,他受到录制微课的启发,就想着把自己的教学视频录下来,然后剪辑成小视频让学生反复观看。
“以前给学生作画示范,边画边讲,一是效率不高,二是有些学生看不懂或者听不明白,也不能再反复,录了视频,我边讲边画,学生对于重难点可以反复看,也能提高学习效率。”褚国梁说。
分阶段精准培养特长生
文化课和专业课两不误
学生美术联考成绩优异,但只有专业成绩还不够,文化课也不能落下。为此,济钢高中立足学生实际,创新性、分阶段推进美术特长生培养。
美术特长生入校后,高一以文化课为主,通过生涯规划课程的开设,对学生进行学业规划指导,使学生明确个人发展方向,建立高中阶段目标,并适当进行专业训练。
升入高二后,对美术特长生采用分层次教学,在不放松文化课学习的同时加强专业训练强度。“专业基础扎实的增加难度,专业基础相对薄弱的夯实基础。”邢文明说。上了高三,在学生专业课过关后,学校会组织教师团队,对特长生的文化课进行针对性辅导,增加高考录取率。

美术特长生培养是济钢高中传统教学优势项目,现已成为学校的特色闪光点和升学增长点。其中,2021届毕业生25人11人考入双一流重点大学,9人考入美术专业类院校。截至目前,已培养300余名优秀毕业生,多人考入清华大学。其中,2010届叶星同学、2015届安益萱同学考入清华大学,2017届4名美术特长生取得清华大学专业合格证,2020届宋心怡同学获得山东省美术联考第一名,2021届靖琦同学表现优异,取得清华大学专业合格证。

看着一届届的学生有好的发展和出路,邢文明十分欣慰。他说:“当我们真的把每一名学生当作自己的孩子,教育的本真自然凸显。”
