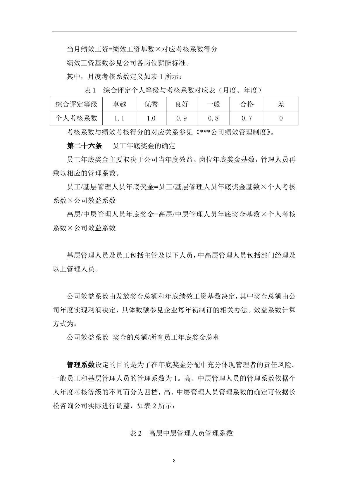
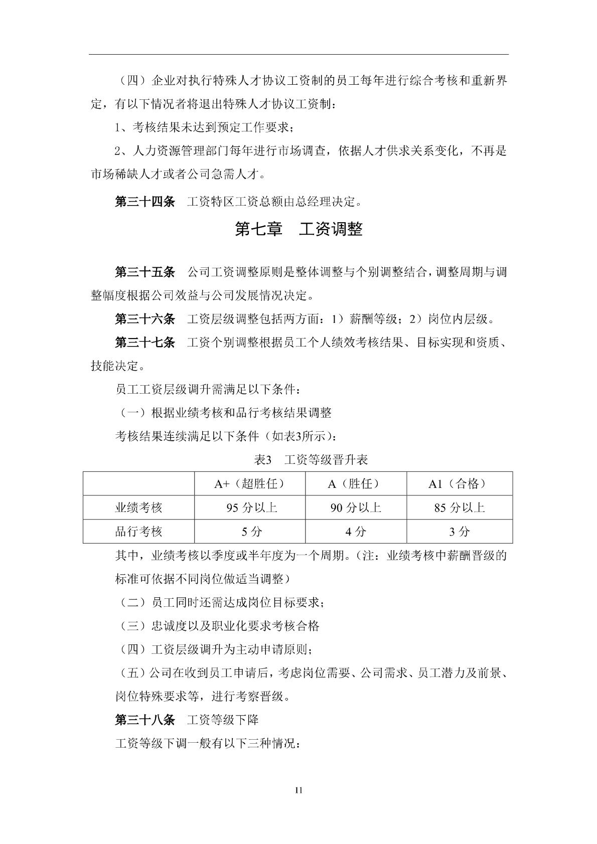
为了建立一套科学、合理的薪酬管理体系,本公司特制定本制度,旨在适应企业发展要求,贯彻公平公正、科学合理的分配原则,提升公司薪酬的内部公平性和外部竞争力,充分发挥薪酬的激励作用。同时,本制度依据国家相关劳动法律法规,并结合本公司具体情况制定,以确保薪酬管理的科学性、合理性和公正性。


















为了建立一套科学、合理的薪酬管理体系,本公司特制定本制度,旨在适应企业发展要求,贯彻公平公正、科学合理的分配原则,提升公司薪酬的内部公平性和外部竞争力,充分发挥薪酬的激励作用。同时,本制度依据国家相关劳动法律法规,并结合本公司具体情况制定,以确保薪酬管理的科学性、合理性和公正性。

















