金蝶财务软件你会用吗?很多企业都采购了金蝶KIS软件或类似金蝶的财务软件。主要是这样的软件能方便地、全面地去处理财务的日常事务,达到高效快捷、准确无误的目的。
今天给大家分享一份160页的金蝶KIS专业版操作流程,一起来看看吧。 (文末可抱走)
160页金蝶专业版操作流程

页面

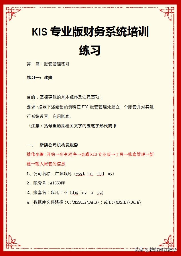
第一篇:账套管理练习
练习一:建账
要求:掌握利用财务软件建账的基本流程及注意事项
一、如何新建公司机构及账套?

点击开始→所有程序→选择该程序→点击“工具”→账套管理→新建

二、设置账套参数的方法
登陆软件→点击“基础设置”→系统参数→会计期间→财务参数→出纳参数→业务基础参数

系统参数包括:公司名称、税号、银行账户、地址、电话;

三、在账户管理内添加用户
点击基础设置→点击用户管理,输入用户名和密码,点击用户组→权限授予

练习二:账套的恢复与备份

要求:掌握账套恢复与备份的操作步骤
在工具、账套管理栏目下进行备份

账套备份保存界面:设置保存路径、账套号、账套名称

第二篇:系统初始化
练习一:公共基础资料设置
要求:掌握对账套进行初始化的步骤及操作要点
一、从模板中引入会计科目
点击“基础设置”→会计科目→“文件”菜单→引入

二、设置账务处理系统参数

三、具体的操作步骤
四、系统资料维护
练习二:账务处理(总账)系统初始化
一、 录入总账初始数据
二、 试算平衡
......

篇幅有限,金蝶财务软件的操作流程就先到这里,希望能帮到大家。
(本文由*今条头日**@技能界扛把子原创发布)
