
文 | AI财经社 吴晓宇
编 | 祝同
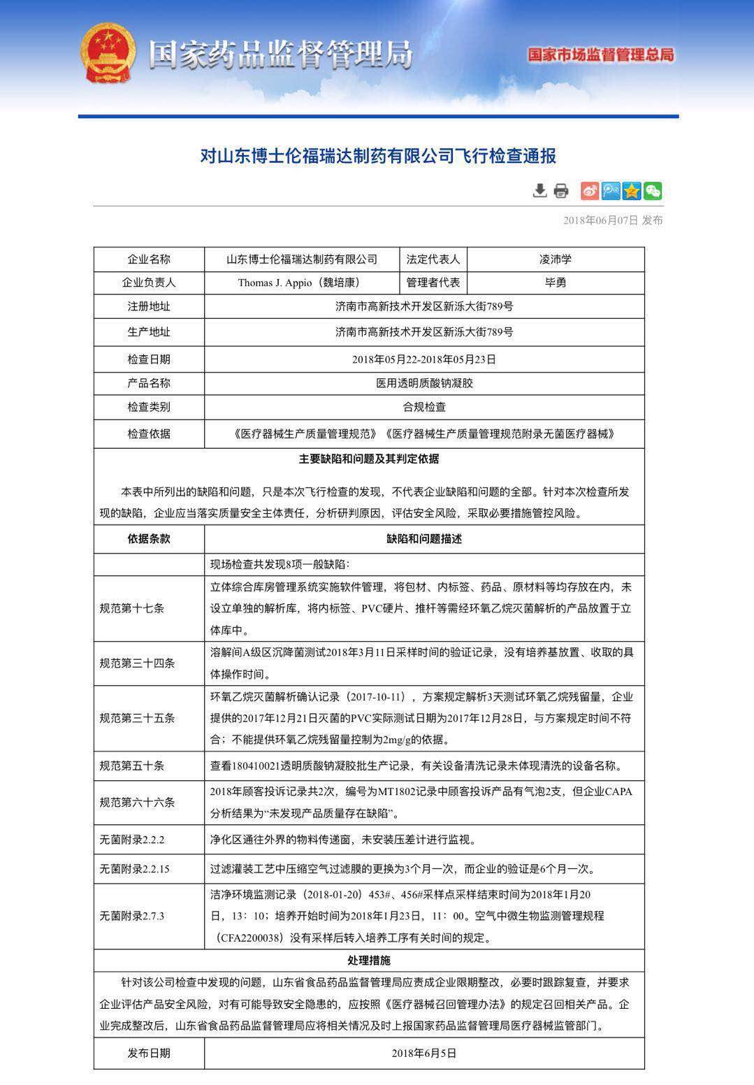
6月7日,国家药品监督管理局官网发布通报称,在对山东博士伦福瑞达制药有限公司进行的飞行检查中,该公司存在“过滤灌装工艺中压缩空气过滤膜的更换为3个月一次,而企业的验证是6个月一次”、“净化区通往外界的物料传递窗,未安装压差计进行监视”等8项一般缺陷。
国家药监局表示,针对该公司检查中发现的问题,山东省食品药品监督管理局应责成企业限期整改,必要时跟踪复查,并要求企业评估产品安全风险,对有可能导致安全隐患的,应按规定召回相关产品。
6月19日,AI财经社致电博士伦(上海)贸易有限公司、山东博士伦福瑞达制药有限公司,均未予以回复。
全商网显示,2017年隐形眼镜品牌排行榜前十名中,博士伦已从2016年龙头落至强生后。有媒体报道称,最辉煌的时候,博士伦在中国有6亿元的销售额,但是2013年“出事”以后曾下降到1亿元左右,而后元气有所恢复后,也仅有约3亿~4亿元的销售额。
作为隐形眼镜行业巨鳄的博士伦,为何屡次陷入安全漩涡?

五年五次身陷质量风波
据2014年3月修订发布《医疗器械监督管理条例》(国务院令第650号),隐形眼镜被列为最高风险第三类医疗器械。
而《医疗器械召回管理办法(试行)》(卫生部令第82号)第十五条明确指出,医疗器械生产企业做出医疗器械召回决定的,一级召回在1日内,二级召回在3日内,三级召回在7日内,通知到有关医疗器械经营企业、使用单位或告知使用者。
质量问题阴霾不散,始终困扰着隐形眼镜行业巨鳄博士伦,其在近五年身陷5起召回事件。
2013年1月,博士伦因生产的部分处方眼药水中含打印墨水宣布发起召回。博士伦总部在给英国当地医院、药房及苏格兰政府健康部门信中表示,因部分眼药水发现含不合格物质,将召回所有医院、药房的约3.6万瓶博士伦处方眼药水。
2014年7月4日,博士伦召回约85万管Muro 128护眼膏,原因是包含可能伤害眼角膜的微晶颗粒,后者会导致眼部刺激和蚀伤。博士伦称,这些微晶颗粒可能是去年冬天运输过程中天气严寒所致。本次召回事件并未大范围公开。
5个月后,2015年12月22日,食药监总局发布公告显示,北京博士伦眼睛护理产品有限公司生产的软性亲水接触镜,折射率不符合标准规定。
公告显示,此次抽验不合格的博士伦软性亲水接触镜规格型号为年抛型;生产日期/批号/出厂编号为B41001502。
2016年9月,国家食药监总局再次发布医疗器械召回报告,要求北京博士伦眼睛护理产品有限公司主动召回部分日抛型隐形眼镜。召回原因为将日抛产品错当作月抛,商家在产品外包装纸盒上多印刷了文字“使用周lllpl期:1个月”。
此次召回事件,涉及产品生产(或进口中国)数量有211541盒,涉及产品在中国的销售数量有28162盒。博士伦要求客户退回上述产品,并要求店员销售日抛产品时,警示消费者每日使用后必须抛弃。针对召回的产品及库存产品,博士*公伦**司将重新处理外包装纸盒后继续销售。
2018年2月,博士伦报告称,因一些产品在2017年国家医疗器械抽样检查中发现部分光焦度和国家标准有偏差问题,博士伦(上海)贸易有限公司对人工晶状体主动召回。召回级别为三级。

博士伦两次易主
2006年,因被怀疑产品会造成真菌性角膜炎,美国博士*公伦**司身陷护理液安全漩涡。据悉,由于新加坡、马来西亚、美国市场多地召回润明水凝全护理液,博士*公伦**司2006财年利润下滑22%。
为了应对质量问题造成的业绩下滑。2007年5月,博士伦同意以45亿美元的价格将自己售卖给全球性私有投资公司——美国华平投资集团。在卖掉自己的同时,博士伦也将8.3亿美元的债务转嫁给了华平。
据了解,美国华平投资集团管理资金超过400亿美元,在中国投资企业包括国美电器、哈药集团、汇源果汁等。
2013年,为了给一只目标规模达120亿元的新基金赢得更多投资者,华平亦将博士伦出手,以87亿美元卖给了加拿大最大地上市制药公司Valeant(威朗制药公司)。交易完成后,博士伦将成为Valeant旗下一个部门,并将保留现有名称。 Valeant现有的眼科业务将被并入博士伦部门,从而产生一个全球性的眼科护理平台。
Valeant董事长兼首席执行官皮尔森曾表示收购初衷。收购博士伦将显著增强该公司在眼科药品、隐形眼镜和护理产品以及眼科手术设备和器械方面的能力,并带来其缺乏的中国和中东等新兴市场的大规模业务,使Valeant把握住不断增长的眼保健市场机会。
皮尔森的话得到了一定程度地应验。2017年9月,Valeant 公布了好于预期的当季利润,截至当年9月30日,Valeant第三季度净利润为13亿美元,或每股3.69美元,这主要得益于博士伦眼部护理业务的增长。