(报告出品方/作者:天风证券 潘暕 骆奕扬)
1. 纳思达:全产业链布局的国产打印行业龙头
1.1. 二十年深耕打印显像行业
实现“耗材+芯片+整机+服务”全产业链覆盖。
纳思达股份有限公司成立于2000年,专注打印显像行业二十一年,目前已成为全球第四的激光打印机厂商,同时也是全球兼容耗材和耗材芯片行业市场份额最高的领军企业,业务遍及全球150多个国家和地区,拥有包括“艾派克APEXMIC”、“格之格”、“G&G”、“Static Control”、“Lexmark”、“奔图(PANTUM)”等多个行业内的知名品牌。

公司从打印机通用耗材生产起步,目前已实现从打印耗材、耗材芯片、打印机整机到服务的全产业链覆盖。
积极布局安全芯片、通用MCU芯片。
公司围绕打印机全产业链和集成电路两大业务板块布局,集成电路业务正逐步发展。
公司在艾派克旗下成立子公司极海半导体,产品品类已从打印机相关芯片(打印机主控SoC芯片及打印机通用耗材芯片)拓展至工业级通用MCU、低功耗蓝牙芯片、工业物联网SoC-eSE大安全芯片等。
2021年上半年,公司打印整机、耗材、芯片三大主营业务收入占总收入比例超85%。
其中,打印业务收入占比60.16%,YoY-6.14%,毛利率为35.56%,为公司收入的第一大来源。
耗材业务收入占比22.17%,YoY+2.37%,毛利率为34.64%,为公司收入的第二大来源。
芯片业务收入占比3.33%,YoY+32.18%,毛利率为61.49%,毛利率较高。
此外,授权许可等其他业务YoY+85.11%,三年均复合增长率为45.59%,是公司增速最快的业务。

1.2. 高歌猛进的并购,助力企业发展
2000年,纳思达创立“格之格”品牌进军兼容耗材领域,2001年正式进入耗材芯片领域。
2014年,纳思达旗下公司珠海艾派克微电子公司以27.54亿元对价借壳万利达上市。
2015年,上市后的艾派克通过发行股份的方式从控股股东珠海赛纳打印科技股份有限公司手中购买了其耗材业务资产包,公司实现整体上市。
2016年,公司股票名称由艾派克变更为纳思达。

多宗资本运作完善全产业链布局。
上市以来,公司通过多宗资本运作逐步完成从芯片、核心零部件,到激光打印机整机、原装耗材、兼容耗材以及企业解决方案和打印管理服务的全产业链布局。
(1)在打印耗材方面,2015年纳思达并购业内著名的耗材部件公司美国SCC史丹迪,2017 年以现金收购的方式控股拓佳科技、欣威科技、中润靖杰三家通用耗材公司各51%的股权,2020年3月发布公告收购上述三家剩余49%的股份(对拓佳科技的交易已取消),实现了对通用耗材的市场整合,成为*界通世**用耗材领域龙头。
(2)在芯片方面,2015年纳思达控股芯片设计公司杭州朔天,收购香港晟碟科技。
(3)在打印机整机方面,2016年纳思达以40.44亿美元估值完成收购全球打印机巨头利盟国际Lexmark。
2017年起对国产打印机领先制造商奔图电子进行受托管理。IDC数据显示,2019第四季度,全球桌面激光打印机厂商中,利盟+奔图的出货量排名第四。
2020年纳思达启动对奔图100%股权的收购程序,2021年8月26日,奔图电子重大资产重组项目在证监会已顺利过会。
本次交易有利于进一步发挥利盟国际与奔图电子的协同效应,巩固公司在打印机市场的领先地位。
至此,纳思达已完成了耗材+芯片+整机的打印全产业链布局。


1.3. 股权结构清晰,已获大基金两轮投资
纳思达的控股股东为珠海赛纳打印科技股份有限公司,实际控制人为一致行动人汪东颖、李东飞、曾阳云,拥有丰富的行业经验及卓越的管理能力。
截至2021年6月30日,三人通过珠海赛纳打印科技股份有限公司间接控制公司38.09%股份。
2015年,纳思达通过募集重大资产重组配套资金的方式,引入了国家集成基金。
2020年,国家大基金二期领投旗下公司艾派克微电子,格力金投、金石投资、横琴金投、信银投资、君联晟源等多家知名资方跟投共计32亿元,彰显对公司信心。
截至2021年9月30日,大基金持有公司股票约2%。
此外,公司已开展了两期股权激励计划,深度绑定员工,调动积极性:
(1)2016年11月定向增发股票,占当时总股本2.01%;
(2)2020年10月授予股票期权,占当时总股本5.49%。

1.4. 研发投入维持高位、毛利率相对稳定
自公司2014年上市,2015年实现集团整体上市,2016-2017年大举开展收购、并购项目以来,纳思达营收规模已从上市前的不到 2 亿元人民币攀升至约200亿人民币。
2020年受疫情影响,公司营收195.85亿元,较上年同期下降15.93%,归属于上市公司的净利润约8794万元,较上年同期下降88.18%。
除去疫情影响,造成2020年业绩波动较大的原因主要有:
(1)2020年下半年人民币大幅度升值,纳思达汇兑损失约 7.7 亿人民币;
(2)重要合并子公司利盟的人员整合费用大幅度增加 2 亿人民币,汇兑损失约 4.2 亿人民币,造成利盟净利润较上年同期下降645.11%。
2021年海外经济复苏,中国市场需求旺盛,打印业务经营情况良好,新开拓的物联网芯片业务已取得突破性进展,公司未来业绩增长可期。

海外市场占比高,打印整机业务贡献主要营收。
分地区来看,2016-2021年上半年,海外市场贡献了纳思达85%以上营业收入,中国大陆营收占比较小。
分业务来看,打印机整机业务贡献了纳思达一半以上的主营收入,2021年上半年占营业总收入比例为60.16%。
打印整机业务及耗材业务营收逐年提高,2020年受疫情影响均有所下降。

分业务毛利率保持相对稳定。
2016-2021年上半年,纳思达的整体销售毛利率分别为35.66%、26.59%、35.68%、35.53%、32.42%、34.65%,相对稳定在33%左右。
2016-2021年上半年三大板块业务的毛利率均保持相对稳定。
其中,打印业务毛利率相对稳定在30%左右,耗材业务毛利率在37%左右,芯片业务毛利率最高,近年均保持在60%以上。

持续加码研发。
核心技术是科技行业的护城河。
自2017年以来,纳思达大幅度加大研发投入,近年年均研发支出在 10 亿元以上。
截至2021年6月30日,公司拥有自主研发的已取得专利权的专利4869项,其中发明专利3369 项,实用新型专利1004项,外观设计专利391项,软件著作权与集成电路布图设计105项,另有1198项专利申请正在审查过程中。


2. 打印市场需求相对稳定
2.1. 打印机市场发展成熟,市场规模稳定
全球市场规模稳定,中国市场增速高于同期全球水平。
打印机行业属于成熟行业,市场规模较为稳定。根据赛迪顾问的数据,2020年全球打印机销量为8769万台,同比小幅度下降2.55%。

2016至今,除2019年以外,中国打印机销量保持正增速,5年复合增长率为4.82%,2020 年中国打印机销量为1776万台,同比增长8.69%。

未来全球市场发展稳定,中国市场有增长空间。
根据赛迪顾问预测数据,2021-2025年全球打印机销量将保持相对稳定,中国打印机销量增速保持在约1%以上,有一定的增长空间。


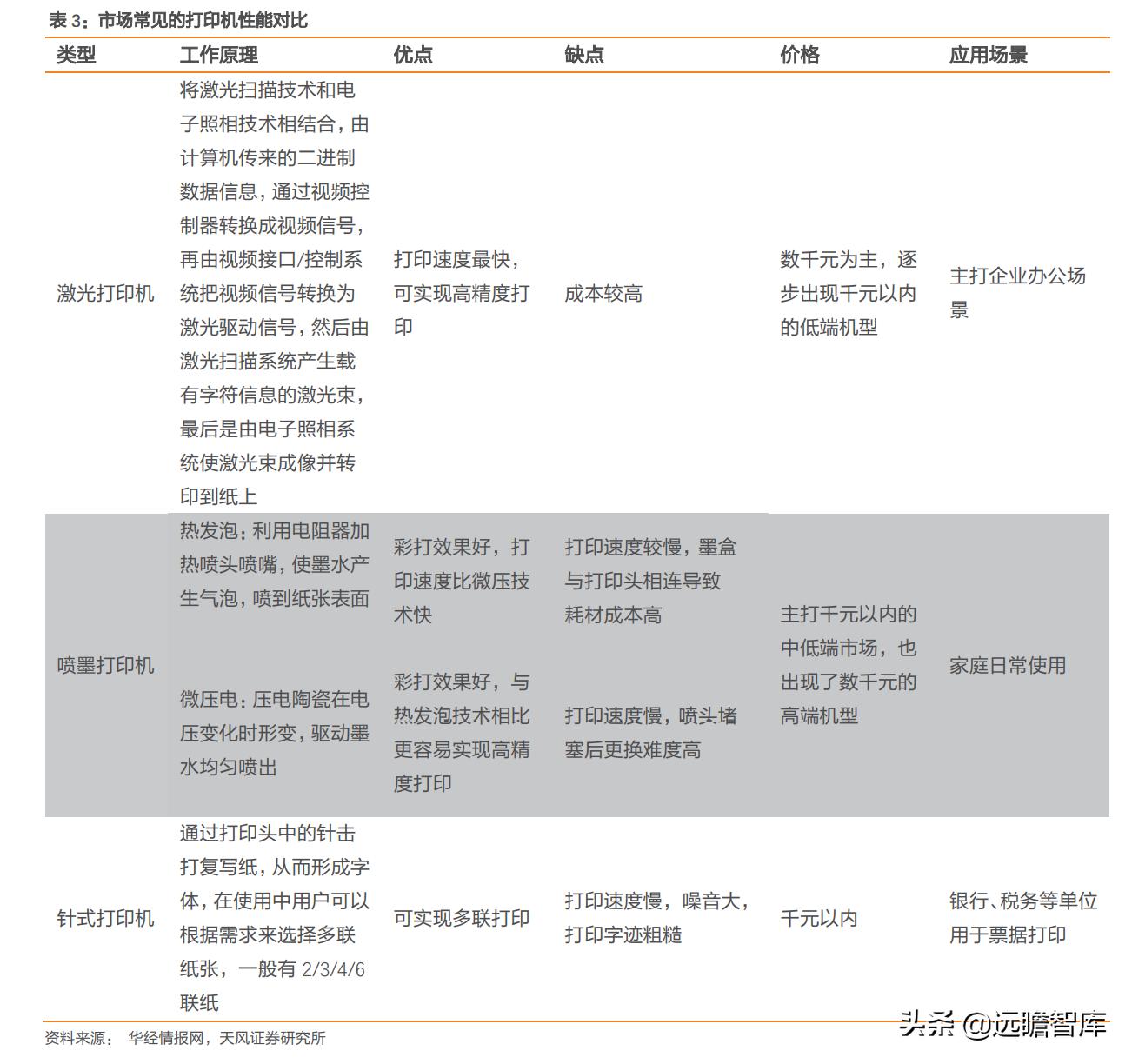
激光打印机出货量居首位,针式打印市场进入下行通道。
目前消费端主流的打印设备可分为喷墨、激光、针式打印机三种。
与喷墨打印机相比,激光打印机具有打印速度快、高精度打印效果好的优势,越来越流行。
在国内喷墨和激光打印两种设备技术应用最广,其中激光打印机出货量占主导地位,根据华经情报网数据,2019年我国激光打印机出货量为1036.9万台,2014-2019年均复合增长率为 5.07%。
近年以来,喷墨打印机出货量超过针式打印机,跃升至第二,2019年出货量为486.8万台,2014-2019年均复合增长率为9.17%。针式打印机市场进入下行通道。


美日巨头垄断打印机(喷墨+激光)市场,激光打印机市场仍有机遇。
美日厂商凭借着技术等优势长年垄断喷墨打印机市场,根据IDC数据显示,惠普、佳能、爱普生三家国际龙头厂商在喷墨打印机市场的整体市占率高达95%以上。
近 5 季度,国产厂商小米在喷墨打印机市场份额有明显提升,但市占率仍然较低。全球激光打印机市场份额同样高度集中,被美日国际巨头所占据。
根据赛迪顾问数据显示,2020年全球前 5 大激光打印机厂商整体市占率达到78.7%。
值得注意的是,奔图电子+利盟国际在全球及中国激光打印机市场份额逐年提升,2020年奔图+利盟在激光打印机市场的全球市占率为6.70%,在中国激光打印机市场的市占率为8.20%。


2.2. 兼容打印耗材市场需求稳定
行业“剃须刀“模式,打印耗材是核心利润来源。
打印耗材主要包括激光打印机的硒鼓、喷墨打印机的墨盒和针式打印机中的墨水、色带。硒鼓由打印机耗材芯片、碳粉和滚轮/鼓组成,墨盒由芯片、墨水和列印头组成。
打印耗材作为打印过程中的消耗品,属于高频购买类产品。
由于打印耗材行业的商业模式类似于“剃须刀”模式,即不依靠主产品(剃须刀)盈利,而是通过耗材(刀片)获取主要利润,因此打印耗材成为了打印机产业链的核心利润来源,形成了原装耗材和兼容耗材两大板块,兼容打印耗材的价格一般为原装打印耗材的10%-40%。 兼容打印耗材销量全球市占率近20%。
打印机全球销量的提升及兼容打印耗材的高性价比带动对其需求的提升。根据灼识咨询数据,按销量口径计算,全球兼容打印耗材市场份额已从2015年的19.5%爬升至2019年的21.1%,2019年全球兼容打印耗材(墨盒+硒鼓)市场规模合计106.5亿美元。
2024年预计兼容打印耗材将占全球打印耗材总市场的22.8%,全球年产量突破6.4亿件,全球兼容耗材(墨盒+硒鼓)市场规模合计130.71亿美元,其中兼容墨盒为81.77亿美元,兼容硒鼓为48.94亿美元。


3. 纳思达:打印显像全产业链布局完善,持续开拓芯片业务
3.1. 奔图+利盟深度协同,切入原装打印市场
3.1.1. 利盟:疫情后经营状况改善
全球领先的高端打印产品及数据解决方案提供商。
国际打印龙头利盟Lexmark前身始于1954年的IBM自动化及打印成像事业部。
1991年,该事业部脱离 IBM 成立独立公司利盟国际,IBM 持股10%,公司与1995年在纽交所上市。
2016年,纳思达收购利盟,成为公司重要子公司。盈利能力提升,商誉减值风险进一步下降。
受2020年新冠疫情影响,利盟主要业务所在的欧美市场受到较大影响,营收有所下降。
2021年全球经济复苏,打印机需求量逐渐恢复,2021年上半年利盟打印机销量60.3万台,同比增长超20%。
MPS打印管理服务业务收入及新增客户数量实现双增长,客户续约率在95%左右。
利盟营业总收入及各板块营业收入均有所上升,其中,上半年营业总收入10.59亿美元,同比增长4.75%,打印业务(含耗材)实现营收9.01亿美元,同比增长1.46%,软件与服务业务营收1.52亿美元,同比增长27.73%。上半年净利润0.23亿美元,同比增长43.75%。

3.1.2. 奔图:市场地位稳固,专利储备充足
国产激光打印机领先品牌。
2010年,珠海赛纳打印科技(即纳思达控股股东)成功研发并上市了第一台拥有中国自主技术的奔图激光打印机,改变了美日韩对打印技术的垄断局面。
2014年经由重大的资产重组,将打印机业务整体转让给珠海奔图电子。
2017年起,纳思达对奔图进行托管,并于2020年底启动100%股权收购程序,2021年8月重大资产重组项目成功过会。

连续 7 年市占率及出货量双增长。
作为国内领先的拥有自主可控技术的厂商,公司已实现市场份额连续7年增长。
根据赛迪顾问数据,2016-2020年,奔图全球市场市占率从0.9%快速上升至4.0%,自有品牌打印机出货量排名位居全球第六;国内市场市占率已从2016年的2.1%快速上升至7.7%,自有品牌打印机出货量排名提升全国第四。
此外,公司打印机+耗材出货量及盈利能力持续快速增长。
2018-2020年,奔图海外市场打印机销量年均复合增长率约44%,中国市场年均复合增长率约74%;海外市场耗材销量年均复合增长率为61%,中国市场年均复合增长率为74%。
2021年上半年,奔图打印机出货量同比增长超过50%,原装耗材出货量同比上升超90%;营业收入同比增长约151.40%,净利润同比增长约764.61%。

持续加码研发,掌握核心技术。
奔图电子目前已成功掌握了打印机各级源代码和软固件核心技术,拥有自主可控的SoC、LSU等关键零部件,以及具有自主知识产权的打印机引擎,截至2021年6月30日,奔图电子共有359项专利,其中257项境内专利、102项境外专利,拥有核心技术优势。
2019-2021年上半年,奔图 研发开支费用分别占同期营业收入的5.58%、5.81%、6.38%,平均研发人员数量从262人大幅度增加至570人,人均年工资从12.05万元上涨至18.82万元,凸显出 公司对核心技术开发和研发团队的重视。

3.2. 多宗并购助力通用打印耗材业务,提高公司盈利能力
兼容耗材+耗材芯片市场地位稳固。
纳思达以兼容打印耗材业务起家,2015-2020年,纳思达通过并购著名耗材公司美国SCC史丹迪,收购欣威科技、中润靖杰各100%股权,拓佳科技 51%的股权,控股芯片设计公司杭州朔天,收购香港晟碟科技,完成了对兼容打印耗材及耗材芯片市场的资源及份额整合,成为全球兼容耗材及耗材芯片市场份额第一的厂商。
根据灼识咨询数据及我们的推测,按营收及销量口径计算,2019年在兼容硒鼓芯片及兼容墨盒芯片市场,纳思达市场份额均保持在31%以上,为第一的兼容硒鼓芯片及兼容墨盒芯片供应商。
2021年上半年,公司通用耗材业务实现营业收入约249470.30万元,同比增长2.92%。通用硒鼓出货量同比增长超10%,国内销售收入同比增长30%,其中再生硒鼓销量同比增长238%。
打印耗材属于高频消耗品,得益于打印机市场需求扩张、兼容耗材的高性价比、兼容耗材产业的高毛利率以及纳思达的龙头地位,兼容耗材及耗材芯片业务将成为公司的稳定现金流业务。


3.3. 艾派克持续发展芯片业务,拓展盈利空间
3.3.1. 产业升级,MCU市场空间广阔
MCU市场已突破207亿美元。受益于物联网快速发展及工业等产业升级因素,MCU微控制器市场需求强劲。
根据IC Insights及前瞻产业研究院数据,2020年全球MCU市场规模突破207亿美元,预计2026年将突破285亿美元,2021-2026年均复合增长率为5.22%。

3.3.2. 极海半导体:通用MCU及安全芯片已获突破
珠海极海半导体前身为艾派克物联网芯片事业部,2015年,艾派克将其设立为独立全资子公司,主攻工业级通用MCU、工业互联网SoC-eSE安全主控芯片、MCU+BLE低功耗蓝牙芯片、MCU+认证芯片等中高端物联网芯片产品,现已拥有约300人规模的芯片设计团队,并与浙江大学、杭州中天微系统所、中科院上海微系统所等知名高校及科研机构建立了产学研合作关系。

通用MCU、物联网SOC安全芯片产品线不断丰富。
APM32是基于ARM® Cortex®-M0+/M3/M4内核的优质国产32位通用MCU,具有低功耗、高性能、高集成度以及快速移植等特性。
极海已推出多款APM32工业级通用MCU芯片,2020年11月单月销量突破200万,2021上半年推出 5 款新品,全年预计将推出 9 款新品。
目前产品已被广泛应用于工业控制、医疗设备、汽车电子以及智慧家庭等领域,向长虹、海尔、小米、汇川、英威腾、雀巢、理邦精密、长城汽车,别克汽车、五菱宏光等知名客户实现批量供货。
此外,公司工业互联网SoC-eSE安全主控芯片已批量供货 6 款产品,应用领域包括电网、高端工业、数控装置等重要安全领域及工控核心设备中。
大川 GS300 (SCS235)芯片通过国密二级认证。

4. 盈利预测
核心假设:
打印整机业务:
利盟+奔图与纳思达整合顺利,业务深度协同。此外,奔图作为国内掌握自主可控技术的领先打印机企业,将受益于信创市场的发展,潜力较大。
我们预测公司在该领域营收未来 5 年有望持续增长,21/22/23年营收增速有望达到14%/6%/5%。
耗材业务:
打印耗材属于高频消耗品,得益于打印机市场需求扩张、兼容耗材的高性价比、兼容耗材产业的高毛利率以及纳思达的龙头地位,该业务有望成为公司的稳定现金流业务。
我们预测公司在该领域营收未来 5 年稳中有升,21/22/23年营收增速有望达到15%/14%/13%。
芯片业务:
公司通用MCU、物联网SOC安全芯片产品线不断丰富,目前多款MCU产品已批量供货给国内知名客户,应用领域也在不断拓展。
受益于产业升级驱动的MCU市场高景气度,我们预测公司在该领域营收未来 5 年有望持续增长,21/22/23年营收增速有望达到65%/15%/15%。


4.2. 报告总结:
我们选取鼎龙股份(打印机耗材业务)/兆易创新(芯片业务)/中颖电子(芯片业务)作为对 标公司,根据wind一致预期,2022年对标公司平均PE倍数为46.68,我们以46.68为纳思达合理PE,根据我们预测,2022年公司归母净利润预计12.3亿元,对应目标市值573亿元,目标价45.68元。

5. 风险提示
贸易摩擦加剧:
公司涉及海外供应链,2020年外销收入占比85%以上。若海外贸易摩擦加剧,公司业务将受到不利影响。
汇兑损失风险:
公司主要营收来自海外市场,若人民币持续升值,公司业绩将受到不利影响。
技术创新不及预期:
打印显像行业极其看重技术,技术直接决定了产品的性能。若公司研发投入、技术创新不及预期,公司业务将受到不利影响。
收购整合风险:
公司与利盟国际、奔图电子正在业务协同与资源优化配置,若整合不顺利公司业务将受到不利影响。
—————————————————————
请您关注,了解每日最新的行业分析报告!
报告属于原作者,我们不做任何投资建议!
如有侵权,请私信删除,谢谢!
获取更多精选报告请登录【远瞻智 库官网】或点击:智库官网|文库首页-远瞻智库·为三亿人打造的有用知识平台