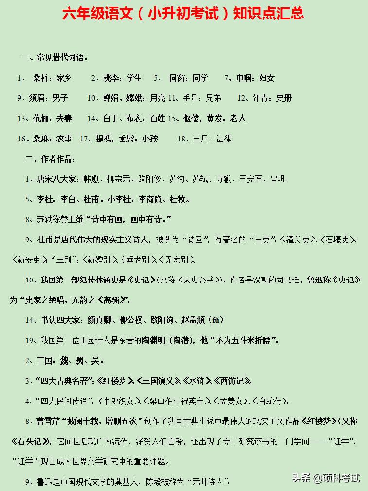
语文成绩离不开积累,语文学习能力也离不开积累,因此积累是语文学习的重要方法。小学语文学习,是家长们关注的话题,现在很多孩子语文成绩经常起伏不定,考试全靠发挥,运气不好成绩就会大大缩水,究其原因,语文各种文学常识的积累首当其冲。
在小升初考试中,很多孩子,往往都会在一些常识类的题目上丢分,特别是涉及到课外知识的部分,通常遇到了都会出错,白白丢分。确实,小学语文考试都考哪些呢?莫过于一些字、词、句等基础知识,这些都是小学语文学习的重点,但考试中也经常会遇到一些课本上并没有的知识,这些就需要孩子们平时多积。尤其是对于词语和句子、文学常识的知识,若是掌握不住,考试的时候成绩自然备受影响。
接下来,老师整理了语文课外知识点汇总,小升初家长、老师可以为孩子收藏打印一份,吃透课外知识点对小学小升初语文考试成绩提升有帮助。整理不易,希望大家点赞、收藏、转发吧,感谢大家支持!













完整内容幅较长,不利于页面展示,只展示了内容的部分,更多小学小升初语文相关优质、精选内容,后续分享敬请关注,目录提前预览:


打印内容:
1、点击头像进入主页
2、喜欢就关注我们吧
3、头像旁有私信按钮,发送 211 即可
老师坚持每天整理、分享小学小升初语文优质、精选学习内容,孩子学习进步、成绩提升,就是我们的奋斗目标!