栾城区融媒体中心
互联网新闻信息服务许可
官方微信公众号
证编号:13120190001

招 聘 速 览
>河北石家庄正定县第二人民医院招专业技术人员797人
>石家庄市立美中等专业学校(石家庄市第四十五中学管理)2020公开招聘
河北石家庄正定县第二人民医院招专业技术人员797人
为促进新医院发展,构建合理的人才队伍,保证卫生健康事业的可持续发展。正定县卫生健康局委托第三方人力资源公司(河北卫人人力资源开发有限公司),面向社会公开招聘工作人员797名。现公告如下:
一、招聘原则
按照公开、平等、竞争、择优的原则组织招聘。
二、招聘条件
符合以下条件之一者,具备报名资格:
1.年龄符合各岗位的年龄区间要求;
2.学历、专业和职称符合对应岗位的要求;
3.在新冠肺炎隔离病区实习人员,表现突出且符合岗位任职条件的可放宽条件。
有下列情形之一者,不得报考:
1.受过刑事治安处罚、劳动教养、少年管教的;
2.有犯罪嫌疑尚未查清的;
3.曾被辞退或者开除公职的;
4.有法律法规规定不得录用的其他情形的。
三、招聘岗位数量及具体要求
依据正定县第二人民医院2020年度公开招聘岗位需求表予以确定。
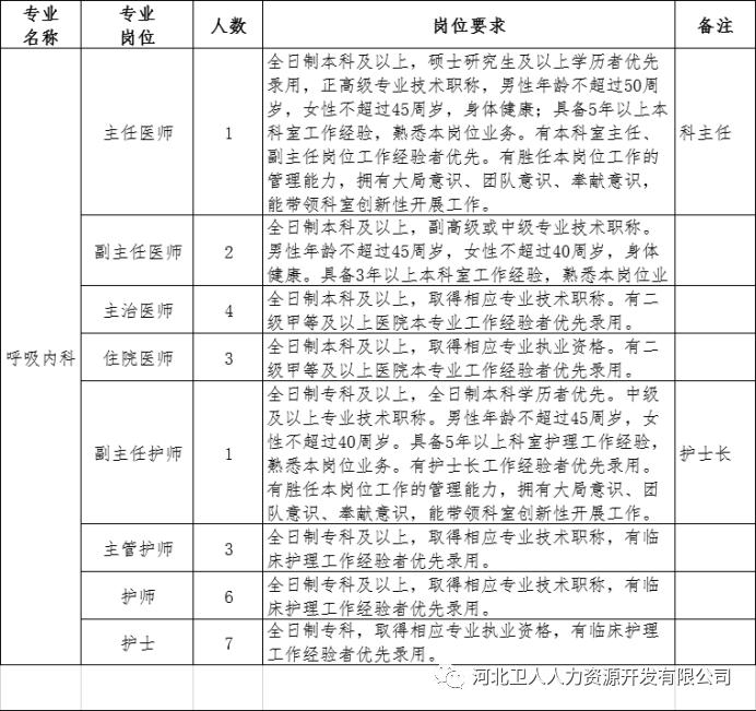
(一)卫生技术人员(药学、影像、检验、病理、输血)招聘计划及招聘条件:

(二)卫生技术人员(临床医师、护士)招聘计划及招聘条件:

(三)另招聘--卫生技术专业(知名退休专家)聘请计划及要求:

四、招聘程序
(一)报名及资格审查
1.报名时间:2020年10月23日-2020年11月22日
2.报名方式:报考人员可发送电子简历至weirenhr@126.com(附件名称格式要求为“姓名-专业岗位”),不要发压缩文件邮件,每人限报考一个岗位,不接受现场报名。报名也可使用手机客户端关注“河北卫人人力资源开发有限公司”微信公众号后,查找信息“公开招聘”点击直接跳转至报名页面进行报名;或登录链接https://e.eqxiu.com/s/BMU48qS7进行报名。由于报考人数较多等情况,招聘各环节公告将会在“河北卫人人力资源开发有限公司”微信公众号发布,请各位考生及时关注并获取招聘各环节最新通知。
3.资格审核
资格审核时间:2020年11月23日-2020年11月30日
应聘者报名信息提交后,进入资格审核状态,审查通过后通知证件资料复审。资格审核时需携带:个人简历、身份证、毕业证(附带学信网电子信息备案查询表一份)专业技术资格证书等相关证件材料的原件和复印件;到河北卫人人力资源开发有限公司现场进行审核。审核通过者须支付考务费100元,通过审核而未进行费用支付的,取消报考资格。
(二)笔试
1.笔试时间:2020年12月12日-2020年12月13日
考试地点详见公众号公告。
2.笔试采取闭卷方式进行,笔试科目为:医疗卫生基础知识、公共基础知识。笔试时长为120分钟,满分为100分。笔试成绩于笔试结束72小时后考生登录报名网站或公众号进行自主查询。对于重点岗位的学科带头人可以免除笔试,直接进入面试环节。
(三)面试
1.面试时间:2020年12月19日-2020年12月20日
面试地点详见公众号公告。
2. 各岗位面试比例不低于1:1.2。岗位未达到面试比例的,核减招聘计划。面试采取结构化面试,满分为100分。进入面试考生面试当天分岗位抽签决定面试顺序,面试合格分数线为60分,面试成绩不足60分的视为面试不合格,不予进入下一环节。
3.综合成绩=笔试×50%+面试×50%。考生可在面试结束72小时后登录公众号查询总成绩。
(四)体检 根据考生考试总成绩从高到低依岗位按1:1的比例确定进入体检人员。如末位产生并列按在新冠肺炎隔离病区实习、取得相关执业资格证书、学历(学位)较高者、具有工作经历或工作经历较长者择优进入体检。体检由第三方人力资源公司组织,统一到指定医疗机构进行。费用由考生直接交至体检医疗机构。体检时间、地点等另行通知。初次体检不合格者,允许复检一次,复检仍不合格者,取消招聘资格,空缺岗位依据本岗位考生总成绩由高分到低分依次递补。(五)拟聘用人员公示 根据体检结果确定拟聘用人员名单,在“河北卫人人力资源开发有限公司”微信公众号进行公示,公示时间为三天。(六)上岗试用经公示期满无异议的拟聘用人员上岗,试用期1个月,试用期考核合格,与用人单位签订劳动合同。
五、防疫要求
1、考生须于考前2周申领河北“健康码”(打开微信→搜索“冀时办”→选择“冀时办小程序”→按提示进行授权登录→首页点击“出示码”→确认授权认证身份后点击“立即领取”→输入当前居住地址和近期情况后点击提交),*载下**《身体健康状况监测记录表及诚信承诺书》,坚持每天打卡,并如实填写个人信息,笔试前每天记录健康状况。
2、目前在国内中、高风险地区和国(境)外旅居的考生,须于笔试前完成疫情防控规定的隔离观察时间,并按时到达考点。笔试前14日内,如出现发热、乏力、咳嗽、呼吸困难、腹泻等症状,须及时就医并将诊断结果如实填写到《身体健康状况监测记录表》。
3、因有相关旅居史、密切接触史等被集中隔离,笔试当天不能到达考点的;考试前7日内核酸检测结果呈阳性,仍处于新冠肺炎治疗期或出院观察期,以及因其他个人原因无法参加笔试、面试、体检、考察的,均视为自动放弃招聘资格。
4、考生应提前赶到考点,主动出示本人有效身份证、《准考证》、河北健康码“绿码”、《身体健康状况监测记录表及诚信承诺书》,并按要求主动接受体温测量。持非绿码的考生(第3条之外其他考生、且无新冠肺炎相关症状),须提供笔试前7日内在当地政府或卫生健康部门制定检测机构出具的核酸检测阴性证明。
5、无法提供健康证明的,现场医疗卫生人员确认有可疑症状体征(体温37.3℃以上,出现持续干咳、乏力、呼吸困难等症状)的考生,将按照疫情防控工作要求进行处置。
6、进入考点、参加考试期间,考生除身份核验、面试答题环节外须全程佩戴医用口罩。
请广大考生自觉做到诚实守信,考试前注意做好个人防护,合理选择交通方式出行,以免影响考试。凡违反我省常态化疫情防控有关规定,刻意隐瞒病情或者不如实报告发热史、旅居史和疫情接触史等疫情防控重点信息的考生,将依法依规追究责任。
本公告发布后,如疫情防控态势突发重大变化,将按照上级指示精神,酌情调整变更相关工作安排。
本次招聘公告河北卫人人力资源开发有限公司负责解释。咨询电话:0311-80791787 周一至周五(工作日):上午9:00—11:30 下午14:00—17:00
石家庄市立美中等专业学校(石家庄市第四十五中学管理)2020公开招聘
为进一步加强师资队伍建设,经研究决定公开招聘教师4名,网络硬件维护人员1名。有关事项如下:
一、招聘原则
按照公开、平等、竞争、择优的原则组织招聘。
二、招聘条件
1、基本条件
遵守宪法和法律、品行端正、无违法犯罪记录;热爱所报岗位工作,服从工作安排,年龄18周岁及以上(2002年10月29日及以前出生)。40周岁及以下(1979年10月29日及以后出生)。
2、岗位要求
除具备基本条件外,还应具备应聘岗位所需其他条件,具体招聘岗位、招聘数量、招聘条件详见下表:

3、不得报考条件
有下列情形之一的不得报考:
1.曾因违法行为,被给予行政拘留 、强制戒毒等限制人身自由的治安行政处罚的;
2.曾受过刑事处罚或涉嫌违法犯罪尚未查清的;
3.曾被开除*党**籍、团籍的;
4.因违纪违规被开除、辞退、解聘的;
5.其他不适宜从事此岗位工作的;
三、招聘组织
招聘流程如下:
1、发布公告
2020年10月29日至2020年11月8日通过诺招聘发布公告。
2、网上报名
本次招聘只采取网上报名方式,不接受现场报名。每人限报考一个岗位。采取网上报名、网上打印 《准考证》的形式进行。
报名时间:2020年10月29日9:00至2020年11月8日17:00,报名网址电脑端登录(
http://www.noahjob.cn/s/22680 ),按网上提示进行报名,报名机构对网上报名数据进行初审,初审合格者进行网上缴费,报名考试费100元,网上缴费时间截止2020年11月8日17:00。
网上资格审核合格并交费成功的即可按照规定时间参加下一环节。
1.网上报名基本程序及注意事项:
(1)考生开始报名前,须完全了解本次招聘政策和拟报考岗位条件 ,然后按步骤进行具体操作。
(2)网上报名实行严格的自律机制,报考人员必须对提交审核报名信息的真实性负责,资格审查贯穿招聘工作全过程,凡弄虚作假或发现网上填报的信息与实际情况不一致的,一经发现,立即取消报考资格。
(3)规范填写报名信息,上传的电子照片要符合要求(电子照片要求:近期、免冠、正面、证件照,格式为jpg格式),否则将被报名系统自动拒绝。
2.资格初审:
审核员一般24小时内完成初审,并通过网上报名系统反馈审核结果。“审核未通过”的,可根据提示的原因,修改填报信息并重新提交审核;“审核通过”的,填报信息将不能再修改。
3.考生务必牢记报名、准考证打印、面试、成绩查询等时间信息,凡是在规定时间内未完成相关操作的,视为自动放弃。
3、面试
进入面试的考生请及时关注面试公告,并在网上报名系统自行*载下**打印《面试通知单》。面试采取现场试讲(微型课)方式进行。
面试成绩并列的,相关专业者,学历(学位)较高者,有相关工作经历或相关工作经历较长者优先。
4、体检
根据面试成绩排名依招聘计划1:1的比例确定参加体检人员名单,体检项目标准参照《公务员体检通用标准(试行)》有关规定及有关岗位要求执行。体检时间、地点另行通知,体检费用由考生自理。
5、公示
根据面试成绩、体检结果,确定拟聘用人员名单,在报名网站公示3天。
四、待遇及聘用
教师工资标准为:综合应发工资为4500左右(含五险个人承担部分),缴纳养老、失业、工伤、医疗、生育保险。
网络硬件维护工资标准:综合应发工资为3500左右(含五险个人承担部分),缴纳养老、失业、工伤、医疗、生育保险。
五、其他事项
1、本次考试不指定考试范围,不指定考试用书,不举办也不委托任何单位组织任何形式的培训,对于社会上组织的辅导班或培训班,均与本次招聘无关,考生谨防上当受骗。
2、请考生在进行网上填报时,务必填写本人常用联系方式,确保在招聘期间保持手机等通讯设备畅通,因通讯不畅影响报名 、面试、体检或递补的,后果自负。
3、根据目前疫情防控有关要求,考生报名成功后即刻通过微信小程序申领“河北健康码”。考试时须出具河北健康码显示为绿色且体温测量无异常,并无干咳等症状的,方可进入考点参加考试。结合疫情防控形势,报名网站还将在考前发布考试实施具体防控要求,报考人员务必及时关注并遵照执行。
4、考生如有发热症状以及考试前14天内有新冠肺炎疑似症状、疫情严重地区人员接触史、疫情严重地区驻留史的要如实上报招聘领导小组。
5、参加应聘考试的考生须佩戴一次性医用口罩,不得聚众交谈,各考生要保持一定距离,服从工作人员安排,否则取消应聘考试资格。
咨询电话:0311-85096953
咨询时间:周一至周五(法定节假日除外)
上午9:00-12:00 下午13:00-17:00
编辑制作|小西
来源|石家庄发布

联系我们:
电话:0311-85537685
邮箱:lcbd2007@163.com
