前言
2023年最新深圳打新攻略出炉!
积分规则、资料清单、获取方式、打新步骤、购房资格解析、手续流程...
你想知道的打新知识,都在这里!!
01
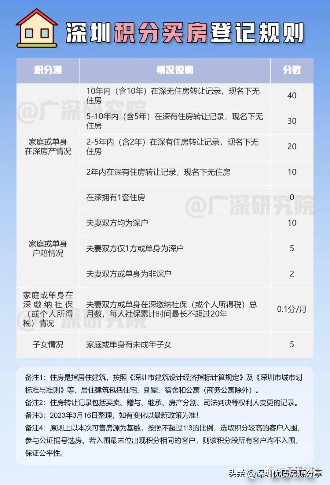
打新积分登记规则
2021年至今打新三大变化
- 社保积分每人上限20年
- 家庭或者单身有未成年子女+5分
- 增加一项5-10年有转让记录积分(30分)


02
打新步骤



03
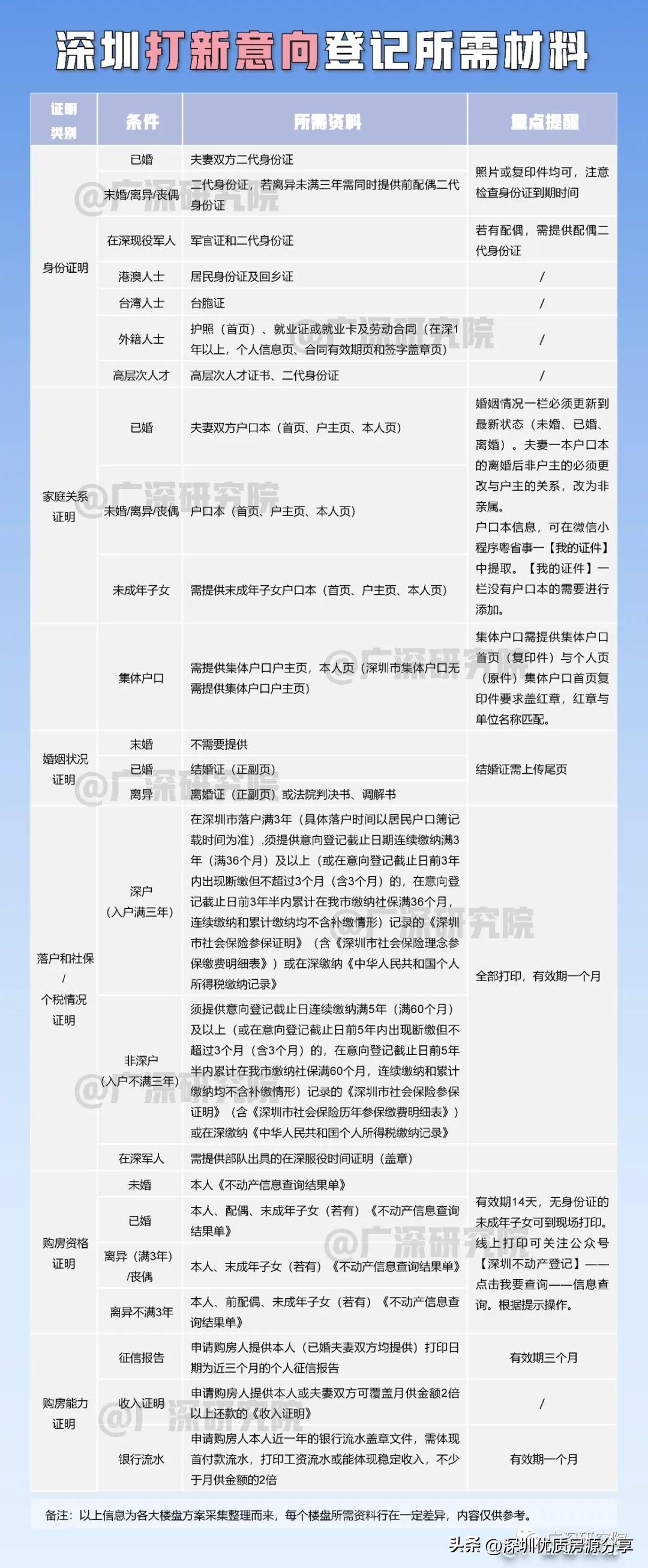
打新资料


各种资料打印方式
01
征信报告(有效期三个月)
- 线上打印的为简版,线下银行打印的为详版。
- 部分开发商要求提供详版。
- 线上打印地址:
- https://ipcrs.pbccrc.org.cn/
- 征信如有过房贷、抵押、经营贷或网贷及有过逾期建议线下到银行打印。


02
不动产查档单(有效期14天)
- 已婚:夫妻双方+未成年子女
- 离异未满三年:前夫/妻+未成年子女。
- 有身份证的可以选择线上打印
- 无身份证的未成年子女需到现场打印,需携带身份证、户口本、小孩出生证明。(夫妻、未满18周岁子女、都需要打印)
01
线上打印
- 方式一:在“i深圳”APP首页中间区域滑动选择“不动产查询”图标。
- 方式二:在“i深圳”APP首页搜索栏输入关键字“不动产”,点击搜索结果中的“不动产登记资料查询”。


02
线下打印

03
社保查询(有效期一个月)
网站:深圳市社会保险基金管理局
https://sipub.sz.gov.cn/hspms/
登陆后如图所示,需全部打印:

04
个税查询
网站:自然人电子税务局
https://etax.chinatax.gov.cn/

05
一年银行流水
- 网上银行*载下**或营业厅办理,一个月内有效;
- 上传至i深圳时,流水图片太多可使用拼图软件;
- 流水需覆盖月供两倍,不够可增加直系亲属担保(直系亲属定义:父母,子女,夫妻);
- 需打印工资流水或能体现稳定收入,首付款的资金来源需体现在流水里,流水余额+资产证明(股票,理财等)需大于首付款。

06
足额首期款证明
- 网上银行*载下**或营业厅办理,一个月内有效;
- 股票、理财、存款等账户证明,可去相关机构开具。
- 选择按揭付款方式,余额要大于首期款
- 选择一次性付款,余额要大于总房款
- 严禁代持,购房人的房款来源不可由非直系亲属转入(直系亲属定义:父母,子女,夫妻)
07
购房人收入证明
- 需覆盖月供两倍,年收入或月收入均可,并盖公章,收入证明需与社保为同一公司;
- 不够可增加直系亲属担保(直系亲属定义:父母,子女,夫妻)。
大概模板,仅供参考:

08
结婚证/离婚证及离婚协议
- 已婚提供结婚证,需要上传尾页
- 离婚需有离婚证、离婚协议书、离婚协议书须有当地民政局盖的公章
- 无离婚证的须提供法院判决书、调解书




09
户口本,含家庭成员
- 包含户口首页、业主页,个人页。集体户只需提供本人页原件及复印件;
- 婚姻情况一栏需更新到最新状态(未婚、已婚、离婚)
- 夫妻一本户口本的离婚后非户主的必须更改与户主的关系,改为非亲属;
- 户口本信息,可在微信小程序粤省事—【我的证件】中提取。【我的证件】一栏没有户口本的需要进行添加。

10
身份证
本人及配偶身份证照片或复印件,正反面都需要(注意检查身份证到期时间)

04
购房资格

限购限贷政策解析
01
限购政策
01
深户家庭,指至少一方为深圳户口,家庭限购2套。当仅一方具备购房条件,房产须记于有购房条件的一方名下。
02
非深户家庭,即使双方均具备买房条件,该家庭也限购1套,可记于一方或双方名下。
03
2021年1月19日起,夫妻联名买房需要双方都具有购房指标。
04
2021年1月23日,深圳首次出台"禁买令"!严查购房者资格,凡是查出作假者,三年内不能买房、不能申请保障房、不得使用公积金*款贷**,还将列入失信名单,联合惩戒。
05
已婚状态的,不需要追溯3年内是否有离过婚,已婚家庭直接按已婚家庭考核购房资格。
06
高层次人才不需要社保可以购买一套住宅,提供证书。
07
2018年7月31日起暂停企事业单位、社会组织等法人单位在本市购买商品住宅房。
02
关于离异人士购房(离异未满3年)
01
离异当日双方名下在本市无房,离异后任一方在符合购房条件下,均可购买1套(不需要追溯到离异前3年内的房产情况)。
02
离异当日在本市有1套,离异后无房一方在符合购房条件下,可购买1套;有房的那方离异后3年内卖了也不能买。
03
离异当日在本市有2套、离异后任一方均不得购买。离异后3年内卖了也不能买。
04
购房之日前3年内有两次或以上离异的,追溯3年内所有离异记录、住房套数,按3年内历次离异时家庭总套数之和计算。
05
离异时、夫妻联名拥有1套、离异后再进行财产分割,财产分割后无房一方在符合购房条件下可购买1套。若未进行财产分割,而是将房产转至第三方,此时双方协商、只可以购买一套;夫妻离婚并将房产分割登记给无购房资格一方名下的,另一方自离婚之日起3年内,不得在深圳市购买商品住房(3年内再婚或复婚的,也适用本规定)。
03
社保断缴情况
01
深户购房之日前3年内出现社保断缴,但不超3个月(含)的,在购房之日前3年半内累计在我市缴纳社保满36个月且符合其他购房条件的,可以购买商品住房。
02
非深户购房之日前5年内出现社保断缴但不超3个月(含)的,在购房之日前5年半内累计在我市缴纳社保满60个月且符合其他购房条件的,可以购买商品住房。
04
限售政策
01
2018年7月31日起交易的商品住房(住宅),3年内禁止转让。
02
2018年7月31日起交易的商务公寓(公寓),5年内禁止转让。