工商年报 是每个企业都要申报的,如果不能申报需要提前申请,没有按时申报是会被列入经营异常的名单里,后期想从名单里出来就不是一件容易的事情,在工商年报的过程中还需要填写各种信息,有些是必填的,有些是选填的,这些一定要弄清楚,省的填写上出现错误。
工商年报的时间:1月1日-6月30日
2023工商年报申报实务





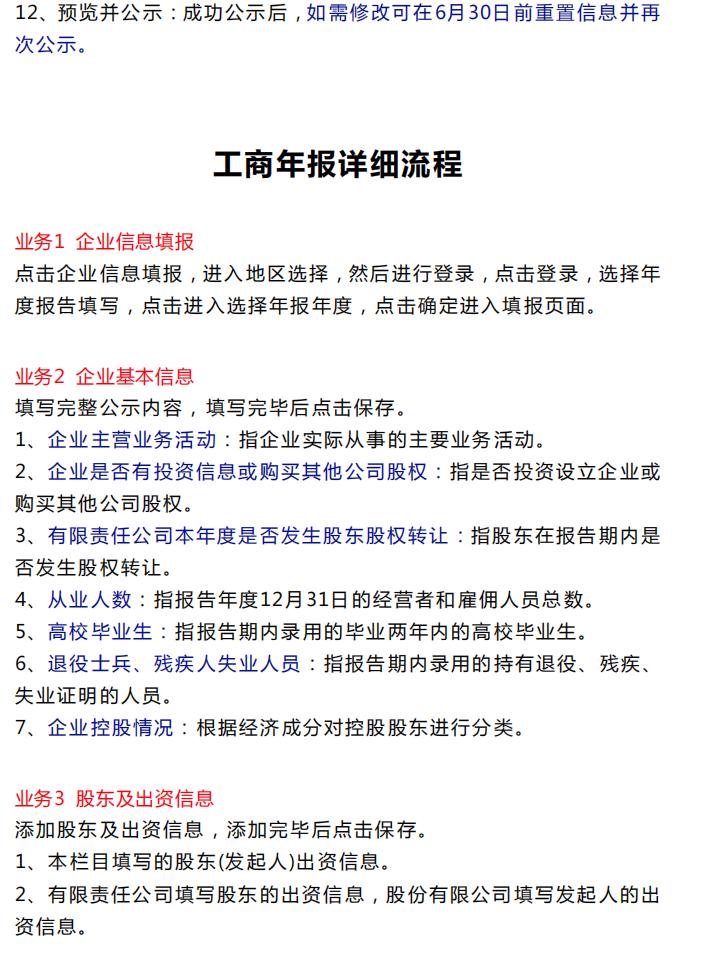
工商年报填报的详细流程




工商年报20个小问题

工商年报怎么填写,怎么申报,上面都有详细的说明,还有哪里不清楚可以留言讨论,有什么想继续了解的可以看下方。

工商年报 是每个企业都要申报的,如果不能申报需要提前申请,没有按时申报是会被列入经营异常的名单里,后期想从名单里出来就不是一件容易的事情,在工商年报的过程中还需要填写各种信息,有些是必填的,有些是选填的,这些一定要弄清楚,省的填写上出现错误。
工商年报的时间:1月1日-6月30日










工商年报怎么填写,怎么申报,上面都有详细的说明,还有哪里不清楚可以留言讨论,有什么想继续了解的可以看下方。
