9、申报数量
(1)港股通交易以“手”为买卖单位,不同于内地A股市场买卖单位为100股,在香港,每只上市证券的买卖单位由各发行人自行决定,可以是每手100股到5000股不等;
(2)最大申报限制:每个买卖盘手数上线为3000手;每个买卖盘股数上限为99,999,999股;
(3)少于一手,即少于一个完整买卖单位的证券,香港市场称之为“碎股”。碎股只能通过单独的碎股交易系统卖出。投资者如果想了解某只证券的买卖单位,那么可以登录联交所网站,在“投资服务中心”栏目内,选择“公司/证券资料”,输入股份代号或上市公司名称查询。
10、最小报价单位

(1)申报限制:申报价格控制
a、任何时段,买卖盘不得偏离按盘价(如有)9倍或以上及少于1/9或以下,以防止键入错误小数位
b、持续交易时段内:
增强限价盘的买入申报价格应当介于:低于当时买盘价24个价位,高于当时卖盘价9个价位。
增强限价盘的卖出申报价格应当介于:高于当时卖盘价24个价位,低于当时买盘价9个价位。
(2)行情
联交所通过上交所向内地港股通投资者提供免费一档行情,该行情的刷新频率为3秒。联交所负责发布香港市场证券交易行情信息,在香港市场,当股票价格上涨时,股票报价屏幕上显示的颜色为绿色,下跌时则为红色。
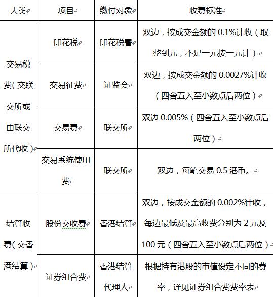
11、港股通交易费用
投资者在进行港股通交易时,主要支付交易税费、、结算及交收服务费用等,具体包括:

另证券组合费指香港结算根据中国结算名义持有账户每自然日日终港股持有市值,按逐级递减的费率标准,所计收的存管和公司行为服务费用,详见下表。

提示投资者注意,由于证券组合费根据投资者证券账户持有市值以一定的比例按自然日进行计算收取,也就是说,如果持有港股通证券,即使不交易,也需每日缴纳证券组合费,投资者避免因此发生资金透支。
上一篇:港股通交易规则*载下**下一篇:没有了