无论是大企业还是小公司,文档化一种软件产品的规划、评审、设计、计划、开发、控制与测试的流程,除了是以确保软件产品能够在规定的时间内达到所有指定的需求,也是为了能在项目进行过程中持续进行的高效能的团队沟通以及及时总结,良好的流程依赖于执行者忠实地贯彻才能够发挥最大的作用。
从初始的产品概念提出一直到进入产品发布,包括了完整软件开发流程和简化软件开发流程两类开发流程。

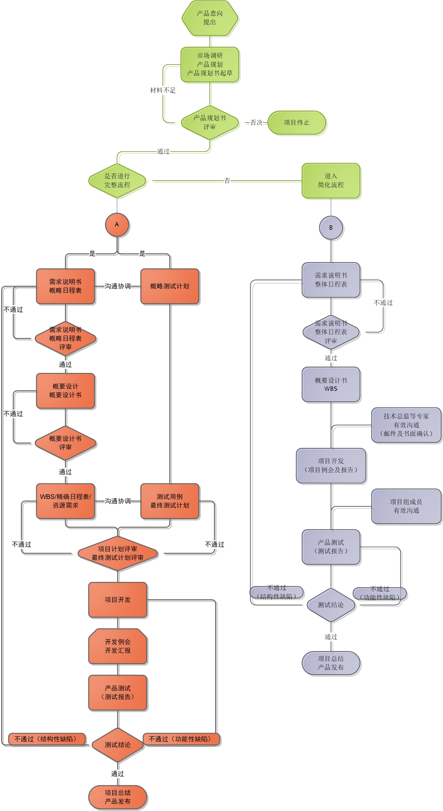
开发工作流程图
流程文件列表

软件项目开发流程按本文所描述的十五个阶段所组成。所有新的软件开发项目均应按此流程运行。
在项目阶段的安排中,设定有阶段评审,所有项目流程必须经评审人员书面批准后,才能进入下一阶段工作。在正常情况下,每一阶段提交的成果必须完整,并在进入下一阶段工作前得到批准。
项目实施过程中各个阶段实施步骤、负责人、产生文档及干系人说明如下:
产品意向提出
新的产品概念,或对现有产品的改进建议,可以来源于任何人,如客户请求、产品经理、项目经理、开发人员、测试人员以及各级管理人员。
新的产品概念提出后归口于产品经理进行统一汇总和分析。
来源于任何人的产品意向必须填写《产品意向说明》。
l 负责人:产品经理
l 产生文档:产品意向说明
l 内容包括:产品使用功能描述、关键的性能目标、预期收益(包括经济指标或影响力指标)、希望完成的时间。
l 干系人:产品意向提出人
市场调研及产品规划书起草
在产品概念和意向提出后,项目进入市场调研和产品规划阶段。其目的在于落实产品意向的合理性和可行性,将产品概念细化为可以衡量的具体用户指标,初步确定项目方向以及范围。
l 负责人:产品经理
l 文档:产品规划书
l 内容包括:问题分析(Problem)、目标确认(Object)、项目范围(Scope)、SWOT分析、用户使用指标(End-user Feature)、性能要求、兼容性要求、本地化要求。
l 干系人:产品意向提出人、所属的领导
产品规划书评审
产品规划书完成后,须组织项目相关人员对产品规划书进行评审,以验证产品意向以及产品规划书的可行性。如通过评审则进入下一步流程;如无法通过评审则取消该项目;如对该产品意向以及产品规划书存在较大争议无法达成共识,则重新进行产品规划和评估。
l 负责人:产品经理
l 文档:产品规划书评审意见表
l 内容包括:产品意见书评审结论
l 干系人:产品意向提出人、部门总经理、运营总监、产品经理、项目经理、设计负责人
流程类型选择
产品规划书评审通过后,将有部门总经理和运营总监对产品开发流程类型进行选择,并具有最终决定权。
简化流程体系是针对一些工作量较小,工作周期较短的小型开发项目所设计的,其包含完整流程体系的主要部分并适度简化,其目的在于对较小的项目选用简化流程以提高效率,而对较大的项目选用完整流程以保证项目进程和质量。开发流程的选择基本依据为预估全部工作量是否超过10个工作日,如超过10个工作日,则可采用完整流程体系;如小于或等于10个工作日,则可采用简化流程体系。
l 负责人:部门总经理/运营总监
l 文档:产品规划书评审意见表
l 内容包括:项目软件开发流程选择意见
l 干系人:产品经理、项目经理
需求说明书起草与日程表拟定
产品规划书评审通过并确定软件开发流程类型后,项目经理须根据产品规划书所列的用户需求以及项目内容,起草需求说明书,将产品规划的内容转换为技术性开发需求说明以指导开发方向。
同时,根据产品规划书的要求制定项目日程表。如该项目规模较大,软件开发流程采用了完整开发流程,则制定概略日程表;如该项目规模较小,软件开发流程采用了简化开发流程,则制定整体日程表。
l 负责人:项目经理
l 文档:需求说明书、概略日程表(完整开发流程)/ 整体日程表(简化开发流程)
l 内容包括:Function SPEC(包含重要性分级)、性能指标、运营维护要求(如统计功能、备份功能、监控功能等)、估算开发周期以及计划
l 干系人:产品经理、设计人员、测试人员、维护人员
需求说明书与日程表评审
需求说明书与日程表制定完成后,须组织项目人员相关人员对需求说明书和日程表进行评审,以验证需求说明书的可行性以及日程表安排的合理性。如通过评审则进入下一步流程;如无法通过评审则需要重新对需求说明书以及日程表进行调整,并再次进行评审。
l 负责人:项目经理
l 文档:需求说明书评审意见表、日程表评审意见表
l 内容包括:产品意见书评审结论、日程表评审结论
l 干系人:部门总经理、运营总监、产品经理、项目经理、设计负责人
测试用例与测试计划起草
在完整开发流程过程中,测试经理(测试人员)在项目经理编制需求说明书以及概略日程表的同时,也必须与项目经理和开发人员保持密切的沟通,制定概略测试计划,以合理安排测试工作。此外,在后期的项目计划过程中,测试经理(测试人员)还将根据项目工作分解以及资源情况,制定测试用例以及精确的测试计划,以明晰测试内容、方式、流程和工作安排。
在简化开发流程中,测试用例和测试计划由测试人员与项目经理沟通确定,其中测试计划将包括在整体日程表中,无需单独列出。
l 负责人:测试经理/测试人员
l 文档:概略测试计划、最终测试计划、测试用例
l 内容包括:测试方式、测试环境、测试人员安排、粗估的测试时间(概略测试计划)、准确的测试时间(最终测试计划)
l 干系人:产品经理、设计人员、测试人员
测试计划评审
测试计划制定完成后,项目经理将组织项目相关人员进行测试计划和测试用例评审。测试计划评审将与项目计划评审同期举行。如通过评审则进入下一步流程;如无法通过评审则需要重新对测试计划进行调整,并再次进行评审。
l 负责人:测试经理/测试人员
l 文档:最终测试计划评审意见表
l 内容包括:最终测试计划评审结论
l 干系人:部门总经理、运营总监、产品经理、项目经理、设计负责人、测试人员
概要设计与概要设计书起草
需求说明书与日程表通过评审后,设计负责人将在项目经理的沟通和帮助下进行概要设计,并起草概要设计书,以确定软件项目的整体功能结构设计、数据结构设计、接口结构设计等技术内容。
在简化开发流程中,此阶段还需要项目经理与设计负责人充分沟通,分解项目开发工作,构建开发工作细项任务(WBS)。
l 负责人:设计负责人
l 文档:概要设计书
l 内容包括:概要设计
l 干系人:技术总监、产品经理、项目经理、开发人员、测试人员
概要设计书评审
概要设计书完成后,项目经理将在设计负责人的帮助下召开概要设计书评审,以确定概要设计书满足需求说明书的技术功能要求,并具备开发可行性和可操作性。
在简化开发流程中,将不进行概要设计书评审,但需要设计负责人和项目经理与技术总监等资深技术专家进行充分沟通,获得技术支持,并以邮件或书面材料予以确认。
l 负责人:项目经理
l 文档:概要设计书评审意见表
l 内容包括: 概要设计书评审结论
l 干系人:部门总经理、运营总监、技术总监、产品经理、设计负责人、开发人员、测试人员
项目计划与项目分解
执行完整开发流程时,当概要设计书通过评审后,项目经理将在设计负责人与开发人员保持密切沟通的情况下,分解项目开发工作,构建开发工作细项任务(WBS);同时还要制定精确的日程表,并针对项目开发提出所需的各类资源要求。此外,项目经理还需与测试人员进行沟通,制定精确的测试计划(参考6.7 项“测试计划起草”)
l 负责人:项目经理
l 文档:WBS、精确日程表、资源需求计划、最终测试计划
l 内容包括:项目工作分解、甘特图、内部/外部资源需求说明、版本升级后的准确测试计划
l 干系人:产品经理、设计负责人、开发人员、测试人员
项目计划评审
项目计划制定完成后,项目经理将组织进行项目计划评审,以确定项目计划的完整性、有效性、可行性,能够满足项目开发工作的整体要求。
在简化开发流程中,将不进行项目计划评审,但需要项目经理与项目组全体成员进行充分沟通,获得共识。
l 负责人:项目经理
l 文档:项目计划评审意见表
l 内容包括: 项目计划评审结论
l 干系人:部门总经理、运营总监、产品经理、设计负责人、开发人员、测试人员
项目软件开发及例会与汇报制度管理
项目计划评审通过后,开发人员将根据项目计划以及概要设计书进行具体的软件开发工作,并形成开发源代码、开发日志以及其他开发文档。产品经理根据开发人员的开发日志和说明,起草面向用户端的操作手册。在该过程中项目经理、设计负责人以及开发人员应保持密切沟通,严格按照项目计划以及概要设计进行工作,定期召开例会进行充分沟通,并形成会议纪要以及定期项目进展情况汇报。项目经理负责将会议纪要和项目进展情况跟踪报告上报给部门总经理和运营总监,并通报给其他项目相关人员。
l 负责人:各模块开发人员
l 文档:SCM、Source code、操作手册、项目开发例会(周会)、项目进展情况跟踪报告
l 内容包括:源代码归档、开发日志、使用说明等
l 干系人:项目经理、设计负责人、测试人员、部门总经理、运营总监、产品经理
软件测试和测试报告
软件开发工作进行到后期,软件测试人员将逐步介入到具体的项目工作中,按照最终测试计划进行软件测试工作,召开测试工作例会并形成测试报告,反馈给开发人员和项目经理。
如测试人员发现结构性缺陷而无法通过测试(严重缺陷),则返回需求说明阶段重新进行开发流程;如测试人员发现功能性缺陷而无法通过测试(一般缺陷),则返回开发阶段进行完善。
l 负责人:测试人员
l 文档:测试报告、测试工作例会纪要
l 内容包括:测试意见反馈、测试工作进度
l 干系人:开发人员、项目经理、设计负责人、部门总经理、运营总监、产品经理
项目总结与产品发布
软件产品按照测试计划通过全部测试后,将进行项目总结和产品发布。项目总结将回顾项目开发历程、总结经验、表彰先进、检查版本与文档管理情况,并初步规划后期产品升级工作。最终产品将按照发布流程予以发布。
l 负责人:项目经理
l 文档:项目总结报告、软件产品发布通告
l 内容包括: 开发历程回顾、经验总结、版本管理与文档情况总结、后期维护升级初步安排
l 干系人:部门总经理、运营总监、产品经理、设计负责人、开发人员、测试人员