
宝安,一个深圳 西部的活力区域 。
这里拥有 深圳唯一一座机场 ,拥有 国际会展中心 。
这里拥有 毗邻前海的区位 ,是扩容的重点区。
这里通过 深中通道、穗深城际 连接 中山、东莞 。
未来的宝安,会如何发展?
最近的 “十四五”规划 ,为我们揭开了面纱。
今天,让我们一同了解,宝安的未来规划。

宝安前海摩天轮
1.18万亿,宝安的重点方向在哪里?
在“十四五”期间,宝安将 投资1.18万亿 ,比“十三五”增长不少。
具体来看, 政府投资3058亿,社会投资7791亿。
政府或者社会的 灵活投资大约935.4亿元 。
由此可见,整体的投资仍然以 社会投资 为主。
但是 政府的投资相比“十三五”,增长了80% ,也是一个不小的数字。

“十四五”重点投资情况
从具体投资领域来看,相当的比例安排在 基础交通 和 城市更新 方面。
- 机场道路港口类,项目85个,总投资3717亿元;
- 城市更新类,项目68个,总投资3703亿元;
这两个, 占据了1.18万亿投资 的半壁江山。
除此之外,还有 社会民生类投资超1000亿 , 新兴产业和现代服务业投资也超过了1000亿 。

各个领域投资安排
1枢纽、2中心、3片区、4廊带,宝安新格局形成
在“十四五”期间,宝安将紧紧按照 “双心一枢三片四带” 进行规划。
- 双心: 滨海城市中心、西部城市中心;
- 一枢: 空铁门户枢纽;
- 三片: 新桥东片区、尖岗山-石岩南片区、铁仔山片区
- 四带: 滨海科技文化走廊、深中产业拓展走廊、茅洲河生态科技走廊、107科技创新走廊。

宝安“十四五”空间结构
双心:一南一北引领宝安高质量发展
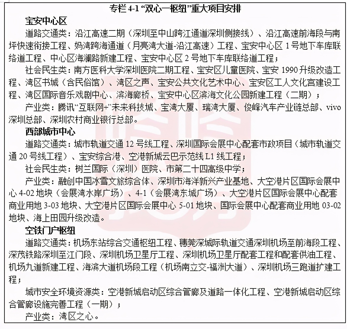
昔日的宝安中心已经升级为 滨海城市中心 ,这里将成为 总部集聚的高地 。
一大批大牛企业在此落户,这里将成为 前海北扩的核心区域 。
- 腾讯“互联网+”未来科技城
- 亚太高通量宽带卫星通信系统项目
- vivo深圳总部
- 深圳农村商业银行总部
除此之外,还有高规格的配套项目谋划于此。
- 滨海文化公园
- 湾区国际音乐戏剧中心
- “湾区之声”
- 滨海廊桥

宝安中心景色
昔日的 空港新城 ,升级为 西部城市中心 。
这里将更加注重产城融合, 依托机场、会展中心,优化产业结构 。
重点推动 国际会展城、海洋新城、海上田园城和宝安综合港区 “三城一港”的建设
能够作为 “中心” ,可以看出这里的规格也不低。

宝安大空港新城
枢纽:冉冉升起的空铁枢纽
在规划中只有 一个枢纽,坐落于机场 。
这里拥有 深圳宝安机场 ,拥有 穗深城际 ,拥有 1号、11号、12号、20号地铁线 。
未来,这里还将引入 深茂铁路 ,还有 深惠城际 铁路。
这里将成为 深圳向西引领大湾区 的重要窗口。

重大项目安排情况
3片区、4走廊,谁最沾光?
2个中心和1个枢纽 ,基本上都是 “靠海” 区域。
滨海城市中心靠近前海,机场枢纽靠近中山,西部城市中心靠近东莞。
另外的 3个片区 ,则致力于内部的产业发展。
如果说2中心、1枢纽是“面子”,那么3个片区才是“里子”。
具体来看,3大片区各有侧重。
- 尖岗山-石岩南片区,着力发展科技总部基地,其中包括了华润雪花啤酒总部;
- 新桥东片区,制造业基础雄厚,重点发展智能制造;
- 铁仔山片区,有一定的产业基础,重点发展设计、创意等产业。

三大片区项目安排
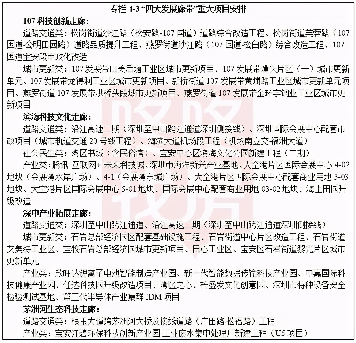
四大发展走廊也各有特色,但是对区域侧重就没那么明显。
值得一提的是,这里专门规划了 “深中产业拓展走廊” 。
未来 深中通道 建成之后,宝安将成为 深圳外溢中山 的主力军。
会不会带动 中山这个小老弟 ,腾飞一下呢?
中山翠亨2张“王炸”!深中融合示范区+自贸区,房价已经破2万?

四大走廊项目情况
宝安,房价还要一路起飞吗?
宝安中心的房价已经去到了 12.3万 ,直逼南山、福田。
在前海的带动下,宝安的 碧海、西乡、翻身片区 同样 10万+遍地 。
谁来救救宝安的刚需 ,宝安的房子就这么“香”吗?

宝安滨海城市
你认为宝安的房价还会涨吗?
欢迎投票,表达你的观点。
欢迎留言,说出你的故事。