一、编写依据:依据《高中物理课程标准(2017年)版》。
二、教材结构:

三、教材目录:
必修1

必修2:

必修3:

选择性必修1:

选择性必修2:

选择性必修3:

四、与旧版教材相比发生的变化:
1.新教材体系发生了明显变化:所有学生必须学完三本必修教材内容,即可参加学业水平的合格性考试;如果选择参加等级性考试(即高考选择了物理),必须再学完选择性必修的三本教材。
2.内容选择和习题设置等强调了物理学科核心素养理念(即物理观念、科学思维、科学探究、科学态度与责任)的渗透和落实。
3.根据学生认知特点调整了部分章节内容:
牛顿第三定律调到牛顿第二定律之前;
原教科书“曲线运动”一章,分为“抛体运动”和“圆周运动”两章;
原教科书“静电场”和“恒定电流”两章,分为“静电场及其应用”“静电场中的能量”“电路及其应用”和“电能 能量守恒定律”四章。
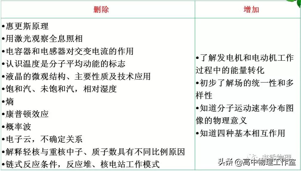
4.根据2017版《普通高中物理课程标准》和新高考改革的需要,部分内容做了删减调,像安培力、洛伦兹力的部分内容安排在选择性必修,降低了学业水平考试(即必修部分)内容的难度要求。具体如下:


六、新教材部分页面展示:






