还有不到两个月的时间就要开始考试啦,不知道爸爸妈妈和孩子们都做好准备了吗?
小夏在这里,再来提醒一下:
中考体育考试

这次方案唯一的改变是:实心球改为“软式”

一、每天上午开考时间为8:00,下午开考时间为14:30。
二、报游泳项目的考生第二阶段的考试由市招办根据全市情况统一安排考试。
三、每个阶段体育考试期间,考生应于半天内完成两个选考项目考试后成绩方可认定有效。
中考实验考查
首先我们来看看实验中考的科目:
初二考生物实验;初三考物理、化学实验
每科都有六个实验试题可选,考生从相应科目六个题目中随机抽取一题进行实验考试进行考试。
实验考试流程
抽签
进入备考教室,监考老师核实准考证之后,考生在相应考试科目的六个题目中随机抽取一题。(六个题目平均分配)
报读题号
学生抽签完后,监考老师当场报读考生所抽中的试题号,并将试题号在考生准考证背面相应位置注明,防止考生换题。
开始考试
抽中同样考题的学生分六人一组由监考老师带领进入该试题教室进行实验考试。
开始考试之后,监考老师会分发一张试题表格,让考生一边进行实验操作一边进行记录填写,监考老师也有一张评分表根据考生的实验表现【包括实验操作、实验结果、实验习惯】进行打分。(后面有各科的评分细则)
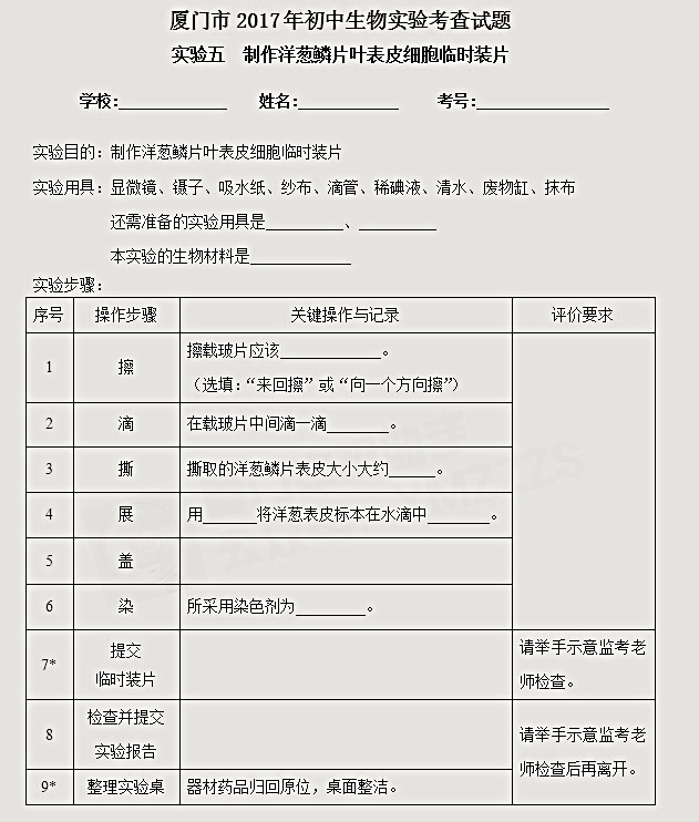
2017年考试试题



评分细则展示
生物

(教师版)

(学生版)
物理

(教师版)

(学生版)
化学

(学生版)

(教师版)
2018年的考试方案应该会在4月份出炉~
只要关注我们就能在第一时间获取!

✬如果你喜欢这篇文章,欢迎您进行分享✬
评*功论**能现已开启,接受一切形式的吐槽和赞美☺