2023年中级会计教材现在已经出来了!备考的同学是终于等到了!距离9月份中级会计考试还有4个多月的时间,各位备考的同学一定要合理安排好备考时间哦!下面是给23年中级会计备考生说说:2023年中级会计三科新教材的变动以及中级会计三科首轮备考的讲义,具体内容见下文!

2023中级会计新教材变动整理
✅中级会计实务
1、整体内容增加,页数增加了42页。
2、重要结构变化:今年教材共有26章,新增"章节1章概述"。此外,将原教材"章节8章职工薪酬及借K费用"分为2章书写,即现在的"章节9章" 和 "章节10章 借款费用"。
3、内容变化较大的章节:章节8、章节20、章节25 、章节26 的内容调整相对多一些。
✅《财务管理》
知识层面基本稳定,总体无实质性变化章节:章节一、章节二、章节三 、章节五 、章节七 ,章节八 、章节九
章节四 筹资管理(上),新增了"公开发行股票的条件""北交所公开发行股票的条件""股票的发行方式" "首次公开发行股票的程序""分离交易的可转换公司债券"等内容。删除了"新三板公开发行股票的条件""公开间接发行""非公开直接发行"的内容。
章节八 成本管理,新增了内部转移定价工具方法的主要目标、以及内部转移定价方法的原则。
章节十 财务分析与评价删掉了“经营租赁”,全书加上了系数表。
✅《经济法》
总体无实质性变化章节:章节二 、章节四
章节一 总论变化不大;
章节三 增加了“普通合伙企业登记、备案事项”的具体内容;
章节五 内容变化不大,仅个别知识点的表述进行了调整;
章节六 新增了存托凭证的发行的内容,调整了信托无效的内容;
章节七 财政法律制度变化较大,对预算执行和调整内容进行了删减和补充。
以上看到的就是2023年中级会计新教材变动的整理了。特别是2022年的考生,接下来的备考中,一定要先看看有变化的地方!下面是备考2023年中级会计考试的各个科目讲义,有需要的备考生看下文获取!
2023年中级会计三科讲义

2023年中级会计母题带答案解析

中级会计财务管理母题(带答案)

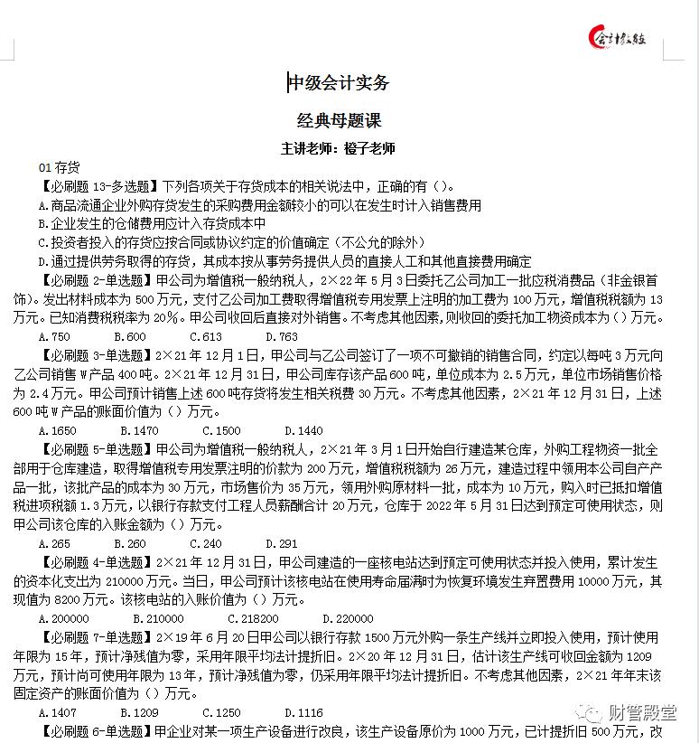
中级会计实务母题(带答案)

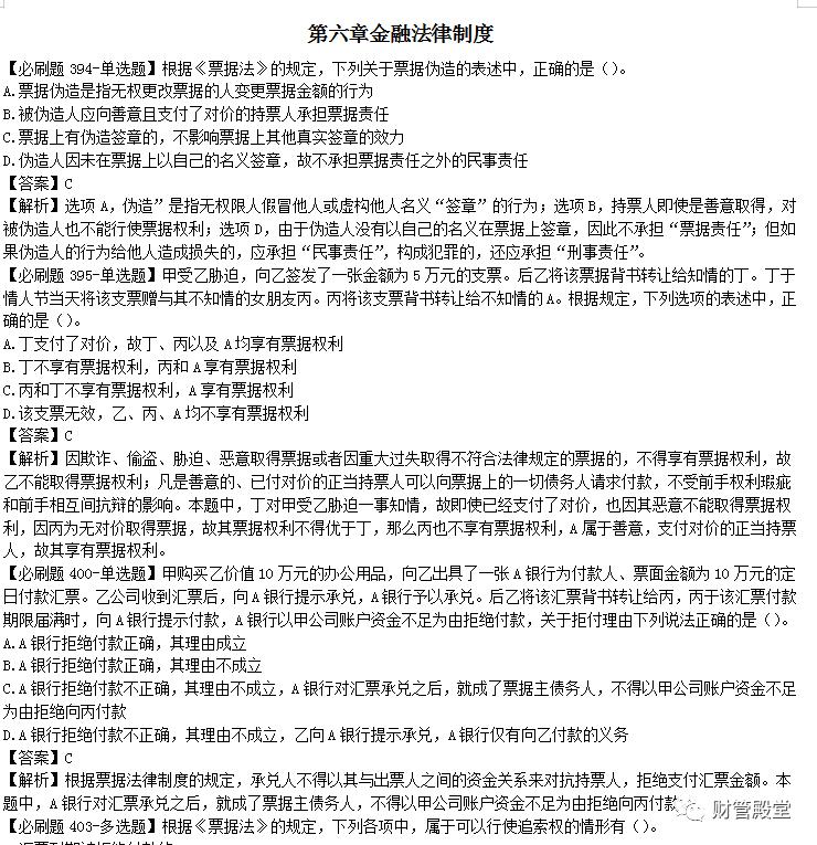
中级会计经济法母题(带答案)

2023中级会计备考方法

看到这里上述便是23年中级会计三科目新教材变动汇总的全部内容了,另外给各位备考的同学带来了中级会计三科目的讲义及经典母题及答案,希望在这段备考时间里,大家一切顺利。
