
在之前我介绍了关于“投靠”落户北京的5种方法,那里面主要是夫妻投靠相关的北京落户内容。

这里我将介绍另外两种将户口转移到北京的方法:
1. 外省市老人投靠北京子女入户
外省市老人,主要是针对男性超过60周岁,女性超过55周岁的人口,这些人已经到了退休的年龄,有了北京户口也有许多特殊的优惠待遇,比如可以办理免费公交卡,免费进入公园等,还可以申请公租房等优惠政策。
但是户口转移了,医疗保险是无法转移的,要根据自己的实际情况酌情办理。

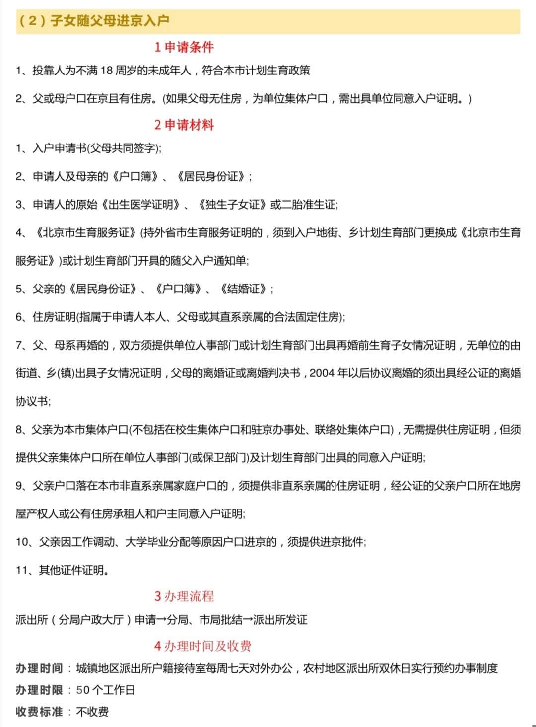
2. 子女随父母进京入户
子女随父母进京的优势众多,这涉及子女的疾病预防、医疗保健、入托入学到后面的考试升学等等方面。
强烈推荐子女随父母进京入户尽快办理,因为现在有些方面需要户口人的实际居住年限,比如入学。

注意:申请在东城、西城、海淀、石景山(迁安矿派出所除外)分局办理外省市老人投靠子女进京入户和子女随父母进京入户事项,办理地点为户籍所在地分局户政大厅。其他申请办理事项,请按照户籍所在地选择公安分局及户籍派出所。
如有其他方面需要了解的东西请查看凉凉君説北京的其他相关文件。