
随着人们的生活水平提高,大家对美的选择和品味越来越高,至今皮革材料是当今选择和款式最多,使用最频繁,也代表着高级的材料。然而绝大部分人对这些知识还处于无知状态。
▼

今天我们来说一下皮革材料的区分和认知。
从服装(服饰鞋包)材料的定义上来说皮和革是同一件东西,指是在鞣制(工艺处理)前后的不同名称而已。皮是未经处理的动物毛皮,革是处理鞣制后的皮,都是真皮。(在民间很多人把皮叫做真皮,把革叫做假皮)
▼

按皮革材料的来源包括天然皮革和人造皮革两大类。天然皮革指的是动物毛皮经过工艺处理后保留下来的真皮层,也叫真皮材料货天然皮料;人造皮革指的是人类利用技术通过多种类型的化学纤维混合而成的,也叫做仿皮材料或者假
皮
▼

【天然皮革篇】
真皮皮革一般包括猪、牛、羊、马、鹿、鳄鱼、鸵鸟、蛇、狼、狗、兔、狐狸、貂、等等动物身上的皮。其中牛皮,羊皮和猪皮是所有原料的三大皮种,也是最常见的皮种。今天就针对着三种皮料展开讨论。
▼
★牛皮篇
牛皮(Cowhide)是最常用的天然原料,占世界皮革总产量的 2/3,其中2/3用于造皮鞋,剩下的用在加工服装、箱包和家具上。
▼

牛皮按皮革 的层次分为:头层牛皮、二层牛皮和再生皮。
▼

头层牛皮:
头层牛皮是牛身上最表面的皮,表面有原始的皮肤特征,保留了天然表皮的粒面层(含有乳头层),表皮由又密又薄的纤维层及与其紧密连在一起的稍疏松的过度层共同组成,具有良好的弹性和亲肤触感,透气性极佳。
PS:上等头层皮就是在选皮胚方面一定要选用圈养,而且经过阉割的公牛皮,因为公牛皮的纤维组织比较整密,而且张幅较大,最重要的是圈养,使其皮面伤痕较少,是制作高档皮料的上上选
▼

头层皮按品级又分为:全粒面革和半粒面革、修面革.
全粒面革在诸多的皮革品种中居榜首,因为它是由伤残较少的上等原料皮加工而成,革面上保留完好的天然状态,涂层薄,能展现出动物皮自然的花纹美。它不仅耐磨,而且具有良好的透气性。分为软面革、皱纹革、正面革等。特性为完整保留粒面,毛孔清晰、细小、紧密、排列不规律,表面丰满细致,富有弹性及良好的透气性,是一种高档皮革。
▼

半粒面皮革特性:其在制作过程中经设备加工、修磨成只有一半的粒面,故称半粒面皮。保持了天然皮革的部分风格,毛孔平坦呈椭圆形,排列不规则,手感坚硬,一般选用等级较差的原料皮。所以属中档皮革。因工艺的特殊性其表面无伤残及疤痕且利用率较高,其制成品不易变形,所以一般用于面积较大的大公文箱类产品。
▼

修面皮特性为:表面平坦光滑无毛孔及皮纹,为了掩饰原有的瑕疵,虫咬、铁丝网的擦伤、角伤在制作中表层粒面做轻微磨面修饰,然后在皮革上面喷涂一层有色树脂,掩盖皮革表面纹路,再喷涂水性光透树脂,实际上是对带有伤残或粗糙的天然革面进行了“整容”。此种革几乎失掉了原有的表面状态,花纹是加工而成,不自然。
▼

▼

▼

二层牛皮:
二层牛皮是牛皮横切分成两层甚至三层中的第二层牛皮,二层皮是纤维组织较疏松的二层部分;在表面涂上一层PU树脂,所以也称贴膜牛皮。其随工艺的变化也制成各种档次的品种,如进口二层牛皮,因工艺独特,质量稳定,品种新颖等特点,为中低档皮革,价格与档次都不亚于头层真皮,但耐穿性不如头层牛皮。
▼

▼

再生皮:
再生皮也叫复合皮。将各种动物的废皮及真皮下脚料粉碎后,调配化工原料加工制作而成(类似于复合板的感觉)。其表面加工工艺同真皮的修面皮、压花皮一样,其特点是皮张边缘较整齐、利用率高、价格便宜;但皮身一般较厚,强度较差,只适宜制作平价公文箱、拉杆袋、球杆套等定型工艺产品和平价皮带,其纵切面纤维组织均匀一致,可辨认出流质物混合纤维的凝固效果。
▼

按牛皮种类分为:黄牛皮、水牛皮和小牛皮、胎牛皮。
黄牛皮:表面的毛孔呈圆形,部位差小,较直地伸入革内,毛孔紧密而均匀,排列不规则,好像满天星斗;手感柔软,饱满度强,光润细腻。
▼

水牛皮:表面的毛孔比黄牛皮粗大,部位差大,毛绒松散,毛孔数较黄牛皮稀少,皮质较松弛,不如黄牛皮细致丰满,手感粗糙。
▼

小牛皮:两至三岁小牛,毛孔比大牛小,拉力强但价格较高;小牛皮因为毛孔粒面小或清晰是牛皮中档次较高的品种。正宗小牛皮用放大镜观察表面毛孔清晰可见,用手握有如棉被般柔软细滑。
▼

胎牛皮:刚出生30天内的小牛,是牛皮中最好的一层皮,皮质嫩滑,厚度适中,胎纹清晰,手感好、弹性好,胎牛皮属天然皮革中的全粒面革。毛孔细小,分布均匀而紧密,粒面细致,革面丰满、光亮,表皮薄,皮的组织纤维紧密,厚度均匀,皮板柔软;手感坚实而富于弹性、透气性好。还有一说是死于胎腹中小牛制成的皮革
▼

头层牛皮、二层牛皮、小牛皮等牛皮的优劣性判断(适用于任何真皮皮革)
1.视觉观察
目测真皮表面的光泽、纹路、毛孔痕迹和粒感。头层皮越好纹路越清晰,毛孔用放大镜是可以看到,光泽天然清晰,二层皮则有一种雾蒙蒙的感觉。另外真皮的纹路每个地方都不太一样的,也是评断真假皮的标准,二层皮需要覆膜所以可能是一样的纹路哦。
▼

如果可以看到横截纤维面,更容易判断。头层皮表面的涂层较薄,表皮和类似绒毛纤维组织没有分层,有融为一体的感觉,层次比较模糊
▼

二层皮因为需要粘合所以层次感明显,有粘合痕迹,可能有白白的一层
▼

!!另外有些随包的样皮边缘会封上油边看不到横截面,那种包就别买了。
2.触觉感受
用手去按压,这个办法最快也最难把握。用手指按下去,看凹下去的凹槽处是否出现原来没有的皱褶;头层皮会出现皱褶,这是因为表皮层和纤维层之间有分层,而表皮层不能压缩,故出现皱褶。一般来说通过了此方法的基本可以确定是头层皮,如果通过不了的,也不能一概而论就不是。
▼
另外,拿牛皮微微卷曲,皱起的纹路越细腻均匀,牛的年龄越小。注意这个褶皱应该是让你感觉表皮很薄的,而不是感觉表皮偏厚的(略厚就是小牛皮、大牛皮,明显厚就可能是涂层)。
这个是从人身上得出结论,一个婴儿(小牛皮)你用手去按压某处,皱起的纹路越细腻均匀,皮质就越嫩滑,年龄就越小,反之越大;亲们要不要去借一个宝宝来试试?哈哈
▼

3.吹气感觉
由于头层皮和二层皮的核心概念理论,所以二层皮覆膜后理论上透气性会变差,所以头层牛皮吹气是可以透过去的,二层牛皮肯定是不行的。理论上是通过的,不过实际上小编还没有感觉出来,如果你也是好奇宝宝就去试试吧。
(你能想象一下小编拿着女朋友的皮鞋使劲吹的样子吗?)
4.嗅觉感知
头层牛皮一般是没有覆膜处理,嗅觉上一般是有天然皮料的芳香;而二层皮工艺上需要覆膜才能使用所以会有一种塑料化学的味道存在。
▼

总的来说皮质优劣,短时间一般人是很难完全把控的,如果你有什么不明白需要鉴定,在公众号留言给我。皮质固然重要但是关键是最重要其实还是工艺和技术。如果你需要购买真皮的包包、鞋子(200-400)也可以找我哦,81721856。
★羊皮篇
羊皮的特征是粒面毛孔扁圆,较斜地深入革内;毛孔清楚,几根排成一组,排列得很像鳞片或锯齿状。花纹特点如“水波纹”状。羊皮轻、薄、软,是皮革服装的理想面料,制成的服装花纹美观,光泽柔和自然,轻薄柔软,富有弹性,只是强度不如牛皮和猪皮
▼

羊皮目前市场上的羊皮分为两种,绵羊皮和山羊皮。
绵羊皮的特点是皮板轻薄,皮层中脂肪含量较多,皮的纤维组织松弛,手感柔软光滑而细腻,非常柔软,毛孔细小,粒面细致光滑,延伸性较大,是非常适合做皮衣的原料,但缺点是不够牢固,耐用度不及牛皮和山羊皮。
▼

山羊皮结构比绵羊皮稍结实,所以拉力强度比绵羊皮好,由于皮层比绵羊皮厚,纤维组织比绵羊皮饱满,毛孔清楚,皮质有弹性。所以比绵羊皮耐磨,坚实耐用。与绵羊皮的区别是山羊皮的粒面层较为粗糙,平滑度也不如绵羊皮,手感比绵羊皮稍微差。
▼

市场上这两种羊皮的价格相差不大,并且羊的二层皮基本市面上没有使用。
★猪皮篇
猪皮:猪皮的优点在于经久耐穿,款式新颖,价格低。缺点是透气性稍差,皮质较硬,一般作为皮鞋的内衬使用,较少用于制作皮衣。猪皮革毛孔粗大,一个毛孔三根毛,呈三角形排列,毛眼相距较远,由于皮层表面不平整,革面显得粗糙,柔软性弱,一般都经过修面后再使用
▼

一般来说,耐用程度:牛皮>猪皮>羊皮,价格:牛皮>羊皮>猪皮,美观:牛皮=羊皮>猪皮,柔软度:羊皮>牛皮>猪皮
猪皮、牛皮、羊皮的区别
羊皮:皮革表面的毛孔呈扁圆形,毛孔细小,排列成鱼鳞状,一般几个毛孔组成一组,皮质柔软,很有弹性。
猪皮:猪皮表面的毛孔圆而且粗大,比较倾斜地深入皮革内,毛孔的排列一般是三个毛孔一组,皮面显现许多小三角形(品字形),弹性较差,皮子较粗。
牛皮:光洁细腻,纹理清晰,色泽柔和,薄厚均匀,皮张较大,牛皮毛孔细而密,以单条毛为一孔,紧密而均匀。排列不规则,好象满天星斗
▼

再说说制作方法的不同,这个是重中之重,皮质高低贵贱全在这个环节。生牛皮需要鞣制,鞣制一般分植鞣、铬鞣和油鞣。
植鞣革是由植物中萃取出的植物鞣剂来鞣制,(如木材、树 皮、果实、叶、根等)天然环保,不含对人体有危害的物质,可与皮肤直接接触。但是在颜色上有局限,有很多鲜艳的颜色不能染。成型性好 ,板面丰满富有弹性,无油腻感;革的粒面、绒面有光泽,吸水易变软,可塑性容易整型,颜色从本色的浅肉粉色到淡褐色,最适合做皮雕工艺。
▼

铬鞣革是用含有重金属铬的工业鞣剂鞣制,成本低、生产速度快,市面上绝大部分都是铬鞣革,价格上植鞣革比铬鞣革贵很多。这两种各有特点,植鞣革天然环保,皮质较挺;铬鞣革颜色多并且鲜艳,皮质柔软,成本低、生产速度快。铬鞣革的特点为色白,柔软,延伸性好,耐温中等,不耐水,遇水或在水中洗涤时,就会将鞣剂洗去,造成脱鞣,干后变硬。
▼

油鞣革,油鞣法鞣成之革称为油鞣革。常用的油脂是海产动物油,因其富含不饱和脂肪酸,至少含两个以上的双键,碘价高,酸价低。用此类油脂处理后的皮,置于一定温、湿度条件下,油脂发生缓慢氧化,其氧化聚合物包裹胶原纤维,使胶原纤维间具有活动性和疏水性。产生的醛类和其他氧化物与皮胶原发生交联而起鞣制作用。油鞣革俗称油麂皮,柔软松散,似呢绒,富弹性,延伸性,透气性和吸水性,
▼

植绒革和铬鞣革的区别
1、植物鞣的伸缩性小,吸水易变软,可塑性容易整型,颜色从本色的浅肉粉色到淡褐色,最适合做皮雕工艺品. 铬鞣革吸水性大,且弹性和伸缩性一般,颜色呈淡青色.适合做一般的皮革制品,金属铬是重金属,对环境污染大,目前欧美国家已经不采用,鞣制皮革采用环保的植物鞣剂.
▼小编当初在尼泊尔买了双植鞣革的拖鞋(当时只知道是皮的),当天晚上穿着洗澡,然后就没有然后了·····

2、植鞣革硬度一般比较高,可塑性很高(这也是可以雕刻的原因)。颜色单一,色彩偏内敛一点。基本上就是动物的本色,或者稍有深浅的不同。 铬鞣革可以有很多色彩了,色彩繁多呈半光泽。丰富了种类,人们有了更多的选择。一般比较柔软,韧性高,但不挺实。
▼植鞣革小物

3、植鞣革可以封边,铬鞣革皮内里纤维已破坏,一般只上油边 。
▼植鞣革边缘整齐

4、植鞣革弯曲后正面褶纹会很细,反之反面褶纹会变的很大。铬鞣革因为比较柔软,弯曲后正反面的区别不会特别明显。
▼铬鞣革

5、拿指甲抠一下,有印的就是植鞣革。植鞣革可以吃,铬鞣革重金属不能吃,哇哈哈。
▼植鞣革

6、植鞣革可以塑型,一般没写植鞣的,就不是,因为植鞣是卖点,是的话都会标
▼植鞣革

另外皮革的表面工艺细节处理会带来不同的视觉和触觉效果,比如有羊猄皮、磨砂皮、油蜡皮等等;这个下次更新列举对比。
【人造皮革篇】
人造皮革是通过多种类型的化学纤维混合而成的,外观、手感似皮革(见革)并可代替其使用的塑料制品。人造皮草幅面较大。可以染成各种明亮的色彩;此外,它具有动物皮草的外观,各种野生和养殖的皮草种类都可以仿制。但其最大的特点就是不环保,不易降解,对环境有污染。
▼

人造皮革按材料分用PVC树脂为原料生产的人造革称为PVC人造革(简称人造革);用PU树脂为原料生产的人造革称为PU人造革(简称PU革、PU皮):用PU树脂与无纺布为原料生产的人造革称为PU合成革(简称合成革)。
▼

★PVC人造革
PVC(聚氯乙烯),第一代人造革。PVC革在制造过程中要先将塑料颗粒热熔搅拌成糊状,按规定的厚度均匀涂覆在T/C针织布底基上,然后进入发泡炉中进行发泡,使其具有能够适应生产各种不同产品、不同要求的柔软度,在出炉的同时进行表面处理(染色、压纹、磨光、消光、磨面起毛等,主要是依照具体的产品要求来进行的)PVC的最上层是漆,中间的主要成分是聚氯乙烯,最下层是背涂粘合剂
▼

▼还可以压印各种纹路

▼PVC材质的包包

▼PVC材料在其他领路常见的应用

★PU皮革
PU革(聚氨酯),第二代人造革。PU革在制造工艺上比PVC革要复杂一些,由于PU的底布是抗拉强度好的帆布PU料,除了可以涂覆在底布的上面外,还可以将底布包含在中间,使之外观看不到底布的存在。PU革的物理性能要比PVC革好,耐曲折、柔软度好、抗拉强度大、具有透气性(PVC无)。PVC革的花纹是通过钢制的花纹辊热压而成的;PU革的花纹是用一种花纹纸先热贴压在半成品革表面,等待冷却下来后再进行将纸革的分离,做表面处理。也是最常见、最常用的人造皮革。
▼PU皮仿羊皮

如今有称为第三代人造革:超纤,也属于PU皮革类。
超纤全称:超细纤维PU合成革。它具有极其优异的耐磨性能,优异的透气、耐老化性能,柔软舒适,有很强的柔韧性以及现在提倡的环保效果
▼超纤PU皮解析图

▼PU皮皮衣

▼PU皮包包

▼PU皮鞋

★PE皮革
PE革(聚乙烯)人造革是一种泡沫人造革,它是以低密度聚乙烯树脂为主要原材料,掺以改性树脂、交联剂、润滑剂、发泡剂等组分而制成的制品。模仿天然皮革的纹路制作而成,因为其塑料感太强,在皮革上用的较少。
▼

▼即便是一线大牌的包包,也看得出是很廉价的塑料感。

▼为什么聚乙烯也叫皮革呢?看下图,是不是应该称为“皮划艇”呢?

◆PVC人造革、PU人造革、PU超纤革的区别
PVC人造革的优点:质轻、易加工、耐磨、价廉; 缺点是:透气性差,低温变硬而导致屈挠性差,产生龟裂和耐滑性。
PU皮人造革的优点: 韧性强质量轻,可做成相应良好的透气性,可防水、吸水不易膨胀、变形相对环保 缺点: 不耐磨,易破,打理麻烦
▼人造皮革在不同领域的利用情况

▼各种皮革的结构示意图

▼不同皮革在不同领域使用情况

▼人造皮革的对比

不管是PVC还是PU都是人造皮革,所以这里也不做区分辨识了;我们首先要学会辨识真假皮革,其次才能辨别皮革的优劣。
▼

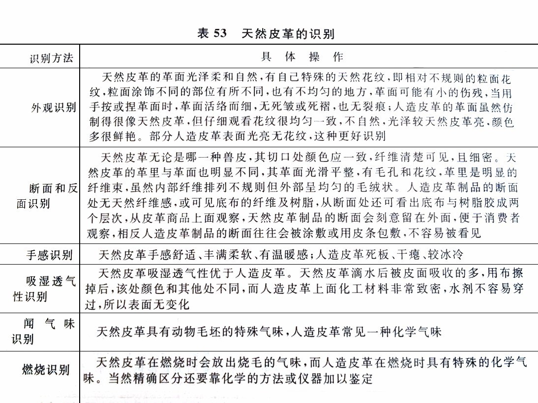
【分辨真假皮革篇】
如果你去市场买皮革制品(皮衣、皮包、皮鞋....),如果不是专柜销售,基本对材料都是有模糊性,当然普通的销售人员也是不懂的。这个时候就要你自己有辨识真皮革和仿皮革的能力了。
1.看
辨认真假皮的时候,首先就是要看皮的应该有的不规则的纹路,毛孔,光泽等。而且一个产品所用的真皮,纹路不应该每个地方都是一样的。
真皮除了纹路清晰、毛孔可见之外,同一条皮带不同地方纹路都不一样
▼

真皮具有柔韧性和舒展性
▼

▼横截面看纹路组织,前面也介绍过。

2.摸
真皮的表面用手指抚摸过后的感觉是很滑爽的,丰满柔软;而不是真皮的表面摸过去一般都是很涩的感觉,不滑爽,冷冷的;延展性也差,也就是有弹性,或者弹性很差。
▼

3.按、捏
真皮的表面用手指抚摸过后的感觉是很滑爽的,丰满柔软;而不是真皮的表面摸过
▼

真皮捏、折变形后出现折痕处会有细细的不规则纹路
▼

4.闻
真皮革具有动物毛皮的特殊气味,人造皮革常闻到一种化学气味。
▼

最后还有烧的办法,真皮会呈现出黑烟,变粉末的效果;虽然这个效果是很好用的,但是宝宝难道去买东西就要先去烧吗?
最后po出一张图片,真假皮革的专业辨识方法。(在没有辨别皮革优劣能力之前,最起码要掌握皮革的真伪性)
▼贴心吧
