翻看了前面的一些回答,发现大家主要都是回答“出口贸易流程”,但很明显,题主的问题不仅有“出口贸易流程”还包括“进口贸易流程”。
所以小渔夫在这里完整地回答一下题主的问题,把“进口贸易流程”与“出口贸易流程”都制作成图,并把一些注意事项都拿出来细讲一下。
一.进口贸易流程
我特意做了一个《进口贸易流程》概括图,方便大家理解。
简单来说,国内进口商品主要是这样的一个流程:商品确认——支付方式确认——运输安排——单据确认——付清款项——清关放行——收货检验。

进口贸易流程图
基本上来说,不管是进口还是出口贸易流程,大抵都是按照基础流程来,但其中有一些步骤需要注意的,我这里拿出来详细说一下。
1.商品确认
商品确认主要是确认商品与国外的供应商,不管是商品还是供应商,都是需要企业逐个进行比对。在选购中,要根据自己的需求进行选购,很多采购商在进口货物时,只有一个大概的需求,因此,最好在选购之前,先做好明确的需求表达,一般来说,这叫做“规格书”。
根据“规格书”,就能在选购中明确自己的需求,让供应方对需求有更加清晰了解。同时,清晰的需求也能在挑选供应商时更加方便,不仅能在价格品质方面做出考核,更能考察供应商的资质,为双方交易提供可靠的保障。
2.支付方式确认
不管是进口还是出口贸易流程中,只要是涉及国际贸易的,基本的付款方式都有几种:电汇(T/T), 托收(D/P,D/A), 信用证(L/C)。
用电汇的方式的话,就需要你和供应商提前协商好货款以及单据的转移时间和方式,买方需要按照时间点及时付款,卖方则需要按时把单据寄给买方。
信用证结算的话,就要到所在地银行,并申请向卖家开信用证。在其中,你需要明确产品到货清关的单据,在供应商准备好全部单据之后,就会想银行旅行交单义务。
用托收方式的话,卖家也同样会将全套单据交给银行,并且最后将由托收银行进行通知并转交给你。
3.单据确认
上面不少支付方式说道了单据,在进出口贸易流程中,单据可以说是非常重要的一环。基本所有的单据都应该是由卖方进行办理,而你要做好确认。而像配额产品的配额证明,濒危物种进口许可证等一些文件,则需要由买家进行办理。
由于海关并不清楚你要进口的是什么货物,因此在进口清关的时候,往往需要不同的单据。基础的单据需要合同(contract),商业发票 (Invoice),装箱单(Packing List),提单(B/L)。
如果进口的是食物,那么原产地证明(Certificate of Origin,卫生证书 Health Certificate(或植物检验检疫证书 Phyto Certificate)则是必不可少的。如果进口的供应商所在国,是与我国有双边贸易互惠协定的国家,那么就要提供特定的原产地证书(FORM A, FORM E),能享受一定关税的优惠以及减免。
4.运输安排
关于运输会根据不同条框进行联系。一般来说有三种条款:FOB“船上交货”、CNF“成本加运费”、CIF“成本、保险费加运费”
如果是CNF或者是CIF的条框,那么在商品到岸之前,你不需要与运输公司或者货代进行联系,你只需要将联系方式提供给供应商,他们自然会安排货代将收货人的信息打在提单上的收货人(Consignee) 和通知人(Notify)一样。到岸后,运输公司或者代理会立刻通知你。
如果是FOB条款的话,那么货代会按照你的要求,联系并安排卖方运输,并且不断与你更新货物的运输进度。
简单来看,相比出口贸易流程,进口贸易流程似乎并不复杂,按照上面我所说的流程:商品确认——支付方式确认——运输安排——单据确认——付清款项——清关放行——收货检验,逐步确认即可。
下面我们来看看出口贸易流程
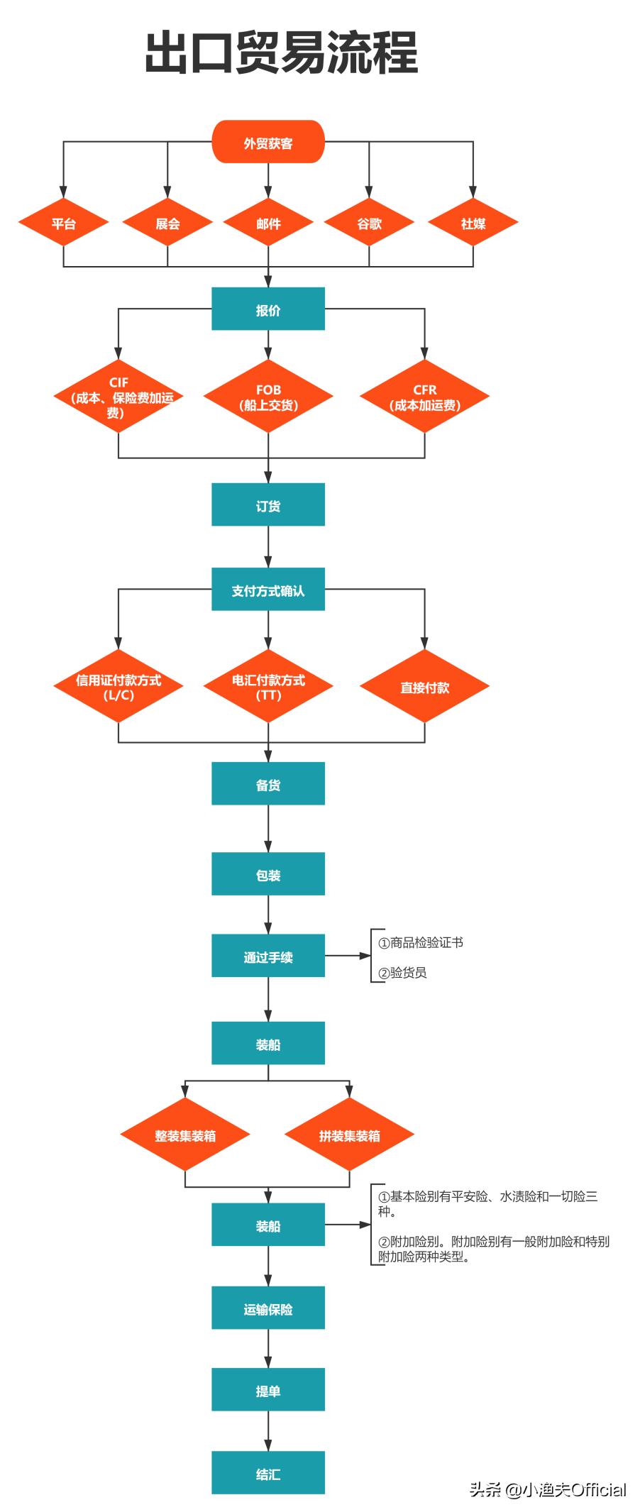
二.出口贸易流程
外贸出口贸易流程主要包括:报价、订货、付款方式、备货、包装、报检、报关、装船、提单、交单、结汇,用几个字来简单概括的话,就是“约—货—款—运—单”。
同样的,为了大家能更容易理解,并且能按简单易懂地按照步骤走,我也同样做了出口贸易流程图:

出口贸易流程图
1.开拓用户
相对于进口,出口贸易流程中最大的难点在于前期开拓用户,获取订单。毕竟有客户才会有之后的流程。主要的开拓用户有以下这些:
(1)平台。在平台上发布产品,接受客户的询盘。平台有免费有付费,像阿里巴巴,亚马逊就是不错的平台。
(2)参展。参加线下展会,现场接触外贸客户,通过谈判,备存客户资料,主动开发客户。
(3)邮件开发。主动通过google或者linkedin去搜寻,又或者可以使用一些软件搜查客户,然后写电子开发邮件寻找客户。
(4)SEO/SEM推广。SEM/SEO主要是围绕外贸独立站与谷歌搜索引擎的一种获客方式。
(5)社媒营销。社媒营销主要是进驻Facebook,Twitter,Youtube等国外著名社媒平台进行内容营销,从而获客。
外贸获客往往是一个长期积累的过程,很多时候一开始都没有订单,不管是外贸业务员又或者是个人,都要调整好自己的心态,积极做好复盘,才能在日后开发出更多的客户。
在出口贸易流程中,关于外贸获客有不懂的,可以点解下面的连接,不管是线上社媒还是如何写邮件,这里都有详细的外贸教程提供:
外贸培训-外贸培训课程「免费试听」-小渔夫
2.报价
在出口贸易流程中一般是由询盘、报盘作为开始。通俗意义上也可以说“询价、报价”,但实际的内容包括:所购产品量的标准等级、质量等级、规格型号、技术参数、包装方式、交货期的要求、运输方式,然后是价格。
常用的报价基于三种贸易术语:FOB“船上交货”、CFR“成本加运费”、CIF“成本、保险费加运费”。
3.订货
贸易双方就报价达成意向后,一般需签订《购货合同》,约定商品名称、规格型号、数量、价格、包装、产地、装运期、目的港、付款方式、索赔、仲裁等内容这标志着出口业务的正式开始。
4.付款方式
信用证付款方式(L/C)、电汇(TT)付款方式和直接付款,是比较常用的国际付款方式。
①信用证付款方式
信用证分为光票信用证和跟单信用证两类,但最常用的还是跟单信用证,即附有指定单据的信用证。简单地说,信用证是保证出口商收回货款的保证文件,是银行信用。
②电汇付款方式
TT付款方式是以外汇现金结算,由客户将款项汇至贵公司指定的外汇银行账号内,有前、后TT之分,“前、后”是相对于船期来讲的。
③直接付款方式
买卖双方直接交货付款:一般是现金或支票。一般是要求做大货前,客人至少付款的30%;出货前或装船后付清余额;否则不给正本提单。
5.备货
备货在整个贸易流程中,居于举足轻重的重要地位,技术、数量和交期须按照合同逐一落实,尤其在L/C付款条件下交期更显重要。
6.包装
包装是产品的重要组成部分,必须要在保护性、标识方面做到合格和专业。
7.通关手续
①属法定检验的出口商品,须办出口商品检验证书,这是出口报关的前提。
②有的客户还会要求第三方机构的检验证实或自己派验货员过来检验,我们也需要及时联络、送检和取得证书,在L/C付款方式下,此检验证实也是需要提交的重要单据。
8.装船
出口贸易流程中,无论做FOB还是CIF,我们都要积极与货代联系定舱,越早越好,让货代选择价格优惠、信誉好、船期、航程核实的船公司,应在交货期两周之前向货代发出书面订舱通知,随后尽早确认拉柜日期。
①整装集装箱(也叫整柜出货)
②拼装集装箱:一般按出口货物的体积或重量计算运费。
9.运输保险
通常双方在签订《购货合同》中已实现约定运输保险的相关事项。常见的保险有海洋货物运输保险、陆空邮货运输保险等。其中海洋运输货物保险条款所承保的险别,分为基本险别和附加险别两类:
①基本险别有平安险、水渍险和一切险三种。
②附加险别。附加险别有一般附加险和特别附加险两种类型。
10.提单
提单是出口商办理完出口通关手续、海关放行后,由外运公司签出、供进口商提货、结汇所用单据
所签提单根据信用证所提要求份数签发,一般是三份。出口商留两份,办理退税等业务,一份寄给进口商用来办理提货等手续。
11.结汇
出口货物装出之后,进出口公司即应按照信用证的规定、运输文件(箱单、发票、提单、出口产地证明、出口结汇)等单据。在信用证规定的交单有效期内,递交银行办理议付结汇手续。
不管是进口贸易流程,还是出口贸易流程,总体流程并不短,对于很多外贸新手来说,流程的每个步骤都有不少需要注意的事项,因此一定要细心检查确认,按照实际情况相应调整,如有变动一定要先做好请示,以免发生不必要的麻烦、产生严重后果。
码字不易,如果觉得文章有帮助的话,欢迎你给我的文章点赞收藏,有任何问题也可以在评论区或者戳我的头像私聊,我都会一一回复。
以上。