
在近年新兴的一系列癌症治疗手段中,利用体外构建的带有嵌合抗原受体(CARs)的患者源性T细胞进行过继性细胞移植是比较有前途的一种。当抗原结合时,CAR T细胞可以启动抗肿瘤细胞因子的产生,并靶向*伤杀**肿瘤细胞。
同时,CAR T细胞可以在刺激下成倍增殖,导致T细胞高度扩增反应,并在数周内消除肿瘤细胞。
然而,这种策略也有局限性。首先,即使在低水平,CAR T细胞也能识别并与表达靶抗原的正常细胞结合,容易误伤,甚至可能导致患者死亡。
第二,即使有特定的靶向肿瘤,大剂量的CAR T细胞输注后,也可能发生细胞因子释放综合征和肿瘤溶解综合征。
此外,由于不同患者T细胞反应、持续性和副作用的变化,预测最佳输注细胞数仍然是一个挑战。
因此,迫切需要设计出能够在空间和时间上进行高精度控制的CAR T细胞细胞。
根据2月19日发表在《科学》子刊《科学进展》(Science Advance)上的一篇文章,加州大学圣地亚哥分校的研究团队用光让这一手段成为了现实。
研究团队的目标是培养一种通过光刺激激活的“开关”型CAR T细胞。
一开始他们选择具有深层组织渗透性的红光和红外光,但并没有取得良好效果,之后他们又转向到基于蓝光的CRY2-CIB1系统。然而,CRY2(cryptochrome 2)–CIB1(cryptochrome-interacting basic helix loop helix 1)对具有高的异二聚背景。
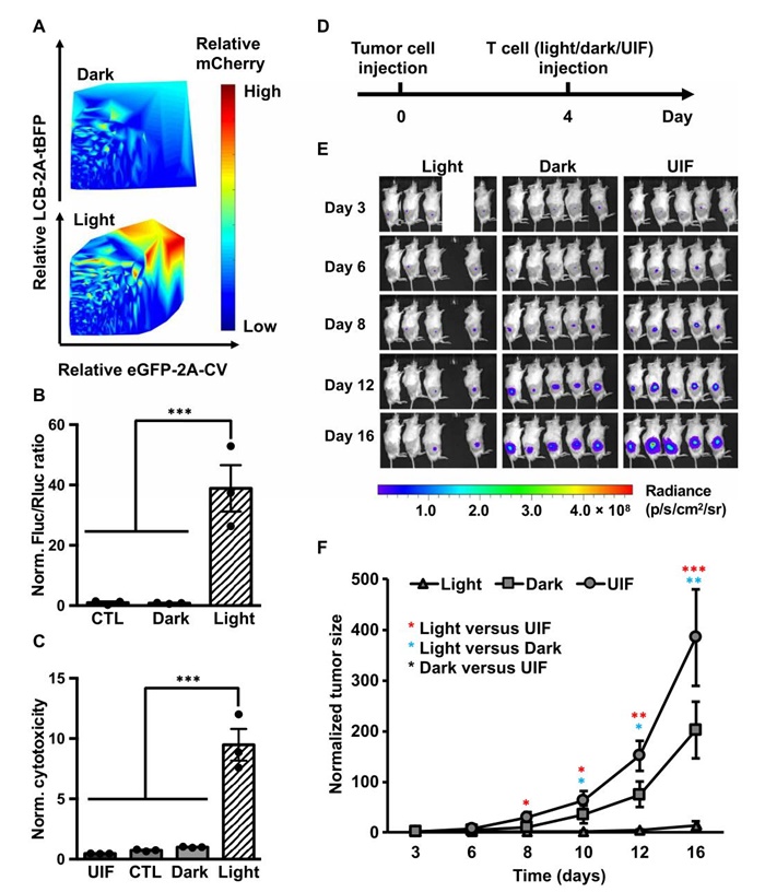
为了解决这个问题,研究团队开发了一种光诱导核易位和二聚体(LINTAD)基因激活系统,将CRY2-CIB1与基于LOV2(光氧电压传感域2)的光诱导核定位信号(NLS)biLINuS结合。结果证明,LINTAD系统可以精确控制CAR T细胞,调节多种哺乳动物细胞系中各种靶功能基因的表达。

此后,团队对LINTAD系统进行了改进,以在低拷贝数的基因盒中实现最佳的基因调控,以适应人类原代T细胞功能的条件,结果在体内外均实现了对肿瘤细胞*伤杀**的无创控制。
因此,本研究开发的LINTAD系统可以作为基因调控的通用工具,应用于可控细胞肿瘤免疫治疗。
参考文献:
[1] https://advances.sciencemag.org/content/6/8/eaay9209/tab-article-info