【命题分析】物质结构与性质为选做题,做为"拼盘"命制的题型,各小题之间相对独立,主要考查原子结构与性质、分子结构与性质、晶体结构与性质。在原子结构部分主要命题点有电子排布式或排布图的书写,电离能、电负性大小的比较与判断。在分子结构部分主要命题点有化学键类型的判断,分子构型的判断,中心原子杂化方式的判断。在晶体结构部分主要命题点有晶体类型的判断,晶体结构的计算等。每年几乎都有电子排布、轨道、键型、杂化类型、空间结构,多数有涉及晶胞的计算,偶尔有共面原子数、电负性或电离能等。2017年新增波长、几何形状、离子所处晶胞位置,没有对电子排布、单双键形成原因、密度提问。说明命题组扩大了设问的范围,根据上一年的提问做适当回避。文字性表述内容增加,得分分值不高。在备考时,应多关注理论、概念、在解释中的应用方面下功夫,做到文字清楚、条理清晰,答其所问,拿到该拿得分。

【解题策略】1.基态原子核外电子排布的四方法

2.第一电离能、电负性
(1)元素第一电离能的周期性变化规律:

(2)电离能、电负性大小判断:

(3)电离能、电负性的应用
①电离能的应用:

②电负性的应用:
3.σ键、π键的判断
(1)由原子轨道重叠方式判断:"头碰头"重叠为σ键,"肩并肩"重叠为π键。
(2)由共价键数目判断:单键为σ键;双键或三键,其中一个为σ键,其余为π键。
(3)由成键轨道类型判断:s轨道形成的共价键全是σ键;杂化轨道形成的共价键全为σ键。
4.中心原子杂化类型和分子空间构型的相互判断

常见等电子体

6.非极性分子与极性分子的判断
范德华力、氢键、共价键的比较

8.物质熔沸点高低比较规律
(1)一般情况下,不同类型晶体的熔沸点高低规律:原子晶体>离子晶体>分子晶体,如:金刚石>NaCl>Cl2;金属晶体>分子晶体,如:Na>Cl2(金属晶体熔沸点有的很高,如钨、铂等,有的则很低,如汞等)。
(2)形成原子晶体的原子半径越小、键长越短,则键能越大,其熔沸点就越高,如:金刚石>石英>碳化硅>晶体硅。
(3)形成离子晶体的阴阳离子的电荷数越多,离子半径越小,则离子键越强,熔沸点就越高,如:MgO>MgCl2,NaCl>CsCl。
(4)金属晶体中金属离子半径越小,离子所带电荷数越多,其形成的金属键越强,金属单质的熔沸点就越高,如Al>Mg>Na。
(5)分子晶体的熔沸点比较规律:①组成和结构相似的分子,相对分子质量越大,其熔沸点就越高,如:HI>HBr>HCl。②组成和结构不相似的分子,分子极性越大,其熔沸点就越高,如:CO>N2。③同分异构体分子中,支链越少,其熔沸点就越高,如:正戊烷>异戊烷>新戊烷。④同分异构体中的芳香烃及其衍生物,邻位取代物>间位取代物>对位取代物,如:邻二甲苯>间二甲苯>对二甲苯。
9.晶胞中微粒数目的计算方法——均摊法
10.晶胞求算
(1)晶体密度的计算:

(2)晶体微粒与M、ρ之间的关系:若1个晶胞中含有x个微粒,则1 mol晶胞中含有x mol微粒,其质量为xM g(M为微粒的相对原子质量);又1个晶胞的质量为ρa3 g(a3为晶胞的体积,a为晶胞边长或微粒间距离),则1 mol晶胞的质量为ρa3NA g,因此有xM=ρa3NA。
【题型归类】
例题1*土稀**元素是指元素周期表中原子序数为57到71的15种镧系元素,以及与镧系元素化学性质相似的钪(Sc)和钇(Y)共17种元素。*土稀**元素有"工业维生素"的美称,如今已成为极其重要的战略资源。
(1)钪(Sc)为21号元素,位于元素周期表的________区,基态原子价电子排布图为_______。
(2)离子化合物Na3[Sc(OH)6]中,存在的化学键除离子键外还有________。
(3)Sm(钐)的单质与1,2-二碘乙烷可发生反应:Sm+ICH2CH2I―→SmI2+CH2===CH2。ICH2CH2I中碳原子杂化轨道类型为________,1 mol CH2===CH2中含有的σ键数目为________。常温下,1,2-二碘乙烷为液体而乙烷为气体,其主要原因是____________________________。
(4)PrO2(二氧化镨)的晶体结构与CaF2相似,晶胞中Pr(镨)原子位于面心和顶点。则PrO2(二氧化镨)的晶胞中有________个氧原子。
(5)Ce(铈)单质为面心立方晶体,其晶胞参数a=516 pm。晶胞中Ce(铈)原子的配位数为____,列式表示Ce(铈)单质的密度为________________g·cm-3(用NA表示阿伏加德罗常数的值,不必计算出结果)。

(5)Ce单质为面心立方晶体,则晶胞中Ce原子的配位数为12;该晶胞中含有的Ce原子的个数为8×eq \f(1,8)+6×eq \f(1,2)=4,故Ce单质的密度为eq \f(4×140,NA) g÷(516×10-10cm)3=eq \f(4×140,6.02×1023×(516×10-10)3) g·cm-3。
【答案】(1)d

(2)共价键和配位键(3)sp3 3.01×1024(或5NA) 1,2-二碘乙烷的相对分子质量较大,分子间作用力较强,沸点相对较高(4)8(5)12 eq \f(4×140,6.02×1023×(516×10-10)3)或eq \f(4×140,NA×(516×10-10)3)
例题2C、P、Cl、Fe等元素及其化合物有重要的应用,回答下列问题:
(1)C原子的价电子排布图为__________________。
(2)CCl4分子的立体构型是______________,其中心原子采取______________杂化,与CCl4互为等电子体的一种离子是____________(填离子符号)。
(3)PCl3属于____________分子(填"极性"或"非极性")。
(4)FeO、NiO的晶体结构均与NaCl晶体结构相同,其中Fe2+与Ni2+的离子半径分别为7.8×10-2nm、6.9×10-2 nm,则熔点 FeO________NiO (填 ">""<"或"="),原因是________。
(5)已知FeCl3的沸点为319 ℃,熔点为306 ℃,则FeCl3的晶体类型为______________。
(6)已知Fe单质有如图所示的两种常见堆积方式:

其中属于体心立方密堆积的是____________(填"a"或"b");若单质Fe按a方式紧密堆积,原子半径为r pm,NA表示阿伏加德罗常数的值,则单质Fe的密度为______g·cm-3 (列出计算式即可)。
【解析】(1)C的原子序数为6,最外层电子数为4,原子的价电子排布图为

(2)CCl4分子中C原子价层电子对数=4+eq \f(4-4×1,2)=4,所以采取sp3杂化;立体构型为正四面体;与CCl4互为等电子体的离子有SOeq \o\al(2-,4)、POeq \o\al(3-,4)等。(3)PCl3分子中含有的共价键是极性共价键,其结构不对称,属于极性分子。(4)FeO、NiO的晶体结构相同,Fe2+、Ni2+所带电荷相同,但Fe2+的离子半径大于Ni2+的离子半径,则FeO的晶格能小


【题型演练】
1.Cu、Ni、V为制造合金及合成催化剂的重要元素。请回答下列问题:
(1)Cu元素位于元素周期表的__________区,其基态原子有__________种能量不同的电子。
(2)[Cu(NH3)4]SO4是一种重要的配合物。与SOeq \o\al(2-,4)互为等电子体的分子的化学式为____(任写一种);NH3分子的VSEPR模型为________________。
(3)Ni(CO)4的熔点为-25 ℃,沸点为43 ℃。其晶体类型为______。晶体中σ键和π键的数目之比为________。
(4)Ni可作为

与H2加成的催化剂。在相同压强下,

的沸点比

低,原因为________________________。
(5)

有增强胰岛素和降糖作用,其中所含非金属元素的电负性由小到大的顺序为______(用元素符号表示);氧原子的杂化轨道类型为__________。
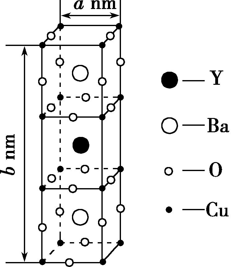
(6)已知:钇钡铜氧晶体的晶胞是一个长方体(如图所示),其晶胞参数分别为a nm、b nm,阿伏加德罗常数的值为NA。则该晶体的密度为________g/cm3(列出计算式即可)。

2.已知A、B、C、D、E、F、G七种元素,它们的原子序数依次增大。A在所有元素中原子半径最小;B原子核外电子有6种不同运动状态;D与C、E均相邻;A、D、E三种元素的原子序数之和为25;E2-和F+有相同的核外电子排布;G的质子数是25。请回答下列问题:
(1)写出元素G的基态原子价电子排布式:__________;B、C、D三种元素分别形成的最简单氢化物的沸点最高的是________(用化学式表示)。
(2)由上述元素中的两种元素组成的一种阴离子与D的一种同素异形体分子互为等电子体,该阴离子化学式为________。
(3)由上述元素组成的属于非极性分子且VSEPR模型为直线形的微粒的电子式为______(任写一种)。
(4)M是由4个C原子组成的一种不稳定的多原子单质分子,M分子中C原子杂化方式为sp3杂化,M分子的立体构型为________。
(5)某一次性电池的比能量和可储存时间均比普通干电池优良,适用于大电流和连续放电,是民用电池的升级换代产品之一,它的负极材料是Zn,正极材料是G的一种常见氧化物,电解质是KOH。该电池的正极反应式为________________________________。
(6)由上述元素中电负性最大的元素和第一电离能最小的元素形成的某化合物N的晶胞如图所示。化合物N与氧化钙相比,晶格能较小的是______(填化学式)。已知该化合物的晶胞边长为a pm,则该化合物的密度为____________g·cm-3(只要求列出计算式,不必计算出数值,阿伏加德罗常数的值为NA,1 pm=10-10 cm)。

3.硼及其化合物在工农业生产中的用途非常广泛。回答下列问题:
(1)基态硼原子核外电子排布式为________,运动状态不同的电子有________个。
(2)B4C可用于宝石等硬质材料的磨削、研磨等,其熔点为2 350 ℃ ,沸点为3 500 ℃,B4C属于________晶体。
(3)层状硼酸铍的组成为H2BeB4O8。其中Be、B、O的电负性从大到小的顺序为________;Be、B、O的第一电离能从大到小的顺序为________。
(4)硼砂中阴离子B4Oeq \o\al(2-,7)的结构如图所示,硼原子的杂化方式为_______。

(5)NaBH4是有机合成中常用的还原剂,与BHeq \o\al(-,4)具有相同空间形状和键合方式的分子或离子有________(任写一个)。
(6)一种由硼和钐(Sm)形成的拓扑绝缘体的结构如图所示,已知晶胞常数a=413.3 pm,则晶体的密度为________g·cm-3。
4.最近研究表明:2 mol Sb(CH3)3、2 mol Sb(CH3)2Br和2 mol Sb(CH3)Br2三种化合物进行重组反应可生成空间位阻最小的离子化合物——[Sb2(CH3)5]2[Sb2(CH3)2Br6]。
(1)[Sb2(CH3)5]2[Sb2(CH3)2Br6]中H、C、Br的电负性由大到小的顺序为________。
(2)周期表中第ⅤA族包括7N、15P、33As、51Sb、83Bi 5种元素,则Sb的价电子排布式为________,Sb和Bi两种金属单质熔点较高的是________,N、P形成的简单氢化物中,前者的沸点更高,原因是
______________________________,AsOeq \o\al(3-,4)的空间构型是________________。
(3)[Sb2(CH3)5]+的结构式为,C、Sb原子的杂化轨道类型分别为____、_____。写出一种与配体互为等电子体的阳离子_____________。
(4)[Sb2(CH3)2Br6]2-的结构式为,将结构中的配位键用"→"表示。
(5)许多过渡金属的砷化物都属于六方晶系,如图是某砷化镍的晶胞结构,晶胞参数如图所示,其密度为________g·cm-3。(NA表示阿伏加德罗常数的值)
5.碳及其化合物与生产、生活密切相关,回答下列问题:
(1)碳元素有12C、13C和14C等核素,同位素示踪法用到的14C原子核外有________对自旋方向相反的电子。写出13C的轨道表示式________。
(2)K3[Fe(CN)6]晶体中Fe3+与CN-之间的键,键型为___,该化学键能够形成的原因是
__________________________。
(3)有机物

是________(填"极性"或"非极性")分子,该有机物中采取sp3杂化的原子对应元素的电负性由大到小的顺序为____________。
(4)乙二胺(H2N—CH2—CH2—NH2)和三甲胺[N(CH3)3]均属于胺,但乙二胺比三甲胺的沸点高得多,原因是__________________________________________________________________。
(5)碳酸盐在一定温度下会发生分解,实验证明碳酸盐的阳离子不同,分解温度不同,如下表所示:

试分析随着阳离子半径的增大,碳酸盐的分解温度逐步升高的原因:__________________。
(6)石墨的晶体结构和晶胞结构如图所示。已知石墨的密度为ρ g·cm-3,C—C键长为r cm,阿伏加德罗常数的值为NA,计算石墨晶体的层间距为________cm。
Mn、Fe均为第四周期过渡元素,两元素的部分电离能数据如表所示:

回答下列问题:
(1)Mn元素价电子层的电子排布式为________,比较两元素的I2、I3可知,气态Mn2+再失去一个电子比气态Fe2+再失去一个电子难,对此,你的解释是_____________________。
(2)Fe原子或离子外围有较多能量相近的空轨道而能与一些分子或离子形成配合物。
①与Fe原子或离子形成配合物的分子或离子应具备的结构特征是________。
②六氰合亚铁离子[Fe(CN)eq \o\al(4-,6)]中的配体CN-中C原子的杂化轨道类型是________,写出一种与CN-互为等电子体的单质分子的结构式__________________。
(3)三氯化铁常温下为固体,熔点282 ℃,沸点315 ℃,在300 ℃以上易升华,易溶于水,也易溶于*醚乙**、丙醇等有机溶剂。据此判断三氯化铁晶体为________。
(4)金属铁的晶体在不同温度下有两种堆积方式,晶胞分别如图所示。面心立方晶胞和体心立方晶胞中实际有的Fe原子个数之比为________。
7.A、B、C、D、E代表前四周期原子序数依次增大的五种元素。A、D同主族且有两种常见化合物DA2和DA3;工业上电解熔融C2A3制取单质C;B、E除最外层均只有2个电子外,其余各层全充满,E位于元素周期表的ds区。回答下列问题:
(1)B、C中第一电离能较大的是________,基态D原子价电子的轨道表达式为____________。
(2)DA2分子的VSEPR模型是____________。H2A比H2D熔沸点高得多的原因是________。
(3)实验测得C与氯元素形成的化合物的实际组成为C2Cl6,其球棍模型如图所示。已知C2Cl6在加热时易升华,与过量的NaOH溶液反应可生成Na[C(OH)4]。
①C2Cl6属于________(填晶体类型)晶体,其中C原子的杂化轨道类型为________杂化。
②[C(OH)4]-中存在的化学键有____________________________________________。
(4)工业上制备B的单质是电解熔融B的氯化物,而不是电解BA,原因是_______________。
(5)B、C的氟化物晶格能分别是2 957 kJ·mol-1、5 492 kJ·mol-1,二者相差很大的原因是
_________________________________________________________________________。
(6)D与E所形成化合物晶体的晶胞如图所示 。
①在该晶胞中,E的配位数为________。
②原子坐标参数可表示晶胞内部各原子的相对位置。如图晶胞中,原子坐标参数a为(0,0,0);b为eq \b\lc\(\rc\)(\a\vs4\al\co1(\f(1,2),0,\f(1,2)));c为eq \b\lc\(\rc\)(\a\vs4\al\co1(\f(1,2),\f(1,2),0))。则d的坐标参数为________。
③已知该晶胞的密度为ρ g·cm-3,则其中两个D原子之间的距离为________pm。(列出计算式即可)
8.铁被誉为"第一金属",铁及其化合物在生活中有广泛应用。
(1)基态Fe3+的简化电子排布式为________________。
(2)实验室用KSCN、苯酚(

)检验Fe3+。N、O、S的第一电离能由大到小的顺序为_____(用元素符号表示),苯酚中碳原子的杂化轨道类型为_____。
(3)羰基铁[Fe(CO)5]可用作催化剂、汽油抗爆剂等。1 mol Fe(CO)5分子中含________ mol σ键,与CO互为等电子体的离子是______________(填化学式,写一种)。
(4)氮化铁晶体的晶胞结构如图1所示。该晶体中铁、氮的微粒个数之比为________。
(5)氧化亚铁晶体的晶胞如图2所示。已知:氧化亚铁晶体的密度为ρ g·cm-3,NA代表阿伏加德罗常数的值。在该晶胞中,与Fe2+紧邻且等距离的Fe2+数目为____;Fe2+与O2-最短核间距为________pm。
9.在研究金矿床物质组分的过程中,通过分析发现了Cu—Ni—Zn—Sn—Fe多金属互化物。
(1)某种金属互化物具有自范性,原子在三维空间里呈周期性有序排列,该金属互化物属于___(填"晶体"或"非晶体"),可通过________方法鉴别。
(2)基态Ni2+的核外电子排布式为________;Ni2+和Fe2+的半径分别为69 pm和78 pm,则熔点
NiO______FeO(填"<"或">")。
(3)铜能与类卤素(SCN)2反应生成Cu(SCN)2,1 mol (SCN)2分子中含有σ键的数目为________;类卤素(SCN)2对应的酸有两种,理论上硫氰酸(HSCN)的沸点低于异硫氰酸(H—N===C===S)的沸点,其原因是___________________________________________________________;写出一种与SCN-互为等电子体的分子________(用化学式表示)。
(4)氨基乙酸铜的分子结构如图,碳原子的杂化方式为________。

(5)立方NiO(氧化镍)晶体的结构如图所示,其晶胞边长为a pm,列式表示NiO晶体的密度为________g·cm-3(不必计算出结果,阿伏加德罗常数的值为NA)。人工制备的NiO晶体中常存在缺陷(如图):一个Ni2+空缺,另有两个Ni2+被两个Ni3+所取代,其结果晶体仍呈电中性,但化合物中Ni和O的比值却发生了变化。已知某氧化镍样品组成Ni0.96O,该晶体中Ni3+与Ni2+的离子个数之比为________。
10.碳、氮、氧、硫、氯和铝、铁、铜是中学重要的元素,其单质和化合物在生活、生产中有广泛应用。回答下列问题:
(1)基态铜原子的价层电子排布式为_________;基态铝原子核外电子云形状有____(填名称)。
(2)C、H、O、N四种元素形成的丁二酮肟常用于检验Ni2+:在稀*水氨**介质中,丁二酮肟与Ni2+反应可生成鲜红色沉淀,其结构如图1所示。
①该结构中,碳碳之间的共价键类型是σ键,从轨道重叠方式来分析,碳氮之间的共价键类型是________;氮镍之间形成的化学键是________。
②该结构中,碳原子的杂化轨道类型为________。
(3)氮化铝是一种新型无机非金属材料,具有耐高温、耐磨等特性,空间结构如图2所示。铝的配位数为______。氮化铝的晶体类型是________。
(4)N和Cu形成的化合物的晶胞结构如图3所示,则该化合物的化学式为________。该化合物的相对分子质量为M,NA为阿伏加德罗常数。若该晶胞的边长为a pm,则该晶体的密度是________g·cm-3。
参考答案
1.(1)ds 7 (2)CCl4、SiCl4、CBr4、SiF4(任选一种,答案合理即可) 四面体形 (3)分子晶体 1∶1(4)

形成分子内氢键,而

形成分子间氢键 (5)H<C<N<O sp3 (6)eq \f(6.67×1023,a2bNA)
2.(1)3d54s2 H2O (2)NOeq \o\al(-,2)

(4)正四面体(5)MnO2+H2O+e-===MnO(OH)+OH-(6)K2O eq \f(4×94,NA×a3×10-30)
3.(1)1s22s22p1 5 (2)原子 (3)O>B>Be O>Be>B (4)sp3和sp2 (5)CH4(或NHeq \o\al(+,4)或SiH4) (6)5.08
4.(1)Br>C>H(2)5s25p3 Sb NH3分子间存在氢键 正四面体形(3)sp3杂化 sp3杂化 H3O+
(4)(5)eq \f(536×1030,\r(3)NAab2)
5.(1)2

(2)配位键(或σ键) Fe3+提供空轨道,CN-提供孤电子对形成配位键(3)极性 O>N>C(4)乙二胺分子间可以形成氢键,三甲胺分子间不能形成氢键(5)碳酸盐的分解过程实际上是晶体中阳离子结合COeq \o\al(2-,3)中的氧离子,使COeq \o\al(2-,3)分解为CO2的过程,所以当阳离子所带电荷数相同时,阳离子半径越小,其结合氧离子的能力就越强,对应的碳酸盐就越容易分解(6)eq \f(16\r(3),3NAr2ρ)

7.(1)镁(或Mg)

(2)平面三角形 H2O分子间存在氢键(3)①分子 sp3 ②极性共价键、配位键(或共价键、配位键)(4)熔融MgCl2能导电,可电解;MgO熔点高,电解熔融MgO能耗大(5)Al3+比Mg2+电荷高、半径小(6)①4 ②eq \b\lc\(\rc\)(\a\vs4\al\co1(1,\f(1,2),\f(1,2))) ③eq \f(\r(2),2)× eq \r(3,\f(4×97,ρNA))×1010
8.(1)[Ar]3d5(2)N>O>S sp2杂化(3)10 CN-或Ceq \o\al(2-,2)(合理即可)(4)3∶1(5)12 eq \r(3,\f(36,NA·ρ))×1010
9.(1)晶体 X射线衍射(2)1s22s22p63s23p63d8或[Ar]3d8 >(3)5NA(或5×6.02×1023或3.01×1024) 异硫氰酸中H—N键极性强,分子间存在氢键,而硫氰酸分子间只存在分子间作用力,所以异硫氰酸的沸点高于硫氰酸 CO2 (4)sp3、sp2(5)eq \f(4×75,NA×a×10-103) 1∶11
10.(1)3d104s1 球形、哑铃形(2)①σ键和π键 配位键 ②sp2、sp3杂化(3)4 原子晶体(4)Cu3N eq \f(1030M,NA×a3)