私信“干货”二字,即可领取138G伺服与机器人专属及电控资料!
直流电机的单向控制
直流电机的单向控制较为简单,可以通过开关的通断来接通和断开直流电源,实现电机的启动与停止控制,开关控制直流电机如图9-2所示。也可以通过三极管、场效应管、继电器等对直流电机的通断进行控制,采用三极管控制直流电机的电路如图9-3所示,图中的二极管为续流二极管,起到保护三极管的作用。

图9-2 开关控制直流电机电路图

图9-3 三极管控制直流电机电路图
提示
单片机控制直流电机的实际应用电路中,为了降低电机运行对单片机电源的影响,往往会采用光电耦合器件进行光电隔离。
【例9-1】 通过按键实现直流电机的停启控制
按键控制直流电机停启的电路如图9-4所示,通过P3.6口按键触发启动直流电机,P3.7口的按键触发停止直流电机的运行。由图9-4可知,当P1.0输出高电平“1”时,NPN型三极管导通,直流电机得电转动;当P1.0输出低电平“0”时,NPN型三极管截止,直流电机停止转动。

图9-4 按键控制直流电机停启电路图
C51程序如下:

直流电机的双向控制
直流电机的双向控制原理就是使加在直流电机两端的电源电压的极性可以实现切换。通常采用H桥电路进行控制。H桥控制的示意如图9-5所示,有1~4四个开关的不同状态实现电机的停止、正转、反转控制。
当四个开关均断开时,直流电机不得电,处于停止状态。
当开关1与4接通,开关2与3断开时,电流由左向右流过直流电机,电机处于正转状态。
当开关2与3接通,开关1与4断开时,电流由右向左流过直流电机,电机处于反转状态。

图9-5 H桥实现直流电机双向控制的示意
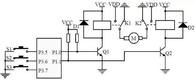
【例9-2】 通过按键实现直流电机的正反转及停止控制
通过按键控制直流电机正反转及停止控制的电路如图9-6所示。由S1键的触发实现电机的正转运行,S2键的触发实现电机的反转运行,S3键的触发实现电机的停止控制。
通过对图9-6进行分析,可知通过对单片机的P1.0、P1.1口的控制即可实现电机的停止、正转和反转控制,P1.0、P1.1在不同状态下电路各部分的工作状态及电机状态如表9-1所示。

图9-6 按键控制直流电机正反转及停止控

表9-1 P1.0、P1.1口控制过程及电路状态
C51程序如下:

