
尿常规

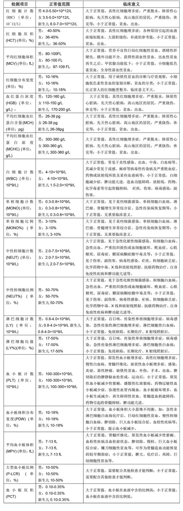
血常规

其他检查

生化检查

零散检验小知识
1、谷丙转氨酶/丙氨酸氨基转移酶
SGPT/ALT(0-40U/L)
①显著增高见于各种肝炎急性期药物引起的肝病肝细胞坏死。
②中度增高,肝癌、肝硬化、慢性肝炎及心梗。
③轻度增高胆道阻塞性疾病
2、总胆红质素(T-BIL:0~18.8umol/l)
总胆红素增高,如肝细胞损害、肝内和肝外胆道阻塞、溶血病、新生儿溶血性黄疸。
血清总蛋白增加
①脱水如水份摄入不足下痢呕吐糖尿病酸中毒,肠梗阻或穿孔,灼伤,外伤性休克,急性传染病等。
②多发性骨髓瘤单核细胞性白血病。
③结核,梅毒,血液原虫病等。
血清总蛋白降低
①出血、溃疡、蛋白尿等。
②营养失调、低蛋白饮食、维生素缺乏症、恶性肿瘤、恶生贫血、糖尿病、妊娠毒血症等。
3、血清白蛋白(ALB:35.0~55.0G/L)
与血清总蛋白测定基本相同
4、碱性磷酸酶(ALP)
成人20-110U/L
儿童20-220U/L
增高见于①骨髓疾患②肝胆疾患③其它甲亢甲状腺腺瘤、甲旁亢。
5、γ-谷氨酰基转移酶(GGT)
(γ-GT)<50U/L
①明显增高:肝癌、阻塞性黄疸、晚期性肝硬化、胰头癌
②轻中度增高:传染性肝炎、肝硬化、胰腺炎
③酗酒,药物等所致
6、胆固醇(CHO)
0~5.18mmo1/L
<200
①用于高脂蛋白血症与异常脂常脂蛋白血症的诊断、分析。
②用于脑血管疾病危险因素的判断。
7、甘油三脂(TG)
0~1.6pmmo1/L
青年<150
老年<200
增高见于遗传因素,饮食因素,糖尿病、肾病综合症及甲状腺功能减退、妊娠、口服避孕药、酗酒等。
降低(低于人群的5%位数)无重要临床意义。过低见于消化吸收不良、慢性消耗性疾病、甲亢、肾上腺皮质功能低下、肝实质性病变、原发性β-脂蛋白缺乏症。
8、高密度脂蛋白脂固醇(HDL-C)
1.16-1.55mmo1/L
男>40(1.03)
女>45(1.16)
1.生理性升高:运动(如运动员一般HDL—C较高)、饮酒、妇女服用避孕药、一些降胆固醇药物(如诺衡)等。
2.生理性降低:少运动的人,应激反应后。
3.病理性降低:冠心病、高甘油三酯血症患者、肝硬化、糖尿病、慢性肾功能不全、营养不良。
4.病理性升高:慢性肝病、慢性中毒性疾病、遗传性高HDL血症。
HDL胆固醇是一种和总胆固醇浓度无关的危险因素,而且有很高的预期价值。因此,HDL胆固醇浓度的测定对冠心病危险的评估是必需的。
9、低密度脂蛋白胆固醇(LDL-C)
2.84~3.10mmol/L
增多是动脉粥样硬化的主要危险因素。
10、淀粉酶(AMS)
血清0-220U/L
尿<1000U/L..
增多见于急性胰腺炎,流行性腮腺炎。
减低见于严重肝病(血清尿淀粉酶同时降低)
11、二氧化碳结合率/力(CO2-Cp)
45.0~65.0ml%
降低见于代谢性酸中毒或呼吸性碱中毒的代偿增多,代谢性碱中毒和呼吸酸性中毒的代偿。
六、乙肝五项指标含义:
HBsAg、抗HBs 、HBeAg、抗 HBe、抗 HBc。以上即为乙肝的" 二对半",正常均阴性。
下列各种 "组合 "的阳性,其意义如下:
①HBsAg、 HBeAg、抗 HBc(1 、3、 5项)阳性:急性或慢性乙肝。俗称 "大三阳" 。
② HBsAg、抗HBe 、抗HBc( 1、 4、5 项)阳性:急性乙肝趋向恢复、无症状HBV(乙肝病毒)携带者。俗称 "小三阳 "。
③ HBsAg、抗 HBc( 1、5 项)阳性:无症状HBV(乙肝病毒)携带、急性 HBV感染。
④抗 HBs、抗HBe 、抗HBc( 2、 4、5 项)阳性:表示感染后恢复,已获得免疫力。
⑤抗HBe、抗 HBc( 4、5 项)阳性:有既往感染史、急性HBV感染恢复期。
⑥抗 HBs( 2项)阳性:被动或主动免疫,对HBV (乙肝病毒)有免疫力。
⑦抗HBc阳性( 5项):急性 HBV(乙肝病毒)感染核心窗口期(尚未发病但可传染)。
七、凝血四项
取血做凝血4项检查,凝血四项包括凝血酶原时间(PT)、活化部分凝血活酶时间(APTT)、凝血酶时间(TT)、纤维蛋白原(Fbg)。目的是在术前了解患者的止血功能有无缺陷,以事先有所准备,防止术中大出血而措手不及。人体的止血功能十分重要。当人意外受伤流血时,止血功能迅速发挥作用,使血液凝固堵住伤口而止血,避免血液大量丢失。当患者需要手术时,医师必须事先了解患者的止血功能,如止血功能不健全,患者术中可能会大出血以至发生手术意外甚至死亡。
(1)血浆凝血酶原时间(PT)
是血检前状态、DIC及肝病诊断的重要指标,作为外源性凝血系统的过筛试验,也是临床口服抗凝治疗剂量控制的重要手段。
延长见于:
a、广泛而严重的肝脏实质性损伤,主要由于凝血酶原及有关各凝血因子生成障碍。
b、VitK不足,合成Ⅱ、Ⅶ、Ⅸ、Ⅹ因子均需VitK。当VitK不足时生成减少而致凝血酶原时间延长。亦见于阻塞性黄疸。
c、DIC(弥散性血管内凝血),因广泛微血管血栓而消耗大量凝血因子。
d、新生儿自然出血症、先天性凝血酶原缺乏抗凝治疗。
缩短见于:
血液呈高凝状态时、为弥散性血管内凝血早期、心梗、脑血栓形成
(2)凝血酶时间(TT)
延长见于:
肝素或类肝素物质增多、AT-Ⅲ活性增高、纤维蛋白原量和质异常
(3)部分活化凝血活酶时间(APTT)
反映血浆中凝血因子Ⅷ、Ⅸ、Ⅺ、Ⅻ水平,是内源性凝血系统的筛选试验。常用APTT对肝素抗凝治疗进行监控。
延长见于:
a、凝血因子Ⅷ、Ⅸ、Ⅺ、Ⅻ缺乏
b、凝血因子Ⅱ、Ⅴ、Ⅹ及纤维蛋白原减少
c、有肝素等抗凝物质存在
d、纤维蛋白原降解产物增多
e、DIC
(4)血浆纤维蛋白原(Fib)
增高:烧伤、糖尿病、急性感染、急性肺结核、癌肿、亚急性细菌性心内膜炎、妊娠、肺炎、胆囊炎、心包炎、败血症、肾病综合症、尿毒症、急性心肌梗塞后
减少:先天性纤维蛋白原