近日,国家税务总局印发《关于公布取消一批税务证明事项以及废止和修改部分规章规范性文件的决定》,在前期分两批取消35项税务证明事项的基础上,再取消25项税务证明事项,进一步提升纳税人、缴费人办税缴费便利度,增强减税降费获得感。截至目前,税务总局分三批共取消60项税务证明事项,涉及231个具体办税事项。

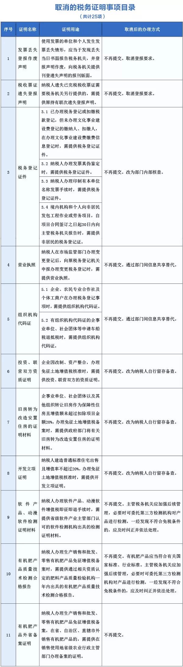
▶ 此次公布取消的25项税务证明事项中,有19项涉及税收优惠办理。包括纳税人享受有关税收优惠需提交税务机关备案的个人身份证明、单位性质证明、不动产权属证明、土地用途证明、资格资质证明等。
▶ 有5项属于原本需要纳税人专门通过第三方取得的证明,如发票票证丢失登报声明、软件检测证明等。
▶其余20项是原本需要纳税人提供的自有法定证照等资料,如个人身份证明、办理变更税务登记时需提供的营业执照等。

此次取消了办理软件产品、动漫软件增值税即征即退时需提供的软件产品检测证明;享受有关增值税免税政策需提供的有机肥产品质量技术检测合格报告、滴灌带和滴灌管产品质量技术检测合格报告等,可为企业节省几百元至几千元一次的检测费用;此外,此前两批取消的饲料产品检测报告、资产损失企业所得税税前扣除相关鉴证报告、继承权公证证明等,均能为纳税人节省可观的证明费用。

本文编辑:贝
本文来源:中国税务报微信。版权归原作者所有,如有侵权请后台联系小编删除。