凤凰网财经凰家反*局骗**出品 文| 潇潇
核心提示:
1、小朋保价5000元的iPad Pro因运输原因损坏,无法开机。苹果官方售后出示验机报告,维修价格为5399元。顺丰官方不承认保价5000,只赔偿1000元。顺丰取件员承认小朋保价金额是5000元,顺丰理赔仍不承认。
2、夏先生寄出的价值4000元三星手机被掉包成报废手机,顺丰称按照7倍运费赔偿,只赔126元。律师:顺丰在买受人(收方)签收快递后又做拒收处理的,损害了寄方利益,应按照实际价值4000元赔偿。
3、顺丰被投诉量高达5.6万条,保价相关投诉占比近11%。
前段时间,顺丰速运因一起“玉石保价4000破损赔偿600”的新闻登上热搜,多位有类似经历的用户纷纷开启吐槽模式。凰家反*局骗**联系到十多位投诉人,发现顺丰除了保价少赔的问题,还有物品被掉包难索赔的情况。本期凰家反*局骗**就来给大家盘一盘顺丰速运都有哪些坑。
一、
01、保价5000的iPad Pro报废 顺丰只赔1000元
寄件方小朋于7月19日通过顺丰邮寄一台苹果2021款12.9寸iPad Pro。
据小朋介绍:寄出的iPad Pro是全新机器,原价值8599元;保价费按照保价金额的千分之一收取,他保价5000元,顺丰收取5元保价费。

小朋缴纳5元保价费截图
小朋告诉凰家反*局骗**,设备邮寄时,由顺丰揽件快递员当面检查,机器表面无瑕疵且能正常开机。
寄件、收件地址均为南京市,但因为顺丰的过失导致包裹被错误地发往苏州“一日游”,直到7月21日又返回南京。
7月21日,收件方收到快递后当天开箱检查,发现快递盒包裹外部有破损,iPad Pro电源键因外力内陷到机器,且无法开机。

寄件时iPad Pro完好无损(左图),收件时外包装破损机身损坏(右图)
小朋在知晓平板损坏后向顺丰反映该问题,顺丰理赔承认是因为顺丰运输而导致的iPad Pro损坏。
责任方确认了,下一步就是理赔事宜。
小朋查看苹果官网并咨询苹果官方售后,获悉维修费用为5399元。

苹果官网展示的iPad Pro维修价格
于是,小朋向顺丰提出了两个赔偿方案:
1,顺丰赔新机,坏机由顺丰拿走
2,顺丰赔偿维修金额,另外支付1000元折旧费
顺丰理赔拒绝了小朋的要求,并认为该物品保价费不是5000元而是1001元,进而给出赔偿1000元的解决方案,小朋并不认可。
02、保价费之争!到底是1001还是5000?
保价费是什么呢?发过快递的人都知道,保价费是物流公司提供的一项保障服务,保价的邮件如发生丢失、损毁或短少,按实际损失价值赔偿,但最高不超过相关邮件的保价金额。
保价费在寄件时就需要明确保价数额,怎么会出现双方各执一词的情况呢?
一份小朋、顺丰取件员与顺丰理赔沟通的录音揭晓了答案。
录音里顺丰理赔人员表示顺丰目前的保价资费标准是千分之五到千分之八,用户保价费为5元,在顺丰系统上查询到的保价费为1001元。而顺丰取件员表示他们这个网点之前一直按照千分之一的资费保价,千分之五费用太高做不了,寄方确实保价5000元,系统里没写5000是因为按照系统的资费保价费就要收25了,所以写的是1001。
因对顺丰理赔给出的赔偿方案不认可,小朋向南京市邮政管理局进行投诉。投诉单显示,顺丰速运在8月10日给南京邮政管理局的答复中认可此运单保价金额是5000元。

南京邮政管理局投诉单截图
同一张运单,顺丰给南京邮政管理局的答复中承认保价金额是5000元,而在与小朋的沟通中顺丰又表示保价金额是1000元,真是让人看不懂了。

为了确认此运单的保价金额到底是多少,凰家反*局骗**就此情况咨询了上海久诚律师事务所主任、首席合伙人许峰。他表示,“保价金额以回执(5000元)为准,内部管理问题应该是内部负责的,跟客户无关的行为。”
按照顺丰的保价条款,顺丰需要对小朋损坏的iPad Pro进行维修。

顺丰保价服务说明
维修费用是多少呢?
此前,小朋将苹果官网的维修价格截图发给顺丰,顺丰不认可,要求他出示售后的验机报告(注明修理费用)或维修单据。
8月16日,小朋去苹果官方售后验机,售后为运输中损坏的iPad Pro开具一张诊断报告,上面写明了设备的现状以及修复的费用5399元。

苹果售后出具的验机报告
当天,小朋已将此证据给到顺丰,截至8月23日,期间顺丰联系过小朋一次,但不提小朋已上传的验机报告,仍然在纠结保价是1001元还是5000元的问题。
对于事情发生超一个月,顺丰还在纠结保价多少的问题,小朋也非常无奈。他告诉凰家反*局骗**,如果顺丰坚持认为此运单保价金额是1000元,那他将走司法渠道维权。截至发稿,凰家反*局骗**尚未获悉小朋后续的维权进展。
小朋的经历并不是个例,还有多人投诉顺丰保价少赔的问题。
王先生表示自己保价10000元的电脑签收时机箱变成两半,顺丰只给赔偿200元。
张先生反映他保价500元的投影仪在运输中损坏,顺丰最终只赔付300,以前不容易死机的投影仪现在经常死机。
二、
01、4000元三星手机被掉包 顺丰只赔126元
除了不按保价费赔偿的问题,顺丰速运还被投诉“物品被掉包也不赔”。
夏先生在闲鱼发布一款闲置手机(三星S21+),7月10日有买家找到夏先生并有意购买,双方在闲鱼上沟通,二手三星S21+手机最终以4000元的价格出售。夏先生也没有想到,他的手机竟会被掉包!
凰家反*局骗**梳理了此事发展的时间线:
7月12日,夏先生叫了顺丰快递寄出,寄出时夏先生和顺丰取件员是当面验货并拍照收寄的。

三星S21+手机外观无磕碰(图左),打包好的快件(图右)
7月14日下午,夏先生看到快递信息显示已签收,签收时间为16:34。当天19:32,收件方在闲鱼发消息告诉夏先生说在等快递员。

夏先生与收方在闲鱼沟通
物流信息显示已签收却还没有送到?夏先生询问快递员还未到?收方表示还没,之后给夏先生发来开拆视频,表示货不对板要拒收。当天,夏先生向顺丰投诉寄出的手机被掉包,要求把寄出的手机返回或按照市价赔偿4000元。
7月15日,物流信息更新,显示收方拒收,被掉包的手机滞留在顺丰网点。

快件于7月15日被拒收
7月19日,收方在闲鱼上传已拒收的截图,并以未收到货为由申请退款。
7月26日,闲鱼客服依据顺丰已拒收的物流信息为证据判定收方退款成功。

收方拒收并退款成功
7月29日,顺丰理赔与夏先生沟通如何处理,夏先生表示手机可以寄回,但如果与寄出时不一致会拒收。
8月2日,顺丰理赔经理告诉夏先生,因其没有对产品做保价,正常不保价的赔付标准是7倍运费,夏先生运费18元,因此给出了赔偿126元的方案。夏先生未接受该赔偿方案。

顺丰速运小程序截图
8月3日,被掉包的手机退回并派送至寄方,夏先生与顺丰取件员一起开箱验机,双双确认手机被掉包的事实。
截至8月24日,夏先生与顺丰之间仍未达成一致的赔偿方案。
02、顺丰为有拆包痕迹的快件办理拒收 并删除之前的签收信息
此次掉包事件需要明确几个关键点:寄方索赔,是否有证据能证明寄方没有参与手机掉包?掉包发生在哪个环节?
顺丰取件员向夏先生提供了顺丰后台记录的寄出时手机照片,以下为夏先生的手机寄出时与返回时的照片对比。

返回时报废手机(图左),夏先生寄出的手机(图右)
从上面的对比图可以明确看出,手机确实被掉包,且物品寄出时一切正常。也就是说,寄件方没有参与手机掉包。
凰家反*局骗**致电了顺丰的取件员,他告诉凰家反*局骗**,夏先生寄快递时的取件与快件被退回后的派送负责人都是他,他可以证明手机确实被掉包了。
另外,被掉包的快件物流信息存在莫名其妙的变更——7月14日收方的签收信息被删除。

收方签收的物流信息被删除
夏先生向顺丰速运求证,得到了系统误删了的答复。夏先生认为顺丰删物流信息的举动很有问题,否则为什么其他快件信息都正常,就这个被掉包的快件物流异常了?
那么,7月14日收方到底有无签收呢?
夏先生在8月20日致电收方的派件员咨询派件情况,顺丰派件员告诉他7月14日收方要求把快件放到店里,并没提出开箱验视的要求,当时已做签收。两个多小时后,收方称寄方要求他开箱验视,因而请顺丰派送员上门陪同拆箱。
顺丰派件员上门后发现,快件的胶带有撕开的痕迹。开箱后,收方表示快件里的*机跟手**寄方说的不一样,要求拒收。
快递员当天报警,并告知凰家反*局骗**是警方认为可做拒收处理。第二天,顺丰派件员做拒收处理,才取回快件。寄方知晓后同样报警,警方回复当时说可拒收只是因为收件方给警方发来了开箱视频,所以建议可以先退回看看。
03、律师:顺丰损害了寄方利益 应赔偿4000元
顺丰做了拒收,闲鱼则根据物流信息认为收方并未收到货品,从而判定交易失败。
卖家的手机被掉包,4000元的损失是谁的责任?顺丰给收方做拒收处理,是否损害了寄方的利益?
凰家反*局骗**咨询了北京威诺律师事务所主任杨兆全,他认为顺丰在买受人签收快递后又做拒收处理的,损害了寄方利益,理由如下:
1)本案买卖双方交易发生的电商平台为闲鱼。根据淘宝网发布的《闲鱼管理规则》第七条规定,交易成功后,不支持售后维权。因为闲置平台买卖双方多为自然人,寄方退换货能力弱,风险负担能力低。因此,本案中,在收方签收货物的行为推定为对货物的外观及数量无异议,寄方不接受售后维权。
2)根据《民法典》第六百二十三条、《买卖合同解释》第二十条第一款规定,对于货物的数量瑕疵和外观瑕疵等问题,买受人应当在“收货之时”检验并通知。超过前述检验期间后,买受人才对瑕疵提出异议的,人民法院不予支持。该条规定了买受人及时检验并通知的义务。因此,买受人在前述检验期间内未就“收件手机 ”对寄方提出异议的,视为收方对寄方交付的手机不存在瑕疵,收方则不再享有请求寄方退货的权利。此种情况下,收方拒收得不到法律的支持。
关于顺丰给寄方答复赔偿7倍运费,是否合理?杨兆全表示,如果丢件的原因确因顺丰的故意或重大过失造成,顺丰《电子运输契约条款》里载明的格式条款无效,赔偿寄方7倍运费不合理,理由如下:
根据《消费者权益保护法》第二十四条的规定,经营者即顺丰不得以格式合同等方式作出对消费者不公平、不合理的规定,或者减轻、免除其损害消费者合法权益应当承担的民事责任,格式合同含有前款所列内容的,其内容无效。
根据《中华人民共和国邮政法》第四十七条规定,邮政企业因故意或者重大过失造成给据邮件损失,或者其格式条款未足以引起用户注意的,应当按实际损失邮件的全部价值赔偿。
综上,顺丰应当赔偿寄方手机的实际价值即4000元人民币,而非格式条款里的7倍运费。
夏先生的经历同样非个例,李女士等多位闲鱼卖家同样遭遇了在顺丰寄出的商品被掉包的情况,因事件发展较为相似,本文不再赘述。
三、
凰家反*局骗**在某投诉平台搜索顺丰,相当投诉量高达57000条。
其中“顺丰 保价”相关的投诉量达6015条,占比近11%,也可说明顺丰保价的相关服务存在着比较多的问题。

顺丰保价投诉占比高
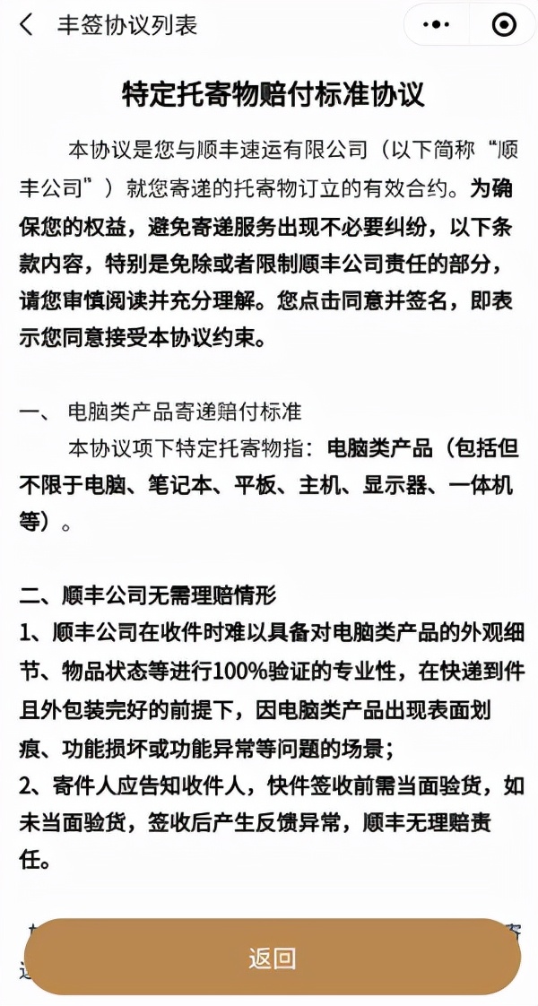
说到顺丰的保价纠纷,就不得不提丰签协议。多位用户向凰家反*局骗**反映手机、电脑类产品想要寄出,需与顺丰签订丰签协议,内容是在快递到件且外包装完好的前提下,电子产品出现外观上的损害、功能损坏都无需理赔。

丰签协议截图
依据协议,即使是保价的电子产品,如果到货时外包装完好内里损伤也是不能理赔的。有用户吐槽,签完丰签协议,只有丢件才能申请保价赔付了。
此外,某投诉平台上物品被掉包的投诉量也有近1000条,看来规范业务流程也应引起顺丰重视。
关于寄方如何防范物品被掉包的问题,有过相关经历的李女士给出几个建议:
1)职业卖家应该购买防盗扣打在商品身上。
2)发货时在顺丰取件员面前录视频,清楚录制物品的细节,直到打包为止。
3)遇到掉包行为,在物品退回前及时找顺丰维权,并报警处理。
关于顺丰速运的相关问题,本期潇潇就写到这里。如果您在生活中还遇到过什么奇葩的*局骗**、套路是潇潇没有写到的,也欢迎您联系我们,让潇潇写出来,防止更多的人被骗。您可以在微博上 @反骗大叔 也可以给我们凰家反*局骗**发邮件,邮箱地址: fpj@ifeng.com 。
[责任编辑:高悦 PF140]